新浪财经

持续哄抢!胖东来新公告:部分商品线上销售!代购账号将锁定…有人月赚15万

北京商报

关注

近日,胖东来超市发布公告,将部分商品调整为线上销售。目前,胖东来线上两店铺正在闭店升级,将于升级完成后第一时间开放。

据媒体报道,12月21日,胖东来超市又公告新措施,将部分商品调整为线上销售。

公告称,因近期胖东来卖场客流量较大,部分商品出现持续哄抢现象,为了保障卖场运营安全及顾客人身安全,引导顾客理性消费,自2024年12月21日起,DL洗衣液系列、DL精酿啤酒系列、DL压榨一级花生油系列、DL黑豆酿造酱油(生抽)暂时调整为线上销售。

据许昌时刻记者报道,胖东来线上两店铺于12月20日至12月25日进行闭店升级,12月26日升级完成后,将第一时间恢复营业。

截至22日12时,胖东来抖音线上店铺账号“胖东来专营店”粉丝量已达987.3万,平台数据显示,店铺商品销量已达196.6万。

据蓝鲸新闻报道,胖东来工作人员曾向记者表示,会在产能充足前提上适当增加线上的供应,不过目前还受人手安排、快递站点等其他因素影响,线上扩容也没有那么快能实现。

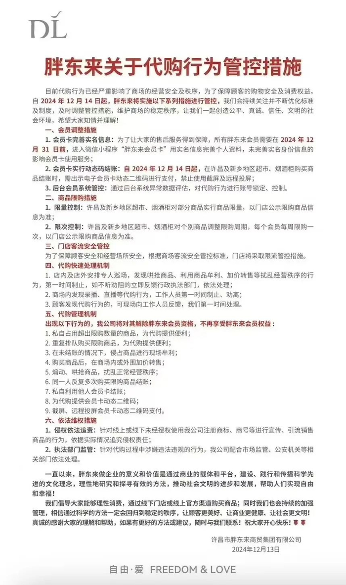
此前,针对代购行为,胖东来商贸集团于12月13日晚发布代购行为管控措施表示,目前代购行为已严重影响商场的经营安全及秩序。为了保障顾客的购物安全及消费权益,自2024年12月14日起,胖东来将实施系列措施进行管控。其中,许昌及新乡地区超市、烟酒柜对部分商品实行商品限量,对个别商品调整限购周期。

公告指出,出现私自占用超出限购数量的商品、重复排队购买限购商品,为代购提供便利以及在未结账的情况下,侵占商品进行现场牟利,或是购买商品后,在商场内或外围加价转售等行为,胖东来将解除其会员资格,不再享受胖东来会员权益。

同时,建立代购快速处理机制,后台会员系统对代购行为实施账号锁定、控制。在店内及店外安排专人巡场,发现哄抢商品、利用商品牟利、加价转售等扰乱经营秩序的行为,第一时间制止;商场内发现录播、直播等代购行为,工作人员第一时间制止、劝离;顾客发现代购行为的,可现场向工作人员反馈。

此前据媒体报道,胖东来的自营产品,成了代购圈的热门产品,从网红大月饼、牛肉干,到啤酒、茶叶,代购们每天挤进人山人海的胖东来线下门店去采购,热门商品上架就搬空,代购团队月入4万。

某视频平台一位粉丝数6w+的博主曾分享了自己在胖东来做代购的经历。据其透露:“单次代购胖东来货品可高达30万元,主要采购胖东来自营产品,包括啤酒、果汁、茶叶等。一次利润在5万元,一个月采购3次。”如此计算,其一个月在胖东来代购能赚15万元。

编辑丨王晓然 实习编辑 王若愚 北京商报综合许昌时刻、每日经济新闻、蓝鲸新闻、此前报道等

图片丨抖音@胖东来专营店 截图、视觉中国

加载中...