新浪科技

2024年中国无人机行业应用情况分析 无人机操控员规模持续增长(组图)

前瞻网

关注

转自:前瞻产业研究院

行业主要上市公司北方导航(600435)、洪都航空(600316)、航天电子(600879)、中国卫星(600118)、纵横股份(688070)、观典防务(688287)、航天彩虹(002389)等

本文核心数据:无人机注册数量;飞行时间;运营企业数

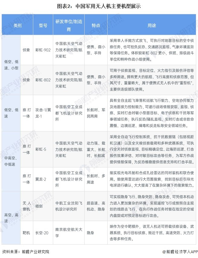
军用无人机

2018年11月,中国航空工业集团有限公司于发布了《无人机系统发展白皮书(2018)》。其中提出,到2025年,航空工业将建立高端突破、体系完备、能力要素健全的无人机系统装备体系,建成核心能力突出、产品谱系完备、全面开放融合、具备国际竞争力的无人机系统产业体系;到2035年,在无人机关键技术产品领域达到世界一流水平,具备引领无人机产业发展的自主创新能力,满足建设世界一流军队的需要,同时要在国际防务市场具有突出的竞争优势和一流的品牌影响力,并在工业应用领域实现市场领先和产业化发展。

航空工业集团作为我国航空装备型号的主要设计及生产单位,《无人机系统发展白皮书(2018)》的发布对我国无人机装备产业发展具有重要的指向性意义。我军在“十四五”期间要全面加强练兵备战、加快武器升级换代,同时加快智能化武器发展、加速战略性颠覆性武器装备发展、加快机械化/信息化/智能化融合发展。中高空长航时无人机因技术相对成熟、应用场景广泛,或成为无人机品类中率先进入加速放量列装的品类,于2022年开始迎来国内列装加速发展。

当前,我国军用无人机进入加速发展阶段在总体设计、飞行控制、组合导航、中继数据链路系统、传感器技术、图像传输、信息对抗与反对抗、发射回收、生产制造和部队使用等诸多技术领域积累了一定的经验,具备一定的技术基础。我国军用无人机部分代表机型如下:

民用无人机

1、无人机注册数量

随着我国人均消费水平以及无人机技术水平的提高,公众对智能生活的需求增大,带动民用无人机行业发展,注册数量快速增长。根据中国民用航空局公布的数据,2023年,全国民用无人机注册数量达126.7万架,同比增长32.25%。

2、无人机运营企业数

2018-2023年,我国无人机运营企业数量不断增加。据民航局发布的数据,截至2023年底,获得通用航空经营许可证,且使用民用无人机的通用航空企业有19825家,同比增长31%。

3、无人机飞行时间

2018-2023年,随着民用无人机应用领域的不断扩大,中国无人机累计飞行时间逐年增长。据民航局发布的数据,2023年全年无人机累计飞行小时2311万小时,同比增长11.8%。

4、无人机操控员数量

无人机操控员是指在飞行期间适时操控无人机的人,业内称为“飞手”。近年来随着低空经济发展不断提速,行业人才需求的数量和种类不断增长。中国民航局发布的数据显示,截至2023年底,国内现有持无人机操控员执照者有19.4万人,较上年增加5.6万人。

2024年7月10日,在国新办举行的“推动高质量发展”系列主题新闻发布会上,民航局公布的最新数据指出,目前持有无人机操控员执照的人数已超过22.5万人,无人机操纵员数量增长十分迅速。

更多本行业研究分析详见前瞻产业研究院《中国无人机行业市场前瞻与投资战略规划分析报告》

同时前瞻产业研究院还提供产业新赛道研究、投资可行性研究、产业规划、园区规划、产业招商、产业图谱、产业大数据、智慧招商系统、行业地位证明、IPO咨询/募投可研、专精特新小巨人申报、十五五规划等解决方案。如需转载引用本篇文章内容,请注明资料来源(前瞻产业研究院)。

更多深度行业分析尽在【前瞻经济学人APP】,还可以与500+经济学家/资深行业研究员交流互动。更多企业数据、企业资讯、企业发展情况尽在【企查猫APP】,性价比最高功能最全的企业查询平台。

加载中...