新浪财经

涉及保量保价、储能等!内蒙古关于做好2025年蒙东、蒙西多边交易市场中长期交易有关事宜的通知

市场资讯 2024.12.20 21:53

储能中国网获悉,12月19日,内蒙古自治区能源局发布关于做好2025年蒙东、蒙西多边交易市场中长期交易有关事宜的通知。文件分别就新能源参与市场交易、报价保量、电源侧独立储能、电网侧独立储能、新能源配建储能等内容。其中储能方面,

蒙西区域

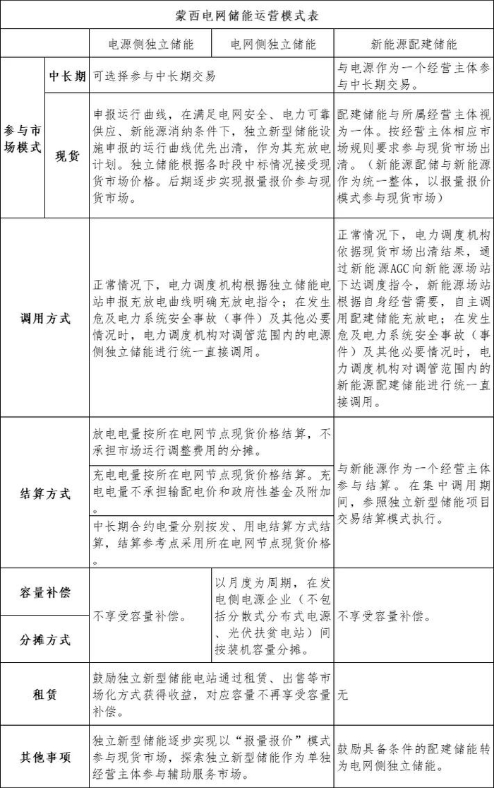
电源侧独立储能和电网侧独立储能,可选择参与中长期交易以及电力现货交易。

电源侧独立储能,不享受容量补偿,但可以通过容量租赁获取容量租赁费用。

电网侧独立储能,可享受容量补偿,或通过容量租赁获取租赁费用,但二者不能兼得。

独立新型储能逐步实现以“报量报价”模式参与现货市场,探索独立新型储能作为单独经营主体参与辅助服务市场。

新能源配建储能,与电源作为一个经营主体参与中长期交易、现货交易。在集中调用期间,参照独立新型储能项目交易结算模式执行。不享受容量补偿,不能通过容量租赁获利。鼓励具备条件的配建储能转为电网侧独立储能。

蒙东区域

电源侧独立储能和电网侧独立储能,可选择参与直接交易,自愿选择“报量不报价”或“报量报价”模式参与现货电能量市场。在调度过程中,优先调用独立储能。

电源侧独立储能,不享受容量补偿,但可以通过容量租赁获取容量租赁费用。

电网侧独立储能,可享受容量补偿,或通过容量租赁获取租赁费用,但二者不能兼得。

新能源配建储能,与电源作为一个经营主体参与中长期交易。与新能源作为整体,“报量报价”参与现货电能量市场。储能设施以“自调度模式”充放电。不享受容量补偿,不能通过容量租赁获利。

原文如下:

内蒙古自治区能源局关于做好2025年内蒙古电力多边交易市场中长期交易有关事宜的通知

内能源电力字〔2024〕831号

内蒙古电力(集团)有限责任公司,内蒙古电力交易中心有限公司,各有关发电企业、售电公司、电力用户:

按照国家和自治区有关文件精神,为加快构建以新能源为主体的新型电力多边交易市场,有效推进中长期交易与现货交易的协调配合,切实做好2025年内蒙古电力多边交易工作,充分发挥电力市场对稳定经济增长、调整产业结构的作用,经电力市场管理委员会审议通过,现将2025年内蒙古电力多边交易市场中长期交易有关事宜通知如下。

一、交易规模

预计2025年蒙西电网区内电力市场交易电量规模2900亿千瓦时,居民、农业用电254亿千瓦时。

二、市场主体

发电企业:符合电力市场入市条件的蒙西电网现役燃煤机组、风电(暂不含分散式风电)及光伏发电(暂不含分布式光伏和扶贫光伏)项目,可按要求直接参与市场。《中共中央国务院关于进一步深化电力体制改革的若干意见》(中发〔2015〕9号)印发前投产的不享受可再生能源补贴新能源项目可暂不参与市场。满足电网调度与计量条件的地调公用燃煤机组可直接参与交易。根据市场运行情况,推动抽水蓄能电站参与市场、逐步试点推动常规水电、生物质、燃气、分布式等电源类型参与市场。交易机构根据新能源核准(备案)、价格批复等文件,对平价(低价)、特许权、领跑者等项目进行认定,并建立相应的注册备案制度。

鼓励符合条件的燃煤自备机组申请参与市场,参与交易类别参照公用燃煤机组相关要求。超过3个自然月未发电企业应及时在交易平台申请暂停交易,超过3个自然月未发电企业且符合注销条件的发电企业应及时在交易平台办理注销手续。运营机构及时做好监测及风险提醒,做好该类发电企业暂停及注销手续。

电力用户:加快推动工商业用户全面参与市场,逐步缩小电网代理购电规模,除居民(含执行居民电价的学校、社会福利机构、社区服务中心等公益性事业用户)、农业用电之外,10千伏及以上全部工商业用户(含限制类)原则上要直接参与市场交易;进一步细化电力用户市场交易单元,若同一用户涵盖多个产品(行业)需要分别参与市场交易,须提交行业分类并明确不同行业电量的计量方式,鼓励按照用电企业所属行业开展计量改造;因新增产能、主体变更等原因造成交易单元调整的,须向电网企业、交易机构提供相关佐证材料后办理。超过3个自然月未用电的电力用户可在交易平台申请暂停交易,超过3个自然月未用电且符合注销条件的电力用户可在交易平台办理注销手续。运营机构应做好电力用户用电情况的风险提醒,积极协助相关电力用户开展暂停交易及市场注销等工作。

售电公司:参与2025年年度交易的售电公司,应与代理用电企业建立有效期包含2025年全年的售电代理关系,并根据年度交易电量规模,在交易开展前向电力交易机构足额缴纳履约保函或履约保险。电力用户完成市场注册公示后,可在规定时间内与售电公司建立代理关系,由售电公司参与下一周期市场交易。电力交易机构应加强售电市场运营管理,通过信息核验、市场行为评价、履约保函和履约保险管理等方式,防范售电市场运行风险。

新型经营主体:具备电力、电量调节能力且具有新技术特征、新运营模式的配电环节各类资源,分为单一技术类新型经营主体和资源聚合类新型经营主体。其中,单一技术类新型经营主体主要包括储能等;资源聚合类新型经营主体主要包括虚拟电厂(负荷聚合商)和智能微电网。

三、“保量保价”优先发电计划安排

2025年新能源“保量保价”优先发电电量对应居民、农业等未进入电力市场的电力用户。初步安排常规风电“保量保价”优先发电电量69亿千瓦时(折算利用小时数390小时)、特许权项目16亿千瓦时(折算利用小时数2000小时),由电网企业按照蒙西地区燃煤基准价收购;低价项目2000小时以内电量按照竞价价格执行;除上述电量外风电项目所发电量均参与电力市场。初步安排常规光伏“保量保价”优先发电计划电量20亿千瓦时(折算利用小时数320小时),领跑者项目27亿千瓦时(折算利用小时数1500小时),由电网企业按照蒙西地区燃煤基准价收购;低价项目1500小时以内电量按照竞价价格执行;除上述电量外光伏发电项目所发电量均参与电力市场。

新能源“保量保价”优先发电电量(含低价新能源项目按竞价价格执行电量)由电力交易机构根据下达的电量规模,结合电网企业提供的月度居民、农业及非市场化机组预测曲线,按照优先发电小时数比例对经营主体进行预分配,预分配过程应考虑不同类型经营主体发电特性,优先对光伏发电等有限时段出力经营主体分配。

相关经营主体应在年度交易开展前向电力交易机构一次性申报年度每个月参与“保量保价”优先发电电量分配的意愿,申报截止后年内不得修改或调整。未在规定时间内申报的视为放弃本年度“保量保价”优先发电电量。

四、区内电力交易

(一)交易安排

2025年电力中长期交易包括年度交易、月度交易和月内交易。为落实新能源消纳保障要求,各周期内新能源交易优先组织开展。鼓励市场主体签订一年期以上的电力中长期合同,多年期合同可在交易机构备案后按年度在平台成交并执行。按照国家发展改革委要求,市场化电力用户2025年的年度、月度、月内等中长期合同签约电量应高于上一年度用网电量的90%,燃煤发电企业中长期合同签约电量不低于同类型机组年度预计发电量的90%,新能源场站中长期合同签约电量不低于上一年度上网电量或本年度申报发电能力(二者取较大值)的90%。电力交易机构应做好动态监测,对签订率不满足要求的电力用户、燃煤发电企业、新能源场站及时给予提醒。

1.年度交易

全部电力用户及发电企业均可参与2025年年度交易。总体按竞价交易、协商交易、挂牌交易的顺序组织,具体交易品种根据交易类别分别安排。其中,年度协商交易、年度挂牌交易标的物为全年每日96点电力曲线;年度竞价交易标的物为全年各月24段(每日每小时)电量,成交电量平均分配至当月每日同时段,生成等负荷电力曲线。电网企业要对年度合同进行安全校核。

电力用户年度交易电量原则不低于上年度用网电量的65%,交易机构要做好用户签约比例监测,对签约比例过高的用户合同予以核减;燃煤发电企业2025年年度中长期合同签约电量不低于上一年度上网电量的80%;新能源场站2025年年度中长期合同签约电量不低于上一年度上网电量或本年度申报发电能力(二者取较大值)的60%。售电公司根据代理用户的整体用电情况按照上述要求签订年度中长期合同。鼓励发用电双方在年度交易合同中明确曲线和价格调整机制,按照合同约定的调整办法或经合同双方同意,年度协商交易曲线和价格可以按月调整。

如遇国家、自治区政策调整,所涉及的电力用户和发电企业已经签订的年度交易合同需按照相关文件要求进行调整。年度交易合同无法履行的,经合同双方同意可开展剩余合同电量回购交易,回购费用(额外支付给对方的费用)由发起方承担。

2.月度交易

全部电力用户及发电企业均可参与月度交易。总体按竞价交易、协商交易、挂牌交易的顺序组织,具体交易品种根据交易类别分别安排。其中,月度协商交易、月度挂牌交易标的物为当月每日96点电力曲线;月度竞价交易标的物为当月各日24段(每日每小时)电量,生成等负荷电力曲线。

电力用户月度净合约电量上限(含年度交易当月分解、月度交易、月内交易及合同转让、回购等全部合约电量,下同),以电力用户上年度至本年度最大月度结算电量为基准,不超过基准电量的105%。电力用户确有增产需求的,可向电力交易机构提交超额申请,申请一经提交不可撤回,提交后在当月月内用户侧合同转让交易中,不可转让出电量。

燃煤发电机组月度净合约电量上限,根据电力调度机构提供的燃煤发电机组月度检修计划确定。月度交易电量约束无法满足发电机组最低签约比例要求的,月度签约电量上限按照机组最低签约比例要求执行。

3.月内交易

全部发电企业及未签订价格联动合约的电力用户可参与月内交易。月内交易分为新能源(绿电)集中竞价交易、融合连续挂牌交易、发电侧合同置换交易和合同回购交易。

(1)月内新能源(绿电)集中竞价交易按工作日连续开展,享受可再生能源补贴的新能源项目及电力用户参与,交易标的物为D+2日至D+4日每日24段电量,成交电量生成等负荷曲线。

(2)月内融合连续挂牌交易按工作日连续开展,燃煤发电企业、不享受可再生能源补贴的新能源项目及电力用户参与,交易标的物为D+2日至D+4日每日24段电量,成交电量生成等负荷曲线。月内融合连续挂牌交易包括月内增量交易及用户侧合同置换交易。

月内增量交易采用双边挂牌形式组织,发电企业作为卖出方,电力用户作为买入方。

用户侧合同置换交易采用单边挂牌形式组织,由出让方进行挂牌,同时标明置换费用。置换费用可由出让方支付或收取,其中收取费用价格不高于合约电能量价格的10%。该挂牌仅对同类别电力用户可见(竞价交易优先成交电量仅对优先成交用户可见,且不可收取置换费用),受让用户完成摘牌代表交易合同完成转让,同一交易日同一时段,电力用户不可同时转入和转出电量。电网企业可作为出让方,将网对网外送、电网企业代理购电不能执行的合同电量进行挂牌,不得收取置换费用。

(3)月内发电侧合同置换交易按工作日连续开展,交易标的物为D+2日至D+4日每日96点电力。采用单边挂牌模式开展,由出让方进行挂牌,同时标明置换费用。置换费用可由出让方支付或收取,其中收取费用价格不高于合约电能量价格的10%。发电侧合同置换根据发电企业类型,按照燃煤发电企业、新能源发电企业分别组织开展。燃煤发电侧合同电量转让交易原则上由大容量、高参数、环保机组替代低效、高污染火电机组及关停发电机组发电。

(4)月内合同回购交易以10日为周期开展,分别可对每月1日至月底、11日至月底、21日至月底的年度(月分解)、月度中长期合约曲线进行回购,回购电量不超过回购标的对应的原始合同电量,回购曲线应与原始合同曲线保持一致。回购费用(额外支付给对方的费用)由发起方承担。

4. 应急合同置换交易

应急合同置换交易可在相同发电类型的发电企业间开展,适用于因设备故障、生产事故、不可抗力等造成的发电机组非计划停运情况,采用依申请开展、双边协商模式组织,转让标的为D+1日至下一次合同转让标的前一日每日96点电力曲线。

(二)交易模式

年度、月度协商交易采用双边协商交易模式。年度、月度新能源(绿电)挂牌交易、代理购电挂牌交易采用单边集中挂牌模式。年度、月度火电挂牌交易采用双边集中挂牌模式。月内发电、用户侧置换交易采用单边连续挂牌模式。月内增量交易采用双边连续挂牌模式。年度、月度、月内新能源(绿电)竞价交易采用单边竞价模式。年度、月度火电竞价交易采用双边竞价模式。

(三)新能源交易

1.交易开展前,新能源发电企业需向交易机构申报全年发电能力并分解到月,月分解电量原则上应介于近三年同月最大上网电量与最小上网电量之间;历史上网电量数据无法形成明确申报电量范围的,发电能力不得高于近3年所在区域同类型发电的最大发电水平、不得低于近3年所在区域同类型发电的平均发电水平与自身历史同期发电水平的较小值。未主动进行发电能力申报的,按同区域同类型平均申报发电能力曲线执行。每月交易开展前可以根据企业实际发电情况对次月发电能力做出调整。新能源发电场站(期)交易成交曲线不超过发电能力曲线,光伏发电成交曲线时段不应超过光伏有效发电时段(暂定为每日5时至20时)。采取交易价格联动机制的电力用户暂不参与新能源交易。

2.新能源交易按照年度、月度、月内等周期组织,执行分时价格,按照享受可再生能源补贴项目、不享受可再生能源补贴项目分别组织开展。享受可再生能源补贴项目仅组织单边竞价交易,由用户侧报量报价、发电侧报量接受价格。不享受可再生能源补贴项目优先开展协商交易,协商交易结束后,未成交以及未参与协商交易电量可以参加挂牌交易。

(四)电网企业代理购电交易

电网企业代理购电以挂牌交易方式开展,其中年度交易电量不得低于代理电力用户本年度预测市场化购电量总和的65%。挂牌交易按火电、新能源分别组织,新能源比例原则上不超过当期一般行业电力用户(含售电公司,不含签订年度价格联动合约和优先成交用户,下同)平均新能源成交比例。电网公司代理购电挂牌交易分时段价格采用当前交易周期一般行业用户与对应类型发电企业签订合同的分时段加权平均价格。为保障各类型新能源企业公平参与,电网企业代理购电电量应按照光伏有效发电时段曲线和非光伏有效发电时段曲线分别进行挂牌,其中光伏有效发电时段曲线可由全部类型新能源发电企业参与摘牌;非光伏有效发电时段曲线可由风电及具备全时段发电能力的一体化新能源发电项目参与摘牌。

(五)风光制氢一体化项目

为支持风光制氢一体化项目建设,推动制氢、制氨、制醇产业发展,2025年上网电量占发电量比例适当上调,实行过渡方案退坡机制,具体在修订风光制氢一体化项目细则中确定,超出规定的上网电量不予结算。项目单位要配合电网企业优化电能计量系统功能,完成相关电能计量表计安装,满足电费结算要求。

五、网对网跨区跨省市场交易省内衔接

国家发展改革委下达的跨省区优先发电计划电量全部通过年度中长期交易合同方式落实,由电网企业挂牌、按照燃煤发电企业、不享受可再生能源补贴的新能源发电企业分别组织,鼓励发电企业直接参与跨省区电力交易。电网企业按照优先发电计划规模,结合蒙西电网输配电价及新能源消纳情况,确定外送交易电量(曲线)、价格及新能源电量比例,未成交的优先发电计划按对应类型发电机组(场站)剩余发电空间比例分摊。

新能源发电场站参与区内交易后的剩余发电能力可参与跨省区电力交易,参与跨区跨省外送交易电量占跨省区新能源交易总电量比例不得高于本场站参与区内新能源交易电量占区内新能源交易总电量比例。交易结束后,若跨区跨省交易空间仍有剩余且新能源发电场站仍有剩余发电空间,可组织开展第二轮跨省区新能源交易,新能源发电场站可按剩余发电能力参与。跨省区交易(含优先发电计划)累计新能源交易比例不得高于2025年蒙西地区可再生能源消纳责任权重要求。

六、鼓励煤炭行业电力用户签订价格联动合同

煤炭行业电力用户自主参与协商交易并与燃煤发电企业签订根据煤炭价格调整的电力交易合同,未在协商交易中成交的电量自动参与挂牌交易。煤炭行业电力用户与燃煤发电企业可以根据已发布的“基准交易价+浮动交易价”模式签订合约,也可以自行约定联动方式。“基准交易价+浮动交易价”选用的价格指数、燃煤发电企业与煤炭行业电力用户的签约比例等事项,由交易机构按照科学合理、公平公正、统筹兼顾的原则起草具体方案并交市场管理委员会研究通过后执行。煤炭洗选行业电力用户按照一般行业参与电力市场交易。

七、积极开展绿色电力交易

按照《国家发展改革委办公厅、国家能源局综合司关于内蒙古电力市场绿色电力交易试点方案的复函》(发改办体改〔2024〕82号)及有关实施细则要求,绿电交易纳入中长期交易范畴,新能源发电企业全部区内市场化电量参与,有关要求按照《内蒙古电力多边交易市场绿色电力交易实施细则(试行)》执行。

八、交易价格

电力用户参与燃煤发电交易各时段价格在燃煤发电基准价格上浮不超过20%,高耗能行业用户不受上浮20%限制,但不得高于现货市场申报价格上限。同时放开各时段价格下限,为避免恶意竞争,交易价格暂不得为负。电力用户可与燃煤发电企业协商一致签订价格联动合约,合约联动价格不受上述价格上限限制。

新能源(绿电)协商、挂牌各时段电能量交易价格不高于燃煤发电基准价格,同时放开各时段价格下限,为避免恶意竞争,交易价格暂不得为负。电力用户参与新能源(绿电)竞价交易各段申报综合价格(电能量价格与环境价值之和,下同)不低于2024年享受可再生能源补贴新能源项目区内平均成交综合价格,不高于现货市场申报价格上限。

九、中长期合同偏差结算

中长期交易合同不满足签约比例要求的偏差电量,开展偏差结算,居民农业、独立储能、采取交易价格联动机制的电力用户暂不参与中长期合同偏差结算。

(一)年度合约偏差结算

年度中长期合约签约比例未达到本文件要求的发电企业和电力用户,实际签约电量和满足签约比例电量之间的差额电量,燃煤发电企业按照燃煤机组年度交易平均成交价格的20%支付偏差结算费用,新能源企业按照同类型新能源年度平均交易电价的20%支付偏差结算费用;电力用户对应燃煤发电电量按照相应行业电力用户与燃煤发电机组年度交易成交价格的20%支付偏差结算费用,对应新能源电量按照各类型新能源年度平均交易电价的20%支付偏差结算费用。新能源年度交易偏差考核应签约电量为年度签约比例要求*[两者取大(上一年度上网电量或本年度申报年度发电能力)减去本年度“保量保价”优先电量]。

年度发电侧或用电侧全网平均签约比例达到要求,则不再执行年度考核。若燃煤发电企业、新能源企业和电力用户2025年生产安排确有重大调整,全年发电、用电无法达到年度合约签约比例对应的电量水平,以至于不能满足年度中长期合同签约的要求,可以申请核减年度偏差结算电量,年内实际发电、用电量达到年度合约签约比例水平时需按1.1倍补缴核减的偏差结算费用。

参与单边竞价优先成交的电力用户应审慎合理申报交易电量,全部电量合同的超额偏差按非优先成交电量合同价格与优先成交电量合同价格的差值的1.2倍补缴偏差结算费用,参与单边竞价的电力用户置换交易合约电量按非优先成交电量合同价格与优先成交电量合同价格的差值的1倍补缴偏差结算费用。

(二)发用电企业偏差结算电费进行分摊

按照发电侧(按照电源结算关系,区分火电、各类新能源)、用电侧分别设立账目。发电侧偏差结算费用按照用电企业交易电量比例进行分摊,用电侧偏差结算费用按照单位装机交易电量比例进行分摊。

十、其他事项

(一)电网企业和交易机构应积极推进新型经营主体参与电力市场,积极引导分布式光伏、分散式风电、储能等分布式电源和可调节负荷等单一技术类新型经营主体及虚拟电厂(负荷聚合商)、智能微电网、增量配网和六类市场化项目等资源聚合类新型经营主体平等参与电力市场交易,支持新型经营主体创新发展。储能项目具体运营模式按照附件执行,未明确或国家、自治区有明确要求的,按照国家、自治区有关规定执行。探索实施结算单元,保障六类市场化项目合规参与电力市场。

(二)交易机构应探索市场运行调整等费用合理化分摊(分享)机制,探索新能源发电曲线与电网负荷曲线匹配激励机制,打造基于个体激励和整体公平耦合的市场结算费用分配机制,进一步发挥市场结算“稳价、保供、促消纳”的作用。

(三)交易机构探索开展市场干预后的成本补偿研究工作,具体实施细则另行制定。

(四)交易机构应设立独立的交易操作室,将业务工作与交易操作工作分离,保障交易数据安全和系统稳定运行。

(五)交易机构要对各经营主体做好信息披露的指导工作。按照信息披露实施细则要求研究建立信息披露评估机制,对于信息披露不及时、不准确、不完整的,制造传播虚假信息的,发布误导性信息等行为,将纳入交易行为信用评价,并予以市场约束、考核。

(六)按照项目价格批复等文件,根据《财政部 国家发展改革委 国家能源局关于〈关于促进非水可再生能源发电健康发展的若干意见〉有关事项的补充通知》(财建〔2020〕426号),补贴项目达到全生命周期补贴电量后,经发电企业提供相关证明,并与电网企业同时确认后,可进行发电项目交易类别变更。如国家有特殊规定,按相关要求执行。

本方案自2025年交易组织实施起开始执行,本方案未调整的交易机制仍按照2024年相关模式和要求执行,现行交易相关要求与本通知不符的,以本方案规定为准。

内蒙古自治区能源局

2024年12月19日

(此件主动公开)

内蒙古自治区能源局关于做好2025年内蒙古东部电力交易市场中长期交易有关事宜的通知

内能源电力字〔2024〕834号

国家电网有限公司东北分部、国网内蒙古东部电力有限公司,北京电力交易中心有限公司交易五部、内蒙古东部电力交易中心有限公司,各有关发电企业、售电公司、电力用户:

按照国家和自治区有关文件精神,为加快构建以新能源为主体的新型电力市场,有效推进中长期交易与现货交易的协调配合,充分发挥电力市场对稳定经济增长、调整产业结构的作用,现将2025年内蒙古东部电力交易市场中长期交易有关事宜通知如下。

一、交易电量规模

预计2025年蒙东电网区内电力市场交易电量规模约351亿千瓦时(含工商业线损),按照用电侧类别划分,直接交易251亿千瓦时,电网公司代理交易100亿千瓦时(含工商业线损);按照发电侧类别划分,购分部直调火电82亿千瓦时,蒙东公司调管火电56亿千瓦时,带补贴新能源120亿千瓦时,平价新能源93亿千瓦时。

二、市场经营主体

(一)发电企业

符合电力市场入市基本条件的蒙东地区发电企业,可按要求直接参与市场交易(暂不含常规水电、生物质、分布式、分散式和扶贫项目等发电企业,待国家或者自治区政府有关政策明确后,适时推动参与市场交易)。

(二)电力用户

继续推动蒙东地区工商业电力用户全面参与市场,逐步缩小电网代理购电规模。除居民(含执行居民电价的学校、社会福利机构、社区服务中心等公益性事业用户)、农业用电之外,10千伏及以上工商业用户(含限制类)原则上全部直接参与市场交易。

已入市电力用户(按户号计)退市,继续按照“当月申请、次月生效”原则处理。退市生效当月还有工商业电量的,执行普通电网代理购电价格,次月起执行电网代理购电价格1.5倍。重新入市生效后,执行市场化交易价格。

(三)售电公司

参与2025年度直接交易的售电公司,应通过电力交易平台,与电力用户签订有效期至2025年年底的零售合约。在参与交易前,售电公司须向电力交易机构及时、足额缴纳履约保函或履约保险。售电公司须积极参加电力交易机构组织的持续满足注册条件核验,规范参与电力批发、零售市场交易。

(四)新型主体

1.“六类市场化”配套新能源项目。与电网发生电量交换的相关市场主体,在具备并网运行和参与市场相关条件的基础上,通过电力交易平台分别注册发电和用电角色,上网电量和下网电量分别按照发电主体和用电主体参与电力中长期市场和电力现货市场。

2.独立储能项目。独立储能经营主体须在蒙东电力交易平台完成市场注册后,可以参与市场交易,注册基本条件与《电力市场注册基本规则》(国能发监管规〔2024〕76号)、《内蒙古自治区独立新型储能电站项目实施细则(暂行)》(内能电力字〔2023〕1101号)保持一致。电源配建储能在转为独立储能前,暂不注册、不直接参与市场化交易。

按照应用场景分类,独立储能电站暂考虑分为电网侧独立储能电站和电源侧独立储能电站,在交易平台注册时由储能经营主体据实填报。

三、发电机组优先发电

(一)优先发电规模确定原则

按照以用定发原则制定可再生能源优先发电规模,在可再生能源发电能力不足、存在电力电量缺口时,电网公司从市场购买其他电量。优先发电规模富余时按照国家有关规定进行调整或分摊。

(二)优先发用电合同签订方式

新能源“保量保价”优先发用计划纳入中长期交易,原则上在年度交易开始前,电网企业应对“保量保价”电量签订厂网间年度购售电合同,约定年度电量规模以及分月计划、电力曲线、交易价格等。电网企业参与“保量保价”电量挂牌交易,挂牌价格为蒙东地区燃煤基准价,由相关发电企业摘牌认购。

(三)新能源“保量保价”小时数

初步安排带补贴风电“保量保价”优先发电计划小时数790小时,风电供热试点项目、特许权项目“保量保价”优先发电计划小时数1900小时,风电供热项目按照供热电量增加“保量保价”优先发电计划小时数。初步安排带补贴光伏“保量保价”优先发电计划小时数635小时。分布式新能源暂按照全额“保量保价”安排,待国家或者自治区政府明确参与市场要求和机制后适时调整。

(四)新能源参与市场方式

各类型带补贴新能源除“保量保价”优先发电小时数以外,剩余所有发电量均参与电力市场。超出国家规定的补贴年限或已达全生命周期合理利用小时数,以及超期服役办理延寿手续的新能源项目,按照平价新能源类型参与市场。

(五)“保量保价”曲线确定原则

电网企业结合居民、农业及线损电量,及其各月典型负荷曲线和各类电源发电曲线特性,按照“以用定发”原则确定“保量保价”曲线。同一时段(小时)内,水电、生物质、分布式光伏等未参与市场发电主体暂全额安排优先发电,剩余发电空间根据带补贴风电、光伏发电能力和全年利用小时数情况确定“保量保价”曲线,不足部分通过电网代理购电方式进行市场化采购。

水电、生物质暂按一条直线确定典型发电曲线,风电、光伏按照统调机组近三年分月分时段平均出力确定典型发电曲线。

四、交易组织

(一)年度交易

各类型发电机组在保障区内供应、区内可再生能源消纳责任权重的基础上,剩余发电能力鼓励外送。在年度交易开展前,电力交易机构结合电网电量平衡,发布各类型发电机组2025年区内市场规模占上网电量最低消纳比例。各类型发电机组应预留一定电网代理购电规模,保障电网代理购电需求。

年度交易以集中竞价、双边协商、挂牌方式开展,市场经营主体结合发电情况、负荷预测,按照分月24时段进行交易申报,形成分月分时合同。调度机构要对年度合同进行安全校核。

1.集中竞价交易方式。电力用户(售电公司)与蒙东火电、带补贴新能源交易,按照集中竞价方式开展,边际价格方式出清。

售电公司和直接交易用户在集中竞价交易的申报电量,原则上分别不超过所代理用户和本企业去年同期用电量的1.2倍(月度交易,下同)。新投产项目由电网公司依据报装容量和用电需求,出具佐证文件。发电企业在集中竞价交易的申报电量,不得超过机组发电能力。

2.双边协商交易方式。电力用户(售电公司)与平价新能源、分部调管火电交易,按照双边协商方式开展。

(二)月度交易

采用双边协商、集中竞价、挂牌方式组织。其中,电力用户(售电公司)与平价新能源、分部调管火电交易可采用双边协商、集中竞价方式开展。电力用户(售电公司)与蒙东火电、带补贴新能源交易,按照集中竞价方式开展。市场经营主体分24时段进行交易申报,形成月度分时合同。

(三)月内交易

电力交易机构按工作日连续开市,交易方式采用日滚动撮合方式,发电侧和批发侧分24时段进行撮合交易,按照“价格优先、时间优先”的方式滚动出清。同一市场经营主体可根据自身合同调整需求参与月内中长期交易,其中发电企业可作为售电方、购电方参与交易,批发交易用户可作为购电方、售电方参与交易。

发电企业在单笔电力交易中的购入合同电量不得超过其剩余最大发电能力,售出合同电量不得超过其剩余合同电量(指多次售出、购入相互抵消后的净合同电量)。电力用户(售电公司)在单笔电力交易中的售出合同电量不得超过其剩余合同电量(指多次售出、购入相互抵消后的净合同电量)。调度机构开展日滚动交易的安全校核。

(四)电网代理购电交易

电网公司代理购电按照挂牌方式采购电量,挂牌购电价格按本交易周期集中竞价交易加权平均价格确定。电网企业代理购电按挂牌方式采购电量时,如果各能源类型机组当前交易周期内没有集中竞价或集中竞价电量占当前交易周期直接交易成交电量(不含电网代理购电)比例低于20%,挂牌价格按照直接交易用户(含售电公司)当前交易周期签订合同(含双边交易、集中交易等各种形式)的加权平均价格执行。

(五)区内绿电交易

电力用户(售电公司)与区内平价项目直接交易按照绿电交易模式开展。绿电交易按照年度、月度、月内交易周期开展,交易方式包括双边协商、集中竞价。绿电交易价格包括电能量价格和绿色环境权益价值,绿色环境权益价值按照绿色电力证书市场供需合理确定。

(六)配套电源交易

跨省跨区送电配套电源,在优先满足规划受电省份需要后仍有富余能力的,可按照相关市场规则,在月内阶段依次组织参与向电源所在省份及其他省份送电的中长期交易。

(七)风光制氢一体化项目

为支持风光制氢一体化项目建设,推动制氢、制氨、制醇产业发展,2025年上网电量占发电量比例适当上调,实行过渡方案退坡机制,具体要求在风光制氢一体化项目相关文件中确定,超出规定的上网电量不予结算。项目单位要配合电网企业优化电能计量系统功能,完成相关电能计量表计安装,满足电费结算要求。

(八)独立储能项目

独立储能电站可以选择独立参与电力市场或向电网企业申报运行曲线。储能项目具体运营模式按照附件执行,未明确或国家、自治区有明确要求的,按照国家、自治区有关规定执行。

(九)价格机制

1.燃煤机组中长期交易限价按照《国家发展改革委关于进一步深化燃煤发电上网电价市场化改革的通知》(发改价格〔2021〕1439号)执行,燃煤火电交易价格向上浮动原则上不超过燃煤发电基准价格的20%,高耗能企业交易电价不受上浮20%限制。

2.为避免市场经营主体利用市场力操纵市场以及恶性竞争,依据中长期交易规则,在集中竞价交易中,发用电市场经营主体的平时段申报电价,不超过所参与电源类型上一年度平时段交易均价,其他时段按照自治区分时电价政策规定的浮动比例执行。

3.新能源交易价格不超过燃煤发电基准价格。由于蒙东地区外送电力均不计入相关受端地区电力电量平衡,蒙东地区外送电力属于富余发电能力外送,所有区内交易价格原则上不得高于跨省区交易价格。

五、交易结算

(一)结算原则

按照“照付不议、偏差结算”原则,执行分时结算、月结月清。发用电侧依据自治区分时电价政策文件,暂采用峰平谷分时结算,待满足条件后采用24点结算。开展现货结算试运行时,按现货结算实施细则及现货市场结算试运行方案相关要求进行结算。未建立零售关系的电力用户按批发交易用户结算原则开展结算。

(二)偏差结算原则

用电侧平时段正偏差电量价格=蒙东燃煤发电基准价格×偏差价格系数;用电侧平时段负偏差电量价格=分电源类型交易均价×偏差价格系数。

发电侧分电源类型,平时段正偏差电量价格=该电源类型交易均价-(蒙东燃煤发电基准价格×偏差价格系数-该电源类型交易均价);发电侧平时段负偏差电量价格=该电源类型交易均价×偏差价格系数。

平时段正、负偏差电量价格按照设定的偏差电量结算价格体系进行结算(相关参数见附件1、2),其他时段按照自治区分时电价政策规定的浮动比例执行。偏差电量结算价格体系相关参数可根据市场运行情况进行调整。

(三)年度中长期交易规模考核

2025年燃煤发电企业年度中长期合同签约电量不低于本年度上网电量的80%。新能源企业年度中长期交易电量不低于本年度上网电量的60%。燃煤发电企业、新能源企业中长期合同签约电量含外送合同、“保量保价”合同。2025年批发侧电力用户(含售电公司、电网代理购电)年度中长期合同签约电量应不低于上年度用电量的60%。燃煤发电企业、新能源发电场站未达到年度中长期合同签约电量比例要求的,差额电量按照同类型电源当年年度交易均价的10%支付偏差结算费用;批发侧电力用户(含售电公司、电网代理购电)未达到年度中长期合同签约电量比例要求的,差额电量按照当年年度交易均价的10%支付年度交易偏差结算费用。年度发电侧或用电侧达到全网签约平均比例要求,将不再执行考核。

(四)年度分月、月度交易规模考核

发、用电侧市场化年度分月及月度中长期合计合约电量应不低于该市场经营主体当月市场化电量的90%(不含保量保价电量)。月度结算时,燃煤发电企业、新能源发电场站未达到年度分月、月度中长期合同签约电量比例要求的,差额电量按照同类型电源当年年度交易均价的10%支付偏差结算费用;批发侧电力用户(含售电公司、电网代理购电)未达到年度分月、月度中长期合同签约电量比例要求的,差额电量按照当年年度交易均价的10%支付偏差结算费用。

(五)应承担规模考核

各类型发电机组应保障区内供应、区内可再生能源消纳责任权重,不足部分按照同类型电源年度外送交易均价与交易均价差值结算费用。

(六)跨区跨省偏差结算原则

跨区责任偏差、波动偏差区分责任,向发用电侧市场经营主体分摊或分享。省间交易按照调度实际执行结果和物理计量电量进行结算。调度区分新能源消纳或保供责任,提供给电力交易机构,因电网平衡造成的购电成本上涨或发电成本降低,依据“谁受益、谁承担”的原则,分别按照用电侧超用、发电侧欠发或用电侧少用、发电侧超发电量占比承担。

六、其他事项

(一)在确保电网安全条件下,电力调度机构根据交易政策、规则,调整调电策略,做好合同执行工作。

(二)电网企业要进一步加强电量计量采集、电力交易以及调度执行等带曲线交易各项技术条件,满足省内中长期分时结算及现货市场计量采集要求。

(三)各经营主体须严格落实《国家能源局综合司关于进一步规范电力市场交易行为有关事项的通知》(国能综通监管〔2024〕148号)有关要求,坚决杜绝滥用市场支配地位操纵价格或抢占市场份额、串通报价、哄抬价格及扰乱市场秩序等行为。

(四)电力交易机构应完善市场交易信用评价指标体系,开展信用评价工作。同时加强市场运营分析,做好风险事前监测、事中处置与事后分析,并按要求披露市场风险处置情况。

(五)电力调度机构应按照《电力市场信息披露基本规则》和发电企业现实需求,在满足保密与安全要求前提下,加强与发电企业等调度对象实时信息共享。

1.2025年蒙东电力市场中长期用电侧交易单元平时段偏差电量结算价格参数表

2.2025年蒙东电力市场中长期发电侧交易单元平时段偏差电量结算价格参数表

3.蒙东电网储能运营模式表

内蒙古自治区能源局

2024年12月19日

(此件主动公开)

(转自:亚太能源)

加载中...