新浪财经

【储能】行业市场规模:2024年中国储能行业市场规模达2973亿元 抽水储能装机规模占比近60%

前瞻网

关注

转自:前瞻产业研究院

行业主要上市公司宁德时代(300750);比亚迪股份(002594);三峡能源(600905);华能国际电力股份(00902);阳光电源(300274)等;

本文核心数据:中国储能行业市场规模;

2024年中国储能行业市场规模达2973亿元

从狭义上讲,储能特指针对电能的存储,即利用化学或者物理的方法将产生的能量存储起来并在需要时释放的一系列技术和措施。2023年中国储能行业市场规模约1296.82亿元,近四年复合增速高达115.79%。初步估算,2024年中国储能行业市场规模将达2973亿元。

细分市场

根据不同的储能技术,储能主要分为机械储能、电化学储能、热储能、化学储能、电磁储能等。利用这些储能技术,电能以机械能、化学能、热能等形式存储下来,并适时反馈回电力网络。目前,中国主要的储能市场为机械储能和电化学储能,其中机械储能以抽水蓄能为主,电化学储能以锂离子电池储能为主,其余储能技术市场极小,还有待开发。根据统计,截至2023年底,中国已投运储能项目中抽水蓄能的累计装机规模最大,为51.3GW,占比近60%。

产业竞争

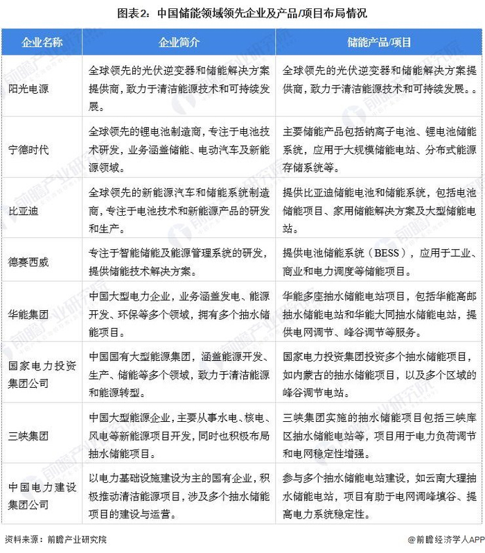
近年来我国储能行业发展迅速,主要由电化学储能和抽水储能两大领域主导。电化学储能领域中,宁德时代、比亚迪是行业的领军企业;在抽水储能领域,三峡集团、华能集团、国家电力投资集团等传统电力企业是主要竞争者。这些公司通过投资和建设大规模抽水储能电站,提升电网调节能力,支持可再生能源的消纳。

更多本行业研究分析详见前瞻产业研究院《中国储能行业市场前瞻与投资预测分析报告》

同时前瞻产业研究院还提供产业新赛道研究、投资可行性研究、产业规划、园区规划、产业招商、产业图谱、产业大数据、智慧招商系统、行业地位证明、IPO咨询/募投可研、专精特新小巨人申报、十五五规划等解决方案。如需转载引用本篇文章内容,请注明资料来源(前瞻产业研究院)。

更多深度行业分析尽在【前瞻经济学人APP】,还可以与500+经济学家/资深行业研究员交流互动。更多企业数据、企业资讯、企业发展情况尽在【企查猫APP】,性价比最高功能最全的企业查询平台。

加载中...