新浪财经

2025-2031年量子计算行业发展现状分析及前景趋势预测报告

市场资讯 2024.12.18 19:27

展望2025年:量子计算行业主要技术路线、产业链及相关企业玩家

1、行业概况

量子信息技术主要包括量子计算、量子通信和量子测量三大领域。量子信息三大领域的前沿科研与工程研发亮点成果不断涌现,技术成熟度持续提升,应用探索加速发展,进入科技攻关工程研发、应用探索和产业培育一体化推进的发展阶段。

量子计算以量子比特为基本单元,利用量子叠加和干涉等原理实现并行计算,能在某些计算复杂问题上提供指数级加速,是未来计算能力跨越式发展的重要方向。

量子通信利用量子看加态或纠缠效应,在经典通信辅助下实现密钥分发或信息传输,理论层面具有可证明安全性。基于量子密钥分发(QKD)和量子安全直接通信(OSDC)等方案的量子保密通信初步实用化,新型协议和实验系统的研究持续活跃,样机产品研制和示范应用探索逐步开展,但应用与产业发展面临诸多挑战。

量子测量对外界物理量变化导致的微观系统量子态变化进行调控和观测,实现精密传感测量,精度、灵敏度和稳定性等核心指标比传统技术有数量级提升。主要应用场景涵盖国防军工、航空航天、地质/资源勘测和生物医疗等众多行业领域,多种样机产品进入实用化与产业化阶段。

《“十四五”规划和2035年远景目标纲要》中更是明确提出,中国将在包括量子信息在内的八大前沿领域,“实施一批具有前瞻性、战略性的国家重大科技项目”。

随着量子计算机硬件的不断升级和算法的不断优化,更多的软硬件企业将投身于量子计算领域,并推动量子计算在不同行业的广泛应用。量子计算将在金融、医疗、材料科学等领域最先发挥作用,为下游行业带来颠覆性的创新。与此同时,产业链上的合作与竞争也将更加激烈,投资和创新以及庞大的市场需求将成为推动产业前进的关键驱动力。政府和企业也将共同合作,加大研发投入,以争取在全球量子计算领域的竞争优势。

2、行业技术情况

量子计算迈向商业化节奏有望加速。2019年11月23日,谷歌发表了一项量子计算突破,超导量子芯片Sycamore仅用200秒就完成了一项计算,而世界最快的超级计算机需要 1万年。2024年12月10日,谷歌发表了最新量子芯片Wilow的研究成果,再次取得了里程碑式的突破。 Wilow 基本上继承了 Sycamore 的所有优点,但实现了更大的里程碑式的突破。Wilow的T1时间(测量量子比特可以保留激发的时间长短——关键的量子计算资源)接近100us(微秒),比Sycamore芯片的20微秒提了5倍。谷歌量子计算路线图显示,其第二里程碑的工作重点为实现纠错量子计算的容错能力。wiow的错误率较Sycamore降低了两倍,因此适合进行扩展并走向实际应用。

量子计算主要技术路线

3、量子计算行业产业链

量子计算产业链

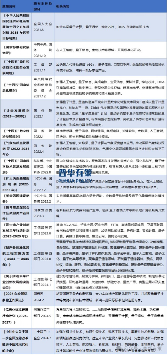
4、行业政策支持

量子科技行业政策主要政策

资料来源:普华有策整理

3、国内量子计算相关玩家

(1)科大国盾量子技术股份有限公司

国盾量子主要从事量子通信、量子计算、量子精密测量产品的研发、生产和销售,并提供相关的技术服务。量子计算产品主要包括超导量子计算机整机以及操控系统、稀释制冷机等核心组件,并提供量子计算相关技术服务。

(2)本源量子计算科技(合肥)股份有限公司

本源量子聚焦量子计算产业生态建设,打造自主可控工程化量子计算机,围绕量子芯片、量子计算测控一体机、量子操作系统、量子软件、量子计算云平台和量子计算科普教育核心业务,全栈研制开发量子计算,积极推动量子计算产业落地,聚焦生物科技、化学材料、金融分析、轮船制造、大数据等多行业领域.

(3)上海图灵智算量子科技有限公司

图灵量子是我国光量子芯片及光量子计算产业化引领者,以光子芯片和量子计算为底层基础,打造了软硬一体的产品体系,并在全行业推出了全栈自主可控的解决方案,驱动算力变革。量子硬件产品包括:光量子计算机、片上光量子教学机、量子人工智能教研一体机等。

(4)国开启科量子技术(北京)有限公司

启科量子围绕国家通信网、能源网、交通物流网等领域融合发展量子通信、量子计算和量子网络,致力于解决海量数据处理和信息安全中的核心问题。量子计算产品包括:分布式离子阱量子计算机和Traq-T1量子教学机。

(5)深圳量旋科技有限公司

量旋科技致力于量子计算产业化和普惠化的一站式解决方案服务商,在技术研发和商业落地“双轮驱动”的战略下,依托教育级核磁量子计算机、产业级超导量子计算机、量子计算云平台和应用软件进行产业布局,赋能科研教学、药物研发、金融科技、人工智能等诸多前沿领域。

其他量子科技相关企业包括:光迅科技神州信息腾景科技、浙江东方、中兴通讯、天奥电子、福晶科技等。

2025-2031年量子计算行业发展现状分析及前景趋势预测报告》涵盖行业全球及中国发展概况、市场规模,产业政策/规划、相关技术/专利、竞争格局、上游原料情况、下游主要应用市场需求规模及前景、区域结构、市场集中度、重点企业/玩家,行业特征、驱动因素、市场前景预测,主要壁垒构成、相关风险等内容。同时北京普华有策信息咨询有限公司还提供市场专项调研项目、产业研究报告、产业链咨询、项目可行性研究报告、专精特新小巨人认证、市场占有率报告、十五五规划、项目后评价报告、BP商业计划书、产业图谱、产业规划、蓝白皮书、国家级制造业单项冠军企业认证、IPO募投可研、IPO工作底稿咨询等服务。

目录

第1章 量子计算行业综述及数据来源说明

1.1 量子计算行业界定

1.1.1 量子计算的定义

1、量子信息技术

2、量子计算

1.1.2 量子计算的基本原理与优势

1.1.3 行业相似概念辨析

1.1.4 《国民经济行业分类与代码》中量子计算行业归属

1.2 量子计算产业链结构梳理

1.3 本报告数据来源及统计标准说明

第2章 全球量子计算行业市场发展现状及趋势前景分析

2.1 全球量子计算行业发展历程

2.1.1 全球量子计算技术的历史演变

2.1.2 全球量子计算行业发展路线

2.2 全球量子计算行业政策环境和技术环境分析

2.2.1 全球量子计算政策环境分析

2.2.2 全球量子计算技术环境分析

1、全球量子计算专利申请现状

2、全球量子计算科技进程

2.3 全球量子计算产业化发展现状

2.3.1 全球量子计算产业化探索历程

2.3.2 全球量子计算产业化现状

1、量子计算产业生态链发展状况

2、量子计算产业规模情况

3、企业产业化布局现状

量子计算的发展和应用具有重大战略意义和科学价值,已成为全球主要国家在前沿科技和未来产业领域的政策布局和投资推动的重点方向之一。

2.3.3 全球量子计算应用场景及市场规模测算

1、全球量子计算应用场景

2、全球量子计算市场规模测算

2.4 全球量子计算行业市场竞争状况及投融资分析

2.4.1 全球量子计算行业竞争状况

1、区域竞争

(1)专利区域格局:美国专利申请数量较多,中国紧随其后

(2)企业区域分布:美国、欧洲、加拿大企业数量密集,覆盖量子计算技术栈的各个层级

2、企业竞争

(1)企业量子计算行业布局

(2)技术路线竞争格局:仍处并行发展和开放竞争状态,尚未出现技术路线融合收敛趋势

2.4.2 全球量子计算行业投融资事件汇总分析

2.5 全球重点地区量子计算行业市场分析

2.5.1 美国量子计算行业分析

1、美国量子计算行业政策支持及发展规划

2、美国量子计算研究进展

3、美国量子计算产业化现状

(1)量子计算产业化布局

(2)量子计算产业市场容量

2.5.2 日本量子计算行业分析

1、日本量子计算行业政策支持及发展规划

2、日本量子计算研究进展

3、日本量子计算产业化现状

(1)量子计算产业化布局

(2)量子计算产业市场容量

2.5.3 欧洲量子计算行业分析

1、欧洲各主要国家量子计算行业政策支持及发展规划

2、欧洲量子计算研究进展

3、欧洲量子计算产业化现状

(1)量子计算产业化布局

(2)量子计算产业市场容量

2.6 全球量子计算行业市场发展趋势分析

2.6.1 全球量子计算市场前景分析

2.6.2 全球量子计算发展趋势分析

第3章 中国量子计算行业发展现状分析

3.1 中国量子计算行业发展历程

3.2 中国量子计算产业化现状

3.2.1 中国量子计算产业化发展概述

3.2.2 中国量子计算产业化联盟发展状况

1、中国量子计算产业联盟建设情况

2、中国量子计算知识产权联盟建立

3.2.3 中国量子计算产业园建设情况

3.2.4 中国量子计算产业化企业布局现状

3.3 中国量子计算行业市场规模测算

3.4 中国量子计算行业发展痛点

3.4.1 关键技术研发仍属起步阶段,与国际水平存在差距

3.4.2 市场尚在培育阶段,技术和应用场景不成熟

3.4.3 国内企业参与度较低,缺乏全面战略布局

3.4.4 人才体系单一、集中,尚未形成全面培养体系

3.4.5 标准体系尚未建立,行业缺乏规范引导

第4章 中国量子计算行业技术进展及竞争格局

4.1 中国量子计算行业标准汇总

4.1.1 量子计算行业标准建设进程

4.1.2 量子计算行业中国标准汇总

1、量子计算行业中国标准汇总

2、量子计算行业重点标准解读

4.2 中国量子计算研发投入及产出

4.2.1 中国量子计算研发投入情况

1、中国量子计算投资情况

2、中国量子计算基金项目

4.2.2 中国量子计算科研产

1、文献数量

2、文献主题

3、发表机构

4.3 中国量子计算技术路线

4.3.1 中国量子计算技术路线

4.3.2 中国量子计算技术路线特点分析

4.4 中国量子计算技术布局动态

4.4.1 关键核心技术/路线

1、量子芯片

2、量子算法

4.4.2 技术研发方向/趋势

4.5 中国量子计算行业投融资动态

4.6 中国量子计算行业竞争格局

4.6.1 中国量子计算行业企业竞争格局

4.6.2 中国量子计算行业全球竞争力分析

4.6.3 中国量子计算行业波特五力模型分析

第5章 中国量子计算行业上游原材料及下游应用市场分析

5.1 中国量子计算行业软硬件研究现状及发展趋势

5.1.1 量子芯片

1、量子芯片技术体系及其构成

2、量子芯片技术研究现状

(1)超导

(2)半导体量子点

(3)离子阱

(4)光量子

(5)量子拓扑

(6)中性原子

3、量子芯片技术竞争格局

4、量子芯片技术发展趋势

5.1.2 量子软件

1、量子软件研究现状

(1)基础运行软件

(2)计算开发软件

(3)应用服务软件

(4)通用系统软件

2、量子软件发展趋势

5.1.3 量子算法

5.1.4 量子云平台

1、量子云平台概述

(1)概念

(2)应用场景

(3)开发背景

(4)发展优势

2、量子计算云平台服务

(1)量子计算云平台服务类型

(2)量子计算模拟器

3、量子云平台发展状况

(1)量子云平台发展状况

(2)量子云平台商业应用模式

4、量子云平台竞争格局

5、量子云平台发展趋势

5.2 量子计算行业下游应用生态需求概述

5.3 量子计算主要应用领域需求潜力分析

5.3.1 材料科学领域

1、材料科学领域发展现状

2、量子计算在材料科学中的应用优势

3、材料科学领域量子计算试点应用案例

5.3.2 生物科学领域

1、生物医药行业发展现状

2、量子计算在生物医药行业的应用优势

3、生物医药领域量子计算试点应用案例

5.3.3 金融领域

1、金融行业量子计算应用场景

(1)衍生品定价

(2)投资组合优化

(3)风险监测

(4)智能柜台运营

2、量子计算在金融行业的应用优势

3、金融行业量子计算试点应用案例

5.3.4 航空航天领域

1、航空航天领域发展现状

(1)航空

(2)航天

2、量子计算在航空航天行业的应用优势

3、航空航天领域量子计算试点应用案例

5.3.5 汽车交通领域

1、汽车交通行业发展现状

2、量子计算在汽车交通行业的应用优势

3、汽车交通领域量子计算试点应用案例

5.3.6 人工智能领域

1、人工智能行业发展现状

2、量子计算在人工智能行业的应用优势

3、人工智能领域量子计算试点应用案例

第6章 全球及中国量子计算企业案例解析

6.1 全球量子计算企业案例分析

6.1.1 Google

1、企业基本信息

2、企业量子计算业务布局

3、企业量子计算业务最新进展

6.1.2 IBM

1、企业基本信息及经营状况

(1)企业基本信息

(2)企业经营现状

2、企业量子计算业务布局

(1)企业量子计算业务发展路线图

(2)企业量子计算业务发展状况

3、企业量子计算业务最新进展

6.1.3 微软

1、企业基本信息及经营状况

(1)企业基本信息

(2)企业经营状况

2、企业量子计算业务布局

3、企业量子计算业务最新进展

6.1.4 InQ

1、企业基本信息及经营状况

(1)企业基本信息

(2)企业经营状况

2、企业量子计算业务布局

3、企业量子计算业务最新进展

6.1.5 Quantinuum

1、企业基本信息及经营状况

(1)企业基本信息

(2)企业经营状况

2、企业量子计算业务布局

3、企业量子计算业务最新进展

6.2中国量子计算行业企业代表案例分析

6.2.1 A公司

1、企业发展历程及基本信息

2、企业业务架构及经营情况

(1)企业整体业务架构

(2)企业整体经营情况

3、企业量子计算业务布局及发展状况

(1)企业量子计算业务布局进程

(2)企业量子计算相关研发成果

(3)企业量子计算相关专利情况

4、企业量子计算业务最新发展动向追踪

6.2.2 B公司

1、企业发展历程及基本信息

2、企业业务架构及经营情况

(1)企业整体业务架构

(2)企业整体经营情况

3、企业量子计算业务布局及发展状况

(1)企业量子计算业务布局进程

(2)企业量子计算相关研发成果

(3)企业量子计算相关专利情况

4、企业量子计算业务最新发展动向追踪

6.2.3 C公司

1、企业发展历程及基本信息

2、企业业务架构及经营情况

(1)企业整体业务架构

(2)企业整体经营情况

3、企业量子计算业务布局及发展状况

(1)企业量子计算业务布局进程

(2)企业量子计算相关研发成果

(3)企业量子计算相关专利情况

4、企业量子计算业务最新发展动向追踪

6.2.4 D公司

1、企业发展历程及基本信息

2、企业业务架构及经营情况

(1)企业整体业务架构

(2)企业整体经营情况

3、企业量子计算业务布局及发展状况

(1)企业量子计算业务布局进程

(2)企业量子计算相关研发成果

(3)企业量子计算相关专利情况

4、企业量子计算业务最新发展动向追踪

6.2.5 E公司

1、企业基本信息

2、企业业务架构及经营情况

(1)企业整体业务架构

(2)公司资质荣誉

3、企业量子计算业务布局及发展状况

(1)企业量子计算相关研发成果

(2)企业量子计算相关专利情况

4、企业量子计算业务最新发展动向追踪

6.2.6 其他

第7章 中国量子计算行业市场前景及发展趋势洞悉

7.1 量子计算行业政策环境分析

7.1.1 国家层面中国量子计算行业发展相关政策规划汇总及重点政策规划解读

7.1.3 政策环境对中国量子计算行业发展的影响分析

7.2 量子计算行业发展潜力评估

7.3 量子计算行业SWOT分析图

7.4 量子计算行业未来关键增长新热点

7.4.3 量子计算云平台

7.5 量子计算行业发展前景预测及趋势分析

7.5.1 量子计算行业发展前景预测

7.5.2 量子计算行业发展趋势分析

第8章 中国量子计算行业投资战略规划策略及建议

8.1 量子计算行业主要壁垒构成

8.2 量子计算行业投资风险分析

8.3 量子计算行业投资机会分析

8.3.1 量子计算行业细分领域投资机会

1、量子计算芯片

2、量子软件和算法

3、量子通信系统

4、量子计算云服务

5、量子计算应用开发

8.3.2 量子计算行业产业空白点投资机会

1、量子硬件制造

2、量子软件和算法开发

8.4 量子计算行业投资价值评估

8.5 量子计算行业投资策略建议

8.6 量子计算行业可持续发展建议

(转自:普华有策)

加载中...