新浪财经

胖东来对代购下狠手

界面新闻

关注

界面新闻记者 | 赵晓娟

界面新闻编辑 | 牙韩翔

最近半个月,胖东来忙于打击代购。

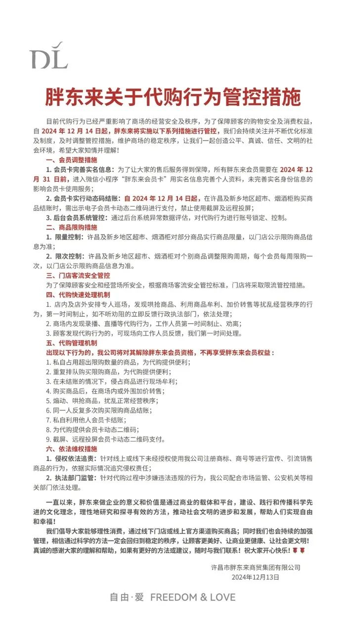
胖东来的微信公众号“胖东来商贸集团”近期连续发布了3条关于打击代购行为的声明。其中严厉的一条于12月14日凌晨发布。

胖东来在声明中称,由于目前代购行为严重影响商场经营安全及秩序,自即日起将实施代购行为管控措施,包括会员需完善会员卡实名信息和实行动态码结账,许昌及新乡地区超市、烟酒柜对部分商品实行商品限量,对个别商品调整限购周期,每个会员每周限购一次,以门店公示限购商品信息为准。

胖东来表示,后台会员系统对代购行为实施账号锁定、控制。店内及店外安排专人巡场,发现哄抢商品、利用商品牟利、加价转售等行为将第一时间制止,不听劝阻者将反馈至行政执法部门。商场内发现录播、直播等代购行为,工作人员第一时间制止、劝离。出现为代购提供便利等行为的会员账号将被解除资格。

代购蜂拥而至是流量的召唤。

拥有13家门店的许昌零售品牌胖东来自2023年开始成为零售界的网红。与多数零售商学习外资超市的做法不同,于东来在十多年前带领着胖东来坚持零售最初的做法——注重细节管理、商品品质和客户服务等,并探索出水果燕麦、牛肉干、果汁等一系列带有胖东来印迹的自有品牌,最近两年,借助网络短视频的传播,这些爆款获得了更多溢出效应。

今年年初,在网红效应的推动之下,山东、安徽和河北等地的旅行团甚至纷纷开通了“胖东来旅游团”,专门带当地顾客前来打卡胖东来。人们戏称胖东来为 “6A级景区”, 而胖东来旅游团应该是国内第一个被接受的纯购物旅游团。

除了顾客,前来打卡的还包括零售上市公司永辉超市创始人张轩松、步步高创始人王填,他们在国内掀起一股学习胖东来、调整本企业的热潮。

比这些零售同行更早前往胖东来的,是自许昌和新乡两地丛生的胖东来代购们。

即便出台了最为严格的代购政策,胖东来仍然不堪其扰。在抖音、小红书平台,仍然有“冬来优选”、“许昌优选”等代购通过直播售卖胖东来自有品牌,这些产品可以直接通过加购购物车购买,并有一定的加价率,与此同时,这些主播因流量大还吸引了不少其他品牌的入驻,不过从最新的直播画面看,这些主播将画面已经切换成山姆或者其他超市的画面。

一名专做珍珠饰品和茶叶的许昌当地代购王君玮告诉界面新闻,目前胖东来出台的积分政策并不会影响自己的代购生意,她通过小红书平台招募顾客后建立微信群,自今年年初至今,她的代购群已经有4个,大部分的货品都从胖东来时代广场店中购买,因这里的货品相对最全。

胖东来时代广场店的销售额位居整个胖东来门店榜首,到11月26日今年该店的累计销售额达38.69亿元。

和当地许多代购一样,王君玮通过多个手机号注册的会员,每日将茶叶排号以及珠宝柜台预约码发在群里以显示排队进度,她在珍珠柜台将热卖款式(如1000元左右一条的满天星珍珠项链)拍摄试戴视频后发布到代购群里,等待提前咨询过、有购买需求的成员下单,并收取百分之三左右的代购费用,最终顺丰邮寄给买家,运费也由购买者承担。

通过王君玮的晒单,每天的订单以珠宝为主,她12月16日在代购群中发通知,茶叶以后一个月只能约一次号,以后单量也会减少,不过由于接近春节旺季,最近几天她把珠宝代购费提升到了百分之四。

实际上,胖东来早在今年年初就通过小程序将DL大月饼、水果燕麦、自由爱白酒等商品上线发售。如新乡胖东来已经开通了百货线上小程序购物平台,包括日用家纺、服饰、部分品牌的茶具、美妆和玩具等多个品类的商品均可在小程序购买,并享受满99元免快递费的服务。

此外,东来优选茶叶也可以在相应的小程序下单。不过界面新闻发现,由于茶叶产品相对热度较高,这些商品的品类并不多,而且一些热门款显示已经售罄,想要购买更多的茶叶产品,仍然需要通过线下的代购们。

但另一方面,代购在一定程度上也为胖东来带来了业绩上的指数级增长。

今年11月27日,胖东来董事长于东来曾在其同名抖音账号上披露出胖东来本年度最新经营情况。截至11月26日,本年度胖东来集团累计销售(许昌新乡两地)已达146.38亿元。按照胖东来在《2023中国连锁TOP100》榜单中107亿元的销售额计算,胖东来2024年的销售收入比2023年的水平增长超过40%。

事实上,此前的胖东来,并不惧怕流量。它曾经还在“员工试吃面条事件”、“奖励投诉顾客10万元”等热点事件中,通过真诚态度将舆论扭转至有利于胖东来的方向,借助流量造势。

但这样的方式并不能持续复制,如今的胖东来也陷入过无法掌控流量的漩涡。11月20日,于东来一条关于“员工结婚不允许要彩礼或付彩礼” 的言论被放大而陷入争议,这条“爹味”略浓的内容引发起企业管理与尊重员工的讨论,很多观点认为作为胖东来最幸福的员工,却被老板“管得太宽”。此外,最近流量驱动下代购的抢购行为,导致的卖场秩序混乱也遭到了舆论的关注。

流量不仅能够带来正向效应,有时也会反噬胖东来自身。

如今胖东来也开始意识到这一点。至少眼下的这场代购打击战还在持续,12月16日下午,界面新闻注意到,“胖东来百货”小程序已经显示系统维护更新,至夜间11点将恢复更新。

(应采访对象要求,文中“王君玮”为化名)

加载中...