新浪财经

【通知】2025年运输鉴定新规

市场资讯 2024.12.16 09:30

2025年度运输鉴定新规定

2025年空海陆及铁路运输鉴定书依据运输法规或标准如下:

空运运输鉴定依据的运输标准更新为DGR 66版;

海运运输鉴定依据的运输法规为IMDG CODE (Amdt. 42-24) 2024版;

国内陆运运输鉴定依据的运输标准更新为JT/T 617-2018《危险货物道路运输规则》及第1号修改单;

国际陆运运输鉴定依据的运输法规更新为ADR(2025版);

国际铁路运输鉴定依据的运输法规更新为RID(2025版);

国内铁路运输鉴定依据的运输标准为《铁路危险货物品名表》TB/T 30006-2022。

自 2025 年 1 月 1 日起,与设备包装在一起的锂离子电池、设备中内置的锂离子电池以及由锂离子电池驱动的车辆的电池,在交付空运时的电量应不超过其额定容量的30%。

与设备包装在一起的锂电池(PI 966)

202511-1231

锂离子电池芯和电池组应当(should在不超过其额定容量的30%的荷电状态下进行运输。

202611日以后

锂离子电池芯和电池组必须(must在不超过其额定容量的30%的荷电状态下运输。荷电状态超过额定容量 30% 的电池芯和/或电池组,只有在始发国和运营人所在国批准的情况下,才能按照这些当局规定的书面条件进行运输。

设备内置的锂电池(PI 967)

锂离子电池芯和电池组应当(should以不超过其额定容量30%的荷电状态或者不超过25%的显示电量交付再运输。

以锂离子电池为动力的车辆(PI 952)

2025年1月1日起

锂离子电池、锂金属电池和钠离子电池驱动的车辆须酌情按以下三个新条目之一进行运输:

- Vehicle, lithium ion battery powered (UN 3556),

- Vehicle, lithium metal battery powered (UN 3557) 和

- Vehicle, sodium ion battery powered (UN 3558)。

但到2025年3月31日之前,这些车辆仍然允许按照原有的UN3171- Battery-powered vehicle进行运输。

对于UN3556、UN3557(仅当电池可充时)和UN3558,还有以下关于SoC要求的变化:

2025年1月1日-12月31日

车辆交付运输时,其电池的荷电状态应当(should)不超过其额定容量30%,或显示电量应当(should)不超过25%。

2026年1月1日以后

使用额定容量超过100 Wh的电池供电的车辆交付运输时必须(must满足:

- 电池荷电状态不超过其额定容量的30%;或

- 显示电量不超过 25%。

使用额定容量不超过100 Wh的电池供电的车辆交付运输时应当(should满足:

- 电池荷电状态不超过其额定容量的30%;或

- 显示电量不超过 25%。

使用额定容量超过100 Wh的电池供电的车辆,如果电池荷电状态超过其额定容量的 30%,经始发国和运营人所在国批准,可以根据这些当局规定的书面条件进行运输。

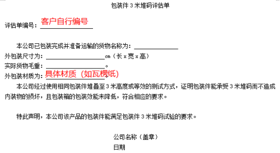
增加了对设备内含锂电池或设备内置锂电池包装件的3m堆码能力要求,申请2025年相关设备的《货物危险性鉴定书》(空运)需要提供3m堆码能力的证明文件,可使用“堆码检测报告”或“堆码能力评估单”。

堆码报告

1、送样数量:3个完整包装件或1个完整包装件+2个空相同尺寸空箱;

2、周期:3个工作日内。

堆码能力评估单:

首次纳入钠离子电池运输相关要求。新增钠离子电池对应包装说明分别为976、977、978,其内容总体镜像拷贝了锂离子电池包装说明,对应如下:

备注:钠离子电池与锂离子电池区别:

—包装说明976无IB分类。

—包装说明977、978无电池荷电状态(SOC)及包装3m堆码要求。

钠离子电池按照UN3551或UN3552运输时,应满足以下要求:

  1. 电池的型号必须符合《试验和标准手册》第三部分第38.3节(简称UN38.3)各项试验的要求。

  2. 每个电池都装有安全排气装置,或在设计上能防止正常运输中的骤然破裂;

  3. 每一电池都装有防止外部短路的有效装置;

  4. 每个包含并联结构的电池组,都装有防止危险的反向电流所需的有效装置(例如二极管、保险丝等);

  5. 电池制造必须建立与锂电池要求一致的,完善的质量管理方案;

  6. 电池制造商和下游经销商能对外提供UN 38.3规定的试验概要。

(转自:中检南方)

加载中...