新浪财经

国家能源集团:河北500MW海光项目启动

阳光工匠光伏网

关注

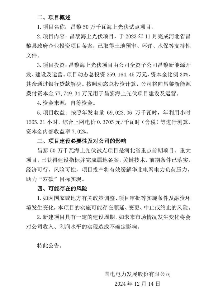
12月13日,国电电力发布《关于投资建设昌黎50万千瓦海上光伏试点项目的公告》。

昌黎50万千瓦海上光伏试点项目是河北省重点前期项目、重大项目,项目投产将有效缓解华北电网电力负荷压力,助力“双碳”目标实现。

据了解,昌黎海上光伏项目由国电电力发展股份有限公司(以下简称“公司”)全资子公司国电电力昌黎新能源开发有限公司(以下简称“昌黎新能源”)开发、建设及运营。该项目动态总投资25.9亿元,公司将向昌黎新能源拨付资本金7亿元用于昌黎海上光伏项目建设及运营。

项目已于2023年11月完成河北省昌黎县政府企业投资项目备案,已取得土地预审、环评、水保等支持性文件。从项目收益上看,按照年发电量 69023.06 万千瓦时,年利用小时 1265.31 小时,综合上网电价 0.3705元/千瓦时(含税)等进行测算,资本金内部收益率 7.02%。

今年2月,河北省印发《2024年省重点建设项目清单》,其中,涉及风电、光伏项目共10.4GW,光伏项目14个、装机规模7.05GW。

目前,河北省已经完成了海上光伏试点项目的招标优选,4个海上光伏项目均位于秦皇岛昌黎县,昌黎县海上光伏项目也是河北省首个海上光伏项目,总规模1.8GW,分别由国家能源集团1GW、华电500MW、中国电建300MW获得。

公告如下:

责任编辑:陈辰/15161194034(微信同号)

加载中...