新浪财经

年销53.81亿,国民辣酱并未被年轻人抛弃!“退网”后老干妈销量正重回巅峰【附调味品行业市场分析】

前瞻网

关注

作为国民辣酱的代表,老干妈再次传来喜人的业绩增长消息。据12月10日贵阳发布的信息,贵州省企业联合会、贵州省企业家协会公布的“2024贵州企业前100名单”中,贵阳南明老干妈风味食品有限责任公司凭借其卓越的业绩成功上榜,并披露了其在2023年的营收达到了53.81亿元。预示着其正逐步逼近2020年54亿元的营收巅峰水平。

老干妈营收早在2019年就迈上了50亿元大关,并在2020年达到了历史性的54亿元。然而,在2021年,老干妈遭遇了市场挑战,营收大幅下滑至42.01亿元。但凭借深厚的品牌底蕴和强大的市场适应能力,老干妈在2022年成功将营收拉回至52.60亿元,并在2023年实现了进一步的增长。

老干妈创始人陶华碧曾说过一句话:“有华人的地方,就有老干妈”。在国内市场,无论是繁华都市的大型商超,还是偏远农村的普通小卖铺,都能看到老干妈的身影。而在国际市场,老干妈也凭借其独特的风味和品质成功进入了沃尔玛亚马逊等主流零售渠道,成为许多家庭餐桌上的常客。特别是在美国市场,一项消费者调查显示,80%的美国用户在尝试老干妈后,会将其作为日常必备的调味品。

然而,在新消费的繁荣之下,复合调味品市场也迎来了激烈的竞争。一批新老品牌纷纷涌入市场,蚕食了老干妈的市场份额。老干妈并没有坐以待毙。年过七十的陶华碧再度出山,亲自上阵带货、拍广告、搞营销,主动求变。在营销方面,老干妈也进行了一系列年轻化尝试,如推出印有陶华碧头像的“老干妈卫衣”、与淘宝购物车合作推出“老干妈情话瓶”等。

在尝试了多种营销活动后,老干妈开始意识到,虽然这些活动能够带来一定的关注度,但并不能产生太多实际成效。因此,在2023年,老干妈选择了“退网”,将更多的精力投入到产品研发和品质提升上。

在消费者购买调味品时,口感口味始终是第一考虑因素。根据经贸研究的数据,口感口味、品牌口碑、原料成份是消费者在购买调味品时主要考虑的前三个因素,其参考占比分别为24%、19%和17%。这表明,消费者在购买调味品时更加注重产品的品质和口感。而老干妈作为国民辣酱的代表,一直以其独特的风味和品质赢得了消费者的喜爱和信赖。

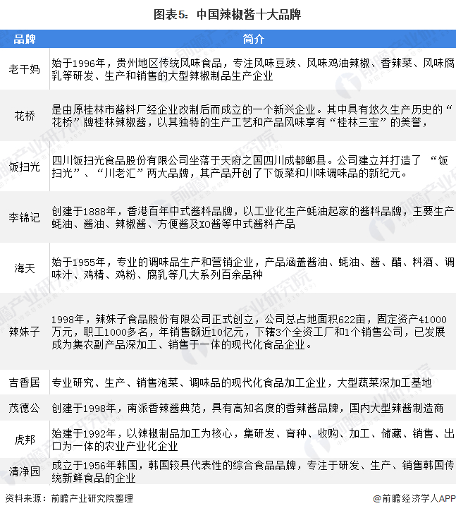
据前瞻产业研究院数据,纵观整个辣酱行业,老干妈无论是铺货率、认知度还是影响力都占据着绝对领先地位,占行业总体市场的20%左右。2021年老干妈营收突破54亿,遥遥领先其他企业。

从十大品牌的产品类型来看,老干妈以辣椒酱为主,火锅底料和香辣菜为主;而李锦记和海天产品类型众多,包括了酱油、酱料、调味汁、鸡精等多种产品;虎邦、吉香居等品牌与老干妈相似,都以辣椒酱生产为主。从品牌产品的丰富度来看,海天和李锦记产品种类多,影响力更强,在消费者中的知名度也较高。

尽管面临激烈的市场竞争和不断变化的消费者需求,但老干妈公司仍然展现出了强大的市场竞争力。

从经济影响来看,老干妈直接带动了上下游产业链几万人的就业,并且成为当地纳税大户,3年缴税18亿。

而从来不打广告的老干妈,不仅在国内家喻户晓,甚至在国外都闻名遐迩,一举带动贵州打响地方知名度。

前瞻经济学人APP资讯组

更多本行业研究分析详见前瞻产业研究院《中国调味品行业市场需求预测与投资战略规划分析报告》

同时前瞻产业研究院还提供产业新赛道研究、投资可行性研究、产业规划、园区规划、产业招商、产业图谱、产业大数据、智慧招商系统、行业地位证明、IPO咨询/募投可研、专精特新小巨人申报、十五五规划等解决方案。如需转载引用本篇文章内容,请注明资料来源(前瞻产业研究院)。

更多深度行业分析尽在【前瞻经济学人APP】,还可以与500+经济学家/资深行业研究员交流互动。更多企业数据、企业资讯、企业发展情况尽在【企查猫APP】,性价比最高功能最全的企业查询平台。

加载中...