新浪财经

【中航证券军工】第七章“新域新质”之无人装备:无人作战系统驱动战争形势演变——军工行业2025年投资策略

市场资讯 2024.12.13 15:58

摘要

2024年国际局势动荡,以巴以、俄乌等为代表的冲突无一不展现了新战争形态对于新型武器装备的需求,以“智能化、体系化、信息化”为代表的新质新域作战力量已成为大国战略竞争的制高点和制胜未来的关键力量。但当前,无人装备、反无人系统、电子对抗等新质新域作战方式在国内虽然处于早期发展阶段,但应用确定性相对较强,有望成为军工板块在未来中长期持续高景气发展的新驱动力。新质新域赛道各细分领域投资全景如下图所示。

图188 新质新域赛道投资全景图

本节摘要

无人系统是无人化作战的物质基础,无人化作战是智能化作战的基本形式,无人作战系统驱动战争形式演变。无人系统实现更准确的感知、更迅捷的决策、更高效的行动的同时,承担的风险和作战成本更低。在“无人空战”作战概念方面,2016年,美国辛辛那提大学和美国空军实验室(AFR)联合研发的空战人工智能“阿尔法”,在模拟空战中,使用三代机,击败了由美国空军上校基恩·李驾驶且有预警机支持的四代机。在瞬息万变的空战环境下,相比人类飞行员,基于人工智能的机载战斗管理系统可更准确、快速地进行态势感知、快速响应、战术选择、武器管理和使用。近年来,各类无人作战系统已逐渐出现在武装冲突和局部战争当中,撬动作战模式和对抗形态加速演变,战争形态伴随着作战方式的无人化已经发生了深刻变革。虽然相比信息化战争对战争形态的变革,无人化作战的运用还处在较为初级的阶段,但无人化战争必将带来战争对抗形态的革命性改变。作战力量智能化,无人系统逐渐接管未来战场已经成为各军事大国的必然发展趋势。想要在未来智能化战场抢占先机,夺取“制智权”,大力发展无人化作战装备并将其推向战争舞台成为了不二法门。

无人系统已得到大规模实战化运用。大量智能化无人装备自诞生后不断拓展在实战中的应用,特别是在战场感知、行动空间、作战模式、指挥控制与后勤保障上呈现出新的特点和变化,从而推动着战争形态急剧发生改变。根据美国国防部2013年《无人系统路线图》对2014-2018财年的规划,其实际花费军费超出规划总计51.74亿美元,超额比例达21.66%。

无人系统组成与分类:无人系统是指由单个无人平台或多个无人平台构成,无人驾驶的、完全按遥控操作或者按预编程序自主运作的,具备机械化、信息化和智能化等特征,能够自主或通过远程操控完成指定任务的装备系统。无人装备与有人装备的核心区别在于“平台无人、系统有人”。根据不同的使用区域,无人平台主要可分为无人机系统(无人航空器)(UAV)、无人地面平台(UGV)、无人水面平台(USV)、水下无人潜器(UUV)。

表 85 无人系统分类

(一)无人机系统:鹰隼试翼,风尘和张

无人机系统的大量出现正在深刻改变战争面貌。由于无人机与有人机相比具有使用经济性好、设计性较强等特点,叠加远程控制技术、自主导航技术、电子信息技术、航空航天技术的加速推进,军用无人机打破了先前主要用于情报、监视、侦察等任务的传统模式,开始从作战辅助(单纯的传感器)平台向主力作战平台转变;同时,军用无人机还具有消耗属性、成长属性和军民通用属性等典型特点,目前我军装备军用无人机数量还远无法满足自身需求,行业在国内还属于成长期,“十四五”期间行业将保持高速增长。

随着无人机运用规模的逐步扩大、人工智能技术的迅猛发展以及作战概念与军事理论的发展完善,无人机蜂群、忠诚僚机、空地协同、有人机/无人机协同等作战概念将推动无人机向主战装备迈进。对于我军来说,智能协同作战已经不是未来,而是现在必须面对的作战样式。参考美国相关领域发展进程,我们认为无人机蜂群、忠诚僚机等作战概念牵引出的新型无人机将逐步获得技术突破并并列装部队,成为我国重要航空武器装备的发展方向,对整个产业产生明显拉动。

无人机系统组成:无人机系统是不携载操作人员、由动力驱动、可重复使用、利用空气动力承载飞行、可携带有效载荷、在远程控制或自主规划的情况下完成指定任务的航空器。无人机和有人机在设计思路和性能表现上有较大的差异,由于驾驶员不在机上,飞行器设计不受人的生理控制。同时,其发射/回收方式、造价、体积大小、操控方式等多个方面与载人飞机存在较大的差异。一般的无人机系统由飞行平台系统、任务系统、数据链系统、控制站系统、综合保障系统五部分组成。

图 252  无人机系统组成

无人机系统分类:随着运用场景的不断拓宽,发展出了种类繁多、特点鲜明的各类无人机系统,致使其在尺寸、质量、航程、航时、飞行高度、飞行速度、性能和特征以及任务等多方面都有较大差异。通常,无人机可按用途、尺寸、飞行平台构造、飞行性能等方法进行分类。相较于民用无人机,军用无人机对续航能力、巡航速度、飞行高度、作用距离、任务载荷等都有更高的要求。

表 86 无人机分类

无人机系统发展现状:军事强国都在积极探索发展无人机系统,我国无人机系统谱系完整,产品性能紧追国际第一梯队。无人机系统正处于迅猛崛起和蓬勃发展阶段,全球已经有包括美国、以色列、加拿大、德国、英国、法国、俄罗斯等在内的多个国家研发无人机,超过80个国家装备无人机。目前,军用无人机市场上美国份额最大、技术相对领先,在全球处于第一梯队,市占率接近一半,占据了全球排名前5位的无人机研制厂商中的3位。以色列、欧洲、日本、南朝鲜、中国无人机位居第二梯队,有相对完整的产业链和一定的生产规模,发展迅速。

图 253 全球军用无人机发展历程

相较其他国家,我国无人机研究起步相对较晚。始于20世纪50年代后期。进入21世纪以后得到迅猛发展,产业链各类厂商如雨后春笋般涌现,已研制了多种规格、多种型号、多种用途的各类军用无人机产品,特别是“翼龙”系列、“彩虹”系列无人机系统的性能紧追国际第一梯队。

表 87 全球军用无人机代表型号参数对比

产业链与竞争格局:无人机下游需求持续释放,产业迎来发展黄金期。军用无人机需求受到国防政策、战争模式的变化影响较大,目前,我国国防现代化建设提速,军用无人机作为智能装备需求预计大幅释放,同时全球局部冲突不断,无人机作为军贸主力产品需求有望持续旺盛。

无人机系统是复杂的系统工程,产业链较长,上游为零部件原材料、元器件供应商;中游为分系统研制商;下游为无人机系统总装及制造,在产业链中占据主导地位,充当“链长”角色 。

在无人机高速发展的背景下,相关领域均将受益。从应用前景来看,产业链下游的无人机总装及制造(包括机体制造)占总成本的40%左右;分系统中的机电系统及任务载荷分别约占总成本的40%、20%。机电系统中通信系统(地面站和数据链)约占总成本20%,光电吊舱价值量较大;任务载荷中机载武器占总成本比重较多;原材料方面,碳纤维在无人机机体结构中用量较大。

无人机产业链中、上游处于逐步发展成熟的过程中,目前军用大多能做到独立国产替代,民用领域高精度、轻量化的传感器仍以国外厂商产品为主,低排量、高可靠性发动机以及高效、大功率电机的供应商数量也相对较少。

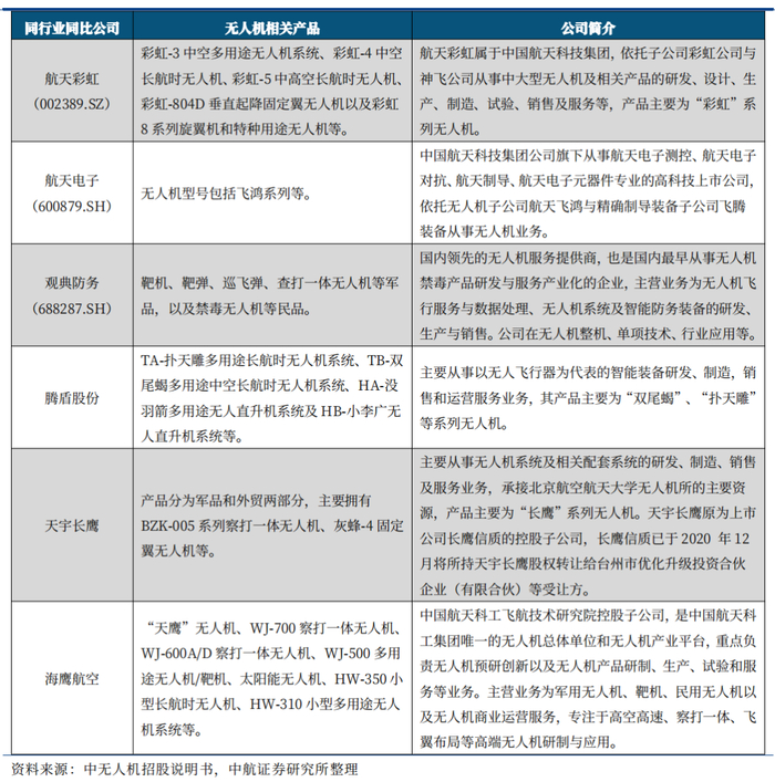
国内军工企业把控军用无人机产业链的核心位置。目前我国主要的军用无人机总装研制单位可以分为国有科研院所、高校和民营企业三类。以航空工业(中航无人机:2021年收入24.8亿元)、航天科技(航天彩虹2021年无人机营收11.2亿元、航天电子2021年无人机收入7.8亿元)等为代表的国有科研院所是军用无人机研制生产的主力军,型号研制工程化程度较高、实用性较强,产品大量出口和国内列装,营收体量最大。

以西工大、北航和南航为代表的高校则更多地聚焦于无人机前沿课题的研究,同时也有部分工程化产品(靶机等)投入使用。以纵横股份、腾盾股份、天宇长鹰等为代表的民营企业也积极参与到军用无人机的研制生产中,也生产了竞争力较强的一系列产品

图 254 军用无人机产业链

表 88 军用无人机细分领域的发展情况、参与主体

表 89 总装参与主体基本情况介绍

市场规模:目前,全球军用无人机市场规模超百亿美元,年复合增速达5.36%。根据蒂尔集团的报告,2019年-2028年全球军用无人机年产值(含采购)逐年增长,到2028年产值预计达到147.98亿美元,年产值(含采购)复合增长率约5.36%,市场保持可持续的稳定发展。

图 255 全球军用无人机市场规模预测(亿美元)

根据蒂尔集团出具的报告,2018年至2027年,全球军用无人机主要产值集中在无人攻击机系统、中空长航时无人机系统及高空长航时无人机系统领域,其中中空长航时无人机系统及高空长航时无人机系统十年总产值为430.50亿美元,市场发展空间广阔。

(二)地面无人系统:多域联合中的地面力量,技术发展进入上升期

需求方面,战争形态趋向无人化、智能化,地面无人系统纳入多国新一代武器装备发展体系。

地面无人机动平台,作为智能交通系统和未来战斗系统的一个重要组成部分,在民用领域和军用领域都具有广泛的应用前景。

广义上来说,地面无人机动平台指的是任何能够在地面上移动,并进行承载或运输装备或人员,但不搭载驾驶员的机器设备;狭义上讲,指的是能感知环境并与环境交互、能自主行驶的地面移动机器设备。在军用领域,地面无人机动平台通常也叫做无人地面车辆(UGV)、自主地面移动平台(ALMP)、自主地面车辆(ALV)等,主要包含军用无人战斗车辆、通用后勤服务无人车辆和小型单兵机器人。

图 256 地面无人系统分类及使命任务

进入21世纪后,军用地面无人系统进入快速发展阶段,已经被逐步纳入新一代武器装备体系。除美国外,以色列、法国、德国、英国、日本、俄罗斯等都开始加入研制行列。美国装备种类和数量最多,综合研制水平最高,装备数量超过1万套,约占全球地面无人装备总量的80%。多种类型地面无人系统装备频频亮相,具备了执行侦察监视、火力打击、伴随保障、扫雷排爆、战场救援、通信中继等多样化作战任务的能力,“魔爪”系列、“派克波特”系列、M160远程遥控扫雷系统、“侦察兵”XT机器人等,且许多型号已在阿富汗和伊拉克战场得到广泛应用,俄罗斯、以色列等多个军事强国也准备将地面无人系统投入实战应用。

图 259 美国陆军2015-2040机器人和自主系统能力发展规划

我国在地面无人作战系统的研发方面与发达国家相比有一定差距,但一直非常重视军用机器人技术的研究与开发面对这种新型武器带来的全方位冲击,拟定了陆海空无人作战平台发展方向,目前我军已制定《2035年前后勤无人智能化保障装备技术发展路线图》,该路线图对地面、空中、海上后勤无人系统作了很好的近期、中期和远期规划。针对陆地无人作战平台,以中国兵器工业集团为代表的各科研单位在陆地无人作战平台方面也开始崭露头角。

供给端:地面无人系统群雄逐鹿争高地,智能化信息化属性促外贸出击

国内一些高校和研究所从20世纪80年代相继开展了移动机器人、智能车辆和地面无人作战平台的关键技术研究,并取得了一些研究成果。近几年国内加大对军用无人地面车辆的研究力度,2014年9月,我国举办了“跨越险阻2014”首届地面无人平台挑战赛,在国内引起较大反响,而后每隔2年举办一次该赛事。比赛科目中结合典型的战场环境,模拟了拒马、街垒、弹坑、水坑等障碍,还有随机出现的横向穿越的机动障碍物,和美国同类比赛相比,整体难度相当。

从近几年披露的信息看,国内军用无人地面平台主要集中在中型,微型和大型的较少,应用领域包括武装侦察、突击爆破、排爆排雷、后勤保障、智能运输系统、侦察和监视以及伤员救援、目标定位与搜索等方面。

按照单位性质可以分为两大类:以军工央企、其他国企或国家科研机构为代表的“国家队”,以及民营企业。各类市场参与主体的特点如下图所示。

图 260 地面无人系统产业供给侧主体情况

表90 国内地面无人平台研制相关公司/单位

俄乌战争的作战,让大规模地面作战重新回到国内外军事观察家的视野,随着战争形态的变化及无人化战场的需求,军用地面无人平台大规模进入战场已成为必然趋势。

在第十四届珠海航展上,中国兵器工业集团首次对外展出了面向实战需求的军贸陆军合成旅整体作战方案,体现装备机械化、信息化、智能化融合发展的最新成果及有人/无人协同、空地协同作战理念。其中,合成旅为城市作战配备了大量单兵使用的无人机和无人车,包括小型侦察型和自杀型无人机,以及配备了光电侦察设备、激光和火箭筒等设备的多款小型无人作战车辆,可以配合执行不同环境下的作战任务。军贸陆军合成旅整体作战方案体现我陆军机械化、信息化、智能化融合发展的最新成果以及有人/无人协同作战理念。

在全球安全形势恶化以及地缘政治格局剧烈变化的背景下,各国对国防的重视程度提升,无人系列等进攻性武器装备需求增速或有所提升。

图261 陆军军贸合成旅无人装备情况

地面无人系统市场空间正在发展和扩大:据Global Data公司称,全球军用无人地面车辆(UGV)市场预计到2032年将达到7.32亿美元,2022年至2032年间的复合年增长率(CAGR)为4.4%。Global Data公司指出,研发的投入将先进的传感器、电信、高能动力组和人工智能功能融入UGV中,使其在各种军事应用中更加有效。虽然目前机队中的大多数军用无人车主要用于爆炸物和地雷处理目的,但预计市场将越来越多地采用无人车用于其他应用,包括战斗、情报、监视和侦察 (ISR) 以及后勤。

作战UGV细分市场是最大的细分市场,并且由于越来越重视无人系统集成作为网络中心战的一部分,因此有望以显著的速度增长。该细分市场2022年的估值为2.23亿美元,预计到2032年将达到3.63亿美元,在预测期内复合年增长率约为5%。近年来,无人机集群技术的发展步伐加快,并且正在评估其与UGV的集成。UGV群可以提供后勤支持,执行战斗、情报、监视和侦察 (ISR)任务,并且还可以在未来以最少的士兵干预进行战斗行动,这预计将极大地帮助在这种情况下部署的部队

图262  作战UGV市场发展趋势

数据显示,北美和欧洲国家对军用无人驾驶地面车辆的需求最为突出,尤其是美国、俄罗斯、法国、德国和英国等。在美国大规模投资支持下,北美地区国家预计将保持全球领先地位,年均复合增长率高达5.1%。亚太地区国家年均复合增长率约为4.4%,印度、澳大利亚和韩国等国,将继续增加部署先进无人驾驶地面车辆。

核心变化及关注点:作战平台智能化、信息共享网络化、有人与无人协同化、效能释放精确化以及任务功能模块化成为地面无人平台发展趋势。

随着技术的发展、作战理念和模式的发展,地面无人平台将会更加注重各方面性能的提升。无人作战平台作为一种先进的自主无人系统,注定要朝着自主性、智能化、网络化、模块化、隐身以及与人类并肩协同作战的方面发展。

①作战平台智能化: 近期的局部战争和武装冲突表明,人的作用更体现在将更多人力、智力、实力等转化到武器装备上。近几十年来大力推动武器装备机械化、智能化、信息化建设,在人工智能逐步取得重大突破,地面无人平台智能化已成必然。且随着人工智能技术、大数据技术、网络信息技术的发展,人工智能参与的任务将日趋复杂,武器装备的智能化程度将日趋提提高。

②信息共享网络化:网络化是制约地面无人平台走向实战的关键技术之一,需要重点解决多个平台以及系统之间的信息共享能力,网络性能的提升有助于降低对地面无人平台的后勤保障需求以及总体部署技术难度。

③有人与无人协同化:当前无人系统作战的动作协同仍然以计划协同为主、临时协同为辅,以作战单元协同为主、武器协同为辅,协同层次高、需求响应的反馈链路长,协同耗时较多,远远达不到实时化的程度。随着人工智能、5G技术、大数据技术、云计算技术的发展与运用,武器协同甚至部件协同已成为现实,降低信息流转时间是今后的发展趋势。

④效能释放精确化:无人作战平台对目标的毁伤将更加强调以质增效、以精求效,将更加注重对点目标的精确摧毁,将精确打击传统集群目标、面目标中的个体目标,精确打击个体目标中的薄弱部位,使弹药毁伤威力精确聚焦、释放在个体目标、薄弱部位上。具备精确打击能力的无人作战平台将成为主流装备,其命中精度与有人装备相比将会是数量级的提升,故而武器装备作战效能的释放将日益精确。

⑤任务功能模块化:随着未来战场环境日趋复杂,无人作战平台承担的任务也向多功能方向发展,如实施“察打一体”快速精确打击、后勤保障物资器材的前运后送、通信中继、打击效果评估、目标搜索与定位、电子干扰、侦察监视、与有人系统联合攻击等。

随着战争形态的变化以及无人化战场的需求,为了发挥武器系统的最大威力,提升作战效力,无人地面平台作战方式是无人作战系统将来发展的必然趋势。大规模无人作战平台与陆海空有人系统的联合作战对人车交互等多样化场景要求当前仍需加强规划设计,充分论证地面无人平台发展路线图,梳理关键技术体系;同时,加强关键产业链建设,确保关键元器件、外协配套体系持续完善,并且加强原创性无人平台设计能力。

新兴领域蕴含机遇。我们认为,未来十年将是我国军用地面无人平台发展的爬坡期,多型号、多品类、多功能地面无人平台的研制将加速。由于无人作战样式的趋势性和应用场景的丰富性,涉及各系统部件及技术尚处于待成熟阶段,将持续依赖资金投入和技术支持

(三)无人船:分布式海战的重要支点,建议关注大中型无人舰、无人潜航器技术发展

行业现状:对于当下的军用无人船,多数吨位还达不到舰的级别,更接近于无人艇。以目前无人船领域发展较快的美国为例,美国将无人水上舰艇按吨位大小分位4类,即大型无人艇、中型无人艇、小型无人艇与极小型无人艇,其中美国官方对其中型无人艇的表述为与巡逻艇的大小类似(size of a patrol craft),而对其大型无人艇的表述为较巡逻艇更大但比护卫舰更小。因此,其中型、小型与极小型无人船无法被称为无人舰,仅能作为“无人艇”。

图263 美国海军对无人船的划分

当下,以美国为首的世界各国已经加紧布局无人水面舰艇的研究、建造。根据美国2024财年的预算计划,美海军预计于2025财年采购第一艘大型无人船,采办价格3.15亿美元,并于2026财年采购首批的另两艘价格合计5.225亿美元,即平均价格2.613亿美元。2027财年美海军预计再采办3艘大型无人船,合计价格7.227亿美元,平均价格2.613亿美元、2028财年3艘合计采办价格7.372亿美元,平均价格2.457亿美元。中型无人船方面,美国海军2024-2028财年的预算计划中并无提及中型无人船,但根据美国海军在2020年7月授予L3 Harris的中型无人船合同,在资金充足后可增加采购。根据美国海军在2023财年的预判,美国海军未来舰队架构(FFA)到2045年将拥有81-153艘无人水面舰艇与18-50艘无人潜航器,约占总计舰船数量440-540艘的22.5%-37.6%左右。

在俄乌冲突中,无人艇作为新的反介入作战力量,被投入实战应用。根据公开资料,俄乌之间的首次无人舰艇作战发生在2022年10月的一次突袭中乌军7艘无人艇和9-16架无人机,集群协同行动,袭击了位于克里米亚塞瓦斯托波尔港内的俄罗斯黑海舰队舰只。本次乌军对俄黑海舰队的突袭是无人集群协同作战的重要应用,也再次证明了低成本小型无人装备的实战可用性。进入2023年,俄乌双方对无人艇的使用更加频繁。2月10日,俄使用满载炸药的无人艇攻击了敖德萨的扎多卡铁路桥;5月24日,俄罗斯黑海舰队“伊万·胡尔斯”号侦察舰遭乌军三艘无人艇攻击;6月11日,黑海舰队“亚速海沿岸”号侦察舰遭乌军六艘无人艇偷袭;8月5日凌晨, 俄罗斯“白鲑鱼”号油轮又在刻赤海峡附近海域遭到乌军无人艇袭击。

图264  10月28、29日乌军袭击前后卫星对比图

行业判断:尽管无人船已在俄乌冲突中被实战使用,需要注意的是,无人船作为一种新型作战装备其应用模式仍处于探索期,就行业成熟度而言远不及已有多年应用的无人机领域,尤其是相对大吨位的无人舰的实战应用目前还看不到明确信号。我们认为,作为新一代装备的典型代表和体系中的关键环节,无人船变革海上作战理念与战争形态的潜力值得关注,但距离无人船、尤其是无人舰的大规模使用或许还需要等待更多的技术沉淀。对于大型、超大型无人船多数还处于原型机状态的当下,去判断行业的市场空间或许还为时尚早。

市场空间:作为未来潜在参考,以美国大型无人船后续约2.5亿美元的单价、中型无人船3500万美元(美国向L3 Harris采购中型无人船的价格)单价为基准,在不考虑小型、极小型无人船的前提下,假设美国2030年后大、中型无人船的比例为1.7:1(取自美国在2020年的2030舰队规划中大型水面作战舰艇数量96与小型水面作战舰艇数量56的比值),在总计27只无人船中约17只大型无人船、10只中型无人船,则总市场空间约为46亿美元。

(四)军用无人潜航器

定义:无人潜航器(Unmanned Underwater Vehicle,UUV)是一种可长期潜入水下,依靠自带能源、自推进、遥控或自主控制,通过配置任务载荷执行作战或作业任务,能回收和反复使用的海上无人潜航器。随着UUV在20世纪90年代后相关技术相对成熟,其在军事领域的重要价值逐渐凸显。

发展现状:上世纪60年代美国研发出世界上第一代无人潜航器,目前有多个国家开发了上百种不同类型的UUV。据不完全统计,美国、俄罗斯和挪威等国共有几十个型号无人潜航器列装使用,现役和在研UUV装备主要以水下侦察监视、战场环境调查、探雷和反潜等作战应用为主。根据未来战斗需求,美国海军构想的水下无人系统型谱包含小型、中型、大型和超大型水下无人潜航器,主要目的是维持水下优势。美国海军目前已经在使用的水下无人潜航器包括:“莱姆斯-600”(Remus 600)、“蓝鳍金枪鱼-21”(Bluefin-21)、“黑鱼”(Snakehead)、“回声”号(Echo Voyager)和“刀鱼”(Knifefish)等。

与大型无人舰目前仍主要处于原型机阶段不同的是,大型、超大型无人潜航器的推进目前相对更快。早在10年前的2013年,美国防高级研究计划局(DAPRA)便正式发布旨在开发一种可在战场隐蔽运输并部署小型无人机、小型UUV的大型UUV项目的招标公告,该项目被称为“水螅计划”。目前,大型、超大型无人潜航器已有多项实际应用,如俄罗斯的“大键琴”系列无人潜航器已被多次用于北极地理考察,测定北极大陆架的高纬度边界;美国的“回声旅行者”号也已被美国海军正式使用。

根据美国各财年的预算计划披露,美国海军在2019财年采购了5艘作为作战相关原型机的超大型UUV,且在2024财年美国海军计划于2026财年、2027财年、2028财年各采购一艘超大型UUV,采办价格为1.133亿美元、1.156亿美元与1.179亿美元。

从发展趋势来看,国外海军无人潜航器的发展趋势主要集中在以下5个方面:

1)无人潜航器的总体技术与载荷一体化设计,使UUV体积大幅缩小,载荷性能得到有效发挥,作战场景更加丰富。

2)开发新能源,提高UUV的续航能力。除传统的铅酸电池、银锌电池、锂离子电池、燃料电池等外,目前电-电混合、柴电混合等混合动力技术、可再生能源、浮力推进、核动力等多项新式动力驱动的UUV也在研制中。

3)如何进一步提高导航定位能力,利用分布式和网络化导航技术已经成为未来的发展重点。

4)持续改进控制系统,增强平台自主性。

5)逐步向协同作战方向发展。从目前为主的以有人现役装备与无人平台相结合的使用方式,向”蜂群“无人自主智能执行任务的方向发展。

图265 水下无人装备前沿发展趋势

王宏涛(证券执业证书号:S0640520110001),中航证券航空航天首席,毕业于中国航天科工集团第二研究院第二总体设计部,飞行器设计专业博士。曾从事航天装备总体设计方向研究,熟悉国内外各类航天整机及主要分系统设计原理,对我国航空航天各军用武器设备行业有较深入了解。

(转自:中航军工研究)

加载中...