新浪财经

极越汽车的生死时刻:门店停摆、供应商讨债,正寻求百度支持|一线

财联社APP

关注

转自:财联社

《科创板日报》12月12日讯(记者 唐植潇 高梦阳 研究员 梁又匀)极越汽车,正面临着生死时刻。12月12日凌晨,多位极越汽车各地区的一线门店主播在门店官方抖音号上表示,极越的产品与福利待遇都很好,此前并没有发现公司会出现重大问题。直播过程中,不少主播开始在线找工作。

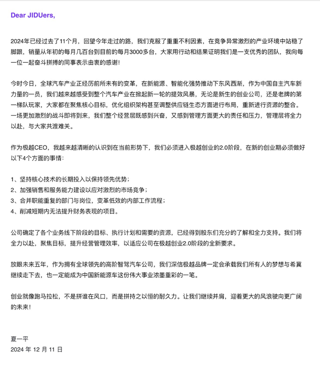
12月11日,极越汽车CEO夏一平在内部信承认公司遭遇困难需要立即调整。当晚,极越已有多部门宣布就地解散,国内多个城市的门店暂停营业。极越汽车多家供应商也陷入焦虑,在线讨要被拖欠的款项。

对此,极越公关负责人徐继业今日也在朋友圈回应称,公司没钱了,没钱了需要找钱,找钱需要活着,因此活着最重要,才有希望。下一步将继续站好岗,继续投身自动驾驶的推广和普及事业中。

12月12日,《科创板日报》记者走访了多地线下门店,以及极越汽车上海总部。在深圳地区的多家极越汽车线下门店,发现多家门店已经处于停业状态,门店内部仅剩余展车,但店内漆黑一片,并没有任何员工在。

据极越汽车内部人士向记者透露,百度在极越拥有80%投票决定权,“我们也多次找百度申请在员工赔偿上给予支持,百度高层拒接电话。”

《科创板日报》记者就此事向百度、吉利两大股东进行求证,截止到发稿前,并未得到任何答复。

12月11日极越汽车CEO夏一平发布的内部信

突然被解散,极越汽车一线员工“摆烂式”直播

事实上,昨晚成都、杭州、深圳、广州、重庆、北京等多地的极越官方门店直播间主播,接到了消息称次日无需上班的通知,纷纷开启“摆烂式”直播,并在线找工作。

多位极越汽车主播在直播间表示:“目前公司财务已经离职,极越汽车虽然事实上还未倒闭,但是已经没钱了。”

另一位极越主播则在直播间称:“如果(极越)真的倒闭,汽车的蓝牙钥匙等功能还能继续使用,但智能驾驶依赖于在线地图导航,在线娱乐服务也需要云服务支持,尚不清楚是否还能继续使用。”

就目前来看,主播提及到的上述功能仍处于可用状态。有极越001车主在直播使用智能座舱的语音功能和智能驾驶功能。

另有极越汽车在职员工透露,公司计划留下极少数员工维持业务。其余员工有两种方案可以选择,一是离职,等到明年2月底拿N+1补偿;二是选择留下来,但12月开始薪资无法发放,职员将处于“自费上班”的状况。

据记者了解,现阶段极越汽车暂未发布对车主的赔偿方案。一些极越汽车销售建议还未提车的车主赶紧退订金,并透露“极越汽车的车机流量很快会停掉”。

管理层正在寻求百度方面支持

今日,大批在职员工在极越汽车上海办公室等待夏一平为首的管理层给出解决方案。不少员工向记者透露,大家表达了三点诉求:分别为极越将今年10月和11月的员工社保、医保和公积金缴齐,发放12月工资缴纳五险一金以及个税,给予离职员工“N+1”的赔偿款。

其中一名员工在直播中称,11月份的工资已经到账,但是11月、12月的社保需要自行缴纳,“公司账上没钱了。”

有员工称,今日上午在经历过短时间的混乱之后,员工情绪基本得到平复。而夏一平则在透明的会议室内现场办公,联系各方寻求解决办法,员工在现场也可以看到夏一平本人,网传的场面已暂时结束。

综合来看,目前极越汽车的资金链出现了严重问题。

今日有媒体报道,今年上半年,极越汽车就与股东谈好了新一轮融资。原计划是今年下半年会有一笔 30亿的融资到账。报道中相关人士透露,“基本上是板上钉钉的事情,公司的业务还一直在推动,但公司确实账上没钱了,希望30亿融资尽快到账时,百度突然不出了。”

对此,有极越汽车内部人士向记者证实了这一消息,并表示公司多次与百度商讨员工赔偿问题,但百度高层拒接电话。

在极越汽车上海办公室大门口,个别员工向记者透露,今天下午公司搜集员工诉求并会召开内部会议讨论具体的解决方案。

记者也从多位极越汽车在职员工处获悉,内部会议中,夏一平坦言,目前公司账户已经被冻结了,自己并不是企业第一责任人,但承诺将会尽力在凌晨一点之前解决北京员工的社保问题,二上海员工的社保缴纳问题将会在25号之前解决,具体如何操作还需要与董事会进行讨论。“股东愿意承担员工们离职的赔偿,但具体方案还需与股东、HR部门进行探讨。自己仍在积极寻求融资,公司没有关停和倒闭,整车的质保和软件服务不会中断。”

此外,记者还得知,以夏一平为首的管理层还在寻求大股东百度方面的支持。

供应商要求结清欠款

记者注意到,由于自身经营的问题,不仅是拖欠员工五险一金,极越汽车也拖欠了不少供应商的费用。有供应商也于今日前往极越公司总部讨要欠款,但“并没有见到夏一平”。

在夏一平发布内部信之前,12月11日中午,科技媒体Tech星球账号发文,控诉极越汽车拖欠传播供应商款项36万元,逾期一直不支付款项,多次发送催款函,仍拒绝支付。

今日,极越汽车官方直播间的代运营服务商浙江星塘文化传媒有限公司,在其官方抖音号发布一则公开声明,呼吁尽快解决供应商欠款问题,结清3700万元欠款,并艾特了极越汽车背后两大股东百度和吉利,“百度与吉利立即关注此事,不希望两大集团的声誉因极越问题受到波及。”

该名供应商在直播中称,他们(极越汽车)账期长,利润压得极低,自己出于相信百度和吉利,自己垫资不少。“下一步将会走法律程序,起诉极越。”

另外,记者也获得了一份中国移动通信集团上海有限公司闵行分公司政企部发给极越汽车的邮件。邮件内容为,集度汽车车联网业务未结算费用明细共计20.56万元。“12月20日前未支付相关费用,届时会对集度名下全量车联网卡操作欠费停机流程,MNO/RNR平台不再提供维保服务。”

(科创板日报 唐植潇 高梦阳 梁又匀)

加载中...