新浪财经

【中航证券军工】第七章 “大军工”之军贸:内外兼修,左右逢源——军工行业2025年投资策略

市场资讯 2024.12.12 11:58

本节摘要

联合国对军贸的定义是“军事装备在不同国家和地区之间的流动”。军贸是服务国家核心和重大利益的特殊贸易活动,是大国地位和国防实力的集中体现。对于军贸出口国而言,军贸的意义可以概括为提高本国政治影响力(外交)、赚取外汇(经济)以及反哺本国国防科技工业发展(国防)。

最近两年来,随着国际局势的波云诡谲,俄罗斯等传统军贸大国的出口缩减,同时受益于我国国防科技工业体系的完善和国产替代能力的提升,我国军贸出口量显著增长,带动净出口额显著提升。我国或将进入下一个贸易顺差期

我国军贸产品竞争力持续提升。刚刚落幕的2024年第十五届珠海航展,签订总值约2856亿元合作协议,成交各种型号飞机1195架。同时我国部分军工央企的多款新型装备在本次航展上首次公开亮相,涵盖航空航天、军工信息化、无人装备、低空经济、商业航天等领域。

我们判断,在地缘政治事件频发、新型战争形态出现的背景下,全球军贸市场整体将持续快速增长。对于我国而言,随着我国自身产品竞争优势与生产能力的不断提升,之前国内产能倾向于解决内需的情况有望逐步改变,叠加部分国家的军贸出口萎缩导致其下游客户需求存在缺口、全球战争形态的演变等因素,我国军贸短期内有望持续增长,并在“十四五”末期由恢复式增长向供需共振驱动增长转变

从军工企业参与军贸的情况来看,央国企方面,航天彩虹的无人机系统已出口“一带一路”沿线10余个国家,航天南湖IPO上市且军贸在手订单充足,广东宏大布局高端智能武器装备的军贸业务;民参军企业方面,高德红外新签军贸采购合同,理工导航产品批量装备的多个武器系统进入国际军贸市场。随着我国军贸出口的持续增长,军工企业有望更为主动地前瞻性布局军贸业务,以把握住历史性机遇

综上所述,富有弹性的军贸市场,有望成为我国军工行业持续高增长的新动力和加速度来源,我国国防科技工业或将乘机借势形成“内外兼修”,结合“一带一路”战略实现“左右逢源”

正文

(1)中国军贸现状分析:中国军贸或将进入下一个贸易顺差期

近年来,中国的武器装备发展,始终坚持独立自主、自力更生、自主创新的原则,主要依靠自己的力量进行研制和生产。同时,中国政府对军品出口一向采取慎重、负责的态度,依据中国承担的国际义务和国内法律法规对军品出口进行严格管理,遵循军品出口三原则:即有助于接受国的正当自卫能力;不损害有关地区和世界的和平、安全与稳定;不干涉接受国内政。

受益于我国通过军费在武器装备方面的长期投入,近年来,国产装备质量和种类均获得了显著的提升。根据SIPRI的军贸趋势指标,中国军贸进出口实现此消彼长的趋势。我们根据中国军贸的进出口平衡情况,将其划分为四个时期,即贸易逆差期(2002-2009年)、贸易顺差期(2010-2017年)以及贸易平衡期(2018-2021年)以及贸易顺差期(2022年始),具体各阶段特点如下:

①贸易逆差期(2002-2009年):此阶段我国军贸进口量较大,其中,飞机(含无人机)、发动机、导弹、舰船等“三航”(航空、航天、航海)高端信息化武器装备居多;

②贸易顺差期(2010-2017年):此阶段我国军贸出口量快速增长,出口产品以飞机(含无人机)、导弹、装甲车等武器装备为主,飞机(含无人机)的进口量有所下降,但发动机进口量有所增长,凸显我国飞机总装领域进步明显;

③贸易平衡期(2018-2021年):此阶段我国军贸出口量有所下滑,进出口整体处于平衡状态,“三航”高端信息化武器装备出口占比有所提升;

④贸易顺差期(2022年至今):最近两年来,随着国际局势的波云诡谲,俄罗斯等传统军贸大国的出口缩减,同时受益于我国国防科技工业体系的完善和国产替代能力的提升,我国军贸出口量显著增长,带动净出口额显著提升。我国或将进入下一个贸易顺差期

图178  2002年以来我国军贸进出口的四个时期

从十年周期的维度来看,根据SIPRI数据,中国近十年(2014-2023年)的军贸出口166.90亿TIV,相较于上一个十年(2004-2013年)的军贸出口(101.40亿TIV)增长64.60%,增长显著。从细分领域上来看,主要是飞机(含无人机)、防空武器装备、舰船、装甲车、海军武器装备、导弹等武器装备出口趋势明显增加。

图179 2004-2023年中国军贸出口概况(单位:百万TIV)

表64 2004-2023年中国军贸出口规模显著增加

中国近十年(2014-2023年)的军贸进口110.95亿TIV,相较于上一个十年(2004-2013年)军贸进口(193.81亿TIV)下降42.75%,主要系飞机(含无人机)、导弹、舰船等武器装备的进口指标大幅下降。

图180  2004-2023年中国军贸进口概况(单位:百万TIV)

表65  2004-2023年中国军贸进口规模显著减少

从五年周期的维度来看,2019-2023年,我国军贸出口指标合计达到81.17亿TIV(-5.27%),较2014-2018年略有降低。前五大出口接收国分别为巴基斯坦、孟加拉国、泰国、阿尔及利亚和缅甸。过去五年中的每一年,上述五国采购中国军品的总和占当年我国军贸出口的比例均超过70%,部分年份超过80%,2023年超过90%。其中,巴基斯坦是中国军贸的最大接受国。武器装备方面,中国近五年合计向全球40个国家或地区提供了武器装备,产品类型主要为舰船(30.70%)、飞机(30.53%)、装甲车(18.93%)以及导弹(12.05%)。

图181  中国2019-2023年主要出口概况(单位:百万TIV)

进口方面,过去五年,随着国防工业体系的逐步完善,中国军贸进口指标有所下降(39.93亿TIV,-43.71%),占全球比例亦同步下降(2.85%,-2.05pcts)。从武器装备上看,发动机仍然是中国军贸进口的主要产品,过去五年合计占比达到64.82%。

图182  中国2019-2023年军贸进口概况(单位:百万TIV)

从我国具体出口的武器装备种类来看,2019-2023年,除装甲车、防空武器装备等占比较小的武器装备外,我国主要军贸产品的出口指标均出现了不同程度的提升。以2009-2013年为基准,可以发现,近年来增速较大且维持在高位的武器装备种类主要为飞机(含无人机)、舰船、导弹、火炮等航空航天装备。我们认为,一方面原因在于近几次信息化战争(亚阿冲突、以色列周边冲突及俄乌冲突等)中,无人机、导弹等具备较高效费比的武器装备得到突出体现;另一方面,从近年来珠海航展上亮相的各类出口飞机(含无人机)、导弹装备型号受到了客户的广泛关注来看,伴随我国航空航天装备技术发展迅速,相关军贸出口装备“物美价廉”的优势得到了进一步巩固

图183 我国各类武器装备军贸出口情况(采用五年均值)变化(单位:百万TIV)

从我国军工材料、锻造/机加领域积极扩产的企业下游需求来看,也主要以航空航天装备为主,侧面印证了我国当前航空航天装备产品下游需求旺盛。而在我国航空航天装备整体处于高速扩产的高景气发展过程中,国内供需关系也将逐渐发生改变,部分产能也将有望逐步外溢至航空航天军贸产品的产能中,进一步推动航空航天军贸将在所有军贸细分赛道中脱颖而出。

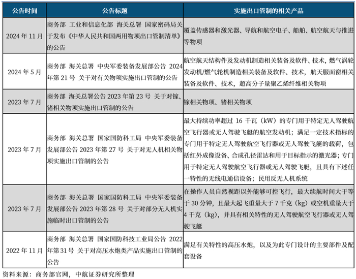
与此同时,2022年以来,我国商务部、海关总署、国家国防科工局等发布的出口管制公告中,实施出口管制的产品包括无人机、传感器、航空航天结构件及发动机制造相关装备等。商务部表示,出口管制不是禁止出口,出口符合相关规定的,将予以许可。实施出口管制,旨在维护国家安全、履行国际义务。2024年11月,商务部会同有关部门相继发布《中华人民共和国两用物项出口管制条例》(简称《条例》)和《中华人民共和国两用物项出口管制清单》(简称《清单》),自2024年12月1日起实施。商务部表示,统一的《清单》将有利于引导各方全面准确执行中国的两用物项出口管制法律政策,有利于提高两用物项出口管制治理效能,更好地维护国家安全和利益、履行防扩散等国际义务,更好维护全球产业链供应链安全稳定畅通。我们认为,有法可依方可市场有序,《条例》和《清单》的发布打消了市场对两用物项出口全部“一刀切”的疑虑,有利于维护世界和平和周边地区稳定,促进合规贸易发展,对我国军工产业链供应链的健康有序发展和军贸出口具有积极意义

表66  2022年以来,我国商务部、海关总署、国家国防科工局等发布的各类产品出口管制的公告

从我国近年来武器装备进口来看,以航空航天为代表的高端信息化武器装备进口量正在持续下降,其中舰船在近五年来实现零进口。伴随航空发动机国产替代的不断推进,我们预计当前占我国军贸进口比例较大的发动机领域的进口指标也将有望逐步下降。

图184 我国各类武器装备军贸进口情况(采用五年均值)变化(单位:百万TIV)

(2)中国军贸未来研判:有望由恢复式增长转为供需共振驱动增长

近二十年,按照SIPRI的统计,我国军贸出口指标占全球比例在2016年之前持续保持震荡上行,在2016年占全球比例一度接近8%,而在国际局势、国防政策、外交关系、宏观经济等因素影响下,占比出现阶段性下滑,2020年降至2.95%。但是,随着国内经济的企稳和国际形势的变化,2020年以来,我国军贸出口指标占全球比例快速恢复并创下新高。

图185  2023年中国军贸出口指标占全球的比例快速提升

当前,我国军贸市场总体复苏的动力主要源于自身产品竞争优势的不断提升,军品产能提升下有望外溢至满足军贸需求,部分国家军贸出口萎缩导致其下游客户需求存在缺口以及武器装备的高精尖化与低成本化并行发展等因素。

① 我国军贸产品竞争优势不断提升

经过几十年的投入,我国的军工行业已基本具备“内循环”的技术基础和物质条件。当前,国际军贸市场对“质美价优”武器装备的需求日益旺盛,这使得中国军贸在国际市场上的竞争优势正在不断提升。2023年以来,中国已与阿联酋签约出口L15教练机,面向泰国交付舰船,援助埃及卫星(详见下图)。

图186  2023年以来中国军贸市场的部分案例

两年一度的中国航展是我国航空航天等军贸产品竞争力的集中体现。2024年第十五届中国航展共举办会议论坛、签约仪式、商务洽谈等活动247场,签订总值约2856亿元合作协议,成交各种型号飞机1195架。其中,航天科技集团首日签约近600亿元,创历史新高,其中防务领域已经涉及一系列重点装备产品出口。同时,我国部分军工央企的多款新型装备在本次航展上首次公开亮相,涵盖航空航天、军工信息化、无人装备、低空经济、商业航天等领域,代表产品包括中型隐身多用途战斗机歼-35A、红-19地空导弹武器系统、彩虹-9中高空长航时无人机等。我们判断,随着新型装备的迭代升级,新型装备的军贸版本有望持续提升我国在国际军贸市场上的综合竞争力

表67 多家军工央企在第十五届珠海航展首次展示各类武器装备

② 产能有望外溢,更好满足军贸需求

短期内,限制我国军贸出口恢复的主要因素可能也包括“十四五”期间旺盛的国内需求,导致产能重心更多倾向于国内需求。

聚焦到供给侧的产能方面,根据我们的研究分析,军工行业的产能提升在过去多依赖于国家财政支持或技改投入,计划性较强,难以及时适应和响应短期急需,同时实施主体以军工央企为主,社会化资本参与较少,民营企业扩产意愿不强,扩产能力也不足。随着政策对直接融资的支持鼓励,以及注册制的成熟,军工行业扩产迎来了有源之活水。结合募投建设周期和扩产幅度,我们判断本轮扩产的建设期将在“十四五”末前完成,在此过程中产能有序提升,产能有望在2024年之后得到充分释放

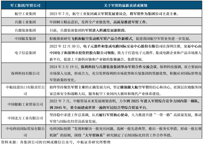
与此同时,近年来,各大军工集团和军贸公司纷纷将军贸作为其主责主业或核心使命,陆续围绕军贸业务开展交流与合作,高质量推进军贸工作。

表68  近年来我国军工集团和军贸公司关于军贸的最新表述或规划

综上可以预见,随着我国军工行业技术日益成熟,产能迅速提升,供应体系不断完善,军工行业的生产能力将在某个时候达到并超过国内的军用需求,届时部分产能有望外溢,更好地满足军贸需求。

③ 部分国家军贸出口萎缩导致其下游客户需求存在缺口

尽管当前西方多国已陆续克服经济下行压力的影响,投入到军品的研发和生产,但是俄罗斯等传统军贸大国近年来的军贸总额持续下降,叠加俄乌冲突的影响,更将助推俄罗斯国内生产的军工产品优先供给国内作战需求,与之相对其用于军贸出口的军品生产也将受到较大影响。

在此之下,地缘政治冲突或导致部分国家军贸出口萎缩,导致其客户存在需求缺口,而中国军贸有望弥补这一需求缺口。近年来我国向巴基斯坦、塞尔维亚以及中东地区等国家的军贸出口品类上取得突破就是例证之一。

④ 全球战争形态的演变或通过军贸,推动武器装备的高精尖与低成本化并行发展

战争形态是以主战武器装备技术属性为主要标志的战争历史阶段性的表现形式和状态,是人类社会生产方式和运动在军事领域的表现。自冷战结束以来,全球范围内大规模作战的频次相较以往已有所减少,但与更低的大规模战争频次相背的是战争形态出现了日新月异的发展。尤其是在近年来在以俄乌、亚阿、巴以等为代表的冲突、战争中战争形态已经较此前有了不小的变化。战争形态的演变必然将导致武器装备需求侧的革新。

武器装备的高精尖化是自上世纪美苏冷战以来的发展定式,以航空领域为例,自二战以来,由于航空领域技术的不断突破,航空装备向高精尖化发展在此前数十年间已成为主要趋势。但自利比亚战争发生以来,在后续的叙利亚战争、亚阿纳卡军事冲突中,低成本装备的使用逐步成为决定战争走向的关键一环,但在当时这一趋势并未在国际上引发足够广泛的思考。

俄乌冲突发生以来,低成本装备在一定程度上成为了这场冷战后少有的高强度、高烈度战争的“主角”。考虑到俄乌双方,尤其是俄罗斯作为传统的军事强国有较为全面的先进装备技术储备与产业链条,世界各国战场态势感知、战略分析机构对于此前战争中“低成本武器装备的活跃本质上是受迫于技术局限性的无奈之举”的判断进行了重新审视。美国大西洋理事会在2022年9月便明确声明“俄乌冲突为美国敲响了警钟……应加快从少量精密且昂贵的装备大量小型低成本系统的转变……尽管美国一直重视采购精密且昂贵的装备,但成本相对低廉易获得的技术对未来空战和太空战更为重要”。

我们认为,低成本装备的“异军突起”本质仍是武器装备极致效费比的追求,与此前航空装备选择高精尖化发展的内核一致。与在F-22首次参与的北约“红旗”军演中,5代机F-22对4代机的战损比达到36:1对航空装备领域的震撼一样,千元级别的消费无人机在一定程度上完成了数千万美元的“察打一体”无人机的部分功能这一事实也开启了低成本高效费比航空装备的全新篇章。千元级别的无人机在功效上部分完成了千万量级察打一体无人机的作用且击落成本远高于其采购价值才是其在近期战争中大规模应用的原因,本质上来看,低成本装备的发展重点不在成本的低廉而在于效费比的高效。正如斯洛伐克全球安全政策研究院的研究所示,“无人机的广泛使用也在改变对防空的要求,使用昂贵导弹打击廉价无人机或无人机群是没有意义的,需要更低成本的导弹、其他动能或电磁对抗系统”。

武器装备的核心在于对抗性,无人机的大规模使用令较小规模的军事力量甚至非国家军事主体获得了挑战拥有较强空中力量的常规军队的手段。正如低成本作为针对武器装备高精尖化的反制手段一样,针对低成本装备的反制措施也已经引起世界各方的重视。装备的发展没有永恒的路径依赖,方向性往往只能指引一段时间内的行业趋势,因此全球战争形态变化的演变,有望引导我国军工领域将武器装备的高精尖化与低成本化并行,装备体系化、集团化发展或将成为未来装备发展的主线

综上所述,随着我国自身产品竞争优势与生产能力的不断提升,之前国内产能倾向于解决内需的情况有望逐步改变,叠加部分国家的军贸出口萎缩导致其下游客户需求存在缺口、全球战争形态的演变等因素,我国军贸在短期内有望持续增长,并在“十四五”末期由恢复式增长向供需共振驱动增长转变,武器装备发展重心向装备体系化与集团化方向发展

图187 我国军贸在“十四五”末期或由恢复式增长转为供需共振驱动增长

(3)“军贸之变”下,军工企业的发展研判

伴随我国军贸市场的复苏,近年来,多家军工上市公司,包括国企及民参军上市公司已经布局或准备积极拓展国际市场,具体情况如下:

表69  2023年以来多家军工上市公司披露相关军贸业务情况或规划

随着各国军费开支的持续加大和地缘冲突事件的频发,全球军贸市场有望呈现恢复性的增长;“十四五”末我国将在技术、产能、供应链等方面具备更多有利条件,可获取更大的军贸市场份额。在以上背景之下,中国将步入军贸贸易顺差期。我们认为,军工企业有望更为主动地前瞻性布局军贸业务,以把握住历史性机遇。具体变化主要表现在以下几个方面:

①发展战略:以新质生产力与新质战斗力发展引导军贸

习近平总书记指出,新兴领域战略能力是国家战略体系和能力重要组成部分,关系我国经济社会高质量发展,关系国家安全和军事斗争主动。要乘势而上,把握新兴领域发展特点规律,推动新质生产力同新质战斗力高效融合、双向拉动。

新质战斗力以新质生产力发展为基础,以先进科技发展应用为支撑,其本质特点在于“新”。加强新质战斗力建设,有助于提升军队在传统领域、新兴领域和重点领域的作战能力,确保国家在大国战略博弈和军事对抗中占据优势和主动。随着大数据、云计算、人工智能、物联网等新一代信息技术的发展,武器装备的信息化、无人化、智能化已逐步成为实现。军工企业有望推动新质生产力同新质战斗力高效融合,把握无人装备、数据链路、电子对抗、卫星互联网等新兴领域的军贸业务机会,充分解放和发展新质战斗力,实现高质量发展。

②业务类型:军工央企有望加强装备体系化出口,民参军企业可借机向下游总装市场拓展

全球军贸市场现在整体为买方市场,加强引导客户需求仍然重要。军工央企作为军工产业供给侧的主要力量,应加强需求引导,扩充军贸产品谱系规划,打造装备体系化出口,由“卖武器、卖装备”转变为“卖体系、卖能力”。各军工央企有望基于自身现有的军贸产品谱系进行横向拓展,或与兼具稳定性与灵活性的地方军工国企开展合作,加强军贸产品体系化出口竞争力,抬升我国军贸下游市场天花板。

对于民参军企业,有望充分利用军贸机遇向下游总装市场拓展。当前,我国国内各细分装备产业链下游总装仍以军工央企为主,伴随我国军贸市场复苏,部分优质中游民参军企业有望借军贸跻身下游总装,先外后内,与军贸企业合作实现出口后,再反向参与国内军品市场竞争,实现“出口转内销”。

具体到各武器装备的细分领域,随着战争形态的演变,武器装备的高精尖与低成本化有望并行发展,这一趋势或将体现在未来我国军贸活动中。

③市场营销:挖掘潜在新客户,加强营销网络建设

积极拓展挖掘潜在新客户,高技术附加值军贸产品占比有望提升。各军工企业有望抓住当前地缘政治动荡、全球加大军费开支的机遇,重点针对部分军贸出口萎缩国家的客户展开调研,积极拓展潜在需求。同时,高技术附加值军贸产品的出口占比也有望提高,出口的军贸产品有望呈现多样化和高端化。

加强营销网络建设,提升产学研靶向融合能力。军工企业有望加大军贸研发及营销资源投入,加强营销网络建设,提高军贸市场拓展能力。同时,各军工企业也将更多地联合军贸公司,对用户需求信息进行交叉印证,明确研制和投入方向。

④企业管理:重视军贸人才建设,打造产融互促平台

重视军贸领域复合人才建设。军贸是一项综合性、系统性的工作内容,涉及军工生产企业经营管理、军贸业务开展以及投融资等多个领域,军工生产企业、军贸企业以及投资企业的人员流动性或将提升,通过人才联合培养机制,培养懂军工、懂军贸、懂技术、懂金融、懂市场的复合型人才。

产融结合、产融互促,借力金融推动军贸业务开展。我国军贸客户集中在第三世界国家的现实可能在中短期内难以改变,针对当前部分经济实力较弱的客户,各军工企业或利用金融工具及军贸形式多样化两方面出发来应对。如对部分军贸进口客户提供短长结合等多层次的金融工具,或基于多样化军贸出口,通过军贸产品出口,结合技术转让和进口国的科研生产能力联研联产等方式,加强我国军贸生产国际化,利用军贸的溢出效应协同我国其他出口型企业共同发展。

⑤军民结合:不止于军贸,军技民用出海可期

军贸,但不止于军贸,军技民用的出海可扩容大军工的市场空间。所谓“大军工”,是指当前军工行业的范畴已大为拓展,特别是军技民用广义概念下扩充的军工新赛道,主要包括民机、低空经济、商业航天、民船、信创等细分领域。

不止于军贸,军技民用浪潮下,各军工企业有望借助其军品技术优势,发力相关民品的出海。目前,中航光电利用其军用连接器领域优势,拓展新能源领域连接器应用,洪都航空利用初教-6发展通用航空,都是典型的军技民用成功案例。随着我国军贸市场的成熟,各军工企业有望借助其军品技术优势,实现相关民品的转化,与军贸产品一起实现出海,提高我国国防科技工业的世界影响力

王宏涛(证券执业证书号:S0640520110001),中航证券航空航天首席,毕业于中国航天科工集团第二研究院第二总体设计部,飞行器设计专业博士。曾从事航天装备总体设计方向研究,熟悉国内外各类航天整机及主要分系统设计原理,对我国航空航天各军用武器设备行业有较深入了解。

(转自:中航军工研究)