新浪财经

北京注册会计师协会专业技术委员会专家提示——数据资源入表常见问题与审计应对(全文)-附北注协专委会文件链接汇总

季丰的会计师驿站

关注

北京注册会计师协会专业技术委员会专家提示——数据资源入表常见问题与审计应对(1):准则适用与确认

文号:京会协专〔2024〕5号

原文发布日期:2024年12月11日

转载自:北京注册会计师协会网站

自财政部2023年印发《企业数据资源相关会计处理暂行规定》(财会〔2023〕11号,以下简称《暂行规定》)和《关于加强数据资产管理的指导意见》以来,数据资源入表引发了理论界和实务界广泛关注,各方积极开展相关研究与实践。

根据《暂行规定》,数据资产目前主要分为两大类:数据资源无形资产、数据资源存货。数据资源入表,从会计准则的角度,则是数据资源计入财务报表的过程,包括相关会计要素的确认、计量、列报和披露等环节。

数据资源入表审计实务中主要的审计风险是相关资产高估的风险,对应的认定包括权利与义务、存在性和计价分摊、准确性等。具体而言,包括确认了不满足资产定义的数据资源的高估风险、内部开发数据资源资本化与费用化时点划分不准确导致的成本高估风险、相关成本归集与结转方法不准确导致的计价准确性风险、期末资产减值计提不足的高估风险等。

鉴于数据资源入表审计实务具有综合性、复杂性、创新性等特点,为帮助会计师事务所提供高质量的审计业务,规范财务报表审计中与数据资源入表相关的事项,有效防范业务风险和提升执业能力,北京注协专业技术委员会组织专家编写数据资源入表常见问题与审计应对系列提示:准则适用与确认、计量与列报、关键控制设计与执行等。本提示为针对数据资源入表之准则适用与确认常见问题与审计应对的专家提示,供大家在执业中参考。

北京注册会计师协会

2024年12月9日  

北京注册会计师协会专业技术委员会专家提示

——数据资源入表常见问题与审计应对(1):准则适用与确认

本提示仅供会计师事务所及相关从业人员在执业时参考,不能替代相关法律法规、注册会计师执业准则以及注册会计师职业判断。会计师事务所及相关从业人员在执业中需结合项目实际情况以及注册会计师的职业判断确定,不能直接照搬照抄。

自财政部2023 年印发《企业数据资源相关会计处理暂行规定》(财会〔2023〕11 号,以下简称《暂行规定》)和《关于加强数据资产管理的指导意见》以来,数据资源入表引发了理论界和实务界广泛关注,各方积极开展相关研究与实践。

根据《暂行规定》,数据资产目前主要分为两大类:数据资源无形资产、数据资源存货。数据资源入表,从会计准则的角度,则是数据资源计入财务报表的过程,包括相关会计要素的确认、计量、列报和披露等环节。

数据资源入表审计实务中主要的审计风险是相关资产高估的风险,对应的认定包括权利与义务、存在性和计价分摊、准确性等。具体而言,包括确认了不满足资产定义的数据资源的高估风险、内部开发数据资源资本化与费用化时点划分不准确导致的成本高估风险、相关成本归集与结转方法不准确导致的计价准确性风险、期末资产减值计提不足的高估风险等。

鉴于数据资源入表审计实务具有综合性、复杂性、创新性等特点,为帮助会计师事务所提供高质量的审计业务,规范财务报表审计中与数据资源入表相关的事项,有效防范业务风险和提升执业能力,北京注协专业技术委员会组织专家编写数据资源入表常见问题与审计应对系列提示:准则适用与确认、计量与列报、关键控制设计与执行等。本提示为针对数据资源入表之准则适用与确认常见问题与审计应对的专家提示,供大家在执业中参考。

一、数据和数据资源含义及特征

根据《中华人民共和国数据安全法》:“数据是指任何以电子或者其他方式对信息的记录。”一些专业研究机构,从业务的角度也对数据做出了不同的界定,比如中国信息通信研究院将数据定义为“对客观事件进行记录并存储在媒介物上的可鉴别符号,是对客观事物性质、状态以及相互关系等进行记载的物理符号或物理符号的组合,是一种客观存在的资源。”

相比于常见的自然资源和社会资源,相关学术研究提出数据资源存在无形性、权属的复杂性、时效性、依附性、价值易变性、非标准性、非均质化、可复制性、非竞争性与弱排他性等。

二、首次执行《暂行规定》注册会计师关注事项

针对首次执行《暂行规定》的被审计单位,注册会计师可能需要关注如下事项:

1.被审计单位是否采用适用准则反映其经营活动,如:软件与数据资源的区别,相关业务适用《暂行规定》、无形资产准则、存货准则,还是其他相关准则。

2.被审计单位数据资源入表是否满足准则规定。具体包括:数据资源的所有权、使用权和经营权是否能清晰界定,“控制”与数据处理活动中各个环节是否对应,内部研发数据资源时研究阶段和开发阶段是否能明确区分,相关成本资本化和费用化的政策应用是否准确,内部使用型(如降本增效)数据资源带来的预期经济利益是否能准确衡量,相关成本是否能合理归集与分摊等。在实务中需关注下列数据资源不应入表的情形:

1)被审计单位将某数据资源确认为无形资产,该数据资源虽权属清晰、合法合规,但生产的产品或提供服务不存在市场,不能够带来经济利益。例如:被审计单位在生产经营活动中积累了大量原始数据,但这些原始数据在关联性、精确性、及时性等方面存在质量欠缺,无法找到适当的应用场景。

2)被审计单位将某数据资源确认为无形资产,但该数据资源虽权属清晰、合法合规,存在开发潜力,但尚未构建起清晰的应用场景、无法确认预期能够带来经济利益。

3)被审计单位将某数据资源确认为无形资产,虽然该数据资源权属清晰、合法合规,能够为企业带来经济利益流入,但是相关成本不能可靠计量。

3.被审计单位数据资产初始确认及后续计量的准确性。包括:资本化时点的判断,成本结转或摊销期限和方法的判断,相关无形资产减值或存货跌价准备计提的方法(考虑数据资源的时效性、易变性、权利限制、技术迭代等影响)等。

4.被审计单位数据资产列报与披露的充分性和适当性。包括:期初数的重分类、评估方法的披露、强制披露与自愿披露情况等。

三、入表的数据资源的审计风险识别和审计应对程序

针对被审计单位的数据资源入表,作为注册会计师,应在充分了解准则适用性与入表确认条件、被审计单位的数据资源的特点以及会计政策等基础上,对与数据资源入表的相关风险进行恰当评估,做好审计应对。

(一)风险评估程序

根据《中国注册会计师审计准则第1211 号——重大错报风险的识别和评估》的规定,为识别和评估与数据资源入表相关的重大错报风险,注册会计师在对被审计单位数据资源入表实施相关风险评估程序时应当了解被审计单位及其环境、适用的财务报告编制基础和相关内部控制等方面。

在实施针对入表的数据资源的风险评估程序阶段,注册会计师可以考虑实施的风险评估程序可能包括:

1.了解被审计单位的数据资源分类框架标准,即被审计单位根据相关法律法规要求或行业指引,如何基于不同的数据属性对相关数据资源进行分类,例如,业务类相关的数据资源和技术类数据资源等不同的数据资源细分;

2.了解被审计单位形成数据资源的来源、规模、应用场景或业务模式、对被审计单位创造价值的影响方式,以及与数据资源应用场景相关的宏观经济和行业领域前景等信息;

3.了解被审计单位与数据资产管理体系、组织架构、职责分工的相关管理流程。重点关注被审计单位是否已经建立与数据资源的生命周期相关的管理流程(例如,数据采集、数据传输、数据存储、数据使用、数据交易、以及数据的删除和销毁等周期重要节点),相关部门的部门职责和人员分配,以及被审计单位如何在不同周期节点对相关数据资源进行成本归集和管理、如何入账(包括何时可达到资本化时点);

4.了解被审计单位与数据资产相关的清查管理制度,例如,管理层用以记录和控制数据资产清查的指令和程序(包括清查的范围、计划、时间表和记录等),并观察管理层对制定的数据资产清查程序的执行情况;

5.基于被审计单位数据资源形成的方式(例如,外部采购、自行开发和通过其他方式取得)以及入表的数据资源类型(例如,无形资产、存货和其他资产),询问被审计单位管理层和相关财务人员,了解其对与不同数据资源相关的会计准则要求和具体会计处理方法的理解,是否与会计准则的相关要求保持一致;

6.获取被审计单位董事会就数据资源外购或研发流程相关事项形成的会议纪要,并查看相关信息;

7.针对被审计单位与形成数据资源相关的研发项目,获取管理层编制的研究开发支出按项目列示的清单,并且执行以下程序:

1)询问管理层各项目的性质以及研发流程(包括所使用的信息系统),了解项目立项、项目预算、项目投入、项目进度、研发成果等基本情况;

2)获取并检查管理层当期正在进行或已完成的数据资源项目研究开发支出明细表(按项目列示,包括研究阶段产生的费用和开发阶段的支出),以识别是否存在与注册会计师通过上述询问所获取的信息存在重大不一致的情况;

3)询问并了解管理层对研发人员的界定及人工成本的归集和分配情况,以及其他费用(包括直接费用和间接费用)的性质、范围、归集和核算方法,分析记入与形成入表数据资源的开发支出金额的合理性,关注是否存在将不属于开发支出性质的支出计入开发支出的情况;

4)对于履行定制化产品客户合同过程中发生的研发支出,了解被审计单位相应的会计政策,区分属于研发项目还是销售项目,判断其会计处理是否合理;

8.了解被审计单位与入表的数据资源相关的信息技术环境及控制体系,进一步识别运用信息技术导致的相关风险,以及被审计单位用于应对这些风险的信息技术一般控制,重点关注以下方面:

1)询问参与和数据资产业务活动相关的被审计单位人员,了解与数据资产管理相关的信息系统部门的组织架构;

2)询问被审计单位信息系统管理人员,检查数据资产管理制度及政策,了解数据资产数据治理、信息系统管理、信息安全管理、数据资产管理业务流程相关系统控制等;

3)询问管理层,了解被审计单位数据资产管理系统支撑情况,关键在于深入理解被审计单位如何管理、使用和交易数据资产及其信息技术基础设施,包括网络、操作系统、数据库及相关硬件和软件,包括系统名称、开发人、基本架构、主要功能、应用方式;

4)询问管理层,了解被审计单位用于管理数据资产相关信息技术一般控制,包括:环境访问权限、程序更改、信息技术环境变化以及信息技术运行的流程。评价控制的设计是否有效,即这些控制能否应对认定层次重大错报风险或为其他控制的运行提供支持;

5)询问被审计单位内部人员,并实施其他风险评估程序,以确定控制是否得到执行;

6)获取并检查数据资产全流程数据安全管理机制,了解被审计单位数据资产分类分级原则、网络安全管理、数据资产泄露、损毁、丢失、篡改等预警和应急管理措施;

7)询问并了解被审计单位使用第三方来存储、处理、维护其数据资产的情况,评估第三方服务的安全性、可靠性和合规性,并确保被审计单位与其之间的合作协议包含了足够的数据保护和隐私条款。

(二)可能存在的认定层次的重大错报风险

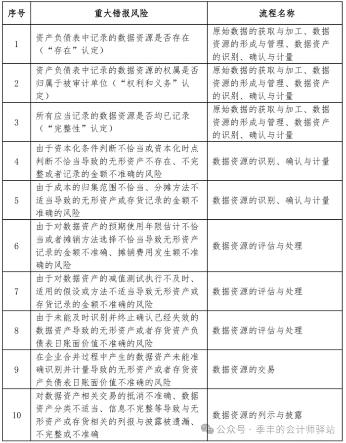
注册会计师在财务报表审计过程中应根据《中国注册会计师审计准则第1211 号——重大错报风险的识别和评估》的规定,基于固有风险因素,识别和评估与数据资源入表相关的重大错报风险以及涉及的相关认定。其中与确认相关的风险可能包括:

1.资产负债表中记录的数据资源是否存在(“存在”认定);

2.资产负债表中记录的数据资源的权属是否归属于被审计单位(“权利和义务”认定);

3.所有应当记录的数据资源是否均已记录(“完整性”认定)。

(三)审计应对程序

根据《中国注册会计师审计准则第1231 号——针对评估的重大错报风险采取的应对措施》的规定,注册会计师应当针对评估的被审计单位与数据资源入表相关的重大错报风险,设计和实施恰当的应对措施,获取充分、适当的审计证据。注册会计师可以实施的应对措施可能包括:

1.控制测试

如果被审计单位建立了与数据资源入表相关的控制,询问管理层和被审计单位内部其他适当人员,以了解和评价相关关键控制的设计和执行,并在必要时测试相关控制的运行有效性。

(详见“专家提示—数据资源入表常见问题与审计应对(3):控制设计及关键控制识别”。)

通常情况下,被审计单位需要拥有相关的数据资产管理系统,如果信息系统相关控制失效,则很可能导致入表的数据资源存在重大错报。注册会计师在审计数据资源时需要具有信息技术专业技能的项目组成员参与。以下为与数据资源入表相关的业务流程层面相关信息技术处理控制测试和信息技术一般控制测试的程序实例:

1)信息技术一般控制测试

鉴于数据资产虚拟特性,通常情况下,信息系统审计检查并评估相关信息技术一般控制的运行有效性,例如:

①系统开发(如适用)、访问逻辑、权限管理、系统变更、系统运维、数据安全、数据备份等流程控制情况;

②重点关注是否存在过度授权,是否存在录入信息系统应用层数据或篡改信息系统后台数据库等数据造假舞弊的风险,是否发生过导致数据异常的重大事件;

③在被审计单位使用第三方服务提供商的产品或服务应用于数据资产采集、存储、开发、交易等环节时,获取并检查可用的服务型组织控制框架服务审计报告(以下简称 SOC 报告,包括SOC1/2报告),并了解管理层是否有适当的控制措施来审查SOC报告和适当的补充用户实体控制措施。评估SOC报告中的控制措施是否可以充分应对财务报告风险。评估SOC报告出具机构及人员的胜任能力、专业素质和独立性;

④在第三方服务组织参与业务流程且没有SOC报告的情况下,询问并检查被审计单位应对财务报告风险所需的财务报告控制措施与从服务组织获得和/或依赖的信息相关,并有效设计和运行。由于缺乏可用的SOC报告,可能需要进一步的审计程序。在某些情况下,进一步的审计程序可能包括直接联系服务组织以获取相关信息,访问服务组织,执行必要的程序以评估相关控制,或评估执行此类活动的另一审计师的工作。

2)业务流程层面相关信息技术处理控制测试

了解和评价数据资产全生命周期支撑系统关键信息系统业务逻辑以及系统控制逻辑(设计),检查系统代码或系统配置并评价系统实际执行控制情况(执行),包括:数据采集、数据传输、数据存储、数据使用、数据交易、以及数据的删除和销毁等周期重要节点,例如:

①询问数据资产注册管理访问控制逻辑,获取并检查系统关于数据资产注册控制的程序代码或配置参数,评价系统对于数据资产注册权限控制的有效性;

②询问数据资产权属管理控制逻辑,对于被审计单位入表的来源于外部采购的数据,审计师应获取并检查系统关于外部接口控制机制及系统接口配置。对于被审计单位入表的通过内部研究开发形成的数据资源,检查信息系统对于用户权属授权电子证据的控制逻辑;

③询问并检查数据产品销售流程相关信息系统内权限控制、接口控制、逻辑控制等系统控制逻辑,例如:

A.对外提供销售或服务数据或数据产品,关注用户注册、使用、计费、入账全流程系统控制。

B.内部使用的数据产品,检查数据资源调用、使用情况,完整识别内部数据产品,包括风控模型、营销模型等,核实数据资源记录是否完整、准确。

C.对于认定为存货的数据资源,应检查信息系统数据存货跌价准备计量逻辑。

④询问并检查数据资产计量和分摊(开发阶段)信息系统配置逻辑,明确开发阶段判断时点(可计入研发支出-开发费用),检查系统内对于数据资源采购、处理、人工成本、硬件成本的计量逻辑。以及后续计量摊销/减值的计量与分摊逻辑。

2.实质性程序

1)获取管理层编制的入表数据资源清单明细表,结合考虑被审计单位对其持有目的、形成方式、业务模式,以及与数据资源有关的经济利益的预期消耗方式等因素,评价清单明细表中的资产(例如,无形资产、存货或其他资产),是否满足被审计单位会计准则下相关资产的定义和确认条件,以及是否与同类资产类别中的其他项目的会计处理方法保持一致;

2)对于被审计单位入表的来源于外部采购的数据资源:

①获取被审计单位的数据资源购买协议,检查被审计单位是否已获得与数据资源相关的授权以及相关授权文件中约定的授权范围、权限等信息,确认被审计单位是否已经拥有或控制数据资源,法律上的排他性或使用权等是否清晰;

②询问被审计单位是否已经根据相关法律法规的要求或行业指引,已就其数据资产向相关数据权益登记部门进行了数据资产产权登记,并获取数据资产产权登记证明书(如有),确定被审计单位确认于财务报表中的数据资源权属的清晰性和合法合规性;

③评估与数据资源有关的经济利益是否很可能流入:如果管理层计划利用外购数据资源生产产品或提供服务进行销售的,关注被审计单位是否已开始生产或提供服务,是否存在相应市场及市场规模,是否已有合作协议或在手订单等;如果管理层计划将外购数据资源在被审计单位内部直接使用的,关注被审计单位对该数据资源的使用计划、如何给被审计单位带来收益(例如使用该数据资源可以节约成本费用开支等),这些收益是否可以与其他管理流程带来的收益合理区分,以及是否有证据所支持。

④针对被审计单位作出的关于上述经济利益实现方式的定量测算,评价定量测算的合理性,包括评价测算中使用的方法、重大假设和数据的相关性和可靠性;相关假设和数据的支持性依据是否合理,可靠和相关。

⑤如果被审计单位外购数据资源参与进一步加工整理形成新的用途的,是否参考外购研发支出的判断标准。后续的费用化或资本化的判断是否合理。

3)对于被审计单位入表的通过内部研究开发形成的数据资源:

①参考可获得的同行业可比信息,识别与数据资源相关的研发费用资本化时点及相关会计政策与同行业的通常做法是否存在差异及其原因(如有),是否符合数据资源产品特点,评价资本化时点的合理性;

②获取研发项目相关的支持性文件,综合评估研发项目是否符合无形资产准则第九条规定的五项资本化条件,考虑管理层的判断是否有内外部证据支持、是否具有谨慎性,可以实施的审计程序包括:

A.检查与关键研发节点相关的内外部证据,评价管理层对研发项目在使用或出售在技术上具有可行性的分析合理性,例如,项目立项和可行性报告、有关部门审批文件(如有)、技术评估报告或评估意见、技术验证说明、技术成熟度和可靠性分析、董事会决议和批准的项目开发预算、新产品的销售合同、在手订单等;

B.评价管理层是否具有完成该无形资产并使用或出售的意图,例如与管理层讨论相关技术的商业应用,并通过搜索公开信息,佐证对管理层开发项目预期经济利益的分析,检查开发立项相关书面决策文件等;

C.评估数据资源产生经济利益的方式:查看与被审计单位处于同一行业中的其他公司的数据资源研发支出资本化情况,以及对是否满足“与该无形资产有关的经济利益很可能流入企业”确认条件的判断,并与被审计单位的情况对比是否存在重大不一致;获取并检查被审计单位签署的销售合同以及实际在手订单;获取被审计单位作出的经济利益实现方式的定量测算,评价定量测算的合理性,包括评价测算中使用的方法、重大假设和数据的相关性和可靠性,例如,未来期间的收入规模、收入增长率、毛利率,或方法中使用的折现率等。

D.与管理层或被审计单位研发部门讨论有关研发项目的资金来源及研发项目后续发展,并获取相关佐证信息,评价管理层对于开发项目及后续生产提供的资金以及技术资源支持计划的合理性;检查研发立项文件、研发工作计划、阶段性成果报告及评审记录等项目进度和支持性文件,评价研发支出资本化项目是否已进入开发阶段,评价数据来源、使用范围和方式是否合法合规;

E.获取研发项目清单以及按项目的费用归集明细表,选取项目并检查相关合同、发票、费用计算表等支持性文件,检查开发支出的归集范围是否恰当,以及开发支出核算的准确性。

4)了解数据的存储流程,确定数据资源存货的物理存储位置。无论是被审计单位自有的物理设施、被审计单位所有的云存储基础设施,还是第三方云数据中心,都需要关注其物理安全、网络安全和访问控制等方面;获取并检查被审计单位数据资源清单、数据资源地图,评估被审计单位数据资源规模,明确数据资源监盘方案,采用线上数据资源盘点工具进行内部的数据监盘。

总      审:逄俊、邱连强、肖中珂          

执      笔:肖中珂、黎苗青                   

意见反馈:宋振玲、李丽虹、张娟、章娜

校       对:万思宁                               

北京注册会计师协会专业技术委员会专家提示——数据资源入表常见问题与审计应对(2):计量与列报

文号:京会协专〔2024〕6

原文发布日期:2024年12月11日

转载自:北京注册会计师协会网站

自财政部2023年印发《企业数据资源相关会计处理暂行规定》(财会〔2023〕11号,以下简称《暂行规定》)和《关于加强数据资产管理的指导意见》以来,数据资源入表引发了理论界和实务界广泛关注,各方积极开展相关研究与实践。

根据《暂行规定》,数据资产目前主要分为两大类:数据资源无形资产、数据资源存货。数据资源入表,从会计准则的角度,是数据资源计入财务报表的过程,包括相关会计要素的确认、计量、列报和披露等环节。

数据资源入表审计实务中主要审计风险是相关资产高估的风险,对应的审计认定包括权利与义务、存在性和计价分摊准确性等。具体而言,包括确认了不满足资产定义的数据资源的高估风险、内部开发数据资源资本化与费用化时点划分不准确导致的成本高估风险、相关成本归集与结转方法不准确导致的计价准确性风险、期末资产减值计提不足的高估风险等。

鉴于数据资源入表审计实务具有综合性、复杂性、创新性等特点,为帮助会计师事务所提供高质量的审计业务,规范财务报表审计中与数据资源入表相关的事项,有效防范业务风险和提升执业能力,北京注协专业技术委员会组织专家编写数据资源入表常见问题与审计应对系列提示:准则适用与确认、计量与列报、关键控制设计与执行等。本提示为针对数据资源入表之计量与列报常见问题与审计应对的专家提示,供大家在执业中参考。

北京注册会计师协会

2024年12月9日  

北京注册会计师协会专业技术委员会专家提示

——数据资源入表常见问题与审计应对(2):计量与列报

本提示仅供会计师事务所及相关从业人员在执业时参考,不能替代相关法律法规、注册会计师执业准则以及注册会计师职业判断。会计师事务所及相关从业人员在执业中需结合项目实际情况以及注册会计师的职业判断确定,不能直接照搬照抄。

自财政部2023 年印发《企业数据资源相关会计处理暂行规定》(财会〔2023〕11 号,以下简称《暂行规定》)和《关于加强数据资产管理的指导意见》以来,数据资源入表引发了理论界和实务界广泛关注,各方积极开展相关研究与实践。

根据《暂行规定》,数据资产目前主要分为两大类:数据资源无形资产、数据资源存货。数据资源入表,从会计准则的角度,是数据资源计入财务报表的过程,包括相关会计要素的确认、计量、列报和披露等环节。

数据资源入表审计实务中主要审计风险是相关资产高估的风险,对应的审计认定包括权利与义务、存在性和计价分摊准确性等。具体而言,包括确认了不满足资产定义的数据资源的高估风险、内部开发数据资源资本化与费用化时点划分不准确导致的成本高估风险、相关成本归集与结转方法不准确导致的计价准确性风险、期末资产减值计提不足的高估风险等。

鉴于数据资源入表审计实务具有综合性、复杂性、创新性等特点,为帮助会计师事务所提供高质量的审计业务,规范财务报表审计中与数据资源入表相关的事项,有效防范业务风险和提升执业能力,北京注协专业技术委员会组织专家编写数据资源入表常见问题与审计应对系列提示:准则适用与确认、计量与列报、关键控制设计与执行等。本提示为针对数据资源入表之计量与列报常见问题与审计应对的专家提示,供大家在执业中参考。

针对数据资源入表的计量和列报审计,注册会计师应当在充分理解数据资源入表的准则适用性的基础上,了解被审计单位数据资产的特点以及会计政策,对被审计单位数据资产的风险进行恰当评估,做好数据资产的审计应对。

一、准则适用评估程序

评估程序详情请参见“专家提示—数据资源入表常见问题与审计应对(1):准则适用与确认”。

二、可能存在的认定层次的重大错报风险

注册会计师在财务报表审计过程中应根据《中国注册会计师审计准则第1211 号——重大错报风险的识别和评估》的规定,基于固有风险因素,识别和评估与数据资源资产相关的重大错报风险以及涉及的相关认定。其中与计量和列报相关的风险可能包括:

1.由于资本化条件判断不恰当或资本化时点判断不恰当,导致的无形资产不存在、不完整或者记录的金额不准确的风险。

2.由于成本的归集范围不恰当、分摊方法不适当,导致的无形资产或存货记录的金额不准确的风险。例如:被审计单位外购取得确认为无形资产的数据资源,购入后,被审计单位发现按监管要求需对该外购数据进一步进行脱敏处理,并聘请专业机构完成脱敏处理,脱敏处理过程当中发生的支出都是为了使外购数据达到预定用途所发生的相关支出,但该脱敏支出计入了当期损益。

3.由于对数据资产的预期使用年限估计不恰当或者摊销方法选择不恰当,导致无形资产记录的金额不准确、折旧摊销费用发生额不准确的风险。例如:被审计单位对于确认为无形资产的数据资源,根据历史情况、市场竞品、技术发展等因素分析,其使用寿命为5年,同时还发现相关数据的时效性是逐年递减的,被审计单位未按分析的情况使用恰当的年限或摊销方法进行摊销。

4.由于对数据资产的减值测试执行不及时、适用的假设或方法不适当,导致无形资产或存货记录的金额不准确的风险。

5.由于未能及时识别并终止确认已经失效的数据资产,导致无形资产或者存货资产负债表日账面价值不准确的风险。

6.由于对企业合并过程中产生的数据资产未能准确识别并计量,导致无形资产或者存货资产负债表日账面价值不准确的风险。

三、审计应对程序

根据《中国注册会计师审计准则第1231 号——针对评估的重大错报风险采取的应对措施》的规定,注册会计师应当针对评估的被审计单位与数据资产管理以及计量列报相关的重大错报风险,设计和实施恰当的应对措施,获取充分、适当的审计证据。注册会计师可以实施的审计程序包括:

(一)了解和评价数据资源会计处理相关内部控制的审计程序

1.了解公司数据资源相关的业务流程及其内部控制制度,识别关键的内部控制活动,必要时评价内部控制活动的设计是否有效以及是否得到执行。关于企业数据资产入表的相关控制活动,请参见“专家提示——数据资源入表常见问题与审计应对(3):控制设计及关键控制识别”。在评价内部控制设计有效性时,注册会计师需要考虑识别的内部控制活动是否能够应对其拟应对的重大错报风险以及执行相关控制活动的人员是否具备相关经验和专业胜任能力,特别是当内部控制活动涉及较多的判断因素时,对控制活动执行的胜任能力的考虑就尤为重要。

2.在评价被审计单位与数据资源相关的业务流程以及内部控制设计并确定其是否得到执行时,注册会计师通常关注的与数据资源计量和列报相关的内部控制活动主要包括:

1)与评估是否满足资本化条件相关的控制活动,是否按照企业会计准则所要求的资本化条件逐条分析并记录审议结果:针对内部研究开发形成无形资产的数据资源,获取其项目资料,检查研究阶段和开发阶段是否以合理的依据清晰划分,例如被审计单位在日常运营中沉淀的数据在尚无明确开发目标时进行的基础数据的清洗和加工投入以及一些探索性的数据应用投入,即使这些数据后续会用于开发并形成了数据资产,此阶段的投入应当属于研究阶段,计入当期损益;检查资本化条件和时点的评估是否基于适当的文件记录(包括:技术可行性报告、项目产出的数据资源成果及预计使用方式介绍、现有商机/合同/其他证明其经济利益流入的材料等)进行评价,并经过适当审批;

2)与数据资产形成相关的成本归集与分摊相关的控制活动:询问数据资产的成本结构及归集和分摊的方法,例如:针对外购数据,了解其是否存在同一批外购数据重复用于多项数据资产的情况,如有,外购成本如何在各项数据资产之间分摊,其检查是否选择了合理适当的分摊方法;了解从基础数据到形成数据资产的业务流程及控制,评估其控制是否能保证直接归属于使该项无形资产达到预定用途所发生的数据脱敏、清洗、标注、整合、分析、可视化等加工过程所发生的有关支出等,以及数据权属鉴证、质量评估、登记结算、安全管理等费用能够完整归集;针对自行研究开发形成的无形资产,了解其自立项至结项所有相关投入及分摊方法,检查成本的归集和分摊方式是否恰当(例如:人工成本按照项目产出分别记录的工时、服务器等软硬件成本按照容量占用分摊或其他合理的分摊方式),分摊过程是否经过适当的复核等;

3)与形成无形资产的数据资源的摊销年限和摊销方法确定相关的控制活动:询问并检查形成无形资产的数据资源摊销方法选择及摊销年限确定依据(例如:数据的权利限制、基于数据应用场景分析并记录的数据预计使用年限、类似业务模式下数据迭代更新频率的历史数据、同行业可比公司类似数据的使用年限等)的充分性和适当性,数据资源的应用场景不同对数据的时效性要求迥异,在评价与确定摊销年限和摊销方法相关的控制活动设计和执行的有效性时,注册会计师应当关注被审计单位的数据资源应用场景是否是多样的,如是,被审计单位是否已经按照应用场景和数据资产的类型(数据库/数据模型/数据集等)分别评估其摊销年限;检查该会计估计的确定是否经过适当的复核以及是否定期评估并更新;

4)与数据资产(包括形成存货和形成无形资产的数据资源)盘点相关的控制活动:询问并了解数据资产盘点的管理制度(时间、频率、参与人员及各自职责等)和技术方法及工具,鉴于数据资源的无形性、可复制性、多样性、时效性、依存性、可复用性、增值性、快速变化等特性,对数据资产的盘点需要信息技术专业人员的参与,并需要建立科学有效的盘点指标,例如:数据资产目录、数据存储量、数据模型、数据安全、数据权属、数据价值、数据资产使用情况等等。注册会计师理解并评价被审计单位的盘点制度和技术方法及工具是否合理,是否可以适当地防范风险。

5)与数据资产减值测试相关的控制活动:询问了解公司对数据资产减值测试流程及其内部控制流程,获取并检查公司对数据资产(包括形成存货的数据资源和形成无形资产的数据资源)识别减值迹象并执行减值测试的文件记录。数据资产可能会在以下几个方面识别到减值迹象:第一,数据质量出现下降,如数据不准确、不完整或过时;第二,市场需求的减少、竞争环境的加剧和技术更新换代等导致的数据价值下跌;第三,新的法律法规限制了被审计单位使用或共享数据的权利;第四,数据安全风险可能导致被审计单位的数据资产面临泄露、损坏或丢失的风险,从而影响数据资产的价值;第五,业务协同困难、数据不一致、冗余或者不规范影响数据的可靠性,从而导致减值。公司应当从上述方面对所持有的数据资产做出分析和评估。针对形成无形资产的数据资源的减值评估,检查管理层在估计可收回金额时所用信息与客观的市场需求、技术水平、数据资产管理现状以及相关政策法规等信息是否一致,评估过程是否经过适当的复核。针对形成存货的数据资源的减值评估,检查管理层在估计存货的可变现净值时所用的合同价是否与已签订的销售合同价格一致,如采用市场价格评估基础,检查市场价格与客观的市场需求等信息是否一致,评估过程是否经过适当的复核。

6)如果管理层进行减值测试时涉及利用专家的工作,注册会计师需评价公司与利用专家工作相关内控的设计和执行情况:

①与数据资产失效的识别与评估以及终止确认相关的控制活动;

②与数据资源披露信息收集整理相关的控制活动。

3.了解与数据资源管理和核算相关的信息系统及自动控制。

信息系统一般性控制测试关键点及与数据资产确认相关的信息系统自动控制关键点请参见“专家提示—数据资源入表常见问题与审计应对(3):控制设计及关键控制识别”。与数据资源计量及列报相关的信息系统自动控制和关键信息可能包括:

1)询问了解数据资产计量(开发阶段)信息系统配置逻辑,明确开发阶段判断时点(可计入研发支出-开发费用)在信息系统中的指令动作;

2)询问了解成本归集及分摊的信息系统配置逻辑,并检查设置的合理性、参数更新频率的适当性以及其运行的有效性;

3)询问了解数据资产后续计量摊销逻辑在信息系统中的配置,特别检查针对不同类别、不同摊销年限的数据资产摊销的信息系统自动控制设计的合理性和运行的有效性;

4)询问了解数据资产管理在信息系统中的关键安排:存储环境是否稳定安全、数据灾难备份机制设置、数据资产目录的配置(与财务账面是否形成业财核对机制),用以支撑后续资产盘点及减值测试相关审计程序的实施。

(二)数据资产计量相关实质性程序

1.确认为无形资产的数据资产的实质性程序

1)获取包含在无形资产和开发支出中的数据资产清单,结合公司的数据资源应用场景及数据产品,分析数据资产的类型与业务的相关程度以及数据资产规模与数据业务规模相较的合理性;

2)获取当期新增数据资产形成全过程的相关资料,例如:外购数据资产的购买协议及发票、加工清洗及权属鉴证等直接相关成本的协议及发票、内部研发形成数据资产的立项评审记录、资本化条件评估记录、成本构成明细表和分摊记录及相关原始凭证等,检查审计证据:

3)检查外购资产入账价值与取得的协议和发票是否一致;

4)内部研发形成的数据资产所记录成本是否为满足资本化条件后至达到预定可使用状态之间的直接相关支出,不应包含进入开发阶段但尚未满足资本化条件的支出,也不应包含已经达到预定可使用状态后的运行维护支出;

5)成本的分摊是否合理和准确:归集的人工成本是否存在清晰可查阅的工时记录,软硬件投入是否能够证明与资产直接相关(例如运行界面、容量占用等等),分摊的比例和结果是否存在明显异常或与已知信息矛盾等(例如,同一员工的工时记录合计明显超标等)以评价数据资产确认的合理性、真实性和准确性;

6)对无形资产中包含的数据资产执行监盘程序:鉴于数据资源的无形性、可复制性、多样性、时效性、依存性、可复用性、增值性、快速变化等特性,对数据资产的监盘需要借助数据专家的工作,例如对数据资产的表结构进行检查,其表结构是否与形成无形资产的目标一致并且完整;对数据资产的数据量进行检查,存储大小是否在合理范围内;对数据资产的可用性进行检查,了解其销售用途,模拟应用场景对数据进行测试,检查是否可以输出预期的成果等;

7)评价数据资产摊销方法的选择和摊销年限的会计估计:评价管理层在作出会计估计时对所使用的方法、重大假设与数据的选择和应用;评价管理层是否已采取适当的步骤,通过进行适当的会计估计,披露该估计存在的不确定性,让报告阅读者了解及应对该估计的不确定性;评价通过针对估计执行实质性程序获取的任何相互矛盾的证据,并评估对管理层估计的影响(如有);

8)针对本期摊销金额执行重新计算程序:基于对数据资产摊销方法的选择和摊销年限是否恰当的结论,根据确定的摊销方法和摊销年限重新计算记录的摊销金额是否恰当;

9)了解管理层于每年年度终了,对使用寿命有限的无形资产的使用寿命及摊销方法进行复核的流程,评价相关内部控制设计是否有效,以及是否得到执行;获取管理层执行上述复核的结果。询问管理层以确定其在本期内是否识别出数据资产减值迹象,获取管理层针对数据资产减值评估过程和结论的书面记录。基于对管理层的询问并结合(如适用)审计过程中获取的其他审计证据或信息,确定是否存在构成减值迹象的事实或事项,考虑表明可能存在减值迹象的情况(例如,不可预见的政策变化,市场状况的恶化)、有关减值的适用企业会计准则以及相互矛盾的证据。

2.确认为存货的数据资产的实质性程序

1)询问了解被审计单位日常持有以供出售的数据的类型和销售场景,理解其业务模式并分析确认为存货的适当性,结合公司的数据销售情况分析数据存货规模的合理性;

2)获取期末存货账面包含的数据资产清单,获取其确认的相关资料,检查相关权属证明、成本构成以及销售记录,例如:外购数据资源的合同及发票、成本明细表和分摊表及相关原始凭证等,检查审计证据以评价存货确认的真实性和准确性;

3)对存货中包含的数据资产执行监盘程序:鉴于数据资源的无形性、可复制性、多样性、时效性、依存性、可复用性、增值性、快速变化等特性,对数据资产的监盘需要借助数据专家的工作,例如对数据资产的表结构进行检查,其表结构是否与形成存货的目标一致并且完整;对数据资产的数据量进行检查,存储大小是否在合理范围内;对数据资产的可用性进行检查,了解其销售用途,模拟应用场景对数据进行测试,检查是否可以输出预期的成果等;

4)获取公司关于存货跌价准备的计算,评价计算可变现净值时所使用的方法、存货明细表和其他数据、现行重置成本、可变现净值、正常利润率和其他相关假设是否恰当,考虑在选择方法、数据和/或假设时所作的判断是否表明可能存在管理层偏见的迹象,评价已获取的所有相关的审计证据,无论是能够证实相关信息或与之相矛盾的证据。

3.利用专家工作的考虑

鉴于上述可能存在的重大错报风险涉及的重大判断和重大不确定性,注册会计师在审计数据资产时很可能需要利用不同领域专家的工作,例如法律专家就数据资源确权方面的工作,信息技术和数据专家就数据资源定义、应用场景确定和未来经济利益计量方面的工作。如果注册会计师在审计中利用了专家工作,应当遵循《中国注册会计师审计准则第1421 号——利用专家的工作》的要求。

四、数据资产列报和披露相关风险和审计程序

数据资源的确认、计量与列报披露对企业的业务流程、会计核算和报告披露提出了更大的挑战。可能由于对数据资产相关交易的抵销不准确、数据资产分类不适当、信息不完整等导致与无形资产或存货相关的列报与披露被遗漏、不完整或不准确。

注册会计师应当获取与数据资源相关的披露信息,包括相关的明细表,利用相关的披露核对表或其他可用的工具评价披露是否符合适用的会计准则和报告要求:

(一)对于确认为无形资产的数据资源的审计程序

注册会计师对确认为无形资产的数据资源的列报和披露,可执行以下检查程序:

1.检查其是否按照外购无形资产、自行开发无形资产等类别,对确认为无形资产的数据资源相关会计信息进行披露;

2.对于使用寿命有限的数据资源无形资产,是否已披露其使用寿命的估计情况及摊销方法;对于使用寿命不确定的数据资源无形资产,是否已披露其账面价值及使用寿命不确定的判断依据;如果摊销期、摊销方法或残值发生变更,是否已披露变更内容、原因以及对当期和未来期间的影响数;

3.是否已单独披露对被审计单位财务报表具有重要影响的单项数据资源无形资产的内容、账面价值和剩余摊销期限;(如有)

4.是否已披露所有权或使用权受到限制的数据资源无形资产,以及用于担保的数据资源无形资产的账面价值、当期摊销额等情况;(如有)

5.是否已披露计入当期损益和确认为无形资产的数据资源研究开发支出金额;(如有)

6.是否已披露与数据资源无形资产减值有关的信息;

7.是否已披露划分为持有待售类别的数据资源无形资产有关信息。(如有)

(二)对于确认为存货的数据资源的审计程序

注册会计师对确认为存货的数据资源的列报和披露,可执行以下检查程序:

1.是否按照外购存货、自行加工存货等类别,对确认为存货的数据资源(以下简称数据资源存货)相关会计信息进行披露;

2.是否已披露确定发出数据资源存货成本所采用的方法;

3.是否已披露数据资源存货可变现净值的确定依据、存货跌价准备的计提方法、当期计提的存货跌价准备的金额、当期转回的存货跌价准备的金额,以及计提和转回的有关情况;

4.是否已单独披露对被审计单位财务报表具有重要影响的单项数据资源存货的内容、账面价值和可变现净值;(如有)

5.是否已披露所有权或使用权受到限制的数据资源存货,以及用于担保的数据资源存货的账面价值等情况。(如有)

(三)与数据资产列报和披露有关的其他审计工作要点

《暂行规定》要求被审计单位在评估数据资源且评估结果对财务报表具有重要影响时披露相关信息。如涉及数据资源估值并对财务报表具有重大影响的(例如并购过程中产生的数据资产),注册会计师应当对估值假设前提和限制条件,评估方法的选择,各重要参数的来源、分析、比较与测算过程等获取审计证据并进行职业判断,必要时引入专家工作。

针对被审计单位在财务报告中自愿披露的与数据资源相关的其他信息,注册会计师有责任阅读其他信息,并考虑公司自愿披露的数据资源相关信息是否与财务报表或在审计过程中了解到的情况存在重大不一致或者似乎存在重大错报。

总      审:逄俊、邱连强、肖中珂                             

执      笔:郑雪文、张蕊                                          

意见反馈:宋振玲、单莉莉、刘虓叶勤华、张娟、章娜

校      对:万思宁                                                   

北京注册会计师协会专业技术委员会专家提示——数据资源入表常见问题与审计应对(3):控制设计及关键控制识别

文号:京会协专〔2024〕7

原文发布日期:2024年12月11日

转载自:北京注册会计师协会网站

根据《企业数据资源相关会计处理暂行规定》(以下简称《暂行规定》),数据资产目前主要分为两大类:数据资源无形资产、数据资源存货。数据资源入表,从会计准则的角度,则是数据资源计入财务报表的过程,包括相关会计要素的确认、计量、列报和披露等环节。

数据资源入表审计实务,主要审计风险是相关资产高估的风险,对应的审计认定包括权利与义务、存在性和计价分摊准确性等。具体而言,包括确认了不满足资产确认条件的数据资源的高估风险、资本化与费用化时点划分不准确导致的成本高估风险、相关成本归集与结转方法不准确导致的计价高估风险、期末资产减值计提不足的高估风险等。

鉴于数据资源入表会计审计实务具有综合性、复杂性、创新性等特点,为帮助会计师事务所提供高质量的审计业务,规范财务报表审计中与数据资源入表相关的事项,有效防范业务风险和提升执业能力,北京注协专业技术委员会组织专家编写数据资源入表常见问题与审计应对系列提示:准则适用与确认、计量与列报、控制设计及关键控制识别等。本提示为针对数据资源入表之控制设计及关键控制识别常见问题与审计应对的专家提示,供大家在执业中参考。

北京注册会计师协会

2024年12月9日  

北京注册会计师协会专业技术委员会专家提示

——数据资源入表常见问题与审计应对(3):控制设计及关键控制识别

本提示仅供会计师事务所及相关从业人员在执业时参考,不能替代相关法律法规、注册会计师执业准则以及注册会计师职业判断。会计师事务所及相关从业人员在执业中需结合项目实际情况以及注册会计师的职业判断确定,不能直接照搬照抄。

根据《企业数据资源相关会计处理暂行规定》(以下简称《暂行规定》),数据资产目前主要分为两大类:数据资源无形资产、数据资源存货。数据资源入表,从会计准则的角度,则是数据资源计入财务报表的过程,包括相关会计要素的确认、计量、列报和披露等环节。

数据资源入表审计实务,主要审计风险是相关资产高估的风险,对应的审计认定包括权利与义务、存在性和计价分摊准确性等。具体而言,包括确认了不满足资产确认条件的数据资源的高估风险、资本化与费用化时点划分不准确导致的成本高估风险、相关成本归集与结转方法不准确导致的计价高估风险、期末资产减值计提不足的高估风险等。

鉴于数据资源入表会计审计实务具有综合性、复杂性、创新性等特点,为帮助会计师事务所提供高质量的审计业务,规范财务报表审计中与数据资源入表相关的事项,有效防范业务风险和提升执业能力,北京注协专业技术委员会组织专家编写数据资源入表常见问题与审计应对系列提示:准则适用与确认、计量与列报、控制设计及关键控制识别等。本提示为针对数据资源入表之控制设计及关键控制识别常见问题与审计应对的专家提示,供大家在执业中参考。

一、了解被审计单位数据资源入表的业务流程及识别容易出错领域

根据《暂行规定》,被审计单位应当根据数据资源的持有目的、形成方式、业务模式,以及与数据资源有关的经济利益的预期消耗方式等,按照《企业会计准则第6号——无形资产》(“无形资产准则”)和《企业会计准则第1号——存货》(“存货准则”),对数据资源入表进行会计确认、计量和报告。

根据《企业内部控制基本规范》第三条第二款“……内部控制的目标是合理保证企业经营管理合法合规、资产安全、财务报告及相关信息真实完整,提高经营效率和效果,促进企业实现发展战略。”《企业内部控制应用指引第8号——资产管理》,被审计单位应在已有无形资产和存货的内部控制基础之上,针对无形资产或存货中的数据资产设计和实施有效控制。

审计实务中,首先应了解被审计单位是否建立了数据资源的管理体系、组织架构、职责分工等相关管理流程。

其次,针对数据资源从形成到入表的相关业务流程(以下示例为6个阶段),重点了解和测试各主要业务流程的容易出错领域中的相关控制的设计和运行情况:

(一)原始数据的获取与加工:被审计单位将开发、外采、运营、授权等方式所获取的原始数据,经过一定的加工形成有价值的数据资源。

此阶段的风险点在获取或控制的原始数据不合法、不合规;需要对数据来源进行合规性审查,确保数据来源合法、合规。

(二)数据资源的形成与管理:被审计单位将所形成的数据资源,通过一系列管理手段,以确保数据资源的正常使用和运行。

此阶段的风险点在数据资源的无法正常使用和运行,存在安全隐患如数据完整性缺陷。需要建立数据资源管理体系,明确数据资源的管理责任;实施数据资源的安全管理措施,如数据加密、访问控制等;定期对数据资源进行维护和更新,确保数据资源的可用性。

(三)数据资产的识别、确认与计量:被审计单位对已形成的数据资源进行识别,以判断是否满足数据资产的确认条件,满足确认条件的,按适用的企业会计准则进行计量,在被审计单位财务报表中列报为数据资产。

此阶段的风险点在数据资产的识别、确认和计量违反企业会计准则的要求。需要建立数据资产识别和确认的标准和流程,对数据资产的成本进行归集和计量,定期对数据资产进行评估,确保其价值的合理性。

(四)数据资产的使用:被审计单位使用数据资产的常见场景包括对外出售和内部使用,需要按照适用的企业会计准则的规定进行确认和计量,并在财务报表中恰当列报。

此阶段的风险点在数据资产未按照适用的企业会计准则对其使用进行确认和计量,并在财务报表中恰当列报。需要建立数据资产使用的业务流程,对数据资产使用的成本、收入(若有)进行确认和计量,确保财务报表的准确性。

(五)数据资产的评估与处理:被审计单位对已入表的数据资产按照适用的企业会计准则的规定做跌价或减值,当可变现净值或可收回金额低于数据资产账面价值时,则考虑进行相应处理。包括及时对数据资源进行更新迭代、处置数据资产、或进行减值计提的账务处理。

此阶段的风险点在已入表的数据资产未按照适用的企业会计准则进行跌价或减值测试,并及时进行相应的处理。需要建立数据资产跌价或减值测试流程,确保财务报表的真实性。对于需要处置的数据资产,建立处置流程,确保资产合规处置。

(六)数据资源的列示与披露:针对暂行规定适用范围内的数据资源,被审计单位需要对于一个会计周期内的该等数据资源情况进行相应列示与披露,包括数据资产的变动情况和会计政策等。

此阶段的风险点未能恰当列示和披露数据资源在一个会计周期内的变动情况和会计政策等信息。需要建立数据资源披露的政策和流程,确保披露的合规性;定期对数据资源的变动情况进行记录和分析,确保披露的及时性;在财务报表中对数据资产的相关信息进行恰当的列示,在附注中对数据资源做出完整披露。

二、识别应对重大错报风险的控制活动

注册会计师在财务报表审计过程中应根据《中国注册会计师审计准则第1211 号——重大错报风险的识别和评估》的规定,基于固有风险因素,识别和评估被审计单位与数据资源资产相关的重大错报风险以及涉及的相关认定。在此基础上,结合对被审计单位与数据资源相关政策和流程的了解,识别上述政策和流程中可以用于应对与确认、计量和列报相关的重大错报风险的控制活动包括关键控制活动。

根据《企业内部控制审计工作底稿编制指南》(2011),注册会计师在选取拟测试的控制时,通常不会选取整个流程中的所有控制,而是选择关键控制,即能够为一个或多个重要账户或列报的一个或多个相关认定提供最有效力证据且测试最有效率的控制。每个重要账户、认定和重大错报风险至少应当有一个对应的关键控制。在选择关键控制时,注册会计师需要考虑:

1)哪些控制是不可缺少的?

2)哪些控制直接针对相关认定?

3)哪些控制可以应对错误或舞弊导致的重大错报风险?

4)控制的运行是否足够精确?

选取关键控制需要注册会计师作出职业判断。注册会计师无须测试那些即使有缺陷也合理预期不会导致财务报表重大错报的控制。

在数据资源入表过程中,同一认定的重大错报风险,可能来源于数据资源入表的不同阶段,同一阶段可能会产生不同认定的重大错报风险,需要注册会计师在实务中,基于对被审计单位数据资源入表流程的了解,从中识别出可能产生重大错报风险的领域。二者之间可能的对应关系举例如下:

用于应对这些错报或潜在错报的控制活动,以及根据上述底稿编制指南,识别出可以应对上述重大错报风险的关键控制活动,可能包括:

(一)重大错报风险:资产负债表中记录的数据资源是否存在(“存在”认定)

1.控制目标:确保资产负债表中的数据资源真实存在,防止虚列资产。

2.控制活动:

1)对存有数据资源的信息管理系统,测试该系统的控制设计和实施,具体可以参考“专家提示——数据资源入表常见问题与审计应对(2):计量与列报”;对数据资源的存储介质进行定期检查,确保数据的物理安全。【关键控制活动】

2)建立数据资源访问日志,监控数据资源的访问和使用情况。

3)建立数据资源的变更记录,追踪数据资源的创建、修改和删除。【关键控制活动】

4)建立数据资源相关的清查管理制度,例如,管理层用以记录和控制数据资源清查的指令和程序(包括清查的范围、计划、时间表和记录等),定期对数据库文件进行访问,检查其操作日志,对数据的数量和质量进行检查。【关键控制活动】

(二)重大错报风险:资产负债表中记录的数据资源的权属是否归属于被审计单位(“权利和义务”认定)

1.控制目标:确保数据资源的权属清晰,归属于被审计单位,避免权属纠纷。

2.控制活动:

1)建立数据资源权属登记制度,记录所有数据资源的权属信息。

2)审查和更新数据资源的法律文件,如版权、许可协议和转让文件。【关键控制活动】

3)对数据资源的获取和使用进行合规性审查,确保权属合法性,包括根据原始数据取得和加工方式,分别制定确定其权属的政策和流程。例如,针对外购原始数据,要求:了解供应商资质;取得供应商数据资源权属证明,如个人数据有自然人授权允许供应商持有、加工、使用;与供应商签约,明确数据权属、加工、使用等的权责、质量保证;由采购、财务、业务部门共同对外购原始数据进行验收。【关键控制活动】

4)定期进行权属争议的审查和解决,确保权属的准确性。

5)建立数据资源使用授权机制,明确数据使用权限。

(三)重大错报风险:所有应当记录的数据资源是否均已记录(“完整性”认定)

1.控制目标:确保所有应记录的数据资源均被完整记录,防止遗漏重要的数据资产。

2.控制活动:

1)建立数据资源的识别、记录、变更控制的流程,确保所有获取的数据资源及其变更均被记录。

2)实施数据资源的定期盘点,检查是否有未记录的数据资源。【关键控制活动】

3)建立数据资源的备份和恢复机制,防止数据丢失。

(四)重大错报风险:由于资本化条件判断不恰当或资本化时点判断不恰当导致的无形资产不存在、不完整或者记录的金额不准确的风险

1.控制目标:确保数据资源资本化的准确性和时点的正确性。

2.控制活动:

1)制定数据资源支出资本化条件的政策和流程,并进行定期复核。

2)对符合资本化条件的数据资源进行评估并定期复核,确保其持续符合资本化标准。【关键控制活动】

3)建立资本化决策的审批流程,确保所有资本化决策均经过适当的审批。

(五)重大错报风险:由于成本的归集范围不恰当、分摊方法不适当导致的无形资产或存货记录的金额不准确的风险

1.控制目标:确保数据资源成本的归集和分摊的准确性。

2.控制活动:

1)建立成本归集和分摊的政策和流程,定期复核(至少每年一次),包括根据数据资产的类型,制定每类数据资产的成本明细表、归集和分配标准。

2)对数据资源的成本归集和分摊进行审批,对异常情形进行分析,及时发现和处理成本归集和分摊中的问题,确保成本的准确性。【关键控制活动】

(六)重大错报风险:由于对数据资产的预期使用年限估计不恰当或者摊销方法选择不恰当导致无形资产记录的金额不准确、摊销费用发生额不准确的风险

1.控制目标:确保数据资产的摊销方法和使用年限的适当性。

2.控制活动:

1)建立数据资产摊销方法选择的标准,并进行定期复核。

2)定期评估数据资产的使用年限,并根据评估结果调整摊销年限和金额。【关键控制活动】

(七)重大错报风险:由于对数据资产的减值测试执行不及时、适用的假设或方法不适当导致无形资产或存货记录的金额不准确的风险

1.控制目标:确保数据资产减值测试的及时性和准确性。

2.控制活动:

1)建立数据资产减值测试的标准流程并定期复核,包括测试用的方法、假设、参数。

2)定期执行数据资产(如使用寿命不确定)的减值测试并复核。【关键控制活动】

3)对减值迹象进行持续监控,确保及时发现并处理减值问题。

(八)重大错报风险:由于未能及时识别并终止确认已经失效的数据资产导致的无形资产或者存货资产负债表日账面价值不准确的风险

1.控制目标:确保及时识别并终止确认失效的数据资产。

2.控制活动:

1)建立数据资产有效性监控机制,及时发现失效的数据资产。

2)对已失效的数据资产建立终止确认的流程。

3)定期对数据资产的有效性进行评估,确保资产负债表的准确性。【关键控制活动】

(九)重大错报风险:在企业合并过程中应确认的数据资产未能准确识别并计量,导致的无形资产或者存货资产负债表日账面价值不准确的风险

1.控制目标:确保企业合并中产生的数据资产被准确识别和计量。

2.控制活动:

1)在企业合并过程中,建立数据资产识别和计量的标准流程。

2)对企业合并过程中产生的数据资产进行独立评估,确保识别和计量的准确性。【关键控制活动】

(十)重大错报风险:对数据资产相关交易的抵消不准确、数据资产分类不适当、信息不完整等导致与无形资产或存货相关的列报与披露被遗漏、不完整或不准确

1.控制目标:确保数据资产相关交易的抵消、分类和信息披露的准确性。

2.控制活动:

1)建立数据资产交易的分类、抵消、披露的政策和流程,并定期复核。

2)对数据资产的分类、抵消、披露进行复核。【关键控制活动】

3)建立数据资产分类、披露、披露的备查记录,记录过程和结果。

三、在数据资源入表审计中利用专家工作

鉴于数据在存储、加工、应用等过程和应用场景中的复杂性;数据资源存在多种特征,比如无形性、权属的复杂性、时效性、依附性、价值易变性、非标准性、非均质化、可复制性、非竞争性与弱排他性等等;在识别、应对数据资产确认和计量的重大错报风险过程中带来了较多的重大不确定性、涉及到大量的职业判断,注册会计师在审计数据资产时很可能需要利用不同领域专家的工作。以下是一些可能需要利用律师、IT专家、估值专家等的场景。

(一)数据资源确权

法律专家在数据资源确权方面提供专业意见,而IT 专家则可以协助识别和验证数据的来源。他们可以帮助注册会计师理解数据的采集、存储和处理过程中的法律和技术问题,确保数据资产的合法性和合规性。

(二)数据资源定义

IT 专家可以协助定义数据资源的边界和分类,包括识别哪些数据是关键的、敏感的或具有商业价值的。他们还可以帮助注册会计师理解数据的格式、结构和质量。

(三)应用场景确定

在确定数据资源的应用场景时,IT专家可以提供关于数据如何在被审计单位用于决策支持、客户洞察、产品开发等方面的见解。他们还可以评估数据在不同业务流程中的使用效率和效果,帮助注册会计师评估数据资源的经济价值。

(四)数据安全和隐私保护

在数据安全和隐私保护方面,IT专家可以评估被审计单位的数据保护措施是否充分,包括数据加密、访问控制和监控系统。他们还可以帮助注册会计师识别潜在的数据泄露风险,并提出改进建议。

(五)数据治理和内部控制

IT 专家可以评估被审计单位的数据治理框架和内部控制机制是否有效,包括数据质量控制、数据生命周期管理和数据合规性监控,帮助注册会计师识别和测试关键控制点,为应对数据资产在准确性和完整性方面的重大错报风险提供必要的控制环境。

(六)数据资产的估值和减值测试

在进行数据资产的估值和减值测试时,IT专家、估值专家可以提供关于数据资产市场价值和使用价值的专业意见。他们可以利用市场数据和行业基准来帮助注册会计师评估数据资产的价值。

如果注册会计师在审计中利用了专家工作,应当遵循《中国注册会计师审计准则第1421号——利用专家的工作》的要求。这包括评价专家的胜任能力、专业素质和客观性,了解专家的专长领域,与专家就专家工作的性质、范围、目标、各自的责任等达成一致意见,以及评价专家工作的恰当性等。

总     审:逄俊、邱连强、肖中珂        

执     笔:芮柏松、张娇、庄峻晖        

意见反馈:宋振玲、蒋玉芳张娟、章娜

校      对:万思宁                             

加载中...