新浪财经

又一能源投资集团资产重组

阳光工匠光伏网

关注

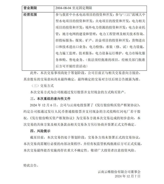
12月7日,云维股份公告称,公司与控股股东云南省能源投资集团有限公司(以下简称“云南能投”)正在筹划由云维股份发行A股股票并支付现金的方式收购云南能投红河发电有限公司(以下简称“红河电厂”)若干股权。

云维股份与云南省电力投资有限公司(以下简称“云南电投”)签署了《发行股份购买资产框架协议》,云南电投为公司控股股东云南能投集团控股子公司。本次交易构成关联交易,预计构成《上市公司重大资产重组管理办法》规定的重大资产重组。

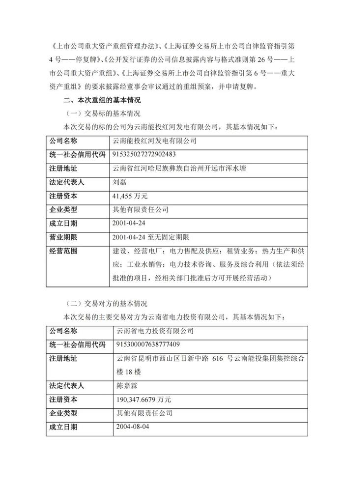
云南能投红河发电有限公司简介

红河电厂是一家从事电力、热力生产和供应业为主的企业。由云南能投下属的云南电投控股,股权结构如下图所示。

根据公开报道,截至2023年末,云南能投集团资产总额2605亿元、营收1177亿元;权益装机近2000万千瓦,占云南省电力总装机16%,其中绿色电力装机占比超80%;投产煤炭产能2749万吨,占比云南省超过40%;天然气通气里程占云南省支线管道50%;现代物流规模居云南省第一、工业硅规模居云南省第一。“一利五率”实现五个同比增长,其中利润45亿元,同比增长6.1%;经营净现金流突破104亿元,同比增长11%;累计贡献利税超过400亿元。集团位列中国企业500强第204位、全国地方能源企业第5位。

云南能投集团与云南煤炭产业集团正在推进“煤火+煤新”两个一体化联营。其中,推动红河电厂小龙潭煤矿形成“煤炭与煤电一体化联营”,打造风光火储一体化、源网荷储一体化综合能源基地。

原文如下

责任编辑:陈辰/15161194034(微信同号)

加载中...