新浪财经

活在100万人才缺口里的无人机飞手

投资界

关注

在深圳的星河WORLD产业园区,人们往往能一抬头就能看到空中“张牙舞爪”的无人机。

“国内已经发展成这样了吗?”久未回国的留学生小画在这个区域实习,在点到无人机外卖前,她一直以为无人机只是用来全景拍摄的。

无人机外卖,只是低空经济的一个缩影。在普罗大众尚未注意到的角落,运输、交通、旅行的模式已经开始出现翻天覆地的变化:4月,深圳到珠海的大湾区首条低空短途运输航线开通;8月中旬起,跨省“飞的”每天在上海和江苏昆山之间往返;同在8月,北京长城首条无人机物流配送航线八达岭长城线正式开通。

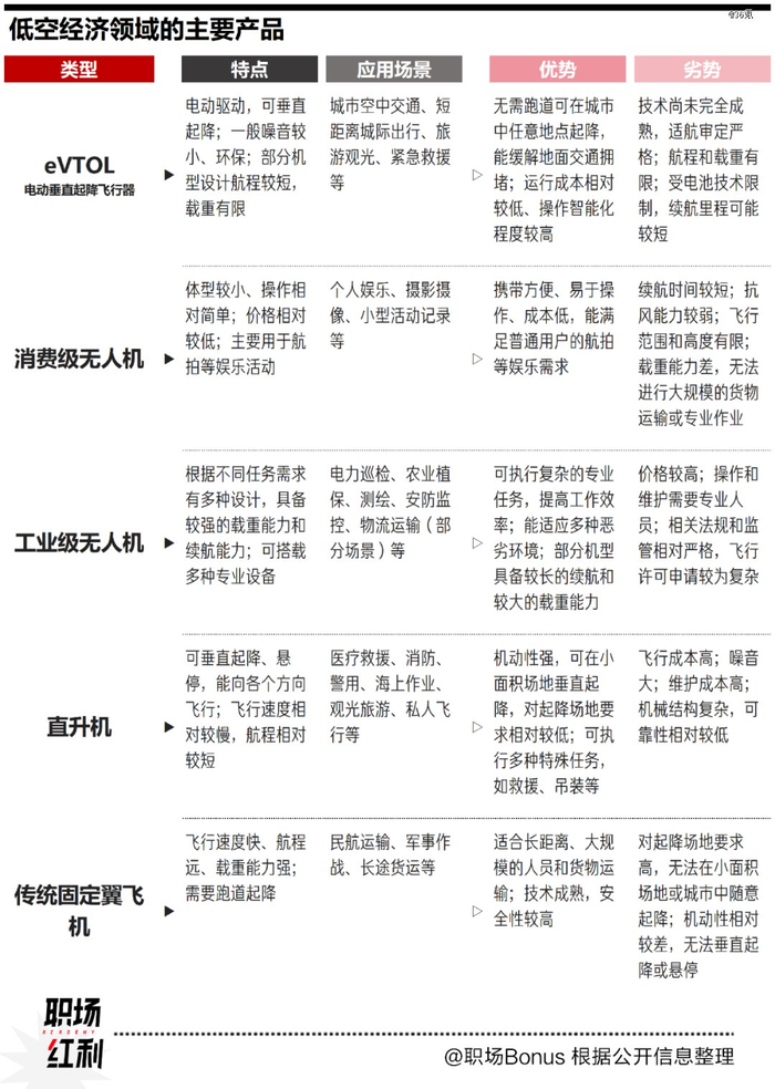
低空经济的发展,衍生出一系列的新兴产品。目前,低空经济主要产品有备受关注的eVTOL(电动垂直起降飞行器)、无人机(消费级、工业级)、直升机、传统固定翼飞机

对无人机行业来说,目前正是国家利好政策频出的时机。2024年10月8日,在国务院新闻办新闻发布会上,国家发展改革委副主任李春临提到:据有关部门测算,低空经济的蓬勃发展催生了新岗位无人机操控员(俗称“飞手”),我国该岗位人才缺口高达100万人

同月24日,工业和信息化部新闻发言人、总工程师赵志国对“增加发展动能”方面提出“培育壮大低空经济等新产业新赛道”。工信部运行监测协调局局长陶青表示,当前主要从加强顶层谋划、加强多场景应用牵引、推动信息技术与装备发展融合创新、完善产业法规标准体系四个方面着力发展低空产业,联合有关部门印发了《通用航空装备创新应用实施方案(2024—2030 年)》等多项办法及规定。

政策给行业注入了强心剂,也为“飞手”这一职业带来了热度。“飞手”并不算一个新职业,早在2015、2016年,36氪就在对无人机行业的报道中提及过该角色 [1] 。飞手就业方向众多,在民用领域,涵盖了航拍、植保、电力、测绘等诸多应用。在军事领域,也急需使用无人机执行侦查和追踪等任务的人才。而且,拥有无人机驾驶证和相关技能,在国家特殊岗位的报考上更具优势

今年无论“低空经济”还是“飞手”,在微信、小红书、B站等平台引起了广泛的讨论和热度。11月23日,“飞手”一词的整体微信指数值环比增长296.31%。

需求的增长带动了无人机飞手教育的普及。无人机现在不仅服务于设计院、公安、交通、消防等特定工作,还应用于几乎所有提供社会服务的相关市政单位,比如,烟草人防、测绘公司、水利公司。教培公司借势发力,截至2024年8月,全国已有1004家无人机培训机构。不仅如此,全国还有超400所本、专科院校开设了无人机专业。

然而,但不少从业者的体感却是:如今的无人机飞手岗位是饱和的。“100万对标的是无人机的数量,但是公司化的规模,往往是由一个飞手操控多台无人机。” [2]

掌握飞行无人机技能的人不断增加。截至2024年8月,全国无人机驾驶员执照已达22万本 [3]。然而在招聘端,根据职友集数据,2024年无人机飞手公开招聘职位为299个,占无人机公司所有岗位的0.752%,

在人才缺口与市场饱和的两种声音中,一些人仍苦恼于“如何入行”,而相关从业者则开始关心未来的稀缺方向,会脱胎自哪些类目或场景。

哪些证书必须考?

无人机飞行的工作,优势在于工作空间自由,时间灵活。要想成为专业的无人机操作员,飞手必须考取相关证书。

无人机驾驶员执照有CAAC、ALPA、AOPA、UTC、ASFC。CAAC(中国民用航空局)无人机驾驶证是应聘企业的基本门槛。

特殊人群考证有相关的优惠政策。飞手郭序是在退伍后开始学习无人机的。得益于退役军人再就业的支持政策,他了解到无人机这个新方向。通过退役军人事务局提供的免费培训,他开始踏足无人机这个新领域。

报考CAAC超视距驾驶员价格不菲,市面价格均上万。再三思考后,郭序决定去报考CAAC多旋翼超视距驾驶员。从学习到考下证件,郭序共计花费了14800元。其中,政府凭证补贴5000元。

根据中国民航局(CAAC)的规定,考取无人机驾驶证并不复杂,但需要按照一定的顺序进行。首先,申请者必须年满16岁,并具备初中以上学历。考试分为三个阶段:视距内驾驶证、超视距驾驶证、教员证。前两者的区别类似于汽车驾驶证中的C1和C2。

具体来说,视距内驾驶证允许操作者在视线范围内操控无人机,而超视距驾驶证则允许在视线范围外进行操作。值得注意的是,持有超视距驾驶证的飞手可以执行视距内的任务,但反过来则不行。此外,飞手可以选择跳过视距内驾驶证的考试,直接报考超视距驾驶证。

重要的是,只有拿到超视距驾驶证,才有资格申请飞行空域。而飞行空域对无人机教员来说必不可少,若想成为一名无人机教员,首先需要获得超视距驾驶证,才能考教员证。

部分地区行情混乱,企业外招偏好有经验者

郭序在真正进入这个行业后发现,市场已经饱和,尤其是在山东地区,公司规模小且管理混乱,业务多以外包为主。他工作的方向是电力和测绘试用期期间月薪3000元,转正后月薪3500元(包括五险一金)。至于涨薪,没有固定的周期,通常每次增加500元,但这也完全取决于老板的心情——而他了解到,北上广的无人机飞手工资能达到9000左右。

底薪之外,飞手的薪水也高度依赖于工作提成。例如,外出执行任务时,每寻找到一个杆塔,郭序就能额外收入1元;如果按公里计算,每公里则能收入10元。前者一天能为他带来大约80元的额外收入,后者则能达到100元以上。不过,如果工作中出现违章,这部分收入也会被扣除。

当前企业更倾向于招聘那些具有工作经验的人才。无人机行业自5年前开始高速发展 [4],因飞手从业门槛不高,吸引了大量人才涌入。企业现在更偏好那些“上岗即能工作”的熟练工。相关数据显示,在无人机飞手的招聘中,应届生的比例仅为0.2%,而拥有1-3年工作经验的人才占据了61.9%。郭序在2022年考取了无人机驾驶证后,也曾经长时间面临找不到工作的困境。

部分公司、企事业单位则选择培训自己的员工,不对外招聘。鉴于性价比以及员工对单位情况较为熟悉这两方面因素,交警、消防、电网、城管等单位纷纷推行 “老员工新技能” 举措,积极安排员工参与考证培训。南通市就在今年的4月24日,举办了面向消防员队伍的多旋翼无人机视距内驾驶员培训,60余名学员参训。

无人机业内有众多微型企业,竞争中存在不断压价“内卷”的情况。“一家公司报价后,另一家可能再降一两千。老板通常不会亏钱,减的钱都从飞手身上扣除。”同时,很多公司无序揽活,春秋季项目多时大量招人,冬季项目少则裁员。

据郭序了解,如今无人机外卖、无人机物流等应用方向在不断发展。不过,两者都处于试点发展阶段。

无人机外卖的人员需求具有不确定性。在无人机外卖中,设备检查、航线规划与货物装载、远程操控、通讯联络、应急处理以及设备维护和数据整理等工作都需要飞手负责。所需飞手人数受配送区域、订单量、无人机数量等因素影响,小规模配送可能只需几人,大规模运营则可能需要数十人甚至上百人。但如果企业选择铺设自动化制定航线的话,需求量则不足预测的十分之一。

“现在一切都是未知数。”铺设开来的话,这些领域对飞手的需求量有望成倍数增长。但在尚未大面积铺设开来的情况下,招聘需求是有限的。

无人机植保走向普及,飞手转做无人机销售

从运行管理分类来看,植保类无人机运行量*,占总运行量的98.27%,显示出农业植保领域对无人机的强烈需求 [5]。

在东北的从业者大海告诉《职场Bonus》,无人机植保单价因地制宜,一般一亩地3-5元,一晌地(10亩或15亩)约50元,价格因作物情况有偏差,经济作物和果树植保价格稍高,水稻相对便宜。凭借合理价格和高效作业,一次植保作业可赚2000 - 3000元。

无人机植保应用范围广,但收入也受多种因素影响:如地理环境(如坡度大导致作业困难,规整地面则更高效)、天气状况(恶劣天气会延误作业)、人为因素(飞手熟练程度影响作业效果)。且因农作物生长周期,收入也受季节制约。通常春夏季节收入较高,而冬季则相对较少。

随着农业生产方式向现代化、智能化转变,农业向无人机植保提出了更高的要求。不同种类的农作物需要不同的植保方式:有的可能需要更精准的喷洒,有的则需要特殊的药剂。无人机植保的普及程度越来越高,能处理的农业问题越来越多。大海告诉《职场Bonus》:“未来的植保肯定是更专业化,更普及大众的。”

曾经,无人机植保飞手可以在全国范围内作业,从南到北,从北到南,能接的活儿多到一年四季不停歇。但这一岗位也曾面临年轻人流失的问题。

“虽然赚钱,但真的很辛苦。”有的植保飞手凌晨3点就要出发;喷洒完农药回来时,身上全是药液在喷洒过程中粘到身上的白点。“年轻人都不愿意做,所以我们公司也很少接这种活儿。”

在未来,这种情况可能会发生改变。“按照市场趋势,个体零工服务将逐渐转向自用,植保无人机可能会成为人手一台的设备。”这意味着植保飞手的角色可能会减少,农民将选择使用植保无人机,为自己和周边地区提供服务,或趋向于专业化服务组织;作业范围将从大面积转向小区域。大海认为,“这是农业现代化必须要走的路”。

在无人机植保零工需求减少的情况下,飞手们转行做渠道销售,是一个新的就业出路。

2017年到2018年,无人机植保行业处于发展初期,单价费用高昂,市场认可度不高,市场规模也较小。当时,飞手们的工作模式相对固定,业务主要是公司派单给员工。

然而,到了2019年,行业发生了一些变化。费用逐渐降低,市场格局也开始转变。个体接单变得更为常见,植保业务不再仅仅依赖于公司分配任务,而是出现了单纯的个人盈利和团队盈利模式。同时,业务范围也进一步拓展,包括农事的农化服务,例如化肥、种子、农药等的播撒。

今年是大海从飞手转行渠道销售的第二年,他的收入不减反增——“将无人机送至农民手中的人”,对相关从业者来说不失为一个好的选择。

相较于普通渠道方,前飞手们从事无人机销售优势明显:他们为购入无人机设备的农民提供指导,帮助农民选择适合的无人机,满足植保需求。凭借植保经验,飞手能以“授人以渔”之法教授买方使用方式,助力农民更好地进行农业生产生活。

开独特机型,或者去做教员

人员饱和的情况下,会操作独特机型的人才也表现出更强的竞争力

《职场Bonus》了解到,如今无人机机型多样。而穿越机因时速快、体量小,因此擅长操作的穿越机人才在特殊职位的考试中更具优势。

● 2024年度浙江省公安机关考试录用特警相关测试公告

穿越机学习限制少,收益回报大。由于穿越机目前暂无考证体系,学习方式无明令规定,简单地自学或找教练学均可。在日常应用中,能够熟练应用无人机的飞手更是物以稀为贵,就收益来说,该机型收入可观,在新一线城市,单次任务出行起步价800元,一线城市则更高,上不封顶。

无人机教员这一方向,也有较广阔的就业空间。

小杰在中专期间选择了无人机应用与维护专业,毕业后在杭州开始了教员工作。相比普通飞手,无人机教员的收入则相对宽裕。教员类似驾校教练,负责教授飞行操作,工资水平因公司和个人情况而异,大致在6000至9000元之间。在一线、新一线城市里,行业内中游从业者的工资即可达到万元。

除了教学,无人机教员还会参与包括相关赛事策划、救援在内的其他工作。《职场Bonus》了解到,洪涝灾害严重时,无人机教员既可以通过无人机搭载的热成像镜头,在障碍物间进行搜寻受灾待援群众,也使用无人机的激光测距模块,及时获取被困者的坐标并同步给救援人员。无人机搭载喊话器,使他们能够在高空远程对群众进行安抚和疏导。同时,能够搭载六十斤重物的大疆FlyCart30,在精准抛投救生物资的方面给他们提供了极大帮助。

据中国AOPA无人机管理办公室数据,2017年,中国已取证的无人机培训机构为200家[6]。2019年,具备培训资质且仍在运行的训练机构为290家。而到了2024年,国内已有1000多家无人机培训机构[7] 。

“我们未来还会需要更多的飞手,更多的教员。无人机教培还有很大的发展空间。”

[1] 36氪《无人机第三方服务商Skycatch为何遭冷眼?》、《如果你关注无人机创业,不如看看这100多家民用无人机公司在做什么》(作者:石亚琼)

[2] 引用自《新周刊》2024年11月28日发布的《花一万元考飞手证,两年找不到工作》

[3] 数据来源:10月26日,在第二届CATA航空大会上发布的《2023-2024中国民用无人驾驶航空发展报告》。

[4]《深圳特区报》2024年3月25日发布《深圳无人机产业繁花似锦》:深圳市无人机行业协会会长杨金才表示:“国内无人机产业发展可分为3个阶段。从2000年初到2010年为初步发展阶段,由航模玩具向消费级、工业级民用无人机转变;2010年到2019年,工业级民用无人机快速发展;2019年底至今,走向高速、高质量发展。”

[6] 数据来源:中国AOPA无人机管理办公室

[7]《华夏时报》2024年8月22日发布文章《低空经济何时“高飞”?扶持政策密集出台,无人机培训机构破千家!》: "无人机在过去几年很火,低空经济这两年也很火,但关于培训,市场上的声音似乎并不大。但事实上,刘忠华表示,国内已经有1000多家无人机培训机构。在刘忠华看来,低空经济的发展壮大,很关键的一个因素就是人才,而培训机构和相关职业院校无疑是培养无人机人才的有效平台。"

(应受访者要求,文章中郭序、小杰、大海均为化名。)

【本文由投资界合作伙伴36氪授权发布,本平台仅提供信息存储服务。】如有任何疑问,请联系(editor@zero2ipo.com.cn)投资界处理。

加载中...