新浪财经

【中原新材料】新材料行业年度策略:赋能制造业,把握国产替代和自主创新机会

市场投研资讯

关注

(来源:中原证券研究所)

投资要点:

2024年新材料板块走势整体呈先震荡后反弹态势。截止至2024年12月3日,新材料指数(884057.WI)上涨7.96%,同期沪深300上涨15.18%,跑输7.22个百分点。从行业横向对比来看,非银金融以39.85%的涨幅位居第一,新材料行业涨跌幅在30个中信一级行业中排名第21位。从子板块表现来看,2024年初以来,主要子行业涨多跌少,半导体材料、稀土及磁材涨幅居前。从估值来看,新材料指数市盈率(TTM,剔除负值)为26.73倍,高于全部A股的平均市盈率15.18倍。从财务情况来看,新材料行业2024年前三季度业绩显著承压,盈利能力下滑,板块实现营业收入14475.66亿元,同比下降9.26%;实现归母净利润764.96亿元,同比减少45.14%。

半导体材料:我们看好国产半导体企业投资机会,国产替代持续进行叠加半导体行业周期复苏上行,2025年半导体材料需求有望继续得到提升。建议关注已经进入半导体产业供应链体系,在电子特气、光刻胶等技术难度大和国产化替代率低的半导体材料细分子行业具有一定市占率和实现国产替代的专精特新企业。

超硬材料:传统超硬制品需求承压,超硬材料行业进入下行周期。然而随着汽车、消费电子、航空航天、人形机器人等下游新应用场景的不断涌现,精密加工的在制造环节占比上升,不断拉动超硬金刚石刀具等高端超硬制品需求。同时随着技术不断演进突破,功能性金刚石在半导体、军工、光学应用也初步显露出实用化趋势,产业化序幕徐徐拉开。未来,随着功能性金刚石技术的成熟,将为超硬材料企业开拓一片崭新的蓝海。

金属新材料:随着消费电子特别是折叠屏手机的迭代升级对钛合金、UTG玻璃等新兴金属非金属材料需求增长。在AI技术的刺激叠加新一轮换机周期的到来,全球和中国智能手机出货量自2023年四季度以来连续四个季度同比净增长。高品质、高性能电子产品对轻量化结构材料、高性能铰链材料的需求越来越高,从而推动金属材料科技和制造工艺的创新与进步。建议关注钛合金、铰链梁材料和MIM粉末材料等金属新材料细分子行业。

润滑油添加剂:中国是全球第二大润滑油添加剂市场,从产量来看中国润滑油添加剂2015到2022年复合年均增长率为6.02%。近年来,国内润滑油添加剂厂商逐步开始在部分高端产品市场上与国外厂商展开竞争。目前国际四家知名润滑油添加剂厂商市场份额占有率约为85%,在下游需求市场转移和根据国家要求推进供应链自主可控的背景下,国内润滑油添加剂生产企业将凭借成本、物流、本土配套等优势提高市占率,未来成长空间巨大。

贵金属催化剂:作为催化反应的“心脏”和基础,催化剂对化学工业及社会的发展起到举足轻重的作用。精细化工、基础化工、化学新材料领域的快速发展带动贵金属催化剂的需求。目前我国精细化工率仅为45%,与国际60%的精细化工率水平存在较大差距,我国精细化工行业具有较大的增长空间,精细化工的快速发展将助推贵金属催化剂需求。

维持行业“强于大市”的投资评级:从政策面来看,国家高度重视新材料行业,不断推出政策促进新材料行业发展;从地缘政治面来看,在当前中美竞争依然加剧的背景下,新材料国产化需求迫切;从产业面来看,产业迭代升级对新材料的需求也在不断增加;从市场估值来看,伴随着政策支持,国产替代率上升,新材料企业成长,新材料行业估值得到迅速修复,维持行业“强于大市”的投资评级。

风险提示:半导体材料国产化进程不及预期;下游需求不及预期;功能性金刚石研发进展不及预期;上游原材料价格大幅波动;下游市场竞争激烈;地缘政治因素影响。

1. 2024年新材料行业行情回顾

1.1. 行业指数在政策利好下有所修复

2024年新材料板块走势整体呈先震荡后反弹态势。1月至2月初,新材料指数表现较弱,大幅下跌后呈现技术性反弹,然后随着“新国九条”、“新质生产力”等政策预期强化,指数有所修复。6月至9月,指数偏弱调整。9月底,随着“一行一局一会”三部门推出一揽子增量政策,在宏观层面上加强对逆周期调节,在微观层面上推出互换便利和股票回购再贷款等工具支持资本市场发展。受政策刺激后,新材料指数迅速反弹,走出低谷后进入震荡阶段。总体来看与沪深300相关度很大且基本同步,贝塔值较高。

截止至2024年12月3日,新材料指数(884057.WI)上涨7.96%,同期沪深300上涨15.18%,跑输7.22个百分点。从行业横向对比来看,非银金融以39.85%的涨幅位居第一,新材料行业涨跌幅在30个中信一级行业中排名第21位。

根据工信部《新材料产业发展指南》,新材料主要包括先进基础材料、关键战略材料、前沿新材料三大类。由于尚未有较为统一和明确的新材料子行业划分标准。因此,我们根据《新材料产业发展指南》,选取有机硅(中信)等行业代表先进基础材料板块,选取半导体材料(中信)、超硬材料(万得概念)、电子化学品(中信)、膜材料(中信)、碳纤维(中信)、稀土及磁性材料(中信)、工业气体(万得概念)等行业代表关键战略材料;选取公司主营业务以金属增材制造材料为主的其他金属新材料(申万)行业代表前沿新材料,共同组成新材料板块。

从子板块表现来看,2024年初以来,主要子行业涨多跌少,半导体材料、稀土及磁材涨幅居前。子行业涨跌幅排名为:半导体材料(18.65%)、稀土及磁性材料(14.83%)、电子化学品(11.67%)、碳纤维(5.82%)、有机硅(5.69%)、其他金属新材料(2.82%)、超硬材料(2.24%)、锂电化学品(-0.77%)、工业气体(-14.94%)、膜材料(-20.35%)。

个股表现来看,新材料板块170只个股中, 上涨个股87只,下跌个股83只。金属新材料和锂电化学品板块中个股表现较好,涨幅前五个股分别为光智科技(238.29%)、沃尔核材(158.30%)、银河磁体(97.73%)、英洛华(83.88%)、有研新材(76.26%)。

截至2024年三季度末,基金对新材料行业的全部持股市值为3857亿元,占行业上市公司总市值的9.03%,同比增加1.18pct,环比减少2.74pct,从环比来看基金对新材料行业的配置规模有所下降。

1.2. 行业当前估值有所提升

截止至2024年12月3日,新材料指数市盈率(TTM,剔除负值)为26.73倍,高于全部A股的平均市盈率15.18倍。目前市盈率分位数处于近三年的73.6%,估值在30个中信一级行业中排名第10位。

1.3. 行业前三季度业绩显著承压,盈利能力下滑

2024年前三季度万得新材料板块实现营业收入14475.66亿元,同比下降9.26%;实现归母净利润764.96亿元,同比减少45.14%,较去年同期显著下降。

2024年前三季度万得新材料板块毛利率、净利率分别为16.80%、5.62%,同比减少2.18pct、3.73pct;ROE为5.48%,同比大幅减少5.24pct。新材料板块平均资产负债率为57.26%,环比小幅上升0.94pct。整体来看,盈利能力下滑较为显著,负债率升高。

2024年前三季度万得新材料板块经营性现金流流入净额为1355.57亿元,同比下滑20.06%,行业回款放慢,现金流有所恶化。

整体来看,2024年前三季度新材料行业竞争加剧,自2021年行业盈利能力达到高点后,毛利率净利率持续下滑,部分企业出现了增收不增利情况,业绩承压明显。

2. 新材料行业2025年展望

2.1. 新材料市场需求广阔,发展具有长期确定性

当前,以新一代电子信息、新能源、航空航天、生物医药、精细化工、智能制造等为代表的新兴产业快速发展,对材料提出了更高要求,如超高纯度、超高性能、超低缺陷、高速迭代、多功能、高耐用、低成本、易回收、设备精良等。根据工信部统计,目前我国战略性新兴产业占GDP比重约13%,随着新兴产业的不断发展对高性能新材料的需求日益迫切。

目前新材料规模迅速扩大,发改委数据显示,2023年1至9月中国新材料产业总产值超过5万亿元,保持两位数增长,预计2025年中国新材料行业市场规模将达到11万亿元。根据工信部预计,到2035年,我国新材料产业总体实力将跃居全球前列,新材料产业发展体系基本建成,并能为本世纪中叶实现制造强国提供基础支持。

目前以房地产、建筑业、加工制造业等传统行业为主力的产业结构面临发展上限,向人工智能、新材料、新能源、数字经济等新兴行业发展是必然趋势,而随着新兴产业的发展对材料提出更高的需求,加速了材料的创新过程,因此新材料行业正处于快速发展的成长期,其产业的持续发展和需求的不断增长具有长期确定性。

我们认为在政策推动的背景下,下游产业国产替代和制造业技术迭代升级带来的新增需求有望带动新材料行业不断打开增长空间。新材料需求主要来自三类行业,一是通过国产替代抢占原有海外竞争对手在华市场份额,如半导体和信息通信相关行业;二是在技术封锁、政策限制的背景下实现技术上的追赶,以军工、航空航天和半导体行业为主;三是,我国在产业竞争优势的背景下自主引领产品迭代升级,如稀土行业、新能源行业。整体来看,我国材料技术不断深入、投资不断加大,国内新材料行业正在抢占市场份额、蓬勃发展。

2.2. “以旧换新”政策推动下需求复苏

从房地产领域的需求来看,2024年以来受宏观经济走弱、居民短期购买力和购房意愿不强影响,房地产行业的各项数据持续下行,对新材料行业的需求也造成拖累。9月政治局会议提出“要促进房地产市场止跌回稳”,推出优化存量房贷利率、取消限购、降低契税等一揽子稳地产政策刺激,房地产行业市场出现边际改善迹象,同比降幅趋稳,市场预期改善。根据国家统计局数据,2024年1-10月,全国房地产开发投资80309亿元,同比下降10.3%;其中住宅投资65644亿元,下降10.4%。房地产开发企业房屋施工面积720660万平方米,同比下降12.4%。新建商品房销售面积77930万平方米,同比下降15.8%。在政策力度不明显低于预期的情况下,明年下半年地产有望逐渐见底,地产销售逐渐回暖,从而带动家装、家电等相关消费回升。

汽车方面,国家以旧换新政策对国内新能源汽车消费拉动明显,新能源汽车出口仍保持较快增长。根据中国汽车工业协会数据,2024年1-10月,汽车产销分别完成2446.6万辆和2462.4万辆,同比分别增长1.9%和2.7%,产量增速较1-9月收窄0.01个百分点,销量增速扩大0.36个百分点。1-10月,新能源汽车国内销量869.2万辆,同比增长38.3%;新能源汽车出口12.8万辆,同比增长3.6%。汽车工业是宏观经济的重要支撑,随着我国新能源汽车的飞速发展,全球汽车工业格局有可能重塑,我国汽车的全球市占率有望进一步提升,从而拉动锂电材料、轻量化材料、稀土永磁材料等产业链新材料需求。

家电方面,2024年1-9月,我国彩电产量1.5亿台,同比增长2.5%;空调产量2.1亿台,同比增长8.0%;家用电冰箱产量0.77亿台,同比增长7.50%;家用洗衣机产量0.82亿台,同比增长6.70%。整体来看,在以旧换新政策推动下,家电更新需求有望逐渐释放,叠加国产家电竞争力提高,海外新兴市场不断拓展带来新增需求,主要家电产量均保持正增长,白色家电整体表现较好。

智能手机方面,2024年1-10月我国智能手机产量9.9亿部,同比增长10%。根据IDC数据,2024第三季度中国智能手机市场出货量约6878万台,同比增长3.2%,连续四个季度保持同比增长。自去年四季度以来,中国智能手机市场表现稳步回升,随着过去三年积压的换机需求逐步释放叠加多项促进经济政策推出,智能手机行业有望实现稳健增长。

总的来看,新材料下游整体需求较去年有所复苏。未来随着制造业不断迭代升级和各项促消费刺激政策持续推动下,下游需求将获得提升。

3. 聚焦主线

3.1. 半导体材料:周期上行叠加国产替代,景气度提升

半导体材料贯穿了半导体制造的整个流程。半导体材料是半导体产业链上游的重要环节,包括芯片制造和芯片封装所使用的材料。芯片制造用半导体材料主要包括硅片、光刻胶、电子湿化学品、高纯电子特气、CMP材料、靶材、石英制品等;封装用半导体材料主要包括封装基板、引线框架、陶瓷封装材料、键合丝、包装材料、芯片粘结材料等。

半导体材料规模庞大,中国是全球第二大半导体材料市场。根据SEMI统计,受下游半导体市场需求疲软影响,2023年全球半导体材料市场销售金额为667亿美元,同比下滑8.2%。分区域来看,中国大陆是2023年全球第二大半导体材料市场,市场规模达130.85亿美元,同比增长0.9%。在全球半导体材料市场销售金额均下滑的情况下,中国大陆是唯一成长的市场。从整体来看,半导体细分材料行业众多,各个细分材料市场规模较小,其中半导体硅片占比最大,其次是电子特气和光掩模。

半导体材料国产化率整体水平不高,国产替代持续进行。目前半导体材料整体国产化率为20%-30%,其中电子特气、靶材国产化率约为30-40%;硅片、湿电子化学品、CMP耗材总体国产化率约在20-30%;光掩模版、光刻胶国产化率约在10%以下,EUV光刻胶等高端细分领域,国产化率近乎为零。近年来随着美国持续加大对中国半导体产业的制裁力度,中国半导体国产替代持续进行。以湿电子化学品领域为例,G5级湿电子化学品目前已有部分企业实现生产,初步实现了国产替代。如中巨芯已经能够生成G5级电子级氢氟酸、电子级硫酸、电子级硝酸等。彤程新材、华懋科技、晶瑞电材、上海新阳等国内公司也开始在G/I线、Krf、Arf光刻胶展开布局。

半导体行业具有强周期性。一般来说全球半导体行业每4-5年会经历一轮完整的周期,其中供需关系的变化是主导半导体行业周期的核心因素。由于晶圆厂扩建需要1-2年才能释放产能,且产能比较刚性,在下游需求增加时无法立即增加产能,在需求放缓时无法及时收缩产能,时间错配导致出现供给过剩或短缺,从而使半导体行业具有周期性。如2018-2019年,手机、个人电脑等下游需求疲软,叠加全球贸易摩擦影响,半导体行业处于周期底部;2020-2021年,受疫情影响,部分晶圆厂停产叠加新能源汽车对芯片需求增加,半导体行业处于周期高点,自2021年起行业开始进入下行周期。

全球半导体周期进入上行阶段。2024年9月,根据美国半导体行业协会(SIA)的数据,全球半导体销售额为553.2亿美元,同比增长23.2%,环比增长4.1%;中国半导体销售额为160.4亿美元,同比增长22.9%,环比增长3.6%。自2023年11月份以来,全球和中国半导体销售额均连续第11个月实现同比增长。

下游复苏带动对半导体材料的需求。根据Gartner预测,在人工智能、算力基础设施、汽车、高带宽内存(HBM)的驱动下2024年全球半导体营收预计将增长14%,达到6300亿美元,2025年营收将增长19%,达到7170亿美元。其中内存营收将增长20.5%,NAND闪存将增长12%。根据SEMI预计,2024Q4半导体总资本支出环比增长27%,同比增长31%,其中与内存相关的资本支出同比增长39%。从晶圆厂角度看,台积电预测2024全年销售额同比增长近30%;而中芯国际预测四季度收入环比持平至增长2%,对需求保持谨慎乐观。我们认为半导体正在迎来周期拐点,下游的缓慢复苏将带动对半导体材料的需求。

3.2. 超硬材料:传统领域承压,功能性金刚石产业化大幕拉开

3.2.1. 超硬制品:下游建材需求承压,新领域带来新需求

超硬制品应用广泛,建材切割、勘探采掘、精密加工、光伏是主要应用领域。超硬制品广泛应用于光伏、航空航天、电子、汽车、军工、机床工具、精密制造、石材、建材、石油与天然气钻井、地质勘探、煤炭及矿物采掘等国计民生的各个领域。其中,建筑石材陶瓷切割、超硬磨具刀具、勘探采掘工具、光伏硅片切割是超硬制品主要的下游应用领域。

石材产量下降,线锯类超硬材料制品需求承压。超硬材料制品贯穿于整个石材加工产业链,从最初的石材开采到加工都需要使用大量绳锯、锯片、磨轮、排锯等超硬材料制品。同时,履带式金刚石绳锯机等新式机械装备也在石材行业不断应用。根据中国石材协会统计,2024年上半年我国石材规模以上企业板材产量3.9亿平方米,比上年同期下降3.1%。其中,大理石板材产量1.1亿万平方米,比去年同期下降13.1%;花岗石板材产量2.8亿平方米,比去年同期增长1.3%。受石材产量减少影响,线锯等超硬材料制品需求减少。

瓷砖产量下降,磨削抛光超硬材料制品需求承压。超硬制品在建筑陶瓷行业,需要进行磨削、抛光及切割加工处理的陶瓷产品占80%以上,超硬材料制品作为加工处理过程中必需的消耗品具有巨大的市场需求。根据中国建筑卫生陶瓷协会统计,2023年全国陶瓷砖产量为67.3亿平方米,同比下降8.0%;陶瓷砖出口量为6.18亿平方米,同比增长6.3%,出口额48.56亿美元,同比下降2.14%。根据陶瓷世界评论统计,2023年全球陶瓷砖产量159.37亿平方米,同比下降4.92%。受下游房地产领域需求不佳、产能出海及原出口产品的多个主要目标市场本地生产能力提升等多重因素影响,中国陶瓷砖产量延续下行态势。同时伴随着其他陶瓷生产国的崛起,我国产量占比从巅峰期的70%以上跌至2023年的42.23%。受中国乃至全球陶瓷砖产量的下降影响,传统陶瓷磨削抛光超硬材料制品需求将有所承压。

高端超硬刀具未来发展空间广阔,市场规模不断扩大。超硬刀具是一种采用金刚石或立方氮化硼为刀具材料的刀具。与常用的硬质合金刀具相比,超硬刀具具有耐用度高、加工质量好等一系列优点。随着汽车、消费电子、航空航天、人形机器人等下游新应用场景的不断涌现,对工件的制造加工要求提高,精密加工的在制造环节占比上升,不断拉动超硬金刚石刀具需求,市场规模不断扩大。根据智研咨询统计,2023年中国超硬刀具市场规模66.81亿元,同比增长4.92%,2019-2023年复合年均增长率为4.16%。根据富耐克招股说明书,2021年金刚石刀具市场占比为43%,以此估算2023年金刚石市场规模约28.73亿元。

汽车零部件市场持续增长,带动超硬刀具需求。高端金刚石工具可以满足汽车及其零配件制造过程中镗孔、铣削、开槽、铰孔、研磨、车削和珩磨等工艺的极端技术要求。同时,存量汽车更换汽车零配件的维修需求也会带动对超硬刀具的市场需求。从汽车消费端来看,2023年中国汽车产销分别实现了3016.1万辆和3009.4万辆,同比增长11.6%和12%。受益于我国汽车行业发展,我国汽车零部件行业市场获得持续增长,根据中商产业研究院,2023年我国汽车零部件制造企业收入规模为44086亿元,同比增长5.08%,预计2024年将进一步增长至46200亿元。

3.2.2. 培育钻石:受益于成本优势,中长期需求有望得到修复

印度培育钻石进出口同比下跌。根据 GJEPC 数据显示,2024年4-10月印度培育钻石毛坯进口额为 5.23 亿美元,同比下跌16.17%,增速由负转正;培育钻石裸钻出口额为7.67 亿美元,同比下跌7.9%。

印度培育钻石出口端渗透率增加。根据GJEPC数据显示,2024年9月印度培育钻石进口端渗透率为8.11%,同比减少0.10pct;培育钻石出口渗透率为8.59%,同比增加0.65pct。

受益于成本端持续优化,培育钻石具有显著的价格优势。根据Stone Algo数据,1克拉培育钻石目前在402-1326美元,具体取决于钻石的形状、颜色、纯净度以及切工等指标,均价为633美元,近一年价格下降11.47%;而1克拉天然钻石价格目前在1268-8994美元之间,均价为3843美元,近一年价格下降5.65%。

需求端景气度边际改善,中长期来看消费需求有望得到修复。印度作为全球钻石毛坯的主要切割打磨地,其毛坯进口与裸钻出口数据对判断培育钻石产业景气度有重要参考意义。从印度培育钻石进出口额来看,培育钻石需求和供应端逐渐企稳。中长期来看,随着宏观经济的好转、“悦己”消费观念的普及、培育钻石与天然钻石的价格优势进一步扩大,培育钻石渗透率将进一步得到提高,下游消费需求有望得到修复。

3.2.3. 功能性金刚石:长期来看是潜在增长点,产业大幕徐徐拉开

CVD金刚石开发潜力巨大,中美日将高端金刚石纳入出口管制名单。人造金刚石不仅可应用于工业领域,凭借其高热导率、宽禁带、高载流子迁移率、高绝缘性、光学透过性、化学稳定性与抗辐射性,还可作为高新技术材料应用于半导体、光学、量子技术等新兴领域。考虑到金刚石具有高尖端产品战略属性,中美日将高端金刚石纳入出口管制名单,也从侧面反映出功能性金刚石开发潜力巨大。

产业化大幕正在徐徐拉开,国内外企业不断取得技术突破并尝试工业化生产。2022年4月,日本宣布开发出直径2英寸的金刚石单晶晶圆。并在此基础上,开发出了用金刚石制成的功率半导体。2023年11月,美国Diamond Foundry公司在其官网宣布其通过钻石异质外延技术制造出了世界上第一块直径为100毫米的单晶金刚石晶圆,重达110克拉。2023年11月20日,哈工大和华为联合申请的《一种基于硅和金刚石的三维集成芯片的混合键合方法》专利获得国家知识产权局发明专利授权。2024年5月18日,四方达“天璇功能性金刚石超级工厂”在郑州经开综保区B区正式投产是目前国内最大的CVD金刚石单体工厂。中南钻石参展第二十二届真空电子学学术年会,展示CVD功能性金刚石单晶介质窗。这些产业化进展表明,功能性金刚石逐步从实验室走向市场,未来空间广阔。

长期来看半导体用金刚石是超硬材料行业的潜在增长点。美国、日本和我国在功能性金刚石领域持续关注和技术突破,表明功能性金刚石具有极大的应用潜力和市场需求。如果金刚石衬底技术得到突破,可以大批量低成本生长出缺陷较少的8英寸金刚石单晶晶圆,功能金刚石市场规模将会得到大幅提升。

制备大尺寸金刚石异质外延衬底还存在诸多关键挑战。根据《单晶金刚石异质外延用铱复合衬底研究现状》论文,浓度精确可控的掺杂技术和高品质大面积单晶衬底的制备技术是金刚石材料与器件商业应用面临的挑战。大多数金刚石的缺陷约为108个/平方厘米或更高,只有将缺陷降低到103缺陷/平方厘米,才能实现预期性能。经过几十年广泛研究,目前已可制备出较大尺寸的自支撑单晶金刚石,然而晶格失配、热失配、位错密度高等问题仍需解决。同时MPCVD本身的技术特点限制了大尺寸金刚石生长的能力,915MHz系统的最大生长尺寸为5-6英寸。未来可能需要基于新原理的金刚石外延生长技术来实现更大尺寸的单晶生长。

3.3. 金属新材料:消费电子更新带来新兴材料需求

消费电子迭代升级带动对钛合金需求增长。随着消费电子特别是折叠屏手机的迭代升级对钛合金、UTG玻璃等新兴金属非金属材料需求增长。2023以来,华为、苹果、三星等主流手机厂商开始导入钛合金材料,钛合金加速向手机、智能穿戴、平板电脑、笔记本电脑等消费电子产品领域渗透。如小米14Ultra、苹果iPhone 16 Pro/Pro Max均是采用钛合金作为手机中框。与铝合金、镁合金、锌合金相比,钛合金兼具高强度、轻量化、耐腐蚀等优势,有利于提升电子产品轻薄化与耐久性,因此钛合金已被应用于智能手机铰链、中框、结构件等多个部位。

全球智能手机出货量回升,高端化趋势持续。在AI技术的刺激下以及新一轮换机周期的到来,全球和中国智能手机出货量自2023年四季度以来连续四个季度同比净增长。根据IDC和Wind数据,2024年三季度全球和中国智能手机出货量分别为3.16、0.69亿台,同比分别增长4.0%、3.2%。受益于AI和折叠屏等新技术推动,手机平均售价不断提升,2024年三季度售价400美元以上手机出货量占比达到30%,同比增加2个百分点。根据Counterpoint预计,全球智能手机平均售价将在2023年至2028年期间以3%的复合年增长率增长,手机高端化趋势将在未来几年持续。手机高端化也将让手机厂商推出包括折叠屏手机在内的高端产品组合。

折叠屏手机出货量稳定增长,正处于快速增长渗透阶段。根据IDC数据,由于中国厂商在折叠屏手机上积极投入和布局,中国是全球最大的折叠屏手机市场,预计长期占据全球40%左右的市场份额。IDC预计,2024年中国折叠屏手机市场出货量约1068万台,同比增长52.4%。至2028年,中国折叠屏手机出货量将会超过1700万台,五年复合增长率达到19.8%。从渗透率来看,2023年中国折叠屏手机出货量约700.7万台,渗透率约为2.59%,未来折叠屏手机渗透率还有较大的增长空间。

铰链其支撑、折叠、悬停作用,是折叠屏手机关键部件。铰链需要在重量轻、尺寸小前提下保障折叠屏功能稳定,提高开合次数、抗摔强度,因此需要选择可靠的工艺和材料。目前折叠屏手机铰链材料选择多样,主要包括钛合金、高强度钢、非晶合金、碳纤维等材料。由于铰链结构复杂,需要采用MIM、冲压、CNC精密加工、3D打印等多种工艺制作。与传统工艺相比,金属粉末注射成型(MIM)具有粉末冶金与塑料注塑成型两大优点,具有可成形结构相对复杂的零件、量产能力强、成本低等优势,是折叠屏手机铰链成形的主要工艺,目前已用于多种折叠屏终端。

消费电子3C带动下,MIM市场规模迅速增长。金属粉末注射成形(MIM)是一种将金属粉末与一定的粘结剂的增塑混合料注射于模型中的新型“近净成形”技术。相较于传统工艺,MIM具有尺寸精度高、微观组织成分均匀、易于大规模生产等优势。由于MIM适用于小型且具有复杂外形的零件,因此消费电子3C领域是其主要的下游应用领域,占比超过50%。根据华经产业研究院和中国钢协粉末冶金分会数据,全球MIM市场规模预计从2020年的31.9亿美元增长至2026年的52.6亿美元,复合增速约为7.9%;中国MIM市场规模预计从2020年的73亿元增长至2026年的141.4亿元,复合增速约为11.65%。

3.4. 润滑油添加剂:国产替代进程加速

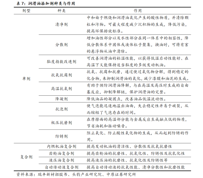
润滑油添加剂可改变润滑油产品质量和性能。润滑油添加剂是一种或多种化合物,加入润滑油后,改善其中已有的一些特性或使润滑油得到某种新的特性,能够提高润滑油在机械系统中的效率并增强其性能,或延长润滑剂的使用寿命和提高稳定性。润滑油添加剂可广泛用于汽车发动机(包括天然气发动机)润滑油、航空航天发动机油、铁路机车发动机油、船舶发动机油、工业润滑油、润滑脂、乳化炸药等领域。在润滑油中,润滑油添加剂一般占总体比例约2%~30%左右,其余主要为基础油。

全球润滑油添加剂行业已逐步发展至相对成熟阶段,市场规模超过千亿。根据全球咨询和研究公司克莱恩(Kline&Co)及上海市润滑油品行业协会的统计,全球润滑油添加剂需求量从2012年的400万吨增长到2018年的442万吨,市场规模由133亿美元增长到143亿美元。综合考虑到印度、巴西等新兴经济体的高速增长,对汽车需求量增加,实际润滑油添加剂年需求进入新一轮增长周期,预计至2025年,全球润滑油添加剂需求量将增加至570万吨,市场规模约为195亿美元。

中国是全球第二大润滑油添加剂市场,市场规模增速较快。美国是世界上添加剂工业发展较快且水平较高的国家,是全球最大市场占比约为29.0%。中国是全球润滑油添加剂第二大市场,占比约为16.6%。根据统计,2022年中国润滑油添加剂行业市场规模达到210.74亿元,同比增长11.5%。国内润滑油添加剂产量已由2015年的58.3万吨增长到2022年的87.8万吨,复合年均增长率为6.02%;从表观消费量来看,2022年中国润滑油添加剂的表观消费量约为95.04万吨,2015到2022年期间的年均复合增速为2.24%。

机动车润滑油添加需求占全球润滑油添加剂总需求量的70%。按润滑油添加剂的主要应用领域分类,约有70%的润滑油添加剂应用于机动车领域,主要应用于乘用车发动机润滑油(PCMO)、重负荷发动机润滑油(HDMO)及其他车用润滑油。其次是金属是金属加工液和工业发动机润滑油,两者添加剂用量相当。还有一小部分用于通用工业润滑油以及润滑脂等。由于机动车润滑油需要添加更多的润滑油,PCMO和HDMO润滑油约占全球润滑油消耗量的 46%,而用于 PCMO和HDMO的润滑油添加剂则占到全球润滑油添加剂需求的60%。

机动车和工程机械保有量稳步增长保障润滑油长期需求。汽车与工程机械是润滑油和润滑油添加剂的重要消费市场。根据公安部统计,截至2023年末,全国机动车保有量已达4.35 亿辆,其中汽车为3.36亿辆,与2022年底相比,增加1700万辆,同比增长8.15%。我国机动车保有量常年位居世界前列。受益于“一带一路”国家战略和基建投资拉动,中国工程机械保有量也在稳步增长。根据中国工程机械工业协会统计,截止到2023年底,中国工程机械主要产品保有量为862万-934万台,同比增长0.75%。中国汽车工业和工程机械工业的稳步发展将为润滑油添加剂需求提供重要保障。

国六B排放标准全面实施,环保严要求下推动润滑油添加剂需求。自2023年7月1日起,全国范围全面实施国六排放标准6b阶段,禁止生产、进口、销售不符合国六排放标准6b阶段的汽车。与国五排放标准相比,国六b车型的氮氧化物(NOX)排放量将下降42%,颗粒物(PM)下降33%不能超过每千米3毫克,挥发性有机化合物蒸发排放限值则下降65%,总碳氢化合物(THC)和非甲烷碳氢化合物(NMHC)分别下降50%。更高的排放标准和环保标准对润滑油抗磨、抗氧化、降解性能有了更高的要求。使用寿命更长、耐磨、绿色易降解的高品质润滑油的需求不断增加,特别是内燃机润滑油质量等级的提高通常都意味着每公升润滑油使用添加剂的分量不断增加,从而促进对润滑油添加的需求。

全球润滑油添加剂85%份额集中在国际四大公司,国内民营厂商陆续崛起。在国际市场上,经过20世纪90年代末期润滑油添加剂公司之间剧烈的兼并和收购,产业逐渐集中,形成了以四家国际知名润滑油添加剂公司路博润(Lubrizol)、润英联(Infineum)、雪佛龙奥伦耐(Chevron Oronite)、雅富顿(Afton)为主的市场竞争格局。这几大添加剂公司均拥有较长的发展历史,在技术研发和市场拓展方面有深厚的积淀,控制了全球85%左右的添加剂市场份额。近年来,随着国内民营润滑油添加剂生产厂商技术水平不断提高和生产规模不断扩大,国内出现了一批以瑞丰新材、上海海润、无锡南方、锦州康泰为代表的具有一定行业影响力且技术研发实力较强的润滑油添加剂公司。这些企业除了在某些细分产品上替代进口厂商取得了一定的市场份额外,还逐步开始在部分高端产品市场上与国外单剂厂商展开竞争。

润滑油行业向亚太市场转移,国内企业获得更多成长空间。从历史上看,北美和欧洲曾经是润滑油的主要产地和消费地。随着亚太地区的迅速发展,近年来全球润滑油行业的产能及发展重心从欧美地区向亚太区域转移,以中国、印度为代表的发展中国家市场正成为全球润滑油消耗量增长最快的区域,约占全球44%的市场份额。在下游需求市场转移和根据国家要求推进供应链自主可控的背景下,国内润滑油添加剂生产企业将凭借成本、物流、本土配套等优势提高市占率,从而获得更多成长空间。

3.1. 贵金属催化剂:化工新材料行业快速发展助推需求增长

贵金属催化剂是催化反应的“心脏”和基础。催化剂对化学工业及社会的发展起到举足轻重的作用,是一种能改变化学反应速度而本身又不参与反应最终产物的新材料,按催化反应类别可分为多相催化剂和均相催化剂两大类。其中多相催化剂是目前工业中使用比例最高的催化剂,一般由活性组分、助剂和载体组成。贵金属催化剂的催化活性组分主要以铂(Pt)、钯(Pd)、钌(Ru)、铑(Rh)、铱(Ir)等为主,相比非贵金属材料催化剂,其具有不可替代的催化活性、良好的选择性、使用安全性、耐高温、抗氧化、耐腐蚀等综合优良特性且废旧催化剂中所含贵金属可循环回收加工,是目前有机合成领域最重要的一类催化材料。

上游原材料稀缺,对成本影响较大。贵金属催化剂的上游主要涉及贵金属矿产、载体研制等。贵金属催化剂的主要原材料是铂、钯等稀缺贵金属原料,而我国在铂族金属资源上属于极度匮乏的国家,根据《中国矿产资源报告2023》,中国的已查明铂族金属总储量为80.91吨,资源储量持续下降。目前主要贵金属大部分依赖进口,其价格受全球和下游行业经济周期的影响变化快、波动大,且铂族金属价格昂贵,通常占产品生产成本的90%以上,所以贵金属价格的波动对企业成本影响较大。

下游应用广泛,作用关键。催化剂对化学工业及社会的发展起到举足轻重的作用,据不完全统计,全球至少有4.2万种原料和化学中间体是通过催化剂直接和间接合成的。贵金属催化剂用载体种类繁多,以硅酸盐、金属氧化物、炭载体为主。其应用十分广泛,涉及石油化工、煤化工、医药、农药、食品、染料、颜料、化工新材料、环保、新能源、电子等各领域。

全球贵金属市场规模接近千亿。根据QYResearch数据,2023年全球贵金属催化剂市场规模约为978.38亿元,近五年年均复合增长率达3.96%,预计2024年全球市场规模将达到1074.59亿元;2023年中国贵金属催化剂市场规模约为154.07亿元,2019-2023年的年均复合增长率达11.77%,预计2024年中国贵金属催化剂市场规模将达到190.59亿元。中国贵金属催化剂市场增速显著超越全球平均增速,我国贵金属催化剂行业发展空间广阔,相关国内生产企业有望受益。

精细化工领域需求增长拉动贵金属催化剂需求。精细化工一般包括化学药品原料药及中间体,农药,涂料、油墨、染料、颜料及类似品,专用化学产品,化工新材料等几大类。中国化工学会《2017-2025年精细化工行业发展的设想与对策》中指出:美国、欧盟及日本精细化工率接近或超过60%,我国计划到2025年将精细化工率提高到55%。贵金属催化剂在精细化工领域应用非常广泛,是精细化工行业发展的物质基础和核心支撑,精细化工产业的快速发展必将直接推动贵金属催化剂行业的需求增长。化学原料药和中间体的合成是精细化工中贵金属催化剂最大的应用领域。2023年我国化学药品原药产量394.9万吨,同比增长6.51%。

贵金属催化剂在基础化工领域应用广泛。化工产品生产过程中,85%以上的反应是在催化剂作用下进行的。贵金属催化剂因具有较强的催化活性和选择性,在炼油、石油化工中占有极其重要的地位。例如,石油精炼中的催化重整,烷烃、芳烃的异构化反应和脱氢反应,烯烃生产中的选择性加氢反应,环氧乙烷、乙醛、醋酸乙烯等有机化工原料的生产均离不开贵金属催化剂。

4. 投资评级及策略

4.1. 维持行业“强于大市”的投资评级

整体来看,2024年新材料板块走势整体呈先震荡后反弹态势,估值快速修复。从政策面来看,新材料作为新型工业化的重要支撑,未来产业和新质生产力的重要组成部分,国家高度重视,不断推出新政策促进新材料行业发展。

从地缘政治面来看,在当前中美竞争依然加剧的背景下,下游制造企业均在加快高端材料国产化替代,半导体材料、光电显示材料、特种功能塑料等新材料国产化需求迫切,未来国产替代进口新材料空间巨大。

从产业面来看,产业迭代升级对新型轻质高强材料和功能性新材料的迫切需求也在不断增加。在国产自主可控和产业升级的拉动下,长期来看新材料行业将蓬勃发展,具有高度成长性。

从市场估值来看,截至2024年12月3日,新材料指数市盈率(TTM,剔除负值)为26.73,处于近三年的73.6%,伴随着政策支持,国产替代率上升,新材料企业成长,新材料行业估值迅速修复,维持行业“强于大市”的投资评级。

4.2. 投资主线

半导体材料:我们看好国产半导体企业投资机会,国产替代持续进行叠加半导体行业周期复苏上行,2025年半导体材料需求有望继续得到提升。建议关注已经进入半导体产业供应链体系,在电子特气、光刻胶等技术难度大和国产化替代率低的半导体材料细分子行业具有一定市占率和实现国产替代的专精特新企业。

超硬材料:在世界复苏乏力、外需减弱的背景下,传统超硬制品需求承压,超硬材料行业进入下行周期。然而随着汽车、消费电子、航空航天、人形机器人等下游新应用场景的不断涌现,对工件的制造加工要求提高,精密加工的在制造环节占比上升,不断拉动超硬金刚石刀具等高端超硬制品需求。而随着技术不断演进突破,功能性金刚石在半导体、军工、光学应用也初步显露出实用化趋势,产业化序幕徐徐拉开。未来,随着功能性金刚石技术的成熟,将为超硬材料企业开拓一片崭新的蓝海。

金属新材料:随着消费电子特别是折叠屏手机的迭代升级对钛合金、UTG玻璃等新兴金属非金属材料需求增长。在AI技术的刺激叠加新一轮换机周期的到来,全球和中国智能手机出货量自2023年四季度以来连续四个季度同比净增长。高品质、高性能电子产品对轻量化结构材料、高性能铰链材料的需求越来越高,从而推动金属材料科技和制造工艺的创新与进步。建议关注钛合金、铰链梁材料和MIM粉末材料等金属新材料。

润滑油添加剂:中国是全球第二大润滑油添加剂市场,从产量来看中国润滑油添加剂2015到2022年复合年均增长率为6.02%。近年来,随着国内民营润滑油添加剂生产厂商技术水平不断提高和生产规模不断扩大,国内润滑油添加剂厂商逐步开始在部分高端产品市场上与国外厂商展开竞争。目前国际四家知名润滑油添加剂厂商市场份额占有率约为85%,在下游需求市场转移和根据国家要求推进供应链自主可控的背景下,国内润滑油添加剂生产企业将凭借成本、物流、本土配套等优势提高市占率,未来成长空间巨大。

贵金属催化剂:作为催化反应的“心脏”和基础,催化剂对化学工业及社会的发展起到举足轻重的作用。精细化工、基础化工、化学新材料领域的快速发展带动贵金属催化剂的需求。目前我国精细化工率仅为45%,与国际60%的精细化工率水平存在较大差距,我国精细化工行业具有较大的增长空间,精细化工的快速发展将助推贵金属催化剂需求。

5. 风险提示

(1)半导体材料国产化进程不及预期;

(2)下游需求不及预期;

(3)功能性金刚石研发进展不及预期;

(4)上游原材料价格大幅波动;

(5)下游市场竞争激烈;

(6)地缘政治因素影响。

证券分析师承诺:

本报告署名分析师具有中国证券业协会授予的证券分析师执业资格,本人任职符合监管机构相关合规要求。本人基于认真审慎的职业态度、专业严谨的研究方法与分析逻辑,独立、客观的制作本报告。本报告准确的反映了本人的研究观点,本人对报告内容和观点负责,保证报告信息来源合法合规。

重要声明:

加载中...