新浪财经

两家银行,被收购控股!

市场资讯 2024.12.03 19:58

来源:中国基金报

中国基金报记者 忆山

12月3日,金融监管总局官网信息显示,武汉农商银行已获准收购控股两家村镇银行。

收购控股两家村镇银行

批复文件显示,11月28日,武汉农商银行获准收购控股海南昌江长江村镇银行。收购完成后,武汉农商银行持有海南昌江长江村镇银行13.4亿股股权,占比为97.9%。

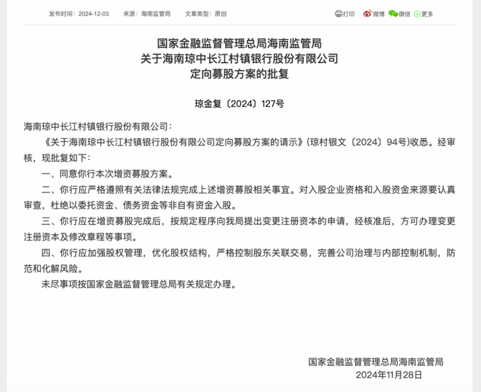
同日,武汉农商银行获准收购控股海南琼中长江村镇银行。收购完成后,武汉农商银行持有海南琼中长江村镇银行40亿股股权,占比为99.41%。

天眼查显示,海南昌江长江村镇银行、海南琼中长江村镇银行均成立于2015年,注册资本分别为4000万元、3000万元。武汉农商银行对这两家银行初始持股比例均低于30%。

武汉农商银行于2009年9月9日成立,该行在湖北、江苏、广东、广西、云南、海南等地发起设立了47家村镇银行。截至2023年末,全行总资产为4289.52亿元。

批复文件还显示,海南昌江长江村镇银行、海南琼中长江村镇银行的定向募股方案也于11月28日获批。

海南监管局指出,两家村镇银行应严格按照有关法律法规完成增资募股相关事宜,同时加强股权管理,优化股权结构,严格控制股东关联交易,完善公司治理与内部控制机制,防范和化解风险。

村镇银行改革重组加速推进    

临近年末,各地村镇银行改革重组工作明显提速。金融监管总局网站披露的信息显示,11月下旬以来,已有多家村镇银行被收购或被增持股份的方案获批。

例如,哈尔滨银行于11月29日获准收购拜泉融兴村镇银行,并设立2家支行;张家口银行于11月22日获准收购7家村镇银行,并合计设立21家支行;同日,菏泽农商银行获准受让定陶河海村镇银行股份,对其持股比例升至100%。

招联首席研究员董希淼认为,未来一段时间,我国村镇银行结构性重组速度将加快,村镇银行数量将逐步减少。

加载中...