新浪财经

陶卓,黄卫东等丨基于利益相关者视角的数据要素市场培育政策分析框架研究

市场资讯 2024.12.03 14:52

摘 要:数据要素市场培育旨在激发数据要素市场参与主体的创新活力,在数据要素市场培育政策引导下,促进数据要素在有效市场内充分释放价值并产生倍增。基于对现有数据要素市场培育政策的研究,从利益相关者视角构建了“数据要素市场利益相关者-数据基础制度-数据要素化阶段”三个维度的数据要素市场培育政策分析框架。并以此框架展开政策案例分析,从强化顶层设计、细化政策举措,推进政策“再设计”、形成政策组合拳,基于利益相关者视角、创新政策决策过程等三个方面提出进一步优化数据要素市场培育政策的对策建议。

关键词:数据要素;数据要素化;数据要素市场;数据基础制度;数据治理

DOI:10.16582/j.cnki.dzzw.2024.11.003

一、问题的提出和研究综述

2021年12月,国务院印发的《“十四五”数字经济发展规划》提出了要“加快构建数据要素市场规则,培育市场主体、完善治理体系,促进数据要素市场流通”的战略任务。[1]2022年12月,中共中央、国务院印发的《关于构建数据基础制度更好发挥数据要素作用的意见》,从建立“数据产权制度、数据要素流通和交易制度、数据要素收益分配制度、数据要素治理制度”四个方面提出了数据要素市场培育的重点任务。[2]自2023年数字中国建设战略确立以来,我国数据要素市场定位与建设目标逐渐明确,即持续优化市场化配置、不断赋能高质量发展。为了深入落实《数字中国建设整体布局规划》,国家层面于2023年10月成立了国家数据局,省市层面截至2024年7月共有31个省(自治区、直辖市)和新疆生产建设兵团组建了推进数据要素市场建设的数据管理部门。[3]2023年12月,国家数据局等联合印发《“数据要素×”三年行动计划(2024-2026年)》,提出了数据要素×工业制造、科技创新等12个行业和领域的建设任务,统筹推进数据要素市场培育。[4]然而,各级政府在执行层面上如何明确界定数据要素市场培育政策的范畴边界与关键内核,如何避免将其视为数据要素政策与市场培育政策的叠加或以防将其与数字经济政策混为一谈?同时,如何基于利益相关者视角,找准数据要素市场参与主体培育政策的激励需求?针对以上两个问题,尝试从“数据要素市场利益相关者-数据基础制度-数据要素化阶段”三个维度构建我国数据要素市场培育政策分析框架,并展开政策案例分析,为今后提升数据要素市场培育政策的有效性与执行力度提出切实可行的建议。

在数据要素市场培育政策的理论研究方面,学者们主要从政策文本分析、基础制度建设、政策主体与客体分析、典型案例借鉴四个方面展开。

其一,关于数据要素市场培育政策的文本分析研究。学者们基于常见的政策文本分析工具,对政策展开深入分析,分析维度包括政策主题、政策效力、发展阶段等。王文韬等通过分析39篇政策样本,发现我国数据要素政策工具重供给、轻需求,政策主题存在区域发展不平衡的问题。[5]陶成煦等认为我国数据要素市场的交易政策经历了萌芽期、发展期与趋缓期三个阶段。[6]

其二,关于数据基础制度建设的研究。学者们结合我国数据要素市场实际运行情况,讨论了推进数据要素市场化配置的改革重点及具体措施。史丹等[7]、童楠楠等[8]、林镇阳等[9]分别提出了加强数据要素分类分级、权属界定、权益保护等优化数据基础制度建设的对策建议,为推进我国数据要素市场高质量发展提供了参考建议。

其三,关于数据要素市场培育政策主体与客体的研究。我国数据要素市场培育的政策主体是国务院。国家数据局的成立标志着我国进入到全面建设数据要素市场的重要阶段。岳晓旭等指出,国家数据局自成立以来,重点牵头制定数据要素相关的各类发展规划[10]。政策客体即政策指向的目标对象,分为“物的客体”“人的客体”。数据要素市场培育政策的“物的客体”范围显著扩大,逐步从政务数据、企业数字化信息、个人消费信息等扩展至公共数据、企业数据与个人数据。数据要素市场培育政策的“人的客体”分类则尚未形成统一标准,综合丁波涛[11]、管茜和夏义堃[12]、王静云与吕本富[13]的研究,“人的客体”可分为数据供需方、数据交易机构和中介机构。

其四,关于数据要素市场培育政策典型案例的研究。学者们从分析国内外已实施的数据要素市场培育政策出发,剖析这些政策培育市场的做法与作用。宋魏巍等发现美国政府通过发布法律法规、数字战略规划等方式,鼓励企业将数据开放共享给政府。[14]赵琳等关注到欧盟从数据基础设施建设、数据要素主体培育与数据市场规则制定等方面出台数据要素市场培育政策。[15]周文泓等对我国31个省级政府的数据要素市场政策进行分析,发现各省政策内容框架基本包含数据基础设施建设、数据共享、数据开放、数据资产化、数据安全等。[16]

虽然上述研究从不同视角探讨了数据要素市场培育政策,但数据要素作为代表新质生产力的新型生产要素,其概念范畴涵盖数字经济的诸多领域,导致对数据要素市场培育政策的理论研究难度较大。且已有政策分析框架针对性不够,多数文献采用文本分析法对政策进行解构,这种政策分析框架虽具有普适性,但对数据要素市场培育政策目标与内容的持续优化缺乏精准有效的建议。多案例研究方法能够很好地解决上述研究挑战,对已实施的数据要素市场培育系列政策进行深度挖掘与价值判断。再将利益相关者理论[17,18]引入数据要素市场培育政策研究中,可为精准分析利益相关者的政策诉求、评估政策对利益相关者的激励效果提供新的研究思路。

基于以上分析,首先对数据要素市场培育的基本内涵与外延进行界定。再从利益相关者视角出发,构建数据要素市场培育政策分析框架。最后,以《关于构建数据基础制度更好发挥数据要素作用的意见》《“数据要素×”三年行动计划(2024-2026年)》为案例,展开数据要素市场培育政策的多案例分析。选择这两份政策作为案例研究对象的主要原因是它们分别为数据要素市场培育提供了顶层框架与落地措施。《关于构建数据基础制度更好发挥数据要素作用的意见》作为基础性文件,重点构建了我国数据基础制度的长远蓝图。《“数据要素×”三年行动计划(2024-2026年)》作为《关于构建数据基础制度更好发挥数据要素作用的意见》的配套政策,旨在基于我国数据基础制度的逐步完善,通过数据要素的多场景应用,发挥数据要素的乘数效应,助推我国数据要素市场的繁荣发展。这项研究将为数据要素市场培育理论与政策的升级、优化提供参考,并为我国数据要素市场高质量发展提供有力支撑。

二、数据要素市场培育政策分析框架

(一)数据要素市场培育的内涵界定

2010年前后,数据市场这一形态在世界范围内兴起,国外学者认为其是一个特定的数据交易机构或场所,不包括数据交换、共享等数据要素流通利用形式。[19]随着我国数字经济蓬勃发展,国内学者从建设目标、关键问题、市场培育、数据确权、市场监管等视角拓展数据市场的内涵与外延,并将其定义为数据要素市场。结合目前数据要素市场较为通用的定义,可将数据要素市场概括为是一种数据要素在市场需求引导下,以标准化产品形态呈现,流动有序、循环畅通、配置高效的要素市场。[20,21]当前,我国数据要素市场正处于从0到1的进程中,如何培育数据要素市场成为数据要素领域的研究焦点。

关于数据要素市场培育这一概念的界定,任保平和贺海峰提出数据要素市场培育是在高标准市场体系要求下,推进数据要素化和市场化,最终实现数据从自然资源到生产要素的一次跨越。[22]陈媛媛和赵晴认为数据要素市场培育是在“所商分离”背景下,对数据要素市场参与主体的培育。[23]王伟玲提出数据要素市场培育的核心内容是构建数据基础制度。[24]基于以上分析,数据要素市场培育可被认为是在新一轮科技革命与产业变革背景下,通过数据要素供给市场化,培育多元化数据要素供给市场主体的过程;通过刺激其他行业对数据要素应用的需求,培育数据要素需求市场主体的过程。整个培育过程将实现数据要素价值链各个环节的乘数效应和倍增效应,进而促进数据要素市场的繁荣发展。

(二)数据要素市场培育政策分析框架构建

张夏恒和冯晓宇提出,数据要素通过科技创新发挥对新质生产力的赋能效应,进而有效推动技术革命性创新。[25]基于该视角,可以将数据要素市场培育认为是一种激励数据要素与其他生产要素深度融合的创新活动,通过不断催生新应用、新模式、新业态,加速数据要素价值释放,推进数据要素市场化配置。因此,首先借鉴蔺洁[26]构建的“利益相关者-政策过程-政策资源”创新政策分析框架、宋卿清和穆荣平[27]提出的“政策资源-利益相关者-发展阶段”创新创业政策分析框架,将利益相关者、政策资源、发展阶段选为政策分析维度。其次,围绕数据要素市场培育创新活动,对初步选定的政策分析维度进行优化。在借鉴陈剑平[28]提出的“利益-权力”政策分析框架基础上,重点分析数据要素市场培育政策利益相关者的利益诉求和权力行使,因此,将利益相关者选为政策分析维度之一。林毅夫[29]的新结构经济学强调市场“有效”和政策“有为”,其中,政策“有为”关注于市场经济基础制度的建立,因此,将数据要素市场培育政策资源中最为关键的内核“数据基础制度”选为政策分析维度之一。孙静和王建冬[30]从数据要素资源化、资产化、资本化过程,探讨我国数据要素化发展阶段,因此,选择数据要素化阶段作为政策分析维度之一。基于以上分析,围绕数据要素市场培育创新活动,从利益相关者视角出发,选择并整合利益相关者、数据基础制度、数据要素化阶段三个维度,构建我国数据要素市场培育政策分析框架(参见图1)。

 ⒈.数据要素市场利益相关者

由于数据要素是一种新型生产要素,当前对数据要素本身及数据要素市场的认知还在探索阶段。不同情境下,关于数据要素市场利益相关者的分类与概念,国内外学者提出了不同看法。Pantelis等认为数据使用者、数据供给者和数据设施提供者组成数据市场主体。[31]Spiekermann认为市场内有三类主体,分别是数据提供商、数据买方、第三方服务提供商和数据交易中介。[32]马洪超和张浩楠基于国家数据局的成立,认为我国数据要素市场利益相关者包括数据要素供给者和需求者、数据要素交易平台、政府监管机构、公众媒体和第三方社会组织。[33]

基于以上分析,将我国数据要素市场利益相关者归纳为企业、数据交易机构、政府、社会公众四类。其中,企业可分为数据要素型企业、第三方专业服务机构(数据商、数据流通交易第三方服务机构);数据交易机构可分为场内数据交易场所、场外数据交易场所;政府可分为国家和地方政府部门、国家和地方数据局;社会公众可分为个人、媒体和第三方社会组织。

《“十四五”数字经济发展规划》提出了数据要素市场培育的明确目标,即“充分释放数据要素价值,激活数据要素潜能”。[1]因此,可基于数据价值理论,结合国内外数据要素市场利益相关者的利益诉求或权力行使,重点剖析我国数据要素市场利益相关者在数据要素价值链演化关键环节中的具体利益诉求或权力行使。首先,借鉴马费成等[34]提出的数据要素价值实现路径、阳巧英和夏义堃[35]分析的数据要素价值形成机理,将数据要素价值链演化关键环节分为价值涌现、价值形成、价值实现。数据要素价值链的价值涌现对应我国数据要素化中的资源化发展阶段;价值形成环节对应资产化发展阶段;价值实现环节中的价值第一次实现、第二次实现分别对应资产化、资本化发展阶段。其次,结合现实实践,分别对价值涌现、价值形成、价值实现三个关键环节中利益相关者的分类、利益诉求或权力行使展开分析。

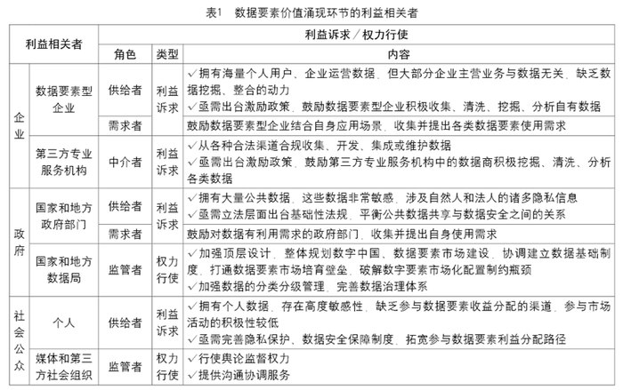
数据要素价值涌现环节主要是将海量且散落的公共、企业、个人数据,经过数据收集、数据清洗、数据挖掘、数据分析等步骤,转变成具有潜在价值的数据资源的过程。这个环节涉及的利益相关者,包括拥有企业、个人数据,使用数据的数据要素型企业(企业);提供数据汇总、清洗、加工、分析、治理等服务的第三方专业服务机构(企业);拥有公共数据、使用数据的国家和地方政府部门(政府);拥有个人数据的个人(社会公众);行使监督管理权力的国家和地方数据局(政府);行使舆论监督权力的媒体和提供沟通协调服务的第三方社会组织(社会公众)(参见表1)。

数据要素价值形成环节主要是将具有潜在价值的公共、企业、个人数据资源,与丰富的实际应用场景深度融合,通过数据的脱敏、算法模型的训练、生成式人工智能的运用等步骤,产生大量且具有高价值数据产品的过程。这个环节涉及的利益相关者,包括拥有企业、个人数据资源,使用数据资源的数据要素型企业(企业);提供数据产品开发、发布、承销的第三方专业服务机构(企业);拥有公共数据资源、使用数据资源的国家和地方政府部门(政府);行使监督权力的国家和地方数据局(政府);行使舆论监督权力的媒体和提供沟通协调服务的第三方社会组织(社会公众)(参见表2)。

数据要素价值实现环节主要是将种类繁多的数据产品通过资产评估、风险评估、合规认证、数据公证、数据保险等环节,经由数据交易场所交易,实现数据产品转化成可货币化衡量的数据资产的过程;再以数据资产为基础,开展数据资产融资、数据资产证券化,进而实现数据要素资本化的过程。这一环节让数据要素不仅具有使用价值,还产生了交换与金融价值。这个环节涉及的利益相关者,包括拥有企业数据产品、使用数据产品的数据要素型企业(企业);提供数据资产相关服务的第三方专业服务机构(企业);提供数据交易场所的数据交易机构(数据交易机构);拥有公共数据产品、使用数据产品的国家和地方政府部门(政府);行使监督权力的国家和地方数据局(政府);行使舆论监督权力的媒体和提供沟通协调服务的第三方社会组织(社会公众)(参见表3)。

⒉.数据基础制度

2022年底,中共中央、国务院印发的《关于构建数据基础制度更好发挥数据要素作用的意见》提出了我国数据基础制度的顶层框架,分为数据产权制度、数据要素流通和交易制度、数据要素收益分配制度、数据要素治理制度。

数据产权制度在全球范围内仍处于探索阶段,讨论的重点在于“三权”(数据资源持有权、数据加工使用权、数据产品经营权)如何分置、各类数据如何分类分级确权等。我国正在探索构建数据权属界定清晰、数据权属关系厘清的,并由个人数据产权、企业数据产权、政府数据产权构成的数据产权制度体系。[36]数据产权制度在数据要素市场培育方面的作用主要体现在通过对数据产权的细化与分置,为后续数据要素的产权归属认定、流通交易提供法律基础与制度保障。

数据要素流通和交易制度是数据基础制度的核心组成,讨论的重点在于如何推进数据流通准入、如何规范数据资产估值定价等。我国正在鼓励各地结合数据交易场所建设打造数据要素流通和交易制度先行区,探索形成合规、高效的数据要素交易制度与数据可信流通体系。[37]数据要素流通和交易制度在数据要素市场培育方面的作用主要体现在通过合规监管保障数据要素流通循环并为后续利益相关者的利益或权力分配提供基础。例如,通过交易市场分级建设推进“有效入场”与“高效流通”;通过所商分离打造数据要素市场生态;通过数据要素定价机制构建培育数据资产价格链。

数据要素收益分配制度着重探讨数据要素市场主体参与分配的依据,受数据要素经济学特性、数据要素价值创造过程评价难度高的影响,当前数据要素市场主体的收益分配比例、分配方式一直难以明确[38]。我国正在探索按价值贡献参与分配的数据要素收益分配制度体系,认为参与分配的依据是数据要素对价值创造做出的贡献。数据要素收益分配制度在数据要素市场培育方面的作用主要体现在通过对数据要素收益衡量、分配效率与规则的界定,充分激发数据要素参与主体的积极性与主动性,为培育全国一体化数据市场提供助力。

数据要素治理制度在国际上基本由立法层、监管层、执行层三个层面的政策法规组成,针对公共数据、企业数据、个人数据分别颁布、实施层次递进、相互协调的政策法规体系。我国正在探索推进有效市场与有为政府更好结合的数据要素治理制度体系,包括信用体系、标准体系、仲裁渠道等制度建设。[39]数据要素治理制度在数据要素市场培育方面的作用主要体现在通过市场准入与安全治理,为数据要素市场的全生命周期信用与跨境数据流通提供保障。

数据产权制度、流通交易制度、收益分配制度、安全治理制度在数据要素市场培育方面的相互联系。在数据要素基础制度中,产权制度是基石,流通交易制度是关键,收益分配制度是引擎,安全治理制度是重点。在数据要素市场培育中,数据产权制度在淡化数据所有权的基础上,优化公共、企业、个人数据的确权授权机制,为后续数据要素流通交易、要素分配和纠纷预防提供了制度基础。流通交易制度是数据要素实现市场化配置的关键制度,在破除交易市场秩序失范痛点的基础上,规范场内外合规交易规则与交易流程、构建多层级交易场所、明确数据标准与规范、健全数据要素定价机制,为场内市场繁荣、构建全国统一数据大市场提供制度保障。数据要素收益分配制度在明确“向谁分”“如何分”“怎样最大化”等问题的基础上,为激励数据要素市场主体参与市场活动、提高数据要素资源配置效率、避免社会数字鸿沟拉大提供了制度动力。安全治理制度则在明确治理目标、治理责任与治理方式的基础上,为数据要素在市场上的自由流动以及“数据强国”发展的实现提供了监管保障。

⒊.数据要素化阶段

2022年,梅宏院士指出我国数据要素化将遵循资源化、资产化、资本化三个发展阶段。[40]中国信通院的《数据价值化与数据要素市场发展报告(2021年)》也从数据资源化、数据资产化、数据资本化三个维度构建了数据价值化框架。[41]

数据要素资源化是数据要素化的首要阶段,将原始数据转化为具有价值的数据资源。数据要素资源化领域的文献重点探讨了全球特别是我国如何构建数据要素资源化各个关键环节的产业体系,以及我国如何形成较为完整的自主供应链等问题。

数据要素资产化是数据要素化过程中实现价值飞跃的阶段,在市场需求的引导下,将具有使用价值的数据资源设计、转化成为数据产品,再通过场内外交易,形成具有较高经济利益的资产即数据资产。数据要素资源化领域的文献主要探讨了实现数据要素资产化的路径,以及实现数据要素资产化的制约因素。如学者们认为虽然财政部出台了相关政策,但企业数据要素列入资产负债表仍然存在诸多挑战。

数据要素资本化是实现数据要素价值金融属性的阶段,通过数据证券化、数据质押融资、数据银行、数据信托等形式,将数据收益共享于融资者和投资人。数据要素资本化领域的文献着重探讨了国内外企业创新性探索数据要素资本化的案例,以及各类数据产品进入资本市场的合理途径。目前,我国数据要素市场中的资本化实践成功案例较少,有待深入探讨与完善。

⒋.分析维度逻辑关系

综上所述,将数据要素市场利益相关者、数据基础制度、数据要素化阶段三个方面进行整合,构建数据要素市场培育政策分析框架。首先,从“利益-权力”视角,剖析数据要素市场的利益相关者对数据基础制度的利益诉求,以及数据基础制度对不同类型利益相关者的权益保护。其次,分析在数据要素化的三个阶段,不同类型数据要素市场利益相关者价值实现过程,以及三个阶段不同类型利益者在市场规律的影响下采用的各类发展策略。最后,探讨数据基础制度在数据要素化三个阶段的演进与优化,以及我国在全球范围内抢先营造促进数据要素市场培育创新氛围与营商环境的路径与措施。

数据要素市场培育政策分析框架的三个维度存在内在关联性。一是数据要素市场利益相关者与数据基础制度之间的相互关系。数据要素市场利益相关者在参与数据要素市场活动时,会从自身利益出发,对数据基础制度中的产权制度、流通和交易制度、收益分配制度、治理制度提出优化诉求。同时,数据基础制度在逐步完善过程中,也会对不同利益相关者的利益进行分层次、有区别的保护或约束。二是数据要素市场利益相关者与数据要素化阶段之间的相互关系。数据要素市场利益相关者在数据要素化的资源化、资产化、资本化阶段呈现出不同的市场参与度与价值实现度。同时,数据要素化的三个阶段各自存在阶段性特征与发展规律,使得不同阶段的主导利益相关者存在差异并且各类利益相关者提出的利益诉求或权力行使也存在阶段差异。三是数据基础制度与数据要素化阶段之间的相互关系。数据基础制度在数据要素化的不同阶段,需分步骤、有重点地推进数据产权制度、流通和交易制度、收益分配制度、治理制度的优化与完善。同时,在数据要素的资源化、资产化、资本化阶段,整体数据基础制度及包含的四个方面制度需要营造的政策环境(宽松监管、合规监管、严格监管)存在高度差异化(参见图2)。

三、数据要素市场培育政策案例研究

(一)政策案例选择

选择我国数据要素市场培育中具有里程碑意义的《关于构建数据基础制度更好发挥数据要素作用的意见》,以及为落实该政策而制定的《“数据要素×”三年行动计划(2024-2026年)》,作为政策分析案例。

(二)政策案例编码

采用Nvivo12,基于数据要素市场培育政策分析框架,对2份政策进行编码(参见表4)。2名数据要素领域的研究人员采用背靠背形式对政策进行多轮独立编码,出现不一致编码条目时,多方请教数据要素领域的资深学者与业界从业人员,最终实现政策编码的一致性。

(三)政策案例分析

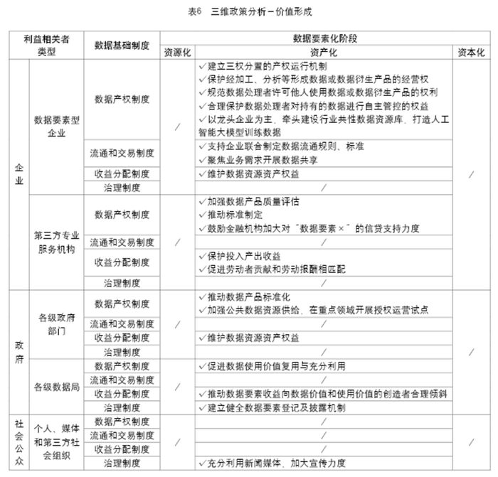
通过对被选择的2个政策案例进行编码,分析中共中央、国务院、国家数据局等设计、制定的数据基础制度及配套政策,在数据要素资源化、数据资产化、数据资本化三个阶段中,对数据要素市场培育不同类型利益相关者的引导与作用。再从数据要素价值链的价值涌现、价值形成、价值实现三个环节出发,分别对“数据要素市场的利益相关者-数据基础制度-数据要素化阶段”的三维政策展开分析(参见表5、表6与表7)。

⒈.企业

数据要素市场中的企业,可分为数据要素型企业与第三方专业服务机构。数据要素型企业一般是指拥有大量有价值企业、个人数据或将数据加工成可以交易的数据产品,且对数据要素定价有话语权的一类企业。如上海钢联航天宏图科大讯飞等。国际上,数据要素型企业发生的多次并购行为,都是以获取目标公司的数据资源和提升数据分析能力为目的,如亚马逊、eBay和谷歌等。从案例分析来看,针对数据要素型企业的政策贯穿于数据要素化三个阶段。在数据要素资源化阶段,通过多种利益共享方式,鼓励数据要素型企业加强企业数据供给。在数据要素资产化阶段,通过保护经营权、许可权等,鼓励数据要素型企业参与数据要素市场流通与交易。但2份政策文件中关于鼓励数据要素型企业进场交易、参与场外交易的措施以及关于数据产品估值和定价的相关措施相对缺乏。在数据要素资本化阶段,鼓励大型数据企业积极承担社会责任,同时通过反垄断,规避企业垄断及不正当竞争行为。第三方专业服务机构一般是指为参与数据要素市场的供需双方,提供数据经纪、合规认证、风险评估、人才培训等服务的第三方专业机构,包括数据商、数据流通交易第三方服务机构。第三方专业服务机构不仅能够降低数据产品的生产成本,还能提高数据价值、提升价值实现效率,为数据要素供给者、需求者节省数据要素流通交易成本。从案例分析来看,针对第三方专业服务机构的政策集中于数据要素资产化阶段。在数据要素资产化阶段,鼓励第三方专业服务机构围绕数据质量评估、数据权属确定和数据资产定价等,开展标准界定、范畴讨论等工作。

⒉.数据交易机构

数据要素市场中的数据交易机构,可分为国家级数据交易场所、区域性数据交易场所、行业性数据交易平台、企业主导的数据交易点。数据交易机构为参与数据要素市场的交易双方提供操作规范、安全性高的交易场所,起到登记结算数据资产、交易撮合数据产品等职责。从案例分析来看,针对数据交易机构的政策集中于数据要素资产化、资本化阶段。在数据要素资产化阶段,国家级数据交易场所层面,突出合规监管和体系设计;区域性数据交易场所层面,强调鼓励与规范;行业性数据交易平台层面,同样强调鼓励与规范;企业主导的数据交易点层面,强调合法合规。在数据要素资本化阶段,推动形成场内交易场所的互联互通,不断壮大数据要素市场场内交易规模。

⒊.政府

数据要素市场中的政府,可分为国家和地方政府部门、国家和地方数据局。在数据要素市场培育中,国家和地方政府部门是数据要素的供给者和需求者,国家和地方数据局则是数据要素市场培育的监管者。从案例分析来看,针对国家和地方政府部门的政策集中于数据要素资源化、资产化阶段。在数据要素资源化阶段,鼓励探索部省协同的公共数据授权机制,依法依规获取相关企业和机构数据,鼓励国家和地方政府部门加强公共数据供给。在数据要素资产化阶段,维护数据资源资产权益,鼓励推动公共数据产品标准化。针对国家和地方数据局的政策贯穿于数据要素化三个阶段,并涉及数据基础制度四个组成部分。国家和地方数据局作为推进数据要素市场培育的数据管理部门,通过优化数据要素市场准入标准、市场容错纠错机制、市场退出标准、交易备案管理机制等,动态整理市场准入负面清单制度。同时,营造鼓励创新、尊重科学、允许试错的市场氛围,保护、规范数据要素市场利益相关者的各类权益,激发数据要素市场参与主体积极性与主动性。

⒋.社会公众

数据要素市场中的社会公众,分为个人、媒体和第三方社会组织。个人是创造数据的重要来源主体,由于个人数据具有人格属性,常常因隐私泄露、收益分配不合理等问题,使得个人参与数据要素市场意愿不高。从案例分析来看,针对个人的政策集中于数据要素资源化阶段。在数据要素资源化阶段,通过按照个人授权范围依法依规处理数据、加大个人信息保护力度等措施,规范对个人信息的处理活动。在社会公众中,还有媒体、第三方社会组织等社会力量。一般来说,通过媒体的积极报道,可加大对数据要素市场培育的宣传力度;通过第三方社会组织,如行业协会的组织、协调,可积极举办数据要素市场培育相关的论坛与活动,引导和鼓励社会公众关注数据要素市场培育工作。

⒌.利益相关者的相互关系

将利益相关者理论,引入数据要素市场培育政策研究领域,可为后续政策“再设计”契合数据要素市场培育情境提供新的参考。在各类要素市场中,利益相关者一般存在合作、协调、竞争与博弈关系。从案例分析来看,关于利益相关者合作的政策工具集中在数据产权制度中;关于利益相关者协调的政策工具集中于数据要素收益分配制度中;关于利益相关者竞争、博弈的政策工具集中于数据流通和交易制度、数据要素治理制度中。2份政策文件中虽然有多处体现了数据要素市场培育中利益相关者之间的作用关系,但在数据要素资源化、资产化、资本化进程中,利益相关者之间的关系演化过程过于复杂,反复出现横向、纵向、网络化的竞合、协调与博弈,后续数据要素基础制度“再设计”有待在兼顾各类利益相关者短期、中长期利益基础上,加强政策引导与治理协同,避免利益相关者出现盲目短期行为或互相之间出现利益冲突的情况。同时,结合上文对“利益相关者-数据基础制度-数据要素化阶段”的三维政策分析,不难发现,在数据要素资源化、资产化、资本化阶段中,数据要素市场培育的利益相关者在角色定位与利益诉求上存在较大差异,因此,政策“再设计”需要在厘清主导利益相关者和次要利益相关者的基础上,分层次、分重点制定培育政策。

四、研究结论与政策启示

(一)研究结论

首先,基于数据要素市场培育政策的研究现状,界定我国数据要素市场培育的内涵与外延。其次,从利益相关者视角,借鉴创新政策分析框架,构建了“数据要素市场利益相关者-数据基础制度-数据要素化阶段”三个维度组成的数据要素市场培育政策分析框架。最后,基于构建的政策分析框架,展开案例分析,得出的研究结论如下:

一是构建的数据要素市场培育政策分析框架,可为适时动态调整数据要素市场培育政策提供更精准、更有效的对策建议。此框架不仅综合考虑了数据要素价值链演化过程中,价值涌现、价值形成、价值实现三个关键环节里,不同类型利益相关者的利益诉求或权力行使;同时,还将我国数据要素基础制度的建设重点、建设现状与数据要素化三个发展阶段的特征、趋势放在同一个框架下,进行了整体分析。

二是运用数据要素市场培育政策分析框架对2份政策案例进行了系统性编码与分析。通过表5、表6、表7可以发现,《关于构建数据基础制度更好发挥数据要素作用的意见》提出的政策措施,主要集中于数据要素资源化阶段、数据要素资产化阶段,涉及数据要素资本化阶段的政策措施较少,这和目前我国数据要素市场培育刚刚起步有关,未来还需根据市场培育实际情况进行优化调整。《“数据要素×”三年行动计划(2024-2026年)》则重点讨论了数据要素资源化、资产化阶段具体措施,以及与数据要素多场景应用和优化资源配置等相关的实施路径。

(二)政策启示

基于以上分析,提出的三点政策启示如下:

一是强化顶层设计,细化政策举措。在“数字中国”发展战略框架下,以顶层设计明确数据要素市场培育总体目标与发展方向,为各级政府部门提供统一的行动指南。加强顶层设计,有助于提升社会各界对数据要素市场培育的关注,同时也有助于吸引、鼓励利益相关者充分调动、整合资源参与数据要素市场活动。当前,数据要素市场培育相关政策实施时间较短,执行过程中不确定性因素多,需结合实践情况,及时优化调整。例如,在兼顾各类利益相关者利益诉求的基础上,有序深化、实化进场交易激励政策、公共数据授权运营细则、数据产品估值和定价标准等。

二是推进政策“再设计”,形成政策组合拳。构建中国特色的数据要素市场培育政策体系,需要在明确数据要素市场利益相关者类型与利益诉求以及厘清数据要素化不同阶段对数据基础制度需求差异性的基础上,破除存在于数据要素市场内部和外部的各种约束,革新我国数据要素市场利益相关者在培育层面上的制度与机制,形成一套兼顾利益相关者短期、中长期利益且分层次、区分性高、契合度强的数据要素市场运行机制与管理理论体系架构。数据要素市场培育政策还需要考虑主体进场意愿低、数据流通交易第三方服务机构过少等现实问题,强化政策集成,组合运用科技创新、企业上云、税收优惠、财政补贴、人才引进等政策,形成政策工具箱,着力补短板、强弱项,营造出良好的政策环境。

三是基于利益相关者视角,创新政策决策过程。在明确政府、企业、数据交易机构、社会公众之间利益边界和相互关系的基础上,梳理数据基础制度中产权制度、流通和交易制度、收益分配制度、治理制度分别作用的利益相关者主次关系、角色定位以及利益诉求或权利行使,针对每个制度中的主导利益相关者和次要利益相关者给予优先政策、加大激励力度。同时,还可通过打造数据基础制度内部、四个制度间的平衡机制,确保数据要素市场培育中的利益相关者能够共享数据要素释放的价值,避免出现数据要素垄断、滥用等现象,以防其对数据要素市场化配置水平产生负面影响。

参考文献:

(略)

陶卓,女,信息与通信工程博士后,南京邮电大学管理学院讲师,硕士生导师,研究方向为数据要素市场培育。

黄卫东,男,南京邮电大学管理学院院长,教授,博士生导师,研究方向为数据要素市场、数据资产管理。

闻超群,女,南京邮电大学管理学院副教授,研究方向为数字经济。

*基金项目:2023年度教育部人文社会科学研究青年基金项目“数据要素市场参与者的培育路径与政策引导研究”(项目号:23YJCZH199);2022年度江苏省社科应用研究精品工程人才发展专项课题“江苏支持数字经济人才发展政策体系研究”(项目号:22SRB-13)。

(转自:贵阳大数据交易所)

加载中...