新浪财经

稳旧促新,聚焦科创 —— 可转债2025年年度策略报告

市场投研资讯

关注

(来源:覃汉研究笔记)

在权益市场2025年上半年交易分母端,下半年交易分子端的背景下,转债市场机会值得期待,但是更多是自下而上的个券层面的,2025年供需关系大概率继续维持紧张态势,但转债估值估计难以显著提升,市场机会更多聚焦选板块、选个券中。 

权益市场:预期抢跑,聚焦成长,兼顾价值。

在“强预期,弱现实”的背景下,2025年权益市场整体将维持上行态势。无风险利率下行和风险偏好提升将推动上半年分母先行,下半年分子跟进,但分子端整体改善有限。成长板块有望反转

转债供给:供给缩量,供需关系依旧偏紧。

2024年可转债余额显著萎缩,为自2020年以来首次。2025年可转债到期规模预计在800~1000亿之间,其中AAA评级和银行转债的到期增加了配置难度。新发规模约700亿,供需关系仍将紧张。

信用风险:风险缓释,关注明年到期高峰

2024年可转债市场集中定价信用风险。截止到11月26日,违约率大于0的转债占比降至40%以下,平均违约率显著下降。历史上,跌破债底后通常是买入良机,因此当前的信用风险定价可能是市场错杀的信号。展望2025年,上半年将有约100~200亿可转债到期,市场可能继续定价信用风险。对于剩余期限超过2年的转债,若被定价违约概率,通常是买入的好时机。

转债估值弹性下降,估值或难有扩张机会。

2024年可转债整体估值逐渐接近2021年之前的水平。2021年和2022年是估值显著提升的年份,而2023年和2024年则呈现压缩趋势。可转债估值提升与债券基金和固收加基金的份额增长强相关,但2023年和2024年该类基金规模整体萎缩。考虑到过去两年的业绩,预计2025年需求仍将疲弱,可转债的估值大概率维持在低位水平。

转债展望:淡化仓位,关注板块与个券。

2025年的转债供需关系大概率继续维持紧张态势,但是可转债的估值估计难以显著的提升,市场机会更多的聚焦选板块、选个券中。

风险提示:1)经济基本面改善持续性不足;2)海外流动性宽松节奏弱于预期;历史经验不代表未来;3)宏观经济政策或发生超预期的边际变化,可能导致资产定价逻辑发生改变;4)国际局势或发生超预期的变化,可能导致全球资产定价逻辑切换。

作者:王明路

全文:7904字 | 25 分钟阅读

一、权益市场展望:预期抢跑,聚焦成长,兼顾价值

在“强预期,弱现实”的背景下,我们认为权益市场2025年整体将维持上行态势。行情节奏层面,受益于无风险利率下行、风险偏好提升等因素,上半年有望分母先行,下半年分子跟进,但分子端整体难有实质性改善。全年来看,成长板块有望迎来困境反转。

1.1 新质生产力:推动未来产业创新发展

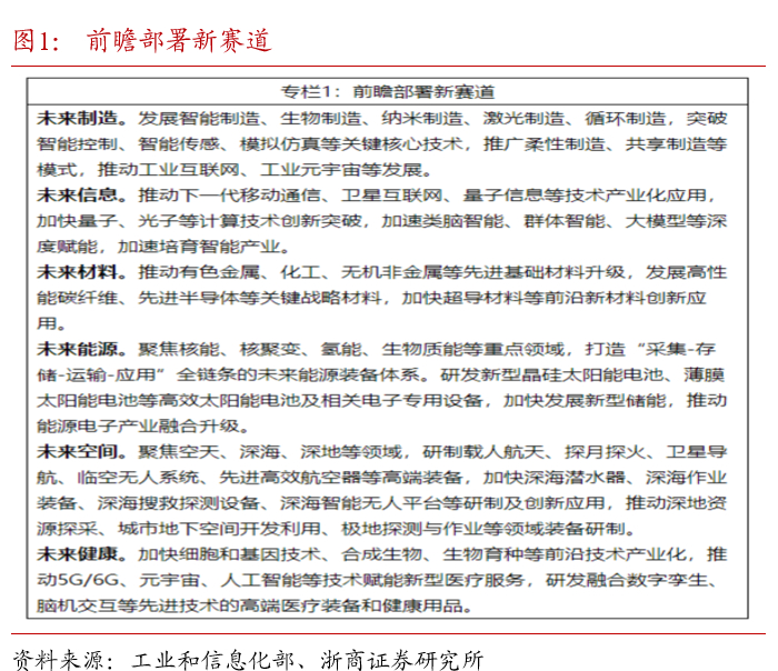
未来产业创新发展的源泉是新质生产力。新质生产力是由技术革命性突破、生产要素创新性配置、产业深度转型升级而催生的当代先进生产力,以劳动者、劳动资料、劳动对象及其优化组合的质变为基本内涵,以全要素生产率提升为核心标志,不仅涵盖了传统行业的转型升级,也包括新兴产业及相关产业链的发展。

未来产业有望在哪些行业布局?据《工业和信息化部等七部门关于推动未来产业创新发展的实施意见》显示,我们总结出未来产业所指的发展方向,从行业板块来看,重点领域涵盖:(1)科技板块:人工智能、物联网、6G、超大规模集成电路;(2)制造板块:智能网联汽车、低空经济、机器人、航空装备、新材料制造、智能制造、循环经济;(3)能源板块:氢能、核能、新能源开发、储能技术;(4)医疗板块:高端医疗设备、智能医疗技术。

1.2 无风险利率:2025年长端利率或先下后上

据浙商固收组年度策略《通渠引水,股债双牛——2025债市年度策略》,我们认为2025年上半年的无风险利率依旧处在下行通道中,但明年下半年无风险利率或有波段上行可能。

货币宽松或带来2025年10年国债活跃券收益率下行。10年国债期货主力合约2025年或进入新一轮上涨阶段,在货币宽松配合下,2025年10年国债活跃券收益率或下行至1.8%。

存单关注供给侧压力,短债关注大行需求。存单供给压力加剧,配置思路强于交易思路;短债关注央行投放流动性行为下的大行买入需求,2年国债下限或在1%附近。

组合上,跨年前加久期,基本面出现企稳信号后适当降低组合久期。我们建议一季度保持较高的流动性,跨年前适当加久期,做好利率下行准备,待二季度基本面出现企稳信号后,适当降低组合久期,应对可能的阶段性调整。

非基本面维度冲击,10年国债调整上限或为:1Y MLF 2.0% + 20~30BP = 2.2~2.3%。

基本面维度冲击,10年国债调整上限或为:7D OMO 1.5% + 80~90BP = 2.3~2.4%。

1.3 风险偏好:政策双宽,风险偏好显著提升

据浙商证券固收组年度策略《通渠引水,股债双牛——2025债市年度策略》。考虑到货币、财政双宽松,经济稳定增长决心的毋庸置疑,我们认为全市场风险偏好有望大幅改善。

宏观经济层面:十四五收官在即,宏观政策已明确转向,稳增长决心毋庸置疑,核心破局点在于把握地方政府化债“减负”与提振资本市场实体部门“增收”两大循环,能否顺利打破低通胀的负向循环成为经济工作决胜点。

货币政策:降准空间2次,降息空间2次。(1)降准:假设2024Q4不降准,则预计2025年Q4 MLF到期量或为3万亿附近,对应2025年上半年和下半年均有一定概率降准50BP,若2024年Q4降准,预计Q4到期量1.5-2万亿附近,对应2025年上半年降准一次50-100BP。(2)降息:按照往年季节性规律可能落在Q2-Q3,幅度为单次20-30BP。

财政政策:化债为主基调,中央加杠杆。(1)2025年中性情形为赤字率约提升至3.6%附近,对应财政组合:赤字5万亿(中央赤字4.3万亿,地方赤字0.7万亿),地方政府新增专项债5万亿,2万亿特别国债(其中1万亿大行补充资本金)。(2)2025年政府债供给总量12万亿附近,节奏呈现前高后低态势,Q1-Q4净供给3.05万亿/4.74万亿/2.47万亿/1.67万亿。

1.4 盈利预期:整体依旧处在下行通道中

总体来看,收入方面,根据分析师的预期来看,2025年万得全A下滑趋势明显,但在2026年有望重获正增长。利润方面万得全A整体呈现正增长态势,但当前盈利预期整体依旧处在下修趋势中。分行业来看,2024年利润增速是低点,2025年开始增速修复。

根据分析师的预期来看,目前万得全A(除金融、石油石化)的收入、利润依旧处在下修趋势中。具体来看,2025年下滑趋势明显,我们预计在2026年有望迎来反转。

行业维度来看,我们预计大部分行业的收入、利润增速在2025年环比2024年均有所上升。

2024年大部分行业收入和盈利预期处在下修通道中。政策刺激下,仅非银和房地产板块收入、归母净利润预期上修。

风格维度来看,成长风格的基本面增速预期依旧很高,我们预计未来两年一致预期复合增速达11.45%,大幅领先周期、消费、稳定、金融风格。

二、转债市场展望:供给缩量,转债估值面临再平衡

在权益市场上半年交易分母端,下半年交易分子端的背景下,可转债的市场机会值得期待,但是我们认为更多的是自下而上的个券层面的,而可转债的估值虽然处在低位,2025年的供需关系大概率继续维持紧张态势,但是可转债的估值估计难以显著的明显的提升,市场机会更多的聚焦选板块、选个券中。

2.1 转债净供给萎缩,2025供需继续紧张

2024年可转债的余额明显的萎缩,这是自2020年以来的首次,而公募机构配置转债的绝对规模也出现了萎缩,但是相对配置占比依旧处在高位,但是相对2023年的高点也明显下降了。而2025年的可转债到期规模在800~100亿之间,其中AAA评级转债的到期规模为600~700亿之间,银行转债到期规模600亿左右,因此明年对于可转债投资者而言,AAA、银行转债等底仓转债的到期加大了配置的难度。而潜在的新发规模在700多亿左右。静态的看,2025年大概率转债依旧净减少。

2.2 信用风险担忧缓释,低价券占比下降

2024年可转债市场集中定价了信用风险,其中9月中旬左右,近75%的转债被定价了信用风险,且其违约概率在10%以上,从不同评级来看,9月份不管任何评级,都有较大的比率跌破债底、跌破面值的转债。而从可转债的中位数来看,大面积的跌破债底意味着可转债的价格往往处于100元以下,可转债市场的中位数价格也是大幅下跌。但截止到11月26日,市场定价的违约率大于0的转债个数占比下降到了40%以下,平均违约率也大幅下降,各类评级的转债的跌破面值、跌破债底的比率也出现了修复。

回顾历史上的每次大面积的跌破债底期间,事后来看,基本上都是很好的买点,我们认为转债的信用风险定价,特别是普遍的信用债定价是市场错杀的信号之一。展望2025年,上半年将有100~200亿左右的可转债到期,到期前后市场或许依旧会定价信用风险,但是我们认为对剩余期限超过2年以上的转债,如果被波及进而定价违约概率,往往是买点。

2.3 可转债估值处在低位或许是新常态

从不同平价区间来看,平价处在90~110的转债当前的转股溢价率为20%左右,依旧处在2017年以来的高位,但是已经处在2021年以来的低位;平价处在100以上的转债其转股溢价率基本上处在2017年以来的低位。

从不同性质的转债来看,平衡性转债的转股溢价率为19%左右,处在2017年以来的30%的分位数水平,而股性转债的转股溢价率为3%左右,处在2017年以来的14%的分位数水平。

整体来看,可转债的估值越来越接近2021年之前的水平,从估值的变化趋势来看,2021年、2022年是可转债市场估值提升最为明显的年份,而2023年、2024年可转债的估值处在压缩的趋势中。2021年、2022年可转债的估值提升伴随着债券基金、固收加基金的份额与净资产大幅增长,而2023年、2024年固收加基金的规模整体是萎缩的,考虑到固收加基金在过去一年、过去两年的业绩情况,2025年需求力量预计继续疲弱,可转债的估值大概率维持在低位水平。

三、转债个券展望:注重逻辑,阿尔法更关键

如前文所述,随着无风险利率下行、风险偏好提升,我们预计2025年上半年有望分母先行,下半年分子有望跟上。结构性行情下,从DDM模型出发,转债个券的超额收益有望从三个方面出现:1)短期基本面盈利确定改善:公用事业板块、消费补贴预期利好下的家电板块;2)远期市场无风险利率下行:以人形机器人、低空经济等为代表的新质生产力相关板块;3)短期市场风险偏好提升:政策支持下重组、自主可控等相关的板块。

3.1 短期基本面盈利确定改善:哪些有盈利改善可能?

整体来看,财政政策主基调或已从“发展中化债”切换为“化债中发展”。稳增长,防风险的背景下,化债或将成为明年的主线之一。公用事业板块、获益于消费补贴的家电家居板块有望跑出超额收益。   

3.1.1 防风险下,经济政策利好的公用事业板块

总体上,关注经济修复压力中的民生问题更利于稳增长。公用事业板块和政府财政支付相关性较高,优化债务结构和提高融资效率有望改善板块相关企业整体的财务状况,降低经营成本,增强企业盈利预期。在新型城镇化的背景下,居民用电,用水、垃圾处理等需求提速,电力及公用事业板块有望迎来景气改善,板块短期内基本面盈利确定性提高。推荐标的:皖天转债、蓝天转债、首华转债、深圳转债、天壕转债、贵燃转债、新港转债。

3.1.2 稳增长下,财政扩张有望继续支撑消费板块韧性

由于家电等大宗消费品产业链较长,带动经济的作用相对较好,以旧换新消费补贴等刺激政策有望在2025年得到延续。除此之外,受海外扰动因素影响,若出现较大经济下行压力,不排除全国范围内发放消费券,从而刺激内需修复,提升消费板块。推荐标的:科沃转债、莱克转债、荣泰转债、朗科转债、小熊转债、奥佳转债、拓普转债、亿田转债。

3.2 远期市场无风险利率下行,哪些有产业趋势可寻?

在远期无风险利率下行的背景下,新质生产力等与宏观环境低相关的成长板块或将成为重要的配置方向。新质生产力与传统生产力的显著区别在于其核心驱动力为科技创新和产业升级,这将推动未来经济的可持续增长。市场无风险利率下行利好分母端,但整体经济复苏的动力仍显不足,传统行业的边际改善空间有限。我们认为,产业转型较为乐观、有增量政策支撑,且股价收益有向上空间的行业,未来有望迎来快速发展。

3.2.1 人形机器人,工业机器人

政策利好下机器人板块景气提升,人形机器人产业链发展加速。近年来人形机器人进入工业场景,成为国内外确定性较高的应用趋势。目前,人形机器人产业链正处于从“0-1”向“1”不断迈进的阶段,2025年有望成为人形机器人商业化的元年,商业化落地前景可期。推荐标的:拓斯转债、博杰转债、精锻转债、锋工转债、华锐转债、拓普转债。

劳动力短缺叠加产业升级挑战,“机器替人”成为核心趋势。受益于新能源、汽车产业链国产化、高端应用兴起的发展机遇,国内头部工业机器人厂商有望迎来景气复苏。通过大负载机器人、定制化解决方案和完善的供应链及售后渠道,头部厂商有望凭借产业卡位优势,持续享受新兴产业升级带来的窗口期,行业马太效应将会加剧显现。推荐标的:东杰转债、宏发转债、拓斯转债、博杰转债、永02转债。

3.2.2  AI眼镜,MR

AI眼镜的软硬件迭代加速,市场前景逐渐明朗。AI眼镜作为新一代智能穿戴设备,展示出融合人工智能与视觉技术的强大潜力,产业趋势体现在显示技术的突破、语音和图像交互的优化,以及硬件轻量化和性能提升的加速。元宇宙/VR/MR等技术的逐步落地进一步拓展了行业边界,智能穿戴设备向更高集成度和更强交互体验方向迈进,使AI眼镜成为未来消费升级的重要载体。随着产业热度的提升,未来市场空间广阔。推荐标的:联创转债、韦尔转债、冠宇转债、长信转债、佳禾转债、立讯转债。

硬件成本下降和内容生态完善,MR技术的市场渗透率持续提升。硬件设备的技术升级、内容生态的丰富及沉浸式体验的不断优化,满足消费市场的多元需求,成为未来交互方式变革和生产力提升的关键方向。推荐标的:立讯转债、韦尔转债、领益转债、精测转债、华兴转债。

3.2.3 低空经济

低空经济政策频发,打造万亿级蓝海市场。近期,我国低空经济相关政策频繁发布,根据人民政协报,目前我国有近 30 个省份将发展低空经济写入地方政府工作报告或出台相关政策。根据《中国低空经济发展研究报告(2024)》预测,到2026年低空经济规模有望突破万亿元,达到 10644.6 亿元,市场规模巨大。推荐标的:广联转债、楚江转债、麒麟转债、航新转债、威海转债、银轮转债、天箭转债、通裕转债。

3.2.4 自动驾驶

智能网联车法规落地,技术进步和政策支持下行业有望进入增长爆发期。10月16 日,地平线宣布计划在香港进行首次公开募股,募集资金上限约54亿港元,并于10月24日在港交所挂牌上市。10月17日,中国证监会发布关于文远知行境外发行上市备案通知书,并于2024年10月25日在美国纳斯达克证券交易所上市。10月18日,自动驾驶领域独角兽小马智行向美国证监会SEC递交招股说明书,并于11月27日上市。随着高级别自动驾驶正加速商业化落地,在法规、技术和资本运作等方面都进入新的阶段,行业有望进入到快速发展期。推荐标的:关注保隆转债、联创转债。

3.3 短期市场风险偏好提升,哪些有风险偏好提升?

多举措并举促重组主题活跃,退市风险降低,风险偏好逐步提升。9月24日,金融支持经济高质量发展系列措施推出,多措并举活跃并购重组市场,鼓励上市公司通过并购重组进行产业链整合,提升市场资源配置效率,助力上市公司提升核心竞争力,降低退市风险。鼓励中小银行、券商的并购重组,以化解债务风险,提升金融系统运行效率,助力降低系统性风险,减少退市风险。展望后市,政策支持下有望进一步带动市场提升风险偏好。

3.3.1 华为产业链,苹果产业链

自主可控板块短期市场风险偏好提升,华为产业链具有较高弹性。在智能手机产业链订单持续边际改善、补库存拉货动力足的背景下,华为深度布局自主产业链,手机销量有望恢复高增长,华为鸿蒙、华为鲲鹏、华为海思、华为星闪等平台涉及的相关转债均值得关注。建议关注标的如下:

深度护城河下拥抱AI,苹果产业链景气复苏。苹果的人工智能布局全面而深入,既注重技术研发和产品应用,也重视生态构建和合作发展。未来,随着 AI 技术的不断发展和应用领域的不断拓展,苹果的人工智能布局也将持续深化和完善,苹果产业链也有望迎来板块性机会。推荐标的:超声转债、立讯转债、领益转债等。

3.3.2 自主可控:半导体、稀土、数据要素

半导体自主可控的高成长与高弹性使其持续受关注。随着短期市场风险偏好逐步提升,具备高成长与高弹性的半导体产业链不断受到市场关注。经历2022-2023年行业下行期,半导体行业库存得到充分去化,进入2024年以来,随着全球宏观经济转暖,消费电子市场需求逐渐恢复正常,叠加人工智能和国产替代的双重驱动,半导体制造材料、IC制造、半导体制造设备潜力可观。推荐标的:立昂转债、晶瑞转债、南电转债。

政策支持稀土行业绿色高效发展,促进稀土深加工应用产业,提升稀土新材料产品质量和智能制造水平。稀土行业秩序整顿的通知中提到,支持稀土集团和研究单位不断完善稀土开采、冶炼分离技术规范和标准,推广先进清洁生产技术,创建冶炼分离示范工厂,建设高水平、可移动、可示范的离子型稀土绿色矿山。推荐标的:正海转债

数据要素产业链自主可控,潜力巨大。数字化和智能化趋势下,数字要素市场生态逐渐完善。产业链包括数据加工、数据聚合、数据确权、数据交易、数据安全、数据运营和数据采集等多方面。推荐标的:思创转债、卫宁转债、信服转债。

四、风险提示

1)经济基本面改善持续性不足;2)债市超预期调整;海外流动性宽松节奏弱于预期;历史经验不代表未来;3)宏观经济政策或发生超预期的边际变化,可能导致资产定价逻辑发生改变;4)国际局势或发生超预期的变化,可能导致全球资产定价逻辑切换。

加载中...