交通银行平顶山分行被罚35万元:因贷款三查不尽职
金融一线
12月2日金融一线消息,国家金融监督管理总局平顶山监管分局行政处罚信息公开表显示,交通银行股份有限公司平顶山分行因贷款三查不尽职,被国家金融监督管理总局平顶山监管分局罚款35万元。
王远(时任交通银行股份有限公司平顶山分行营业部零贷客户经理)对交通银行股份有限公司平顶山分行贷款三查不尽职行为负有责任,被禁止从事银行业工作终身。
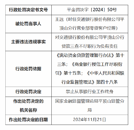
12月2日金融一线消息,国家金融监督管理总局平顶山监管分局行政处罚信息公开表显示,交通银行股份有限公司平顶山分行因贷款三查不尽职,被国家金融监督管理总局平顶山监管分局罚款35万元。
王远(时任交通银行股份有限公司平顶山分行营业部零贷客户经理)对交通银行股份有限公司平顶山分行贷款三查不尽职行为负有责任,被禁止从事银行业工作终身。