新浪财经

【最全】2024年兽用生物制品产业上市公司全方位对比(附业务布局汇总、业绩对比、业务规划等)

前瞻网

关注

转自:前瞻产业研究院

行业主要上市公司:瑞普生物(300119);科前生物(688526);普莱柯(603566);申联生物(688098)等

本文核心数据:行业上市公司营业收入;相关业务占比;相关业务收入

1、兽用生物制品产业上市公司汇总

近年来,我国兽用生物制品行业快速发展。目前,我国兽用生物制品产业的上市公司数量较多。其中,主营业务包含兽用生物制品的上市公司包括:瑞普生物、科前生物、普莱柯、申联生物等。

2、兽用生物制品行业上市公司基本信息对比

从兽用生物制品行业的主要上市企业布局和已有公开信息分析,注册资本最多的是生物股份,其次是中牧股份;成立时间最早的是海利生物和生物股份。

从兽用生物制品行业上市企业已有的公开信息分析,员工总数最多的企业是中牧股份,员工总数为4326人;其次是瑞普生物,员工总数2496人。人均薪酬水平最高的企业是申联生物,人年均薪酬达21.89万元,其次是海利生物,人年均薪酬达18.27万元。

3、兽用生物制品行业上市公司业务布局对比

兽用生物制品行业的上市公司中,大部分兽用生物制品企业业务深耕于国内市场,国外收入仅占很小部分;科前生物、申联生物、生物股份等代表性企业业务布局高度集中于兽用生物制品相关业务。

4、兽用生物制品行业上市公司兽用生物制品相关业务业绩对比

从上市公司兽用生物制品相关营收来看,中牧股份和生物股份的兽用生物制品相关业务营收规模处于领先;从上市企业相关业务毛利率情况来看,兽用生物制品相关业务毛利率水平分化较为明显,普莱柯、科前生物和瑞普生物产品毛利水平领先。

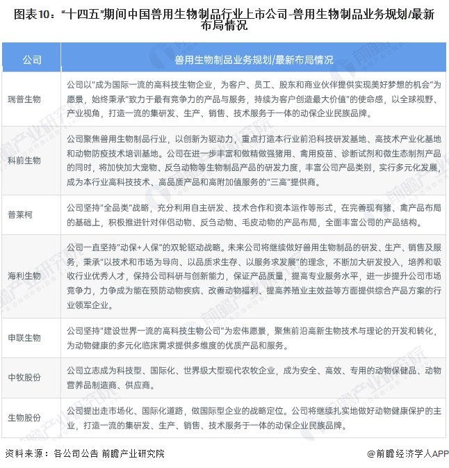
5、兽用生物制品行业上市公司兽用生物制品业务规划对比

更多本行业研究分析详见前瞻产业研究院《中国兽用生物制品行业发展前景预测与投资战略规划分析报告》

同时前瞻产业研究院还提供产业新赛道研究、投资可行性研究、产业规划、园区规划、产业招商、产业图谱、产业大数据、智慧招商系统、行业地位证明、IPO咨询/募投可研、专精特新小巨人申报等解决方案。在招股说明书、公司年度报告等任何公开信息披露中引用本篇文章内容,需要获取前瞻产业研究院的正规授权。

更多深度行业分析尽在【前瞻经济学人APP】,还可以与500+经济学家/资深行业研究员交流互动。更多企业数据、企业资讯、企业发展情况尽在【企查猫APP】,性价比最高功能最全的企业查询平台。

加载中...