新浪财经

特朗普冲击2.0:辨析与应对

第一财经

关注

对中国而言,特朗普再次当选预示着未来四年美国对华经贸政策不太可能缓和,反而可能增加更多竞争和对抗,进而加剧中美经贸关系的不确定性。

在11月6日的美国大选中,特朗普以压倒性优势当选美国总统。特朗普秉持“美国优先”的原则,着重于推动美国经济的增长和制造业的复兴,奉行更极端的单边主义、保护主义和孤立主义。他的经济策略主要依赖于对外加征关税、对内减税、驱逐非法移民、放松监管、加强传统能源生产等。

“特朗普主义”已经对美国与世界产生了深远影响,预计这种影响将会持续。对中国而言,特朗普再次当选预示着未来四年美国对华经贸政策不太可能缓和,反而可能增加更多竞争和对抗,进而加剧中美经贸关系的不确定性。本文主要阐述特朗普二度当选美国总统对美、中两国经济的影响,并基于此提出中国如何应对外部冲击的政策建议。

一、对美国经济的影响

若特朗普全面落实其政策主张,短期内美国经济可能继续保持强劲增长,通胀进一步回落的概率下降,美国股市有望继续高位运行,长期利率有望继续在4%左右盘整(利空债市),美元指数有望继续保持强劲,比特币价格短期内可能继续上涨。然而,由于在通胀制约下,降息空间有限,较高的利率水平将对经济增长与上市公司业绩造成压力。

(一)经济增长提高,通胀压力加剧

其一,特朗普主张将现行的21%公司税率降至15%,同时取消小费税和社会保障付款税,并撤销电动汽车的税收优惠,同时减少监管,并限制政府职能范围。这些措施可能会提高财政赤字,并刺激国内需求,从而促进美国经济增长。

其二,美国计划对全球商品征收10%至20%的关税,特别是对中国商品征收高达60%的关税,这可能会导致美国的贸易条件恶化,增加贸易成本,进而推高美国进口商品的价格。

其三,美国将终止边境开放政策,并计划启动大规模的移民驱逐行动,同时支持在边境部署军队,建造更多的边境墙,这可能会扩大农业、建筑和低端服务业等行业的劳动力短缺,从而推高工资水平。

三方面因素共同作用,可能会加剧美国的通货膨胀压力,并对中低收入家庭生活造成冲击。

(二)美股强劲,美债利率上升

特朗普政府下调企业所得税率的政策,加大财政刺激力度,有助于经济增长与企业盈利,从而有望推升股市。美国股市有望继续维持高位运行,特别是化石能源、加密货币、制造业、人工智能等板块可能受益。而扩大财政赤字和加关税等政策均指向高通胀,导致美债收益率有上升风险,长期利率有望继续在4%左右盘整,利空债券

(三)美元走强

特朗普的政策倾向于刺激通胀,并可能在短期内促进美国经济快速增长,这可能减少市场对美联储进一步降息的预期,进而支撑美元汇率。然而,从长期来看,减税政策对经济的刺激作用是一次性的,而且特朗普对美联储货币政策的潜在干预可能会压低短期利率。这种低利率与高通胀的组合可能会减少美元的吸引力。此外,特朗普支持减少对人工智能的监管,并支持加密货币,这可能会推动比特币等加密货币的价格进一步上涨。

二、对中国经济的影响

特朗普主张的经济政策,尤其是贸易保护主义和科技限制措施,对中国出口、资本流动以及科技发展等方面将会产生多维度的影响。

(一)对出口的影响

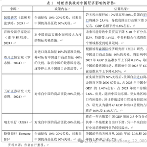
目前,一些研究机构和专家对特朗普可能实施的对华加征高关税政策的影响进行了深入分析和估算(见表1)。从估算结果来看,若这些高关税政策落地,将对中国的出口、经济增长以及中美贸易关系等方面产生重大负向冲击。出口方面,预计美国自华进口将大幅减少,中国出口总额将出现不同程度的下滑。经济增长方面,也将面临一定程度的下降压力,从下降0.25~2.5个百分点不等。此外,中美贸易可能下降5~10个百分点。

一方面,大幅加征关税或将对中国出口带来较大冲击。假定美国对中国加征关税至60%(当前为19%),那么中国对美国出口增速下降34%左右。美国占中国出口的比重约为14%,也就意味着对中国整体的出口影响约为4.8%。

另一方面,中国经济增长可能因出口量因关税提升而下降而承受更大压力。一是出口走弱导致从业人员收入、企业利润和税收下滑,从而拖累消费、投资和政府支出,相关影响还可能外溢到非出口行业。二是贸易壁垒增加情况下,中国供应链向海外的转移可能加速,负面冲击国内就业。若美对中国企业在第三国设厂生产的出口产品也征收高额关税,可能引发更大面积的中国企业困难和失业增加。三是与上次主要针对中国不同,此次特朗普还提议对所有贸易伙伴加征关税。如果这一提议落地,将冲击美所有贸易伙伴的经济增长,并引发其他货币对美元走弱,从需求和汇率两方面加大中国对其他国家出口的压力。

(二)对资本流动的影响

特朗普的执政对中国资本流动的长期和短期趋势均有影响。

首先,就长期投资而言,特朗普倡导的保护主义政策可能触发全球供应链的重新配置,这将迫使部分企业重新考量他们在中国的投资决策,尤其是那些依赖出口到美国的制造业企业,对中国的外资引进造成负面冲击。更甚者,特朗普可能对中国在美“广泛资产”的所有权制定新的限制措施,阻止美公司在中国投资。此外,中国对外直接投资可能增加。

一方面,特朗普对中国企业赴美投资一事持相对开放态度,或将多管齐下鼓励或要求中国企业赴美投资设厂。特朗普在竞选时就多次表示希望通过更高关税等措施鼓励制造业回流,并欢迎外资企业在美设厂。但同时,特朗普可能阻止中国企业在美国拥有任何重要的基础设施,包括能源、技术、电信、农田、自然资源、医疗用品和其他战略性国家资产。

另一方面,为了规避关税壁垒,中国出口企业可能会将生产线转移到东南亚、墨西哥等地区,以寻求更低的关税和更稳定的贸易环境,会有更多企业出于税收或产业配套方面考虑,赴东南亚、欧美开展境外投资,从而增加中国对外直接投资。

其二,从短期投资来说,中国证券资本流入减少。美国有可能出台政策,禁止其养老金投资中国企业的股票和国债。此外,对于未遵守美国监管规定的中概股,美国可能会要求其从美国股市退市。同时,美国还可能禁止国内资金投资A股市场,包括通过香港交易所的“沪港通”和“深港通”机制进行的投资。这些潜在的限制措施,无疑会对中国证券市场的资本流入产生不利影响。

(三)对科技的影响

中国高科技发展将面临更大限制,陷入更为艰难的发展困境。特朗普极有可能持续推动与中国在高科技领域的“脱钩断链”,或者强化现有制裁措施并扩大制裁范围,进一步加大对中国科技领域的打压力度。预计美将进一步加大对中国半导体、量子技术和人工智能领域的封锁,或将制裁范围进一步扩大至先进制造业、生物医疗技术等领域。比如芯片领域,比如华为等高科技企业的全球战略都将受到严峻挑战。

(四)对金融的影响

1.对股市的影响

特朗普当选美国总统不利于A股的平稳运行。2018年中美贸易摩擦曾引发A股快速下跌,上证指数全年下跌24.6%。若中美贸易摩擦升级,将拖累经济增长,影响市场情绪和风险偏好,对A股影响偏负面。特朗普此次的执政主张将对大类资产带来一定影响,主要表现为“美元偏强、黄金中性、利率上行”等。

因此,特朗普当选美国总统影响A股市场表现的渠道有几方面。第一,特朗普的贸易保护措施可能影响中国制造企业出口与盈利。贸易政策通过影响中国商品的出口规模及利润,进而影响相关的出口行业及产业链。第二,大选结果可能一定程度影响中国的政策力度和空间。国内货币政策空间或也会考量外部条件变化,低利率是特朗普经济学的重要观点,因为低利率有利于提高居民投资与购房的意愿,促进企业增加资本开支,进而提振经济增速。同时,特朗普认为应该加强总统对美联储的干预。

细分行业来看,由于特朗普当选后可能会压制出口,中国很可能加大内需政策的力度,以平衡外需的减弱。而这一举措可能会对内需相关板块,如消费、基建等产生积极影响。同时,特朗普可能会继续采取强硬的对华贸易政策,这可能会加剧中美之间的贸易摩擦,对中国出口企业造成压力。同时,这也可能强化A股市场对自主可控技术的预期,进而刺激相关板块,如半导体、稀土永磁、军工、农业等贸易摩擦概念股活跃起来。

2.对债市的影响

特朗普当选美国总统或对中国债券市场产生显著影响。

其一,中国债市利率面临较大下行压力。一方面,通过影响市场情绪及预期给中国债市利率带来下行压力。例如,限制我国高科技企业、加征关税等逆全球化政策,会阻碍中国经济基本面的修复预期,进而对中长债利率形成下行压力。另一方面,为中国货币政策提供了更多灵活调控空间,货币宽松政策或许会助推中国债市利率下行。在特朗普经济政策下,叠加美联储开启降息,人民银行或许会进一步实施宽松货币政策,以对冲外部冲击、稳定经济预期,推动债市利率总体下行。从特朗普上一任期中国债市表现看,在逆全球化贸易政策下,中国货币政策转向宽松推动了债券利率整体回落。

其二,通过国际市场加大中国债市波动。一是特朗普经济政策通过影响全球金融市场进而影响中国。若其政策导致全球经济形势不确定性以及地缘政治风险加剧,将加剧债市投资者恐慌情绪,引发债市剧烈波动。二是特朗普经济政策或导致中国部分行业的风险敞口提升。比如外贸类企业或面临更大的市场风险和汇率风险,影响企业盈利和信用状况,对信用债定价产生较大负面冲击。

其三,短期需关注中国财政端发力对信用债“挤出”的影响。特朗普贸易政策将对中国进出口产生潜在的负面效应,为对冲影响,短期内中国大概率将进一步在刺激内需方面发力。持续大规模超长期限特别国债的发行可能吸引大量市场资金,导致信用债市场资金供给相对减少,推高信用债融资成本。

3.对人民币汇率的影响

短期来看,特朗普当选美总统可能会使人民币面临贬值压力,加剧外汇市场波动。美国大选前后,乃至于特朗普正式施政前,由于不确定性较高,美元在避险情绪推动下可能会阶段性走强,进而对非美货币带来贬值压力,使得人民币等货币的汇率出现集体波动。特朗普后续如出台对华加征关税等限制性措施,也可能在一定程度上对外汇市场投资者预期形成扰动,促使人民币汇率呈现阶段性贬值。

但从长期来看,人民币的汇率变动主要由中美两国的经济基础状况所决定,因此不太可能持续性地承受贬值的压力。一方面,从外部来讲,未来一段时间,美国货币政策总体上处于降息阶段。另一方面,从内部来讲,随着一揽子宏观政策逐步落地,中国经济将平稳复苏,经济增速有望加速向潜在增长水平回归;外资将不断流入更加开放的中国市场,而出口产业的韧性将有助于中国对美保持贸易顺差,如此一来,人民币汇率水平稳定将会获得市场认可。且中国相关政策工具箱内调节人民币波动的工具较多,有能力保持人民币汇率在合理的区间内基本稳定,人民币不会出现持续大幅贬值。

4.大宗商品市场

特朗普倾向于打击新能源,偏好化石能源,对石油市场的影响主要在以下三方面。

一是通过增加国内的石油供应来实现能源价格的降低。这可能包括加快石油和天然气的开采步伐,以及放宽对联邦土地上油气开采的限制。

二是通过减少地缘政治紧张局势来降低能源价格。在财政和外交政策方面,特朗普政府提出了减少对外援助和回归“孤立主义”的政策倾向,这可能有助于减小全球地缘政治风险,从而对稳定能源价格产生积极影响。

三是对于石油需求存在不确定性影响。特朗普政府可能一方面削弱新能源政策力度,缓解绿色转型对美国化石能源需求的压力,且其通过实施减税政策提振美国经济增速;但另一方面,其对外施加的高关税政策可能对其他经济体的需求增长产生不利影响。

对于黄金市场而言,特朗普政府的政策影响也具有不确定性。第一,去全球化对美元的削弱、压低美国实际利率和关税政策对国际贸易摩擦的加剧,有利于提升黄金的相对价值。第二,特朗普曾公开表示如果重新执政将结束俄乌战争、巴以战争,从而可能有利于降低全球地缘政治风险,并在一定程度上降低黄金的避险价值。

三、政策建议

近年来,中美关系已进入结构性竞争和长期对抗的阶段,双方对全球影响力的竞争已超越短期政策调整的范围,逐渐演变为深层次的战略博弈。鉴于特朗普对华政策对中国经济金融产生的一系列影响,中国政府可以从以下几个方面实施应对之策:

第一,经济政策“以我为主”,实施更具扩张性的财政政策、货币政策以及更为积极的科技产业政策。

一是实施更具扩张性的财政政策,稳定宏观经济大盘。建议增发特别国债,加大对重点行业(就业吸纳能力较强的服务业和中小企业)和重点群体(灵活就业和新就业形态劳动者、高校毕业生、返乡农民工等)的财政支持力度,稳定居民收入预期,恢复市场信心。

二是货币政策锚定通胀目标继续加力。公布央行关注的通胀指标和目标,以可置信的政策操作引导市场长期通胀预期锚定在合理水平。例如,货币政策锚定2%的通货膨胀率,并且承诺不达此目标宽松政策会继续加码,将会真正起到提振市场预期的作用,从而有力推动经济恢复向好。

三是加快科技体制改革。进一步加大科研投入力度,集中力量攻关产业链关键核心技术和零部件薄弱环节,尤其是强化基础研发,提高中央财政在基础研发的比重,提升产业链供应链韧性和安全水平,提高关键零部件自给率,降低对国外技术和产品的依赖。优化科研环境,提高科研效率,激发科研人员创新积极性,进一步提升国家科技实力和竞争力,在全球科技竞争中占据更有利的地位,为国家经济发展提供强大的科技支撑。

第二,通过扩大内需、推动出口多元化以及加快“出海”等举措来应对关税带来的挑战。

一是积极扩大内需,加快国内市场发展,降低对外部市场的依赖度。提高社会保障水平、增加公共消费,以改善居民收入预期,激发消费潜力。推进以人为核心的新型城镇化,推动农村现代化,优化区域经济布局,扩大消费需求增长的基数和增量。改革相关税制,以提升中高净值群体的消费意愿。加大投资力度,通过基础设施建设完善各类消费的供给体系和配套设施。

二是加大力度拓展出口多元化发展空间。大力发展与发展中国家的贸易和投资往来,尤其注重与“一带一路”沿线、中东欧、中亚、南亚、拉美等地区的贸易联系,扩大发展中国家地区的贸易朋友圈,开拓国际市场并扩大出口份额,进一步加速出口区域布局调整,提高出口的综合竞争力。

三是加快国内制造企业的“出海”步伐。积极鼓励和扶持国内企业“出海”,通过财税政策扶持、简化出海流程、加强企业境外保障等措施,积极支持出海企业做大做强。不但可以进军美国企业收缩或退出的东盟、中东、欧洲等地区和“一带一路”沿线国家,甚至还可进军美国本土市场,通过加大对美投资来增进双方经济融合度。

第三,持续扩大开放程度,进一步优化国际营商环境。加快构建与国际通行规则相衔接的营商环境制度体系,出台建设更高水平开放型经济新体制的政策,大力拓展面向全球的高标准自由贸易区网络,建立同国际通行规则衔接的合规机制,持续优化开放合作环境,为我国经济发展注入新活力。完善产权保护、市场准入、公平竞争、社会信用等市场经济基础制度,缩减外资准入负面清单,为外资创造更广阔的市场空间、营造更好的营商环境,从而增加外商直接投资。

第四,大力推进经济社会体制改革向纵深发展。必须坚持稳中求进工作总基调,在更高起点、更高层次、更高目标上深化经济体制改革,在转方式、调结构、提质量、增效益上积极进取,坚持依靠改革增强发展内生动力,加快完善更有活力、更有效率、更加公平、更加包容、更有利于人的全面发展的高水平社会主义市场经济体制,为中国式现代化注入更强动力。

第五,既要容忍人民币对美元汇率适度阶段性贬值,又要防过度调整及避免持续贬值预期。特朗普重新上台后,随着国际环境不确定性和不稳定性的上升,都将在增大人民币汇率弹性的同时带来贬值压力。此时,应该容忍人民币对美元汇率的适度贬值,这既有利于促进中国出口增长,也有利于为国内的货币政策放松打开空间。不过,为了防止在本币贬值、国内资产价格下跌与短期资本外流之间形成负反馈循环,中国央行应避免形成持续的贬值预期,并防止汇率超调的发生。

第六,提升外交沟通协调力,拓宽国际合作空间。一是加强与美国的外交沟通与协调,通过对话和协商解决分歧和矛盾,坚持相互尊重、和平共处、合作共赢的原则,推动中美关系的健康稳定发展。二是积极参与国际事务,发挥建设性作用,推动全球治理体系的改革和完善。三是继续加强与其他国家或地区的合作,拓展国际合作空间。积极推动“一带一路”倡议的实施,加强与沿线国家的贸易投资合作,共同推动区域经济的发展。加强与欧洲、东盟等国家和地区的合作,推动多边贸易体制的发展,维护全球贸易的稳定。

(张明为中国社会科学院金融研究所副所长、国家金融与发展实验室副主任,张鹏与王瑶均为中国社会科学院金融研究所博士后、国家金融与发展实验室研究员)

第一财经获授权转载自微信公众号“张明宏观金融研究”。

加载中...