新浪财经

【中原新材料】新材料行业月报:商务部等四部门公布两用物项出口管制清单,10月中国新能源车零售同比增长56.7%

市场投研资讯

关注

(来源:中原证券研究所)

投资要点:

11月新材料板块走势强于沪深300截至11月25日,新材料指数(万得)本月上涨4.12%,跑赢沪深300指数(-1.10%)5.22个百分点。同期上证综指下跌0.49%,深证成指下跌1.61%,创业板指上涨0.50%。新材料指数涨跌幅与30个中信一级行业相比位列第3位。新材料指数的PE(TTM,剔除负值)为26.61倍,环比上月上涨4.45%,处于自2021年以来历史估值的72.90%分位。

基本金属:11月基本金属价格涨跌不一。上海期货交易所基本金属价格涨跌幅度:铜(-3.61%)、铝(-1.80%)、铅(0.80%)、锌(1.23%)、(-5.89%)、镍(0.84%)。

半导体材料:9月中国半导体销售额连续11个月同比增长。根据美国半导体行业协会(SIA)的数据,全球半导体销售额为553.2亿美元,同比增长23.2%,环比增长4.1%;中国半导体销售额为160.4亿美元,同比增长22.9%,环比增长3.6%。

超硬材料:10月超硬制品出口金额同比增长。10月我国超硬材料及其制品出口1.40万吨,同比上涨17.27%;出口额1.54亿美元,同比上涨10.88%。分层级来看,超硬材料出口70.55吨,同比下跌6.20%;出口额0.23亿美元,同比下跌18.99%;超硬制品出口1.40万吨,同比上涨17.42%;出口额1.31亿美元,同比上涨18.43%。

l 特种气体:稀有气体价格环比小幅下降。10月稀有气体价格和月涨跌幅度分别为氦气(659元/瓶,-2.23%),氙气(29677元/立方米,-5.39%),氖气(125元/立方米,0.00%),氪气(350元/立方米,0.00%)。

维持行业“强于大市”的投资评级。从市场估值来看,截止至11月25日,新材料指数市盈率(TTM,剔除负值)为26.61倍,环比上月上涨4.45%,处于自2021年以来历史估值的72.9%分位,估值较2024上半年相比得到迅速修复。从长远来看,新材料作为成长性行业,伴随着我国制造业对新材料需求不断扩大,未来将持续发展。基于新材料行业和下游半导体、新能源等行业发展前景、新材料板块业绩增长预期及估值水平,维持新材料行业“强于大市”投资评级。

风险提示:技术进展不及预期;上游原材料价格大幅波动;下游需求不及预期;地缘政治因素影响。

1. 行业表现回顾

1.1. 新材料指数11月表现优于沪深300

11月新材料板块走势强于沪深300。截至11月25日,新材料指数(万得)本月上涨4.12%,跑赢沪深300指数(-1.10%)5.22个百分点。同期上证综指下跌0.49%,深证成指下跌1.61%,创业板指上涨0.50%。新材料指数涨跌幅与30个中信一级行业相比位列第3位。新材料板块11月成交额15133.75亿元,环比缩量3.46%。

11月新材料多数子板块上涨,锂电化学品涨幅居前。各子板块涨跌幅排名依次锂电化学品(17.42%)、稀土及磁性材料(6.75%)、电子化学品(5.01%)、半导体材料(3.86%)、膜材料(3.21%)、其他金属新材料(2.48%)、有机硅(2.19%)、工业气体(-5.28%)、超硬材料(-6.71%)、碳纤维(-6.99%)。

1.2. 新材料板块11月半数个股上涨

11月新材料股票涨跌各半。截至11月25日,本月170只个股中,85只上涨,84只下跌,1只收平。涨幅排名前五的公司分别为有研新材(123.65%)、银河磁体(84.37%)、英洛华(60.56%)、佛塑科技(59.65%)、天奈科技(51.83%);五只下跌的股票为光智科技(-31.53%)、黄河旋风(-25.12%)、德邦科技(-21.47%)、华峰超纤(-19.98%)、TCL中环(-19.57%)。

1.3. 板块估值环比上涨

新材料板块估值环比上月小幅上涨。从市盈率来看,截止至2024年11月25日,全部A股的PE(TTM,剔除负值)为14.69倍;新材料指数的PE(TTM,剔除负值)为26.61倍,环比上月上涨4.45%,处于自2021年以来历史估值的72.90%分位。行业横向对比来看,新材料指数的PE(TTM,剔除负值)与30个中信一级行业相比排名第8位。

超硬材料、半导体材料等子行业估值较低。半导体材料整体估值PE为57.92倍(22.80%);稀土及磁性材料整体估值PE为69.52倍(98.30%);碳纤维整体估值PE为55.99倍(76.80%);工业气体整体估值PE为34.65倍(51.40%);有机硅整体估值PE为38.98倍(98.20%);锂电化学品整体估值PE为42.29倍(81.10%);膜材料整体估值PE为46.40倍(95.40%);超硬材料整体估值PE为34.35倍(17.60%);电子化学品整体估值PE为43.50倍(50.40%);其他金属新材料整体估值PE为28.72倍(29.70%)。

2. 重要行业数据跟踪

2.1. 宏观数据:10月CPI环比下降,PMI指数回升

10月份,消费市场运行总体平稳,食品价格高位回落,加之汽油价格下行,CPI环比下降0.3%,同比上涨0.3%。扣除食品和能源价格的核心CPI略有回升,同比上涨0.2%,涨幅比上月扩大0.1个百分点。从环比看,CPI下降0.3%,上月为持平。从同比看,CPI上涨0.3%,涨幅比上月回落0.1个百分点。

10月份,国际大宗商品价格总体波动下行,但在一揽子增量政策落地显效等因素带动下,国内部分工业品需求恢复,PPI环比降幅明显收窄,同比降幅微扩。从环比看,PPI下降0.1%,降幅比上月收窄0.5个百分点,连续两个月收窄。其中,生产资料价格由上月下降0.8%转为上涨0.1%;生活资料价格下降0.4%,降幅扩大0.3个百分点。从同比看,PPI下降2.9%,降幅比上月扩大0.1个百分点。其中,生产资料价格下降3.3%,降幅与上月相同;生活资料价格下降1.6%,降幅扩大0.3个百分点。

PMI方面,10月份,制造业采购经理指数(PMI)为50.1%,比上月上升0.3个百分点,制造业景气水平回升。其中PMI生产指数50.1,表明我国制造业企业生产有所扩张;新订单指数50.0,环比增加0.1个百分点,表明制造业市场需求有所提升。

固定资产投资方面,2024年10月制造业、基建、房地产固定资产投资分别为9.3%、9.4%、-10.3%。10月制造业投资仍保持较高增速,环比增速小幅扩大,基建投资增速有所增加,房地产投资继续下行趋势,降幅继续扩大。

进出口方面,2024年10月出口金额同比增长12.7%,进口金额当月同比减少2.3%,出口需求表现强劲。

2.2. 金属价格及库存变动:11月基本金属价格涨跌不一

基本金属方面,截至11月24日,11月,伦敦金属交易所(LME)基本金属价格涨跌幅度:铜(-5.94%)、铝(1.04%)、铅(-1.01%)、锌(-3.07%)、锡(-8.96%)、镍(-1.89%);上海期货交易所基本金属价格涨跌幅度:铜(-3.61%)、铝(-1.80%)、铅(0.80%)、锌(1.23%)、锡(-5.89%)、镍(0.84%)。

11月,伦敦金属交易所(LME)基本金属全球库存增减幅度:铜(-1.75%)、铝(-5.52%)、铅(43.77%)、锌(5.55%)、锡(4.81%)、镍(8.01%)。

11月,上海期货交易所(LME)基本金属全球库存增减幅度:铜(-21.53%)、铝(-15.67%)、铅(-6.33%)、锌(13.23%)、锡(-8.64%)、镍(1.47%)。

稀土方面, 11月,主要稀土品种价格涨跌幅:氧化镧(0.00%)、氧化铈(0.00%)、氧化镨(0.00%)、氧化钕(-2.34%)、氧化铽(-0.76%)、氧化镝(-3.15%)、氧化镨钕(-3.07%)、氧化钇铕(0.00%)。

2.3. 半导体材料:中国半导体销售额连续11个月同比增长

2024年9月,根据美国半导体行业协会(SIA)的数据,全球半导体销售额为553.2亿美元,同比增长23.2%,环比增长4.1%,继去年11月份以来,连续第11个月同比增长。从地区来看,日本(5.3%)、美洲(4.1%)、亚太(4.0%)、欧洲(4.0%)、中国(3.6%)的销售额环比增长。与去年同期相比,美洲(46.3%)、中国(22.9%)、亚太(20.8%)、日本(7.7%)的销售额有所增长,但欧洲(-8.2%)的销售额有所下降。

2024年9月,根据美国半导体行业协会(SIA)的数据,中国半导体销售额为160.4亿美元,同比增长22.9%,环比增长3.6%,继2024年11月份以来,连续11个月实现环比增长。

2024年10月,中国集成电路产量为358.58亿块,同比增长11.8%。同期费城半导体指数为4946.45点,同比增长53.82%。费城半导体指数和中国集成电路产量均已连续19个月实现同比增长。随着半导体行业持续改善会对半导体材料有所带动。

2.4. 超硬材料:10月超硬制品出口金额同比增长

2024年1月至10月,我国超硬材料及其制品出口14.05万吨,同比上涨12.67%;出口额16.53亿美元,同比下跌3.54%;出口单价11.77美元/千克,同比下跌14.39%。从商品分类来看,11产品出口量上升、2产品出口量下降;10产品出口额上升、3产品出口额下降。

单看10月,我国超硬材料及其制品出口1.40万吨,同比上涨17.27%;出口额1.54亿美元,同比上涨10.88%;出口单价11.00美元/千克,同比下跌5.44%。从商品分类来看,10产品出口量上升、3产品出口量下降;11产品出口额上升、3产品出口额下降。

2024年1月至10月,我国超硬材料出口753.04吨,同比上涨15.36%;出口额3.33亿美元;出口单价442.44美元/千克,同比下跌40.27%。单看10月,我国超硬材料出口70.55吨,同比下跌6.20%;出口额0.23亿美元,同比下跌18.99%;出口单价322.11美元/千克,同比下跌13.64%。10月加工钻石出口单价为32360美元/千克,同比下跌50.80%,环比增长56.30%。从环比来看,加工钻石出口价格有所回升。

2024年1月至10月,我国超硬制品出口13.98万吨,同比上涨12.65%;出口额13.20亿美元,同比上涨7.28%;出口单价9.45美元/千克,同比下跌4.76%。单看10月,我国超硬制品出口1.40万吨,同比上涨17.42%;出口额1.31亿美元,同比上涨18.43%;出口单价9.42美元/千克,同比上涨0.87%。

从出口地区来看,出口目的地高度集中,2024年1-10月排名前十的目的地占据了出口总量的52.80%、出口总额的59.51%。其中,印度依然是我国最大的出口地,出口量和出口额占比分别为22.32%、13.24%。从出口量来看,阿联酋、巴西、德国等目的地出口量同比增长较大;从出口额方面来看,越南、巴西、德国同比增幅较大。

2.5. 特种气体:稀有气体价格环比下降

2024年10月,稀有气体价格环比小幅下降。稀有气体价格和月涨跌幅度分别为氦气(659元/瓶,-2.23%),氙气(29677元/立方米,-5.39%),氖气(125元/立方米,0.00%),氪气(350元/立方米,0.00%)。

2024年10月中国共进口氦气349.94吨,环比增加21.19%,同比增加7.48%。

从需求方面来看,特种气体,广泛应用于半导体、LED、光纤光缆、医药等新兴行业。10月集成电路产量是358.58亿块,同比增长11.8%,1-10月总产量在3530亿块,同比增长24.8%,对稀有气体需求有带动作用;2024年1-10月,国内光缆产量累计值达到22162.6万芯千米,光缆产量同比下降19.5%。我国光纤光缆行业延续弱势,对氦气需求减弱。

3. 行业动态

【新材料:上海:支持合成生物材料、可生物降解材料等替代传统化工材料】  11月15日,上海市经济和信息化委员会、上海市发展和改革委员会、上海市教育委员会、上海市科学技术委员会印发 《上海市促进新材料产业高质量发展实施方案(2025-2027年)》提出,聚力建设纤维、膜、生物制造3大创新高地,培育壮大复合材料、催化新材料、电子化学品、高温超导、石墨烯5个产业集群,打造深度赋能的材料智能引擎,“3+5+1”新材料产业发展体系建设取得重要突破。到2027年,3大创新高地和5个集群占新材料产值比重达到90%,开发应用3-4个新材料垂类人工智能模型。建成12家新材料中试基地,新增20家市级以上企业技术中心。新材料产值达到3500亿元,新材料占原材料工业产值比重超过45%。《方案》提到,大力推进生物制造,支持合成生物材料、可生物降解材料等替代传统化工材料,布局5个以上新产品开发。支持传统石化基地布局CO2制备生物燃料、生物材料催化剂及原料、生物基尼龙等产业化项目,推进生物基高分子材料在工业等领域应用。(中塑在线)

【新材料:商务部等四部门公布两用物项出口管制清单】  11月15日,商务部、工业和信息化部、海关总署、国家密码局公布关于《中华人民共和国两用物项出口管制清单》的公告,自2024年12月1日起实施。管制清单包括专用材料和相关设备和化学制品、材料加工、电子、电信和信息安全、传感器和激光器、船舶、航空航天与推进等10大类,涉及到碳纤维增强复合材料、碳-碳复合材料、超高分子量聚乙烯、聚酰亚胺复合材料、聚酰胺复合材料、聚碳酸酯复合材料等。此次制定《清单》是对现有已管制的所有两用物项进行系统整合,建立完整的清单体系和制度,暂不涉及具体管制范围的调整。(商务部)

【新能源:10月份全国光伏新增装机20.42GW】11月22日,国家能源局发布1~10月份全国电力工业统计数据。10月,太阳能发电装机新增容量20.42GW,1-10月太阳能发电装机新增容量181.3GW。截至10月底,全国累计发电装机容量约31.9亿千瓦,同比增长14.5%。其中,太阳能发电装机容量约7.9亿千瓦,同比增长48.0%;风电装机容量约4.9亿千瓦,同比增长20.3%。1~10月份,全国发电设备累计平均利用2880小时,比上年同期减少128小时;全国主要发电企业电源工程完成投资7181亿元,同比增长8.3%;电网工程完成投资4502亿元,同比增长20.7%。(北极星太阳能光伏网)

【新能源:10月中国新能源车市场零售119.6万辆同比增长56.7%】11月8日乘联会发布全国乘用车市场分析显示,10月,中国新能源乘用车市场零售119.6万辆,同比增长56.7%,环比增长6.4%。10月,中国新能源乘用车生产达到137.9万辆,同比增长49.9%,环比增长12.6%;新能源乘用车出口12万辆,同比增长10.4%,环比增长13.7%。此外,当月新能源车国内零售渗透率52.9%,较去年同期渗透率提升15个百分点。统计还显示,10月中国乘用车市场零售226.1万辆,同比增长11.3%,环比增长7.2%,今年以来累计零售1783.5万辆,同比增长3.2%。乘联会分析称,随着国家报废更新政策及各地方以旧换新置换政策在10月全面发力,大力拉动车市增长,叠加“十一”黄金周效应,10月车市呈高速增长态势。其中,新能源车消费增量贡献巨大。(中国新闻网)

【半导体:国家先进制造业集群名单公布:京津冀集成电路集群上榜】近日 ,工信部公布了2024年先进制造业集群竞赛胜出集群名单,全国共有35个先进制造业集群上榜,涉及信息技术、集成电路、稀土新材料、人工智能、工业母机、生物医药等领域,其中京津冀集成电路集群亦有上榜。(全球半导体观察)

【半导体:中国加快推进汽车芯片行业标准制定】据央视新闻报道,我国正加快推进汽车芯片行业标准制定。报道称,工业和信息化部今年1月发布的《国家汽车芯片标准体系建设指南》曾提出,到2025年将制定30项以上汽车芯片重点标准;到2030年,制定70项以上汽车芯片相关标准,基本完成对汽车芯片典型应用场景及其试验方法的全覆盖。(全球半导体观察)

【超硬材料:10月美国珠宝零售额同比上升7.4%】根据Tenoris数据,美国110月培育钻石成品珠宝的零售额同比上升了46%,增幅为上个月的两倍,2024年1-10月零售总额同比上升33%。零售均价下降8.5%,据此可推算出销量增长约60%。培育钻石细分产品中,手链类产品的销量增长了200%,但整体占比依然较小。相比之下,戒指和耳环产品依旧占据了大多数。(钻石观察)

4. 河南上市公司财务数据与要闻跟踪

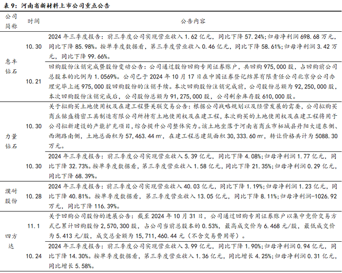
4.1. 新材料河南上市公司要闻

4.2. 主要财务指标概况

5. 投资建议

半导体材料:我们看好国产半导体企业投资机会。根据SEMI报告2024年第三季度全球半导体制造业表现出强劲势头,预计四季度半导体总资本支出环比增长27%,同比增长31%。由于半导体材料位于产业链上游环节,未来资本支出恢复增长有利于产能扩张下半导体材料用料上升,带动行业上行,建议关注电子特气、光刻胶等技术难度大和国产化替代率低的半导体材料细分子行业。

超硬材料:在世界复苏乏力、外需减弱的背景下,超硬制品整体表现出了较强的韧性,部分高端超硬制品出口如刀具、钻头实现了量价齐增。而随着技术不断演进突破,功能性金刚石在半导体、军工、光学应用也初步显露出实用化趋势,产业化序幕徐徐拉开。未来,随着功能性金刚石技术的成熟,将为超硬材料企业开拓一片崭新的蓝海。

从市场估值来看,截止至11月25日,新材料指数市盈率(TTM,剔除负值)为26.61倍,环比上月上涨4.45%,处于自2021年以来历史估值的72.9%分位,估值较2024上半年相比得到迅速修复。从长远来看,新材料作为成长性行业,伴随着我国制造业对新材料需求不断扩大,未来将持续发展,随着下游不断复苏以及国产替代推动,国内新材料龙头公司有望受益。基于新材料行业和下游半导体、新能源等行业发展前景、新材料板块业绩增长预期及估值水平,维持新材料行业“强于大市”投资评级。

6. 风险提示

(1)技术进展不及预期;

(2)上游原材料价格大幅波动;

(3)下游需求不及预期;

(4)地缘政治因素影响。

证券分析师承诺:

本报告署名分析师具有中国证券业协会授予的证券分析师执业资格,本人任职符合监管机构相关合规要求。本人基于认真审慎的职业态度、专业严谨的研究方法与分析逻辑,独立、客观的制作本报告。本报告准确的反映了本人的研究观点,本人对报告内容和观点负责,保证报告信息来源合法合规。

重要声明:

加载中...