新浪财经

保山市消防救援局关于申报2025年度消防安全重点单位的公告

昆明信息港

关注

保山市消防救援局关于申报2025年度

消防安全重点单位的公告

根据《中华人民共和国消防法》《机关、团体、企业、事业单位消防安全管理规定》等法律法规的有关规定,各机关、团体、企业、事业单位符合《云南省消防安全重点单位界定标准(试行)》的应当主动进行申报,现将保山市各县(市、区)2025年度消防安全重点单位调整界定申报工作公告如下:

一、申报时限 2024年11月28日起至2024年12月12日。

二、申报部门

 各机关、团体、企业、事业单位向所在辖区的消防救援局进行申报:

 (一)机关、团体、企业、事业单位在隆阳区、产业园区辖区的,向隆阳区消防救援局申报;地址:隆阳区永昌街道王家庄社区海棠路中段,联系电话:0875-2146026,邮箱:lyqxfdd@163.com,传真:0875-2146026。

(二)机关、团体、企业、事业单位在腾冲市辖区的,向腾冲市消防救援局申报;地址:腾冲市腾越街道砚湖社区和谐小区119号,联系电话:0875-5181546,邮箱:3093177509@qq.com。

(三)机关、团体、企业、事业单位在施甸县辖区的,向施甸县消防救援局申报;地址:施甸县甸阳镇团树社区兴义路6号,联系电话:0875-8127933,邮箱:2372012546@qq.com。

(四)机关、团体、企业、事业单位在龙陵县辖区的,向龙陵县消防救援局申报;地址:龙陵县龙山镇热泉路,联系电话:0875-6126119,邮箱:llxfdd@163.com。

(五)机关、团体、企业、事业单位在昌宁县辖区的,向昌宁县消防救援局申报;地址:昌宁县田园镇达丙社区环城北路北侧昌漭公路西侧,联系电话:0875-7131119,邮箱:bscnxf@163.com。

拟申报单位根据《消防安全重点单位申报表》(附件2),按照实际情况填写完成后,可通过现场、邮箱、传真、邮寄送达等方式向辖区消防部门进行申报备案。

三、申报要求

对于2024年度列为重点单位,且至今仍然符合新版重点单位界定标准的单位,应依法申报,未在规定时限内申报列管的,管辖的消防救援局将督促单位限期申报,逾期不申报的,消防部门自动将单位确认为重点单位,并制作送达《消防安全重点单位认定书》;对于新增的符合界定标准的社会单位,应依法申报;对于重点单位中因调整、整合或消失且已不符合消防安全重点单位界定标准(试行)条件的,应及时上报,并经核查后从重点单位名录中予以调整删除。

四、界定标准

 消防安全重点单位作为消防安全风险较大的单位,应依法予以重点管理。全市社会单位应高度重视,严格参照界定标准(详见附件1),在规定期限内积极申报,对于符合重点单位界定标准的,应依法纳入消防安全重点管理范畴。

五、申报程序

根据《云南省消防安全重点单位界定标准(试行)》的要求,请各社会单位对照标准,认真自查,凡符合该标准的单位,要主动向所在辖区的消防救援局进行申报,提交重点单位申报表(附件2),辖区消防救援局接报后,在3个工作日内进行核准确认。

特此公告。

保山市消防救援局

2024年11月27日

附件1:

云南省消防安全重点单位界定标准(试行)

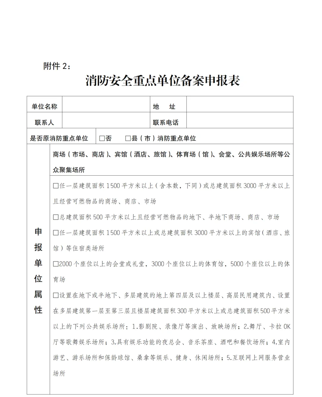
一、商场(市场、商店)、宾馆(酒店、旅馆)、体育场(馆)、会堂、公共娱乐场所等公众聚集场所:

(一)任一层建筑面积1500平方米以上(含本数,下同)或总建筑面积3000平方米以上且经营可燃物品的商场、商店、市场;总建筑面积500平方米以上且经营可燃物品的地下、半地下商场、商店、市场。

(二)任一层建筑面积1500平方米以上或总建筑面积3000平方米以上的宾馆(酒店、旅馆)等住宿类场所。

(三)2000个座位以上的会堂或礼堂,3000个座位以上的体育馆,5000个座位以上的体育场。

(四)设置在地下或半地下、多层建筑的地上第四层及以上楼层、高层民用建筑内、设置在多层建筑第一层至第三层且楼层建筑面积300平方米以上或总建筑面积500平方米以上的下列公共娱乐场所:1.影剧院、录像厅等演出、放映场所;2.舞厅、卡拉OK厅等歌舞娱乐场所;3.具有娱乐功能的夜总会、音乐茶座、酒吧和餐饮场所;4.室内游艺、游乐场所和保龄球馆、桑拿等娱乐、健身、休闲场所;5.互联网上网服务营业场所。

二、医院、福利院和寄宿制的学校、托儿所、幼儿园:

(一)住院床位200张以上的医院。

(二)住院床位200张以上的福利院。

(三)住宿床位在200张以上的寄宿制学校或办学点。

(四)中型和大型幼儿园。

(五)托位数在75个以上的托育机构。

三、国家机关:

(一)县级以上的党委、人大、政府、政协、纪委监委。

(二)人民检察院、人民法院。

四、广播、电视和邮政、通信枢纽:

(一)州(市)级以上广播电台、电视台。

(二)州(市)级以上邮政、通信枢纽单位。

五、客运车站、港口、城市轨道交通、民用机场:

(一)候车厅、候船厅的建筑面积3000平方米以上的客运车站、港口。

(二)城市轨道交通运营单位。

(三)民用机场。

六、公共图书馆、展览馆、博物馆、档案馆以及具有火灾危险性的文物保护单位:

(一)任一层建筑面积1500平方米以上或总建筑面积3000平方米以上的公共图书馆、展览馆。

(二)等级博物馆、县级以上档案馆。

(三)具有火灾危险性的省级以上文物保护单位。

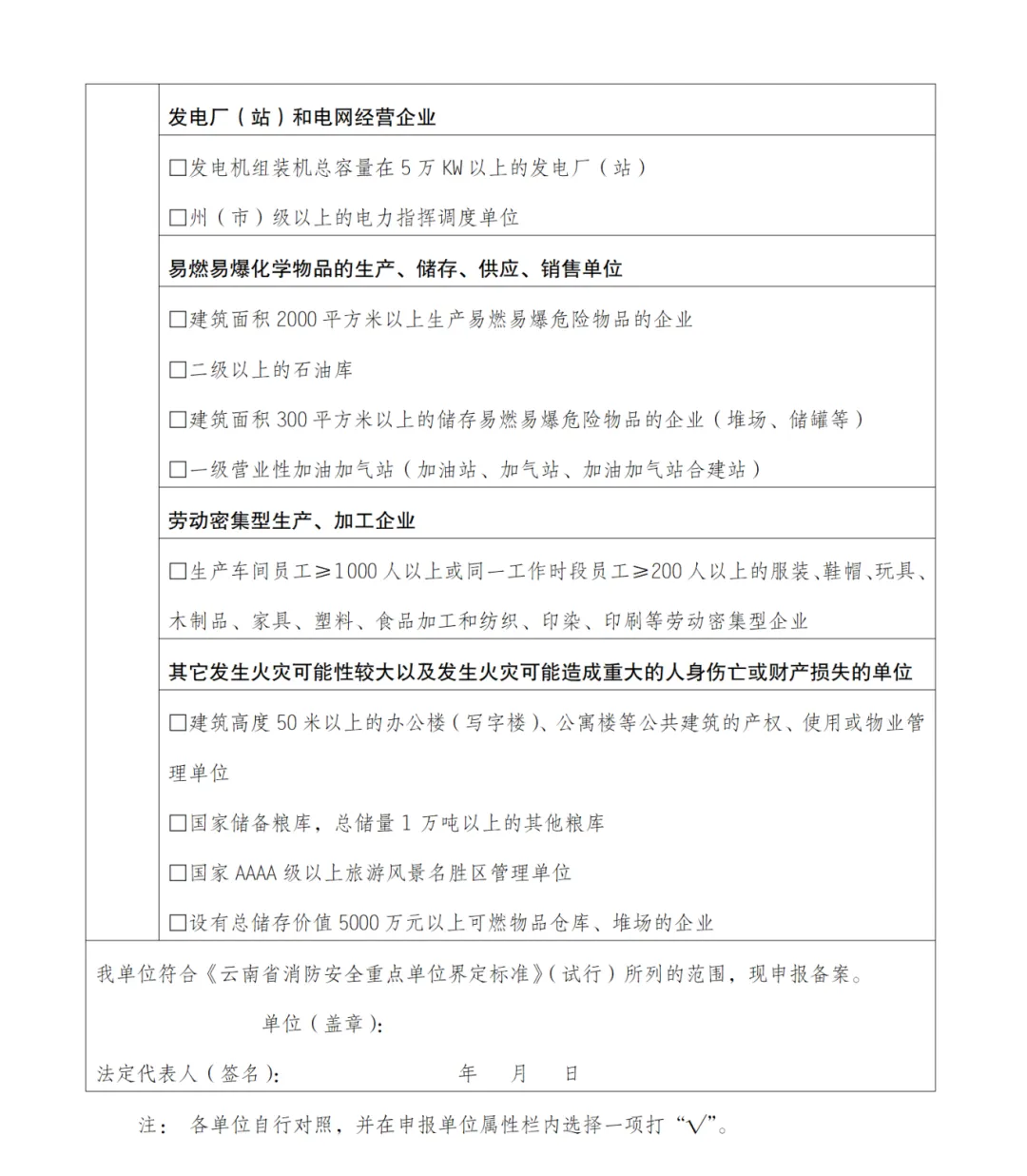
七、发电厂(站)和电网经营企业:

(一)发电机组装机总容量在5万KW以上的发电厂(站)。

(二)州(市)级以上的电力指挥调度单位。

八、易燃易爆化学物品的生产、储存、供应、销售单位:

(一)建筑面积2000平方米以上生产易燃易爆危险物品的企业。

(二)二级以上的石油库。

(三)建筑面积300平方米以上的储存易燃易爆危险物品的企业(堆场、储罐等)。

(四)一级营业性加油加气站(加油站、加气站、加油加气站合建站)。

九、劳动密集型生产、加工企业:

生产车间员工在1000人以上或同一工作时段员工在200人以上的服装、鞋帽、玩具、木制品、家具、塑料、食品加工和纺织、印染、印刷等劳动密集型企业。

十、重要的科研单位:

具有火灾危险性的省级以上科研单位。

十一、其他发生火灾可能性较大以及发生火灾可能造成重大的人身伤亡或财产损失的单位:

(一)建筑高度50米以上的办公楼(写字楼)、公寓楼等公共建筑的产权、使用或物业管理单位。

(二)国家储备粮库,总储量1万吨以上的其他粮库。

(三)国家AAAA级以上旅游风景名胜区管理单位。

(四)设有总储存价值5000万元以上可燃物品仓库、堆场的企业。

附件2:

消防安全重点单位备案申报表

加载中...