新浪财经

【最全】2024年宠物行业上市公司全方位对比(附业务布局汇总、业绩对比、业务规划等)

前瞻网

关注

转自:前瞻产业研究院

行业主要上市公司:乖宝宠物(301498)、路斯股份(832419)、中宠股份(002891)、佩蒂股份(300673)、源飞宠物(001222)、天元宠物(301335)等

本文核心数据:行业上市公司营业收入;相关业务占比;相关业务收入

1、宠物行业上市公司汇总

目前,我国宠物行业的上市公司数量不多,分布在各细分市场。其中,涉及宠物食品的上市公司数量相对较多,包括:乖宝宠物、露丝股份、中宠股份、佩蒂股份等。

2、宠物行业上市公司业务布局对比

宠物行业的上市公司中,乖宝宠物和源飞宠物的相关业务占比最高,超过99%。上市公司在境内境外均有布局,但大部分公司在境外布局相对较多,其中,依依股份境外业务占比超过90%。

注:1)瑞普生物和康众医疗在2024年中期报未公布宠物业务营收,上述数据采用2023年数据。2)乖宝宠物2024年中报未公布营收区域分布,上述数据采用2023年数据。

3、宠物行业上市公司基本信息对比

从宠物行业的上市企业布局和已有公开信息分析,注册资本最多的是瑞普生物,成立时间最早的是依依股份,招投标信息最多的是中宠股份,2023中国宠物行业50强排名最靠前的是乖宝宠物。

从宠物行业的上市企业已有的公开信息分析,专利信息相对较多的企业是瑞普生物,其中发明公布专利310项;员工总数最多的是佩蒂股份,员工总数为4054人。

4、宠物行业上市公司宠物相关业务业绩对比

目前,宠物行业的上市企业中,乖宝宠物的相关业务营收最高,达到43.1亿元。从毛利率情况来看,大部分企业的宠物的毛利率在8%-40%之间,说明行业内企业盈利能力差距较大。在宠物食品领域,乖宝宠物的毛利率相对较高,达到36.83%。

注:1)瑞普生物及康众医疗在2024年中期报未公布宠物业务营收,上述数据采用2023年数据。2)企业未在2024年中报公布销量数据,上述销量数据均采用2023年数据。

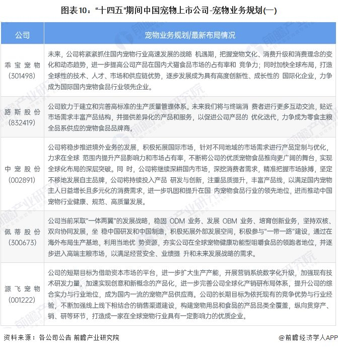
5、宠物行业上市公司宠物业务规划对比

更多本行业研究分析详见前瞻产业研究院《中国宠物行业市场前景预测与投资战略规划分析报告》

同时前瞻产业研究院还提供产业新赛道研究、投资可行性研究、产业规划、园区规划、产业招商、产业图谱、产业大数据、智慧招商系统、行业地位证明、IPO咨询/募投可研、专精特新小巨人申报等解决方案。在招股说明书、公司年度报告等任何公开信息披露中引用本篇文章内容,需要获取前瞻产业研究院的正规授权。

更多深度行业分析尽在【前瞻经济学人APP】,还可以与500+经济学家/资深行业研究员交流互动。更多企业数据、企业资讯、企业发展情况尽在【企查猫APP】,性价比最高功能最全的企业查询平台。

加载中...