新浪财经

中广核储能系统集采:10.5GWh构网型+跟网型,全程见证生产、组装及发运

市场资讯 2024.11.26 10:46

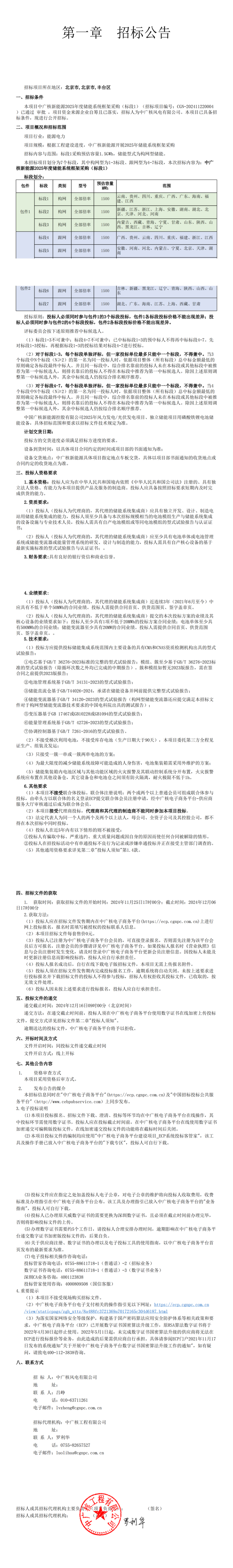
储能与电力市场获悉,11月26日,中广核新能源2025年度储能系统框架采购招标公告发布。共7个标段预估总规模10.5GWh,其中构网型为1-3标段共4.5GWh跟网型为4-7标段共6GWh。

每个标段采购全部倍率的储能系统,每个标段使用的范围见下表。

此次集采对储能系统的安全有明确要求。

不接受梯次利用电池,不接受库存电池生产日期大于90天),本项目委托第三方全程见证生产、组装及发运

只接受一簇一串或一簇两串电池的方案;

为最大限度的减少储能系统故障可能造成的人身伤害,电池集装箱需采用外维护的方案

储能集装箱内电池区域与其他功能区域的火灾报警及其联动控制系统分开布置,火灾报警系统应布置在其他设备仓,其它设备仓和电池仓之间须有防火隔离,耐火极限不低于1h

投标人业绩要求如下:

投标人(投标人为代理商的,其代理的储能系统集成商)近连续3年(2021年6月至今)中应具有不低于单个50MWh的合同业绩。投标人(投标人为代理商的,其代理的储能系统集成商)提交的本次投标方案的业绩及其核心设备的业绩要求如下:投标人至少具有1项不低于20MWh的投标方案合同业绩;电池单体至少具有500MWh的合同业绩;储能变流器至少具有20MW的合同业绩。

投标人必须同时参与包件1的3个标段投标,包件1各标段投标价格不能出现差异;投标人必须同时参与包件2的4个标段投标,包件2各标段投标价格不能出现差异。评标委员会按下述原则推荐中标候选人。

(1)标段1-3不可兼中;标段4-7不可兼中;已中标标段1-3的预中标人不得再中标标段4-7。先对标段1-3授标,再根据标段1-3的授标结果对标段4-7进行授标。

(2)对于标段1-3,每个标段单独评标,但一家投标单位最多只能中一个标段,不得兼中。当3个标段中N个标段(N≥2)的第一名为同一投标人时,依据项目整体(所有标段)总中标金额最低的原则确定各标段最终中标人。并且同一标段中,综合排名靠前的投标人未在本标段或其他标段中被推荐为第一中标候选人,则排名靠后的投标人不得在本标段中推荐为第一中标候选人。除因上述原则调整第一中标候选人外,其余中标候选人仍按综合排名顺序推荐。

(3)对于标段4-7,每个标段单独评标,但一家投标单位最多只能中一个标段,不得兼中。当4个标段中N个标段(N≥2)的第一名为同一投标人时,依据项目整体(所有标段)总中标金额最低的原则确定各标段最终中标人。并且同一标段中,综合排名靠前的投标人未在本标段或其他标段中被推荐为第一中标候选人,则排名靠后的投标人不得在本标段中推荐为第一中标候选人。除因上述原则调整第一中标候选人外,其余中标候选人仍按综合排名顺序推荐。

原文如下:

标段2-7的招标基本信息同标段1。

(转自:储能与电力市场)

加载中...