新浪财经

绿色金融 | 以经济政策手段激发电力需求响应资源

兴业研究

关注

需求侧响应,政策与实践

新能源装机快速增长对电力系统运行稳定性与灵活性提出挑战,通过煤电灵活性改造、配置储能等供给侧调节方式,将显著提高电力系统运行成本。与之相比,以经济激励手段引导用户根据电力系统运行需求自愿调整用电行为,从而在电力供需紧张、可再生能源消纳困难时期发挥调节作用,具有良好的发展前景。

总体来看,电力需求响应在我国已经实现平稳起步,在国家层面政策指引下,各地需求响应政策持续出台,并取得较好的实践成果。从实践来看,当前我国需求响应主要按照响应策略、响应时段等标准进行分类。前者包括基于价格(现货市场价格、分时电价等)的响应策略和基于激励(直接补偿、优惠电价等)的响应策略;后者包括削峰、填谷响应以及日前、小时级、分钟级、秒级需求响应。从应用实践来看,需求响应资源广泛存在于工业、商业、居民等领域,参与主体包括电力用户与负荷聚合商。不同需求响应策略适用群体存在差异。其中,基于电价的需求响应通常应用于不可调度资源,主要为居民负荷;可调度资源主要采用基于激励的需求响应策略,通常为工业、建筑等领域可测集中负荷。

国内外需求响应政策均在持续建立健全。电力市场起步较早的典型国家,在法律法规、市场机制、电价政策等方面均结合本国电力行业发展情况设计相应策略,其实践经验方面对我国具有一定参考价值。我国在国家层面已经出台管理办法类、指导意见类、实施方案类、电力价格类、电力市场类等不同种类的政策文件,从而不断拓展需求响应资源主体、明确参与市场规则等。在此基础上,各地持续出台相应政策以及实施细则,并促使需求响应资源在保障电力供应与新能源消纳等方面发挥很好的实践效果。

目前,我国电力需求响应在实践中尚存在需求响应资源不充足、市场机制不健全、补偿资金不连续、实施效果评估难等各类挑战,在电力需求响应向常态化、数字化、聚合化发展的大趋势下,建议相关主体积极探索并协同发力:政府层面,建议持续完善需求侧资源参与电力细分市场配套机制,深度挖掘工业、商业、居民等各类需求响应资源,并培育第三方机构创新参与策略与模式,进一步完善实施效果考核与评价措施,持续拓宽需求响应补贴资金渠道,并加强电网基础设施、智慧计量手段与调控技术等能力建设;用户层面,建议积极制定参与各级细分市场的策略,以降低用能成本;负荷聚合商层面,建议探索需求响应各类增值服务,基于客户数据分析进行精细化管理;设备供应商层面,建议创新用户设备升级改造模式,拓展相应资金渠道,增强用户数据分析等增值服务能力。

新能源装机快速增长对电力系统运行稳定性与灵活性提出挑战,通过煤电灵活性改造、配置储能等供给侧调节方式,将显著提高电力系统运行成本。与之相比,以经济激励手段引导用户根据电力系统运行需求自愿调整用电行为,从而在电力供需紧张、可再生能源消纳困难时期发挥调节作用,具有良好的应用前景。因此,需求响应在国内外的电力系统调节过程中被广泛实施。

一、电力需求响应基本情况

1.1 发展概况

电力需求响应[1]是根据电力供需形势电力用户主动配合电网调增或调减用电负荷,以保障电力系统安全稳定运行的供用电方式,是供用电双方基于市场化原则的友好互动,具有保障新能源接入下的电力系统运行安全、延缓发输配电设施投资、缓解电源侧和电网侧灵活性资源运行压力、促进可再生能源消纳等多重优势。

电力需求响应在我国已经实现平稳起步。2000年初,需求响应概念被引入我国。2012年,在中新天津生态城首次针对居民用户试点需求响应。2014年,上海市首次启动全市范围内需求响应试点。2015年11月,国家发展改革委、国家能源局《关于有序放开发用电计划的实施意见》作为新一轮电改配套文件,首次提出逐步形成占最大用电负荷3%左右的需求侧机动调峰能力。进入“十四五”,《“十四五”现代能源体系规划》(发改能源〔2022〕210号)、《电力需求侧管理办法(2023年版)》(发改运行规〔2023〕1283号)等政策中均将提升需求响应能力作为能源转型的重点内容之一。与此同时,各地电力需求响应相关政策持续出台,并取得良好实践成效。截至2022年底,全国已有20余个省市出台了需求响应实施细则,国网公司经营区培育需求响应资源库超4700万千瓦,南网公司经营区需求响应能力超1100万千瓦,取得明显成效[2]。各地依托负荷聚合商、售电公司、虚拟电厂运营商等能源服务机构,通过信息通信、计量控制和系统集成技术,实现对分布式电源、可控负荷、新型储能、电动汽车等需求侧资源的聚合协调优化。同时,虚拟电厂、微电网、源荷储一体等与电力系统友好互动的新业态也不断涌现,这些都成为需求响应的重要实践方式。

1.2 需求响应分类

(1)按策略分类

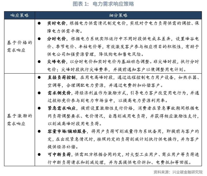
需求侧响应策略主要分为基于价格的响应以及基于激励的响应。

基于价格的需求响应,是指用户根据收到的价格信号调整自身用电行为,从而减少电费支出,对于现货市场连续运行的地区可根据市场价格信号引导用户用电行为,现货市场未运行地区主要通过分时电价、实时电价和峰谷电价等行政性引导手段。

基于激励的需求响应,是指实施机构根据电力系统供需状况制定相应政策,用户在系统需要或电力紧张时减少电力需求,以此获得直接补偿或其他时段的优惠电价,包括直接负荷控制、可中断负荷、需求侧竞价、紧急需求响应、容量市场项目和辅助服务项目等。执行程序包括响应启动、邀约确认、响应执行、过程监测、效果评估、结果公示、资金发放等环节。

(2)按响应时段与速度分类

响应时段与速度也是需求响应分类的重要依据。从响应时段看,电力需求响应可以分为削峰和填谷需求响应。其中,削峰需求响应需用电客户在用电高峰期间减少用电,填谷需求响应需要用电客户在用电低谷期间增加用电。从响应速度看,电力需求响应可分为日前、小时级、分钟级、秒级响应。(1)日前响应。电网企业在需求响应执行日前一天向用户发出邀约,客户反馈响应容量、价格等竞价信息,电网企业按照“价格优先、时间优先、容量优先”的边际出清方式确定本次补贴单价和用户中标容量,客户根据约定在响应时段自行调节负荷。(2)小时级响应。电网企业在需求响应执行前数小时,通过语音、短信等形式向协议客户发出响应执行通知,用户在响应时段自行调节负荷。(3)分钟级响应。电网企业在需求响应执行前30分钟,通过实时管理系统向协议客户发出调节指令,经用户确认参与后,利用需求响应终端与客户自有系统的联动策略自动完成负荷调节。(4)秒级响应。电网企业在紧急情况下,通过平台向协议客户发出控制指令,通过负荷控制终端自动完成控制措施。

1.3 需求响应资源

需求响应市场的参与主体主要包括电力用户和负荷聚合商。电力用户需要满足一定的条件,如具有独立法人资格、独立财务核算、信用良好等。负荷聚合商则需要具备售电资质或电力需求侧管理服务机构资质,并能够代理用户参与需求响应。需求响应资源广泛存在于工业、商业、居民等领域。

(1)工业

工业电力用户的需求侧响应与离散型/流程型的工艺过程、用电设备特点密切相关。其中,高载能行业中的自备电厂、食品加工行业中的冷藏环节可以起到负荷削减作用;钢铁行业中的电炉钢和有色行业中的电解铝,在合理的中断时间安排下可以成为可中断负荷;汽车、电子、通信、运输在内的各类设备和机械制造行业以及水泥生产中的粉磨工艺,属于能够快速开启与关断的非连续性生产,可以作为响应策略中的可转移负荷。此外,电解铝、水泥、电炉钢、氯碱、造纸等工业生产负荷也可以作为非旋转备用参与辅助服务市场。

(2)商业(第三产业)

第三产业是电力负荷曲线“尖峰化”“双峰化”的主要原因,是改善负荷特性的关键环节,公共建筑中的空调、电蓄热、照明、储能等可控性较强,是需求侧响应的施力重点。在商业需求侧响应资源中,空调因其使用规模大、分布广泛,且具有较大的灵活性,成为最主要的资源类型。其次是照明,虽然照明本身可调节性差,但配合外部亮度补偿可有效实现负荷削减,如迎峰度夏期间采取关闭景观、户外广告等照明措施降低照明负荷。

(3)居民

随着居民生活家用电子电器设备不断普及,电气化水平的不断提升,居民生活用电规模持续提高,实施居民用电需求侧响应的必要性、重要性凸显。居民生活可参与响应的需求侧响应资源包括空调、照明、冰箱、洗衣机、热水器、电饭煲、电动汽车等。虽然单个用户功率较小且分布分散,但居民数量庞大、灵活性更高。由于居民空调、照明等通常为刚性需求,近中期响应资源潜力宜首先从新能源汽车的车网协同挖掘。

参与需求响应用户可获得激励主要包括直接补偿及电价优惠。其中,前者为独立于现有电价政策的直接补偿。与之相比,电价折扣优惠则是在需求响应计划实施前,实施机构与参与用户提前签订合同,约定需求响应内容(削减用电负荷大小及核算标准、响应持续时间、合同期内的最大响应次数等),提前通知时间、补偿或电价折扣标准、违约惩罚措施等。

从实践来看,基于电价的需求响应通常应用于不可调度资源,主要为居民负荷;可调度资源主要采用基于激励的需求响应策略,通常为工业、建筑等领域可测集中负荷。其中,基于激励的需求响应主体由地区结合用户结构与特点确定,通常具有独立电力营销户号、具有良好的负荷管理措施及开关设备等。同时,可实现电能在线监测的用户也可以参与,包括分布式储能、具备快速响应能力的大型耗能用户(如钢铁、水泥、冷库等)、移动通信基站、电动汽车充电桩运营商等;符合国家相关产业政策和环保政策的工业企业,商业综合体、大型商场、写字楼等非工用户。此外,可中断负荷也包含在需求响应之中,由电网企业视系统运行情况调用,并按标准给予补偿。

二、电力需求响应政策

2.1 国际

(1)总体情况

美国、欧美等国家电力市场起步较早,其在需求响应方面政策与实践对我国完善需求响应政策体系具有较好参考价值。总体来看,电力市场典型国家在法律法规、市场机制、电价政策等方面均结合本国电力行业发展情况设计相应策略。

制定法律法规保障需求响应顺利实施。如美国能源部和联邦能源管理委员会通过立法形式赋予需求响应市场主体地位,允许需求响应参与电力市场交易。

建立需求响应参与辅助服务市场和容量市场的机制。如法国通过财政补贴鼓励需求响应参与容量市场交易;英国允许电力大用户和负荷聚集商参与辅助服务市场,并向受益市场主体分摊辅助服务成本;德国的输电系统运营商接受聚合资源参与平衡市场,极大激发虚拟电厂在二次备用(5分钟激活时间、最小投标单位5MW)和三次备用服务(15分钟激活时间、最小投标单位5MW);美国PJM市场建立了以固定费率补偿为主、市场竞价机制为补充的需求响应补贴机制。

监督售电商提供分时零售电价。如欧盟电力法令第十一号文要求所有代理超过20万用户的零售商必须提供分时电价选择,此法令也要求成员国的监管机构制定法规框架,监督零售商执行这一规定。

监管和批准电力公司开展邀约响应项目并给予补贴,并建立来源多样的需求响应激励资金池。资金主要来自系统效益收费制度、用户电费附加、管制电费划拨、需求侧资源储备金、政府和能源企业资助等。如美国实施系统效益收费制度,建立需求响应项目成本回收、收入损失弥补、绩效激励等机制,以激励受监管的电力公司开展需求响应及能效项目。

(2)典型国家

美国、欧盟国家制定了相对完善的需求响应参与市场规则,并具备相对充分的计量、监测条件。其需求响应资源主要通过负荷聚合商参与电力市场,与其他系统调节资源同台竞价,并按市场出清结果调用实施。

1)德国。作为欧盟的重要成员之一,德国较早建立了电力市场体系,并在推进工业4.0建设的过程中持续挖掘工业领域需求响应资源。按德国政府规划,预计到2030年,灵活性调节的容量为3-4吉瓦,约为工业用电需求峰值的10%。其需求响应主要由企业自身独立申报参与,少数由电网运营商和负荷聚合商主导,参与主体多为能源密集型企业,如金属冶炼、水泥、造纸、化工等,在企业生产制造过程中,电力价格信号对于其自身生产成本会产生明显影响,降低负荷对于自身生产经营不会产生不利影响。

德国需求响应分为直接需求响应和间接需求响应。直接需求响应首先由电网企业对有意参与需求响应的用户进行资格预审,用户需提供其负荷削减量和可中断负荷量等信息,审批通过以后再参与交易。视中标结果,最高补偿可达每周500欧元/兆瓦,参与交易的用户需提供5-300兆瓦的容量,每周至少2次以上响应,每次持续时间15分钟至8小时,紧急调用则按400欧元/兆瓦时标准补偿。间接需求响应由用户通过对价格信号的反应来实现。用户与售电公司签订浮动电价合同,或通过虚拟电厂聚合后直接参与日前、日内市场报量报价。

2)美国。美国PJM电力市场中,需求响应容量占电力市场高峰负荷的比重在6%-7%之间。2020年,参加零售需求响应计划的客户数量约为1160万,约占美国家庭的1/10。2023年,PJM市场监管报告显示,从2010年至今,需求响应资源每年获得的收益都有所波动,其中2015年收益历史最高,将近6亿美元;从收入结构来看,主要收益来源于参与容量市场,单项费用占比最低的年份都超过了80%。

美国PJM市场的需求响应包括经济型需求响应、紧急型需求响应及价格响应型需求响应。此外,在PJM的覆盖范围内,各州也会有额外的需求响应项目。提供需求响应的终端用户必须通过专业的代理机构(CSP)参与电能量市场、辅助服务市场及容量市场交易。经济型需求响应可参与电能量市场交易和辅助服务市场,报量报价获取收益。紧急型需求响应则可参与电能量市场和容量市场,当系统运行备用不足、稳定性受到威胁时,需求响应资源按照调度中心指令削减负荷,实现系统调节。

当前,美国需求响应参与市场也面临一些问题:一是市场力过强,其头部聚合商持有的注册需求响应资源占总量比重达到了82.8%;二是电力市场采用节点电价结算,对于诸多被聚合起来的需求响应资源而言,很难确定其自身的节点电价。

2.2 国内

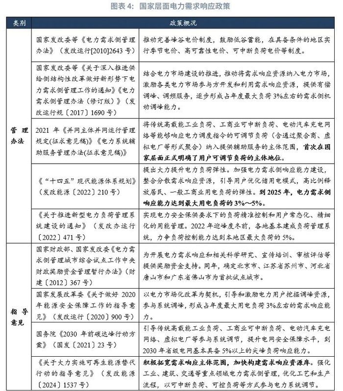
国家明确鼓励开展需求响应。目前我国需求响应政策主要包括管理办法类、指导意见类、实施方案类、电力价格类、电力市场类等不同种类政策。其中,管理办法类主要明确需求响应内涵、实施主体、市场化方向等内容;指导意见类确定响应能力建设总体目标;电力价格类为电力用户参与需求响应的价格策略提供指导;电力市场类主要为确定不同细分电力市场对需求响应主体的准入规则等;实施方案与细则为需求响应申请条件、实施流程、补偿标准、补偿资金等各方面内容。

各地持续出台电力需求响应补偿规则。各地电力供需结构不同,因此在需求响应的定价方式、补偿标准及资金来源方面存在差异。总体来看,大部分地区为固定补偿标准,或根据削峰填谷需求邀约主体报价出清来定价。如根据《河北省电力需求响应市场运营规则(2024年版)》,需求响应补贴费用按照“以支定收”的方式分摊,日前和日内响应采用电量补贴方式,实时响应采用容量+电量补贴方式。

需求响应政策在多地取得较好实践效果。自2015年以来,江苏多次开展需求响应,实践规模、次数等均居国内前列,对促进清洁能源消纳、减少电网投资发挥了突出作用;山东于2018年冬季首次成功实施电力需求响应,最大填谷响应负荷43.9万千瓦;云南省在2023年度首次电力需求响应中,邀约削峰响应成交容量150万千瓦,邀约填谷响应成交容量20万千瓦,日内实时削峰响应成交容量80万千瓦,实际最大响应容量均超过响应成交容量;此外,山东、天津、重庆、陕西等地区均多次开展过需求响应[3]。与此同时,电动汽车作为高度灵活的充放电资源,在调节电力负荷、消纳可再生能源、改善供电质量等方面具有巨大应用潜力,正逐步成为参与需求响应的重要载体。如2022年上海春节期间,上海市电力公司基于“无感调控”模式开展了当年首次填谷型需求响应。针对电动汽车有序充电、能源站自动调控、建筑用能控制系统3个场景,在不影响用户正常生产、生活的前提下,实现了自动响应。单次响应就涵盖了1068户电力用户,实现需求响应最大填谷容量4.1万千瓦,累计填谷电量7.1万度,消纳了清洁能源2.2万度。

三、发展趋势

3.1 挑战与难点

我国需求侧响应政策当前已经取得显著成效,但实践中依然存在需求响应资源不充足、市场机制不健全、补偿资金不连续等各类挑战。具体来讲:

一是需求响应资源可靠性有待加强。当前,中国20多个省市地区推广电力需求侧响应政策,在响应实施的范围、频次和力度方面都在不断提升。但目前参与需求响应的用户以中小型为主,可靠性较难保证。其中,工业用户挖掘难度较大,用电特征互补性不强。如有色冶炼、多晶硅等高载能产业多为流程型行业,其生产特性决定用电负荷一般比较稳定,一旦启动运行通常处于较高负荷,因此对用电灵活性的潜力挖掘难度大。大型企业、商超等主体用电的精细化程度高,响应需求量大、响应能力较强、成功率较高,但是用户是否参与需求响应与经营状况和市场行情相关,主动参与需求响应的意愿不强。居民用户虽然参与度较高,但由于市场准入壁垒以及缺乏可靠的聚合手段,其在实施精准度、调节精细度、参与调节容量方面很难保证,虽然电动汽车、公交车等参与度较高,但电动汽车用户个体随机、用电行为较无序,很难成为有效的响应资源。

二是需求响应参与电力细分市场机制尚待完善。我国当前执行的需求响应大部分以约定的形式开展,补偿措施一般是按照购电侧价差、售电侧价差、超发超用形成的盈余空间进行统筹,总体以“谁收益、谁承担”的原则进行资源挖掘,国家层面、区域层面、省市层面的需求响应参与各细分市场的市场准入、竞价模式、出清方式、结算方式等机制有待系统化、体系化完善,需求响应机制尚未进入常态化运行。以西南地区为例,四川、重庆的实施电力需求侧响应的规模、价格等关键要素只是作为电力市场出清的边界,并没有直接参与、影响电力市场的出清结果,且电力需求侧响应并未随电力市场连续开市运行,通常只是作为季节性、临时性、短期的调节措施。

三是补偿资金来源缺乏可持续性。邀约补偿资金来源渠道不断增加,包括季节性电价或尖峰电价溢收电费、供电成本、跨省跨区可再生能源电力现货交易购售价差等,但从各省实践来看,资金渠道来源具有一定临时性特点,政策预期存在不确定性,难以常态化激励需求侧资源主动响应市场需求。以西南地区为例,四川西部的“三州”、西藏自治区等大部分地区属于高原地区、偏远山区,大电网设施布局相对滞后,给开展电力需求侧响应造成困难。同时,受制于经济发展水平,西南地区并没有充足、长效的资金来源渠道以支持高补贴的激励型电力需求侧响应,难以有效带动需求侧响应主体的积极性。

四是需求响应实施成效量化评估存在难度。需求响应实施评价是需求响应结算的重要依据。当前,我国需求响应补偿采用单独定价,邀约报价是在事先确定削减量的基础上,由各主体竞争确定量价,相应费用主要由其余用户分摊。将需求响应单独定价对于调动用户积极性,但补偿标准往往超过了发电所需的成本,用户参与需求响应获取的收益与其自身生产活动创造的价值缺乏明确的价格信号加以平衡。同时,当前各地区需求响应实施方案中对需求响应实施效果的评估缺乏统一且具有公信力的评价标准。此外,在对需求响应基线负荷的采集和认定方面,信息化智能采集手段还不完善,大量工商业用户需要进行设备智能化改造才能参与需求响应,负荷聚合商的信息采集及响应效果确认方案、技术也需不断升级完善。

3.2 发展趋势

随着新型电力系统中供给侧新能源占比越来越高、消费侧不确定负荷持续增加,需求响应资源的开发已经从传统的“减少需求”向“灵活调节与消纳并举”拓展升级。在新型电力系统中,需求侧响应资源可以作为虚拟发电机组和常规电源参与到调度计划中,同时为系统提供辅助服务,比如旋转备用、调频等。未来,电力需求响将呈现常态化、数字化、聚合化的发展趋势。

(1)常态化方面,风电、光伏等可再生能源快速增长,其间歇性、波动性特点对电网调节能力提出更高的要求,并使得削峰填谷需求可能出现在任何月份。需求响应未来在大电网保供及促进新能源消纳中发挥更加重要的作用,使得需求响应需要更加精细化、常态化开展,以支撑新型电力系统建设和“双碳”目标实现。未来随着电力市场机制与政策体系完善、技术条件成熟、运行机制不断成熟和完善,需求侧越来越多对分时电价信号、对辅助服务市场价格信号进行响应,相较于邀约激励项目的响应次数更加频繁。

(2)聚合化方面,虚拟电厂等负荷聚合商将海量分散的分布式发电、储能、可调节负荷进行聚合和协调优化,使得分散电力资源更经济、高效地参与辅助服务市场和参与邀约响应项目,以充分发挥调峰、调频、调压作用。聚合化使得用户类型从高电压等级的大用户逐渐扩展至海量、分散的中小型用户。市场化和数字化新形势为虚拟电厂带来有利发展条件。一方面,市场机制完善促进需求响应的常态化运行,有利于聚合调控以体现规模优势;另一方面,数字化技术促进远距离、大容量的聚合和控制。

(3)自动化方面,利用先进的数字化技术,加强对可调节资源的监测、分类、预测和展示,并通过自动实时采集设备用能数据、聚类可调节资源、精准预测负荷、利用海量多维数据,进行智能决策、自动执行决策等,使得需求响应可以更为实时、智慧、柔性、可靠。

四、建议

构建以市场化为主导的电力需求响应模式,不仅有利于我国电力体制改革与电力市场建设,也可激发各类市场主体创新参与市场模式的积极性,从而为电力行业可持续、多元化发展创造良好条件。在现代能源体系与新型电力系统背景下,各类市场主体应牢牢把握政策发展脉络,深度挖掘需求侧资源潜力,拓展需求响应盈利渠道。

建议能源相关主管部门:

完善需求侧资源参与电力细分市场配套机制。加快建设现货市场的同时,健全过渡阶段需求侧资源参与机制,丰富和优化虚拟电厂交易品种、准入条件、报价出清方式、结算要求。对于现货市场长期稳定运行地区,需求响应资源可被视为“负瓦”机组参与相应电能量市场交易;具有提供调频、备用等辅助服务能力的需求响应,可允许参与辅助服务市场交易,并签订调度协议,按市场规则获取经济收益;可中断负荷也可视为系统有效容量的一部分获取容量补偿,并无条件服从调度的统一指挥。现货市场未连续运行的地区,可进一步优化分时电价、阶梯电价等措施,引导用户主动调节生产生活方式。同时,价格主管部门需制定合理的定价、限价措施,通过市场价格引导用户确定复工复产时间,逐步将需求响应演变为电网经济运行常态化调节措施。

挖掘需求响应资源潜力。鼓励技术集成应用创新和商业模式创新,制定相应的激励机制和政策保障,扩充电力需求响应资源池。一方面,增强重点领域需求响应资源充裕度。在工业生产中,提升高载能行业利用自备电厂、食品加工冷藏环节响应的负荷削减功能;科学管理电炉钢、电解铝等流程型行业,合理安排中断时间,发挥可中断负荷作用;强化汽车、电子、通信等机械装备制造离散型行业对负荷转移、平移的贡献力度。在商业运行中,以中大型楼宇为对象,依托智能管理、调控等手段,有效发挥空调、照明等主要调控资源的削峰填谷作用。同时,拓展具有特色优势和发展前景的新兴需求侧响应资源,如鼓励数据中心加装高级计量设施、增设梯级电池和蓄电池等增强灵活调节能力。另一方面,积极培育需求侧响应市场化第三方机构,适时降低参与需求侧响应门槛,允许电动汽车厂商、分布式光伏储能厂商、网约车公司、物业公司、负荷聚合商、售电公司、虚拟电厂等更多市场主体参与需求侧响应。

进一步完善考核与评价措施。电力现货市场长周期结算运行的地区,需明确需求响应实施效果的考核标准与评价措施,科学确定基线的计算方法,并采用更加智能先进的计量手段;参与辅助服务市场交易需进行相关考核机制的配套设计,鼓励调节性能优越的需求侧资源获得更多收益;对于可中断负荷则需制定明确的考核调用标准。对需求响应执行不到位的工商业用户、负荷聚合商、虚拟电厂等,根据相关规则与协议适时出台考核办法。

拓宽需求响应补贴资金渠道。短期内,探索建立相对稳定的需求响应补贴激励资金渠道,将季节性电价和尖峰电价增收资金、发电企业超发电量结算差额资金、供电成本等渠道纳入相关管理办法,建立及时、公开的信息披露机制,公布签约与执行信息等情况。长期来看,推动需求侧资源常态化参与到电力市场交易中,探索引导用户主动参与需要响应的最有方式。

加强技术与标准等能力建设。一方面,夯实需求响应实施硬件基础。加强主干网、配电网等电网基础设施建设,强化源网荷储等资源互济能力。同时,加快电力需求管理平台建设,完善资源入库管理,加强地方电力供需形势预测预警,提高对第三方机构参与需求响应的监督管理能力。另一方面,加大需求侧响应相关技术研发和推广力度,在先进高级计量技术、电力负荷管理技术、远程信息通讯和传输技术、智能智慧控制技术、智能电网技术等方面积极开展试点应用和示范建设;完善高级测量技术、远程通信技术、智能控制技术等信息采集、处理、调控相关标准体系。

建议电力用户:积极探索参与各级电力市场,降低企业用能成本。通过参与电能量市场,根据峰谷电价、季节性电价等合理制定生产计划,降低企业经营成本;研究探索作为紧急型需求响应资源参与容量市场,在用电紧张情况下降低生产强度、削减用电负荷,获得相应经济补偿。

建议负荷聚合商:持续跟踪市场体系建设动态,超前布局电力细分市场需求响应相关业务。需求响应与电力各细分市场深度融合是电力市场建设的内在要求。随着我国现货市场逐步转入正常运行,传统的“需求侧报量+固定补偿价”的约定补偿方式将更多想市场多时段竞价模式发展转变。售电公司、虚拟电厂等负荷聚合商应探索将需求响应作为拓展增值业务,利用收集到的海量用户数据,对客户进行分类精细化管理,并为客户提供更加个性化的用电节能服务。

建议电力设备供应商:创新用户设备升级改造模式,增强数据分析等增值服务能力。紧跟国家与重点行业加大设备升级改造的形势,通过利益共享、风险共担等原则探索与金融机构、电力用户等创新用电设备升级改造融资方案,促进客户提供用电数据智能化采集、计量、传输、调度等设备升级改造。同时,注重电力数据分析软件开发与升级,全方位采集用户用电信息,结合用电数据制定针对性用电方案,提升智能决策、智能调度等增值服务能力。

五、参考文献

1. 霍沫霖,刘小聪,谭清坤,郑海峰,我国电力需求响应政策的实践与思考[J],《中国能源》,2022年第07期。

2.曹鑫,马浩原,黄津明等,电力需求侧响应在中国的实践和创新[J],能源与节能,2024年第003期。

注:

[1]备注:电力需求响应是指当电力批发市场价格升高或系统可靠性受威胁时,电力用户接收到供电方发出的诱导性减少负荷的直接补偿通知或者电力价格上升信号后,改变其固有的习惯用电模式,达到减少或者推移某时段的用电负荷而响应电力供应,从而保障电网稳定,并抑制电价上升的短期行为,百度百科。

[2]资料来源:全面推进电力系统需求响应市场化常态运行,中国经济导报[EB/OL],2023/5/20[2024/11/1],http://www.ceh.com.cn/epaper/uniflows/html/2023/05/20/02/02_61.htm

[3]资料来源:构建以市场化为主导的电力需求响应模式,中国电力企业管理[EB/OL],2024/4/26[2024/11/1],https://www.escn.com.cn/20240426/5f49c8d398394886a03045f62c03e213/c.html

加载中...