新浪财经

【建议收藏】重磅!2024年合肥市低空经济产业链全景图谱(附产业政策、产业链现状图谱、产业资源空间布局、产业链发展规划)

前瞻网

关注

转自:前瞻产业研究院

行业主要上市公司洪都航空(600316);中直股份(600038);中信海直(000099);航天彩虹(002389);纵横股份(688070)等

本文核心数据:全国低空经济产业规模;合肥市低空经济产业规模;合肥市低空经济企业注册数量;合肥市低空经济专利数量;合肥市低空经济产业链企业数量;合肥市低空经济发展规划

低空经济产业发展现状及价值链分布

——全国低空经济产业发展规模

低空经济作为战略性新兴产业,产业链条长,涵盖了航空器研发制造、低空飞行基础设施建设运营、飞行服务保障等各产业;应用场景丰富,既包括传统通用航空业态,又融合了以无人机为支撑的低空生产服务方式。在工业、农业、服务业等领域都有广泛应用,发展空间极为广阔。

近年来,我国低空经济市场规模快速增长,据国新办数据,2023年中国低空经济规模超5000亿,增速达到33.8%。此外,中央在十四五规划发布的《国家立体交通网络规划纲要》中明确,到2035年国家支撑经济发展的商用和工业级无人机预期达到2600万架,同期,无人机驾驶员也将增长到63万名。据中国民用航空局预计,到2035年,中国低空经济的市场规模预计将达3.5万亿元,市场前景广阔。

——低空经济产业价值链分布

整体来看,低空经济产业从低空基础设施建设开始,产业链延伸至低空航空器制造(飞行器制造)、低空运营服务、低空飞行保障等,在整条低空经济产业价值链中,关键零部件攻关驱动低空航空器及无人机零部件附加值提升,应用场景逐步开拓及丰富驱动低空运营服务的附加值提升,人工智能等信息科技的发展驱动低空经济产业附加值提升。

合肥市低空经济产业政策环境

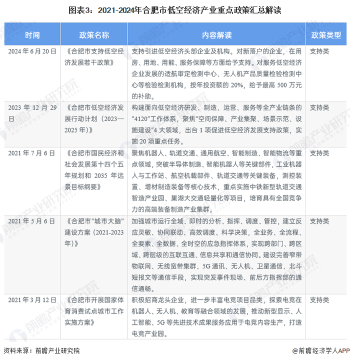
2021年以来,合肥市加大对于低空经济的政策支持,发布了《合肥市低空经济发展行动计划(2023—2025年)》《合肥市支持低空经济发展若干政策》等政策,明确重点任务,在完善产业链、打造产业集聚等方面提供支持。

合肥市低空经济产业链发展现状图谱

——合肥市低空经济产业链图谱

目前,合肥市低空经济产业已经形成了涵盖低空经济上游原材料、零部件等领域、中游低空经济装备制造领域、下游低空应用领域的产业链。企查猫查询数据显示,截至2024年11月,合肥市航空材料相关企业达到67家,传感器相关企业达到176家,雷达相关企业达到100家,导航系统相关企业达到137家,通信系统相关企业达到52家,无人机制造相关企业达到49家,低空农业相关企业达到92家,合肥上述领域的企业数量较多。

注:数据截至2024年11月5日。

——合肥市低空经济产业链企业地图

分各市来看,合肥主要县区在无人机、航空材料、传感器、低空农业等领域布局较广。整体来看,蜀山区、庐阳区、长丰县、飞动箱、肥西县等区域的产业链布局较为完善。

——合肥市低空经济产业发展载体图谱

目前,合肥市低空经济相关产业园主要有合肥高新区、通航产业园等。合肥高新区引入了零重力飞机工业(合肥)有限公司,拥有安徽省内唯一载人电动垂直起降(eVTOL)飞行器生产制造基地。而位于肥西县的通航产业园,一期占地500亩,主要引入直升机组装生产线。

合肥市低空经济产业发展现状

——新增注册企业数量波动变化

合肥市低空经济产业发展基础较好,培育了一批低空经济行业企业。企查猫查询数据显示,近年来,合肥市低空经济历年新注册企业数量呈现先上升后下降的趋势。2018年和2019年,合肥市全年新增低空经济产业注册企业均达到137家,成为近年来企业注册数量最多的两年。2022年注册企业数量较少仅有29家,2023年以来注册企业数量增长至46家,2024年截至10月增长至73家。

注:1、时间截至2024年11月5日;2、搜索范围为“企业名”“经营范围”“企业简介”和“产品/品牌”;3、搜索关键词为“无人机”“低空”“eVTOL”。

——专利申请量和公开量呈增长趋势

合肥市积极推动低空经济领域研发和创新,专利申请和公开数量保持较高水平。2016年以来,合肥市低空经济相关专利申请量保持在200件以上,2023年达到534件,创历年新高。专利公开方面,2015年以来呈现增长趋势,2023年达到621件,较2022年增加132件。

注:时间截至2024年10月23日。

——合肥低空经济产业链初步完成一体化布局

合肥市发展改革委数据显示,截至2024年3月,合肥市低空经济企业近100家,初步形成一体化的产业链发展格局。企业培育方面,合肥已经引入亿航智能、零重力、迅蚁科技等低空经济新兴企业,在eVTOL、无人机等方面深度布局,其中亿航智能是eVTOL龙头企业,已经获得三证(型号合格证、生产许可证、标准适航证)。应用方面,截至2023年合肥已累计完成低空飞行9000余架次,骆岗公园这一主要飞行基地无人机已完成1010架次飞行。目前,合肥低空经济应用场景已经覆盖低空旅游、低空物流、低空巡检、青少年赛事等方面。

——融资数量和金额波动上升

2016年以来,合肥市低空经济领域投融资事件数量呈现波动上升趋势,2024年截至11月,合肥市投融资事件数量已经达到5件,高于其他年份;投融资金额方面,2023投融资金额达到2亿元,为近年来投融资金额最大的一年。

注:1、左边纵轴为数量,右边为金额;2、数据截至2024年11月5日,下同。

代表性企业融资事件汇总如下:

注:时间截至2024年11月5日。

——行业招投标数量保持增长

2018-2023年,合肥市低空产业中标公告数量呈现上升趋势,2023年达到323个,2024年截至11月8日,低空经济相关中标项目数量已经达到338个,超过2023年全年项目数量。

注:1、时间截至2024年11月8日;2、搜索关键词为“无人机”“低空”“直升机”;3、仅统计中标公告数量。

合肥市低空经济产业发展前景及规划

——合肥市低空经济产业发展前景及规划

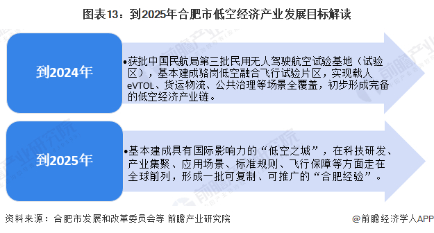
根据《合肥市低空经济发展行动计划(2023—2025年)》的规划,2024年,合肥初步形成完备的低空经济产业链。2025年,基本建成具有国际影响力的“低空之城”。

到2025年,合肥市支持低空经济发展的重点任务包括聚焦双重空间保障、聚焦全链产业集聚、聚焦全域场景示范、聚焦基础设施建设,具体内容汇总如下:

——合肥市低空经济产业空间布局规划

根据《合肥市低空经济发展行动计划(2023—2025年)》,到2025年,依托包河区、高新区打造两个低空经济总部集聚区;以包河区、蜀山区等区域为载体,建设国家无人驾驶航空试验基地(试验区);支持将eVTOL商业化空中游览航线拓展至环巢湖等区域。

到2025年合肥市低空经济产业发展空间布局规划如下:

更多本行业研究分析详见前瞻产业研究院《全球及中国低空经济产业发展前景展望与投资战略规划分析报告》

同时前瞻产业研究院还提供产业新赛道研究、投资可行性研究、产业规划、园区规划、产业招商、产业图谱、产业大数据、智慧招商系统、行业地位证明、IPO咨询/募投可研、专精特新小巨人申报等解决方案。在招股说明书、公司年度报告等任何公开信息披露中引用本篇文章内容,需要获取前瞻产业研究院的正规授权。

更多深度行业分析尽在【前瞻经济学人APP】,还可以与500+经济学家/资深行业研究员交流互动。更多企业数据、企业资讯、企业发展情况尽在【企查猫APP】,性价比最高功能最全的企业查询平台。

加载中...