新浪财经

最新!4家企业开始IPO辅导!一家新晋独角兽

企业上市

关注

最新!4家企业开始IPO辅导!还有一家新晋独角兽

2024-11-18

宁波证监局:华裕电器集团股份有限公司辅导备案报告,保荐机构:国金证券股份有限公司

江苏证监局:吉姆西半导体科技(无锡)股份有限公司辅导备案报告,保荐机构:中信证券股份有限公司

江苏证监局:江苏方意摩擦材料股份有限公司辅导备案报告,保荐机构:海通证券股份有限公司

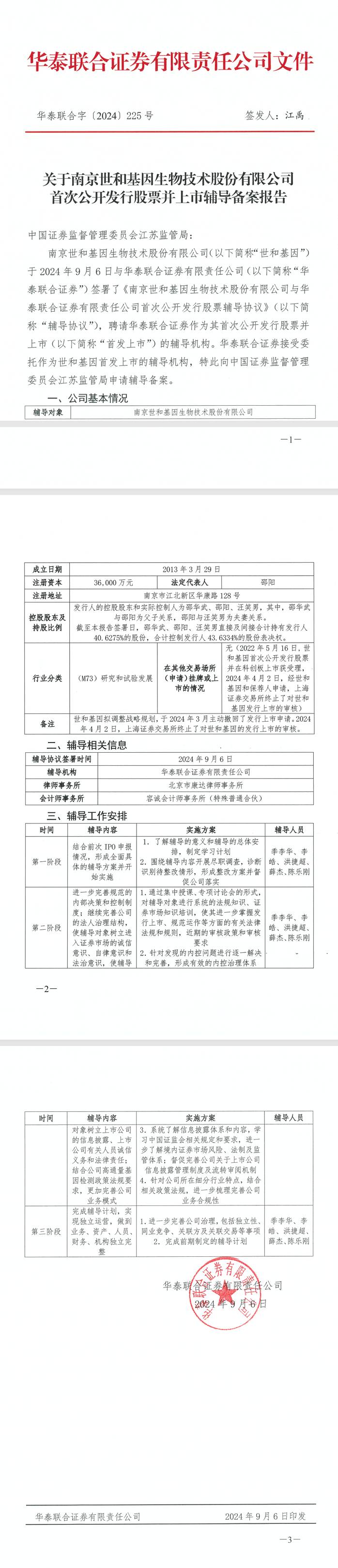
江苏证监局:南京世和基因生物技术股份有限公司辅导备案报告,保荐机构:华泰联合证券有限责任公司

第一家

第二家

新晋独角兽,准备IPO

关于吉姆西半导体科技(无锡)股份有限公司首次公开发行股票并上市辅导备案报告

中国证券监督管理委员会江苏监管局:吉姆西半导体科技(无锡)股份有限公司(以下简称公司、吉姆西)聘请中信证券作为其首次公开发行股票并上市(以下简称首发上市)的辅导机构。按照中国证券监督管理委员会《证券发行保荐业务管理办法》、中国证券监督管理委员会江苏监管局(以下简称贵局)的相关规定,中信证券作为吉姆西首发上市的辅导机构,特此向贵局申请辅导备案。

一、公司基本情况

辅导对象吉姆西半导体科技(无锡)股份有限公司(以下简称吉姆西或公司)

成立日期201473

注册资本4,072.6048万元人民币

法定代表人庞金明

注册地址无锡市锡山区锡北镇泾祥路1

控股股东及持股比例:庞金明直接持有公司23.261%的股份,直接及间接持有公司合计26.3395%股份;惠科直接持有公司19.692%股份

行业分类C3562半导体器件专用设备制造

二、辅导相关信息

辅导协议签暑时间20241021

辅导机构中信证券股份有限公司(以下简称中信证券)

律师事务所上海市锦天城律师事务所(以下简称锦天城律师)所

会计师事务所天健会计师事务所(特殊合伙)(以下简称天健会计师)

吉姆西半导体科技(无锡)股份有限公司,是一家国内领先的半导体设备平台型公司。公司主要从事各类半导体工艺设备、工艺辅助设备、CMP耗材等的研发、制造、销售及服务。

公司总部坐落在太湖之滨无锡,制造工厂分布在无锡,上海,盐城,张家港等地,在北京,武汉等地设有办事处。员工人数1400多名,厂房面积16.5万平方米。

发展历程

2014吉姆西成立。购买优谷产业园1期厂房,开始国际品牌半导体设备翻新业务以及备品备件维修服务

2015在上海工厂开始生产自主品牌的研磨液和化学品供液系统

2016成为02专项材料和零部件联盟成员

2018投入使用优谷产业园2期和3期厂房,扩大国际品牌半导体设备翻新种类以及自主品牌设备的制造产能

2019上海工厂扩大生产,供液系统的年生产能力达到400/

2020购买约60亩土地,建设自主品牌设备制造中心和国际品牌半导体设备翻新改造中心(一期),2022年投入使用

2021启动盐城工厂建设,负责研发CMP钻石修整盘、CMP清洗刷,2023年投入使用;上海建设临港新厂房,2022年投入使用

2022购买约60亩土地并建设二期厂房,主要用于半导体自主品牌设备研发制造,目前正在逐步投入使用

2023启动并完成股份改制;

启动建设工艺验证平

零的突破!锡北商会首家国家级独角兽企业诞生!

发布时间:2024-07-01来源:锡山发布、锡山统战

近期,在“2024中国(重庆)独角兽企业大会”上,长城战略咨询重磅发布了《中国独角兽企业研究报告2024》,发布了2023GEI中国独角兽企业名单,区工商联执委单位、锡北商会副会长单位吉姆西半导体科技(无锡)股份有限公司荣登榜单,新晋为中国独角兽企业。

吉姆西半导体科技(无锡)股份有限公司成立于2014年,主要从事半导体专用设备研发、生产销售以及升级改造业务,此外也提供半导体耗材,如CMP研磨垫、清洗刷和钻石研磨盘等。

企业自主品牌设备类产品主要为前道主工艺设备,如化学机械抛光设备(CMP)、湿法制程设备、温控设备和尾气处理设备等,还可提供经升级改造的各类前道工艺设备,种类覆盖半导体前道制程所有工艺模块。

近年来,公司持续加大研发投入,本土化工程师团队不断创新,逐步实现了半导体设备和原材料的国产化,降低客户的固定资产投资及运营成本。截至目前,吉姆西已为国内超过100家的晶圆厂提供了上百种型号和规格的定制化设备及工艺解决方案,主要设备已实现6吋、8吋和12吋全晶圆尺寸覆盖。公司设有2个省级技术中心。2023年,公司入选国家级专精特新“小巨人”企业、江苏省独角兽企业。

版权所有:无锡市锡山区工商业联合会

估值是54.9954亿元。

20211210日,赛微电子发布关于全资子公司对外投资的公告,基于公司总体战略规划,为进一步完善公司在半导体领域的产业链布局、加强与上游供应商的长期合作与联系,20211210日,公司全资子公司微芯科技与吉姆西及其部分股东签署了《股权转让协议书》,微芯科技以自有资金人民币3,000万元受让吉姆西股东庞金明、惠科晴、莫科伟、徐海强、无锡纯微半导体有限公司转让的吉姆西合计0.5455%股权,吉姆西其他股东已同意并放弃此次股权转让的优先购买权。本次交易不会导致公司合并报表范围的变化,本次交易完成后,吉姆西将成为公司的参股子公司。

第三家

第四家

2022516日,世和基因首次公开发行股票并在科创板上市获受理,202442日,经世和基因和保荐人申请,上海证券交易所终止了对世和基因发行上市的审核。)

世和基因拟调整战略规划,于20243月主动撤回了发行上市申请。202442日,上海证券交易所终止了对世和基因的发行上市的审核

加载中...