昆仑银行喀什分行因贷款“三查”不到位被罚60万元
金融一线
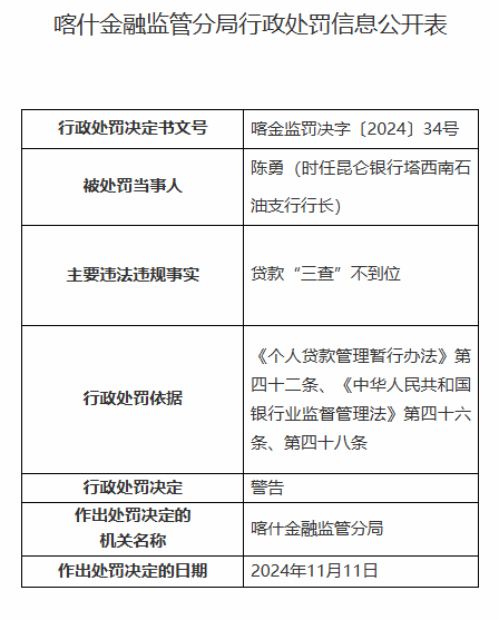
11月19日金融一线消息,喀什金融监管分局行政处罚信息公开表显示,昆仑银行喀什分行因贷款“三查”不到位被罚款60万元。
陈勇(时任昆仑银行塔西南石油支行行长)和王海燕(昆仑银行喀什分行副行长)被警告。
11月19日金融一线消息,喀什金融监管分局行政处罚信息公开表显示,昆仑银行喀什分行因贷款“三查”不到位被罚款60万元。
陈勇(时任昆仑银行塔西南石油支行行长)和王海燕(昆仑银行喀什分行副行长)被警告。