新浪财经

【致同研究之年报分析】A+H股境内外披露差异分析及披露示例

致同

关注

致同连续多年持续跟踪研究上市公司年报执行企业会计准则情况,近期将陆续发布“上市公司年报分析之准则应用披露示例”系列微信。主要研究内容是结合上市公司年报披露示例,解析上市公司重点企业会计准则和监管要求的执行情况和可以借鉴的实务应用案例,包括执行准则和监管要求中的重大会计政策的选用、重要会计估计的判断、重点关注问题的实务应用示例、核心会计事项的披露示例等。

系列微信研究涉及的准则和监管要求包括:长期股权投资准则(CAS 2)、企业合并准则(CAS 20)、企业合并报表准则(CAS 33)、政府补助准则(CAS 16)、股份支付准则(CAS 11)、资产减值准则(CAS 8)、会计政策、会计估计变更和差错更正准则(CAS 28)、或有事项准则(CAS 13)、投资性房地产准则(CAS 3)、收入(CAS 14)、金融工具确认和计量准则(CAS 22)、租赁准则(CAS 21)、A+H股境内外披露差异、营业收入扣除事项、非经常性损益披露等其他准则及监管要求。

本期微信内容为A+H股境内外披露差异分析及披露示例。

2006年2月,财政部发布新的企业会计准则体系,实现了与国际财务报告准则的趋同,并自2007年1月1日起自所有上市公司、部分非上市金融企业和中央大型国有企业起逐步实施,使新企业会计准则得到了平稳有效实施。2007年12月6日,财政部会计准则委员会与香港会计师公会签署了《关于内地企业会计准则与香港财务报告准则等效的联合声明》,确认两地会计准则等效互认。香港联交所亦于2010年12月刊发咨询总结,允许自2010年12月15日起或以后完结的会计年度期间,在港上市的内地企业(H股)直接采用企业会计准则编制财务报表。2023年,经财政部与香港会计师公会充分沟通协调,认可过去一年来中国内地制定发布的企业会计准则解释第16号、企业数据资源相关会计处理暂行规定、企业会计准则解释第17等与直接采用国际财务报告准则的香港财务报告准则趋同。

在内地上市公司实施新企业会计准则后,分别按企业会计准则与国际/香港财务报告准则编制的财务报告差异在很大程度上已经消除。与以往同类数据相比,A+H股上市公司自2007年起境内外财务报告净资产和净利润的差异有了很大程度的下降。目前仍存在的差异主要包括企业改制资产评估产生的差异、同一控制下企业合并产生的差异、专项储备、政府补助等。如无特别说明,相关示例来源于公司披露的2023年年度报告。

一、A+H股公司概况

(一)A+H股公司行业分布

截至2023年12月31日,A股上市公司共有5,332家,其中143家同时在香港发行了H股。如表1所示,这些公司主要集中在制造业、金融业、采矿业,以及交通运输、仓储和邮政业。

2023年A+H股上市公司行业分布表

(二)A+H股公司年报差异情况

2023年,58家A+H公司选择仅采用企业会计准则编制财务报告,其余85家公司选择编制两份财务报告,其中45家公司A股与H股财务报告不存在差异,40家公司存在差异并披露了差异情况。

境内外财务报告净资产/净利润存在差异的行业主要为制造业,采矿业,交通运输、仓储和邮政业,以及电力、热力、燃气及水生产和供应业。

2023年引起A+H公司境内外报告净资产和净利润差异的主要会计事项为“同一控制下企业合并”、“维简费、安全生产费及煤矿等行业专项费用”、“政府补助”、“股权分置流通权”等。此外,“差异调整所引起的税务方面影响”和“调整归属于少数股东损益/权益的部分”是由其他差异调整事项在税务和归属于少数股东损益/权益部分产生的汇总影响,因此不再单独分析。

二、中国企业会计准则与国际财务报告准则的主要差异

为了进一步完善我国的企业会计准则,并保持与国际财务报告准则的持续趋同,近年来,财政部已经先后发布了《企业会计准则第14号——收入》(2017年修订)、《企业会计准则第22号——金融工具确认和计量》(2017年修订)、《企业会计准则第23号——金融资产转移》(2017年修订)、《企业会计准则第24号——套期会计》(2017年修订)、《企业会计准则第16号——政府补助》(2017年修订)、《企业会计准则第42号——持有待售的非流动资产、处置组和终止经营》、《企业会计准则第21号——租赁》(2018年修订)、《企业会计准则第7号——非货币性资产交换》(2019年修订)、《企业会计准则第12号——债务重组》(2019年修订)以及《企业会计准则第25号——保险合同》(2020年修订)等。这使得中国企业会计准则与国际财务报告准则实现了持续的并且进一步的实质趋同。但是,考虑中国的环境和特殊问题,中国在一些特殊项目上作出了符合实际情况的安排,因此在实务中仍然存在少数的差异。

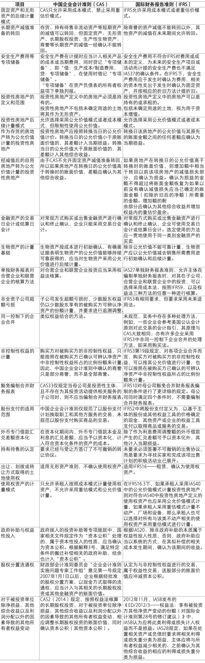
中国企业会计准则(CAS)与国际财务报告准则(IFRS)的主要差异表现为确认计量差异、列报差异和披露差异三类。

(一)确认计量差异

中国企业会计准则与国际财务报告准则确认计量差异汇总表

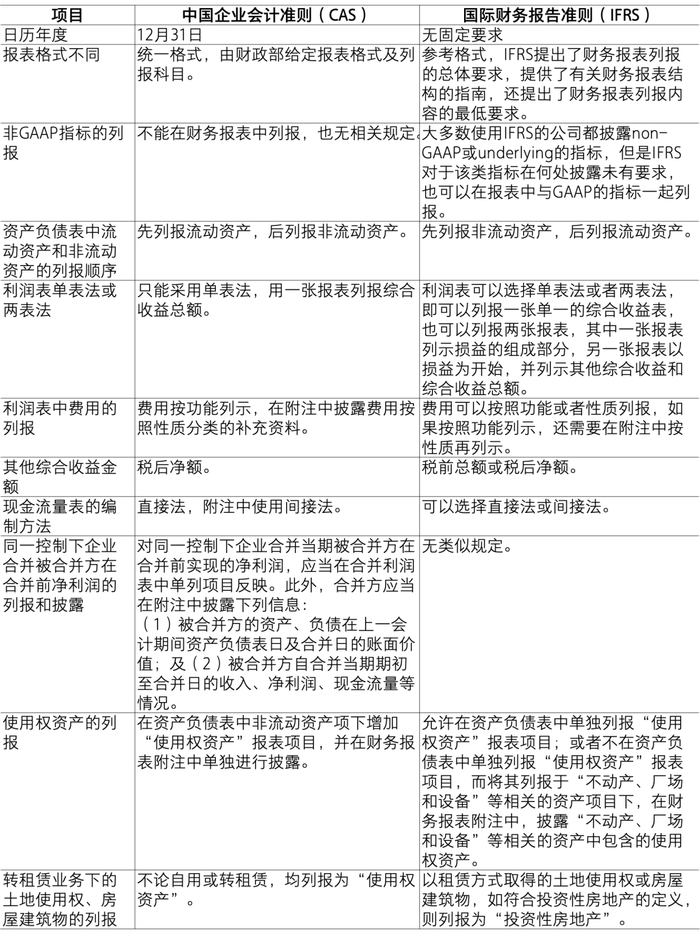
(二)列报差异

中国企业会计准则与国际财务报告准则列报差异汇总表

(三)披露差异

中国企业会计准则与国际财务报告准则披露差异汇总表

三、A+H股境内外披露差异披露示例

(一)简要分析

绝大部分公司都在年报中“公司简介和主要财务指标”以及“财务报表补充材料”两部分披露了境内外差异事项调节表,将差异事项及金额逐项列出。大部分公司的差异调节表都以归属母公司股东的权益和净利润作为比较的基础。然而,有少数公司披露的净利润和净资产未扣除少数股东权益/损益,导致口径不一致,影响了信息的可比性。

此外,少数公司未对差异事项进行逐项讲解,分析境内外差异产生的原因。

(二)年报披露示例

A+H股境内外会计准则差异披露示例汇总表

示例1 上海石化(600688.SH)

本公司为在香港联合交易所上市的H股公司,本集团按照国际财务报告准则编制了财务报表,并已经审计。本财务报表在某些方面与本集团按照国际财务报告准则编制的财务报表之间存在差异,差异项目及金额列示如下:

单位:千元

差异原因说明如下:

(1)政府补助

根据企业会计准则,政府提供的补助,国家相关文件规定作为“资本公积”处理的,不属于政府补助。

根据《国际财务报告准则》,这些补助金会抵销与这些补助金有关的资产的成本。在转入物业、厂房及设备时,补助金会通过减少折旧费用,在物业、厂房及设备的可用年限内确认为收入。

(2)安全生产费调整

按中国企业会计准则,按国家规定提取的安全生产费,计入当期损益并在所有者权益中的“专项储备”单独反映。

发生与安全生产相关的费用性支出时,直接冲减“专项储备”。使用形成与安全生产相关的固定资产时,按照形成固定资产的成本冲减专项储备,并确认相同金额的累计折旧,相关资产在以后期间不再计提折旧。而按国际财务报告准则,费用性支出于发生时计入损益,资本性支出于发生时确认为固定资产,按相应的折旧方法计提折旧。

示例2 华能国际(600011.SH)

境内外会计准则下会计数据差异

(一)同时按照国际会计准则与按中国会计准则披露的财务报告中净利润和归属于上市公司股东的净资产差异情况

单位:元

(二)境内外会计准则差异的说明:

1、同一控制下企业合并会计处理差异及有关资产折旧及摊销、处置及减值差异

华能集团是华能开发的控股母公司,因此亦是本公司的最终控股母公司。本公司向华能集团及华能开发进行了一系列的收购,由于被收购的公司和电厂在被本公司及其子公司收购前后与本公司均处在华能集团的同一控制之下,因而该收购交易被认为是同一控制下的企业合并。

根据中国会计准则,同一控制下企业合并中,合并方在企业合并中取得的资产和负债,应当按照合并日被合并方在最终控制方合并财务报表中的账面价值计量。合并方取得的净资产账面价值与支付的合并对价账面价值的差额,应当调整合并方权益科目。合并报表中所列示的经营成果均假设现有的结构及经营从所列示的第一个年度开始一直持续存在,并且将其财务数据予以合并。本公司以现金支付的收购对价在收购发生年度作为权益事项处理。购买日后出现的或有对价调整也作为权益事项进行会计处理。

2007年1月1日之前发生的企业合并,根据原中国会计准则,收购权益比例小于100%时被收购方的各项资产、负债应当按其账面价值计量。收购对价超过收购净资产账面价值部分确认为股权投资差额,按直线法在不超过10年内摊销。收购全部权益时,全部资产和负债按照近似购买法的方法进行会计处理,由此产生的商誉在估计的使用年限内按直线法摊销。2007年1月1日,根据中国企业会计准则,同一控制下企业合并产生的股权投资差额及商誉摊余金额予以冲销并调整留存收益。

在国际财务报告准则下,本公司及其子公司采用购买法记录上述收购。合并方在企业合并中取得的资产和负债,应当按照公允价值进行计量。合并成本大于合并中取得的可辨认净资产公允价值份额的差额记录为商誉。商誉不进行摊销但于每年进行减值测试并以成本扣除累计减值后的金额列示。被收购业务的经营成果自收购生效日起记入本公司及其子公司的经营成果。对于非权益类的或有对价,若其公允价值变动不属于计量期间的调整,在每个报告日以其公允价值进行计量并在损益中确认公允价值变动。

如上所述,同一控制下企业合并在中国会计准则和国际财务报告准则下的会计处理差异会影响到权益和利润,同时会由于收购取得资产的计量基础不同而影响到以后期间的折旧和摊销金额,当相关投资处置时对权益和利润的影响亦有所不同。该类差异会随着相关资产的折旧摊销及处置而逐步消除。

2、以前年度借款费用资本化折旧的影响

以前年度,根据原中国会计准则,可予以资本化的借款范围为专门借款,因而一般性借入资金的借款费用不予资本化。根据国际财务报告准则,本公司及其子公司除了将专门借款的借款费用予以资本化外,还将为购建符合资本化条件的固定资产而借入的一般性借入资金的借款费用予以资本化。自2007年1月1日起,本公司及其子公司采用未来适用法执行中国企业会计准则第17号,本年调整金额为以前年度国际财务报告准则下已计入相关资产价值的资本化利息当期的折旧。

3、专项储备的影响

专项储备包括安全生产费。根据中国会计准则,计提安全生产费时,将其计入生产成本及股东权益中的专项储备;对属于费用性质的支出于发生时直接冲减专项储备;对属于资本性的支出于完工时转入固定资产,同时按照固定资产的成本冲减专项储备,并全额确认累计折旧,相关固定资产在以后期间不再计提折旧。根据国际财务报告准则,相关支出仅在发生时予以确认,计提未使用的专项储备作为未分配利润拨备处理。

4、准则间差异的递延税项影响

此金额为上述准则差异的相关递延税项影响

示例3 北辰实业(601588.SH)

境内外会计准则下会计数据差异

(一)同时按照境外会计准则与按中国会计准则披露的财务报告中净利润和归属于上市公司股东的净资产差异情况

单位:千元

(二)境内外会计准则差异的说明:

(a)投资性房地产在香港财务报告准则下采用公允价值模式进行后续计量,不计提折旧或摊销;在中国企业会计准则下采用成本模式进行后续计量,按其预计使用寿命及净残值率相应计提折旧或摊销,当投资性房地产的可收回金额低于其账面价值时,账面价值减记至可收回金额。

示例4 大唐发电(601991.SH)

境内外会计准则下会计数据差异

(一)同时按照国际会计准则与按中国会计准则披露的财务报告中净利润和归属于上市股东的净资产差异情况

单位:千元

(二)境内外会计准则差异的说明:

(1)由于以前年度不同准则下开始计提折旧时间不同所产生。

(2)根据中国企业会计准则,提取维简费及安全费用时计入相关产品的成本或当期损益,同时记入专项储备科目。在使用提取的上述维简费及安全费用时,属于费用性支出的,于费用发生时直接冲减专项储备;属于资本性支出的,通过在建工程科目归集所发生的支出,待项目完工达到预定可使用状态时转入固定资产,同时按照形成固定资产的成本冲减专项储备,并确认相同金额的累计折旧。该固定资产在以后期间不再计提折旧。

根据国际财务报告准则,煤炭开采及发电公司需提取一定金额的安全费和维简费,从留存收益/(累计亏损)转入资本公积。对在规定使用范围内的费用性支出,于费用发生时计入当期损益;

属于资本性的支出,于完工时转入物业、厂房及设备,并按照本集团折旧政策计提折旧。同时,按照当期维简费和安全生产费等的实际使用金额在所有者权益内部进行结转,冲减资本公积项目并增加留存收益/(累计亏损)项目,以相关资本公积余额冲减至零为限。

示例5 南方航空(600029.SH)

境内外会计准则下会计数据差异

(一)同时按照国际财务报告准则与按中国企业会计准则披露的财务报告中归属于上市公司股东的净亏损和归属于上市公司股东的净资产差异情况

单位:百万元

(二)境内外会计准则差异的说明:

1.根据中国企业会计准则,外币专项借款本金及利息的汇兑差额,应当予以资本化,计入符合资本化条件的资产的成本。根据国际财务报告准则,除了作为利息费用调整的外币借款产生的汇兑差额部分可予以资本化外,其他均计入当期损益。

2.根据中国企业会计准则,对于与资产相关的政府补助(除专项拨款),本集团将其从相应资产的成本中扣除;对于政府拨入的投资补助等专项拨款,若国家相关规定作为资本公积处理的,本集团将其计入资本公积。根据国际财务报告准则,本集团将所有资产相关的政府补助从相应资产的成本中扣除。以上与政府补助相关的差异是由于以前年度在中国企业会计准则下计入资本公积的政府补助产生。

3.根据中国企业会计准则,本公司在同一控制下的企业合并取得的子公司的资产和负债,按照账面价值计量,与支付的合并对价的差额调整所有者权益。同一控制下的企业合并,视同被合并子公司在本公司最终控制方对其开始实施控制时纳入本公司合并范围,因此中国企业会计准则下对合并财务报表的期初数以及前期比较报表进行相应重述。根据国际财务报告准则,对同一控制下企业合并采用购买法计量。

4.根据中国企业会计准则,非流动资产减值损失一经确认,在以后会计期间不会转回。根据国际财务报告准则,如果有迹象表明除商誉以外的非流动资产在以前期间确认的减值损失不再存在或已经减少,则减值损失将转回。

加载中...