挑战飞利浦、西门子、GE,这个高端医疗影像赛道国产突围
界面新闻
文|动脉网
有这么一个高端医疗影像细分产品,如今仍被通用电气(GE)、飞利浦、西门子三家垄断——该产品就是DSA设备(数字减影血管造影机),其是当前最先进的兼顾诊断和治疗的设备之一。
数据有多夸张?医工研习社数据显示,2023年,飞利浦、西门子、GE三家占据近九成市场份额,国产品牌总计在百分之十左右,显示出这三家品牌在该行业中的绝对主导地位。
也就是说,中国市场每卖10台DSA设备,只有1台是国产品牌的。该现象与近几年国产品牌相继在DR、CT、MR等医疗影像领域的强势崛起形成了明显反差。
要知道,DSA设备是开展心脏冠脉造影、支架植入、神经血管疾病、外周血管疾病及各系统肿瘤等方面介入诊疗的必备“武器”,在医疗器械国产替代的叙事中尤为重要。
究竟什么是横亘在国产DSA设备领域的“拦路虎”?行业壁垒在哪?以及国产品牌又正在如何突围?
“拦路虎”究竟是什么?
不同的医疗器械产品有不同的壁垒挑战。
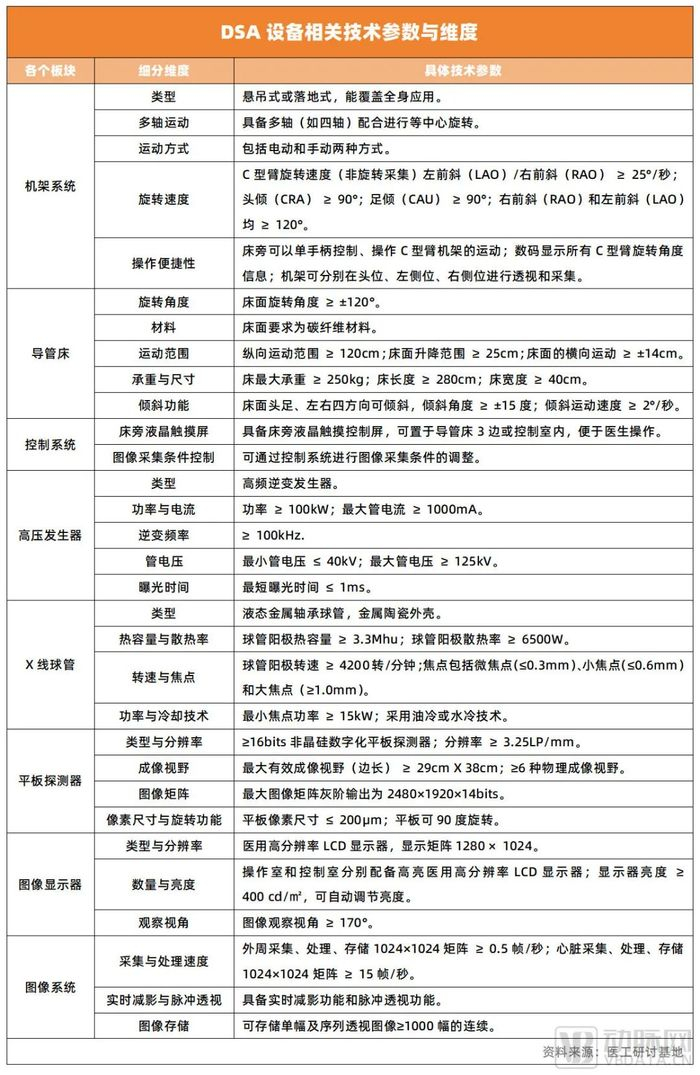
比如在医疗影像设备领域,DR(直接数字化X射线摄影系统)的核心是影像链,包括高压发生器、球管、探测器、机架、软件处理工作站等关键部件。由于国内影像链产业起步较晚,长期依赖进口,部分国产核心元器件与进口质量差距较大,因此导致医疗影像企业在部分高端市场竞争较难。
“当这些关键部件的国产化率提高后,产品的国产化就会变得非常快。”唯迈医疗市场总监田威告诉动脉网,“国产DR这几年受益于国内影像链产业发展,市场份额占比不断扩大,现已占据到80%左右。”
而与DR等产品不同,DSA设备除了影像链特别重要外,还十分考验产品临床应用的真实效果。
原因在于,与其他医疗影像设备属于检查设备范畴不同,DSA设备是更偏向手术治疗的设备。而由于术式的多样性,以及影像处理须实时和高效,使得DSA设备的复杂度更高,也对其术中使用时的稳定性提出了极高要求。
动脉网制图
因此于入局企业而言,对临床的理解和积累才是其能否在DSA设备领域突围的又一核心。
“DSA是诊断冠心病的金标准,且对血管疾病,特别是对心脑血管疾病,如脑梗塞、脑出血等的诊断和治疗非常有效果。”重庆一家三级医院心病科医生告诉动脉网,“选择DSA时,我们一般看重3个原则。一是设备要运动灵活,覆盖范围大;二是图像质量要足够清晰,功能要够用;三是设备要尽量减少医务人员和患者的辐射损伤。”
动脉网制图
从上述三个维度,各大品牌纷纷发力,不断加速DSA设备的迭代升级。
比如在前两个维度上,西门子医疗今年在中国国际医疗器械博览会(CMEF 2024)上发布的6D血管造影系统 “新飞天”便实现了一些突破:在覆盖范围上,该款DSA设备可以实现330 °无死角覆盖,从而满足介入全学科临床应用;在图像质量和功能上,该设备基于6D影像可以捕捉完整动静脉畸形团中复杂多支血管的信息,并以不同颜色显示,以帮助医生清晰掌握动脉以及静脉血流信息。
在后一个维度上,飞利浦推出的数字UNIQ FD20血管造影机,其采用了DoseWise智能剂量管理系统以降低辐射剂量,从而减少医护人员长时间接触辐射的风险。
正是不断围绕临床需求展开研发,国外器械巨头的DSA设备得以在市场中站稳脚跟,并实现销量的绝对领先。查阅NMPA官网可以发现,已经获批进口医疗器械(注册)的DSA设备已有22款。
不过,长期垄断带来的结果是DSA设备整机价格处在高位。动脉网了解到,大部分DSA设备价格在400万元以上,部分进口机型单价甚至超过千万元。
面对高昂的价格,能够采购DSA设备的仅有支付能力较强的三级医院,所以DSA设备的普及度在我国处于较低:据不完全统计,截至2024年,全国DSA设备年销量约1300台。其中,基层的专业设备远低于头部城市医疗机构。
一个严峻的挑战是,随着我国老龄化的加剧,未来医疗机构对DSA设备的需求只增不减。从这个维度出发,如何提高DSA设备的普及率是亟待解决的课题。
转变正在发生。2021年11月3日,国家卫健委印发《“千县工程”县医院综合能力提升工作方案(2021—2025年)的通知》,明确要改善县级医院硬件条件,用以提升对急危重症患者的抢救能力,肿瘤、神经、心血管等专科疾病治疗能力;助力微创介入中心建设,开展肿瘤、外周血管、神经等领域的介入诊疗。
在加大基层医疗投入的背景下,DSA设备迎来了在县级医院等二级医院的快速发展;与此同时,国家加速尖端医疗设备国产替代的政策频出,为国产品牌逐渐向高端DSA市场迈进提供了重要支持。
国产品牌会采取什么路径突围?现在又取得什么成绩了呢?
“基层+高端”两手抓
“尽管从DSA设备的市场份额看,国产品牌的占比还处于较低位,但其实近年整体是呈现上升趋势的。”行业人士透露,“DSA设备的采购数量在持续增加,采购的医疗机构也从三级医院向二级医院在逐步扩展,从长的时间维度看,进口品牌市场份额的变化趋势还是比较明显,从过去的大约95%(2018年)下降到现在大约89%(2023年)。”
在这个过程里,国产品牌主要是逐渐拿下了日系品牌的份额,即核心覆盖的是基层医疗机构。
比如作为国内最早布局DSA领域的企业,美的医疗旗下公司万东医疗便构建了独特的基层医院介入学科赋能方案。具体来说,万东医疗针对基层医院开展介入手术缺设备、缺技术、缺人才的痛点,将旗下技术与人才帮扶培养模式——“一站式介入整体解决方案”下沉县域医院,成为基层医院“合伙人”,从而在提升县域医院临床诊疗水平的同时扩大旗下产品销售。
比如唯迈医疗推出的通用型DSA设备——极光DSA,该款产品一是具有“落地式七轴”,即运用多轴联动技术,从而具有覆盖面积广、角度大、操作更灵活的优势;二是做到了低剂量高清影像,在获得16bit极致高清图像时,曝光剂量智能计算,自动降低对医生身体的辐射伤害;三是液态金属球管、大屏幕、智能漂浮式导管床、旋转DSA、3D-DSA等高端配置一应俱全。
在基层医疗实现突破后,国产品牌也正向高端设备领域迈进。不过,这里要区分高端产品与中低端产品的差异。所谓高端DSA设备,主要是影像链、应用软件配置,以及能解决的实际问题方面比过往产品更优。
也就是说,高端DSA设备能更好更优地满足前文提到的三大原则。
以影像链为例,平板探测器是DSA设备最关键的核心部件,其性能直接关系到X射线成像质量,决定着术中血管和各种治疗器械的清晰程度。在行业早期,DSA设备采用的是影像增强器,2000年后非晶硅平板探测器开始成为主流。而到当下,采取更少剂量、更低噪声、更高帧速成为DSA探测器研发的方向。
“我们最开始研发的一系列产品也是先在基层医疗机构打开局面,积累了一定的客户群体后,持续向高端设备进发。”唯迈医疗市场总监田威表示。
比如唯迈医疗推出的高端DSA设备——太空Taikon,该产品在业内首创搭载了AI算法高清的We-Aimage成像平台,该图像平台可实施逐像素独立运算,可对同一类信号进行功能区分识别,提高微小病变的可识别度。
随着医疗技术的不断进步,血管机设备也在不断地根据临床需求进行迭代发展,变得越来越智能化。高端产品的一条路径是走“DSA+赋能技术”。比如在5G与AI加持下,行业出现了车载形态的移动导管室,使其能像车载CT一样可以灵活部署,解决医疗资源分配不均的情况。
例如,唯迈医疗推出了高端血管介入机器人与DSA结合的一站式无辐射损伤介入诊疗系统唯易Robot DSA。该产品将唯迈医疗的全球领先的血管介入机器人和高端血管造影X射线机进行融合设计,将图像数据与介入治疗操作数据有机结合,从而提升介入手术效率,有效降低术者的受照剂量。同时,唯易Robot DSA具有模拟人手、超越人手的视觉与操作的深度融合,从而具有操作灵活、高安全性、0辐射的优势。
另一家创新企业东软医疗在高端DSA领域则推出了NeuAngio 30C“汉武”。据了解,该设备具有专利技术的无轨七轴悬吊式机架、智能超高端影像链、IDM三大智能平台与心脏、神经、肿瘤、外周等全领域的临床解决方案。
对于高端产品来说,适应临床需求的不断变化,做到更丰富的应用场景也是一种路径。比如由于心外、神外、肿瘤、骨科创伤、大血管外科、消化、泌尿妇产等等手术都开始需要介入设备的辅助,由此复合手术室(该手术室不仅有DSA、灯床塔吊,还有超声、CT、核磁等设备)的概念越来越普及。基于复合手术室需求,各大品牌纷纷推出了适合于复合手术室的DSA。
例如,东软医疗推出了高端CT与DSA结合的多模态一站式成像系统。该产品集成了东软医疗的超高端宽体512层全景多模态CT,将影像检查与介入治疗结合,从而提升手术效率。同时,一体化诊疗平台有效降低了患者转运过程中的潜在风险,实现了CT与DSA之间的无缝切换,为神经、肿瘤、心脏、呼吸等领域的复合手术提供了精准治疗支持。
当然,除上述提到的企业外,国产品牌如乐普医疗、联影医疗也在DSA领域不断深耕。比如联影医疗已基本完成了悬吊DSA、复合手术室、经皮穿刺手术机器人等图像引导治疗领域的布局。
后续,随着相关品牌不断优化和持续迭代旗下DSA产品,国产替代的速度将不断提速。
新的可能
DSA行业的发展仍有很大空间。
据Eshare医械汇,2024年中国主动脉介入手术量将达到6.7万台,外周血管介入手术量将达到20.5万台;另外,我国每年仅冠脉介入治疗量就超过100万例,居世界首位,市场需求巨大。介入手术量持续增长,将带动血管造影检查增加,预计2024年市场规模将达到95.2亿元。
面对广阔的增长机会,DSA还会朝哪些方向演进?对此,葛均波院士在一次行业大会上对DSA的未来提出过普惠的设想。他认为,过去高端DSA的价格昂贵,操作复杂,限制了县级医院开展微创介入手术。对于广大的基层老百姓来说,存在着很多未能满足的临床需求。所以,研发更适配于中国基层市场的DSA将惠及更广大人群。
与此同时,在“国产替代”大潮下,进口品牌如GE、西门子等也在全面加速本土化战略,从而不断提高DSA设备的性价比。
动脉网制图
值得指出的是,如其他高端器械行业一样,DSA设备的大发展势必带动整个供应链的成长。以动态平板探测器为例,目前业内主要采用非晶硅,以及部分DSA设备采用单晶硅(CMOS)。无论是非晶硅还是单晶硅,国内开始涌现一批新锐企业。
如在单晶硅(CMOS)方向,获得过经纬创投投资的固态成像探测器供应商善思微便牵头承担了“十四五”科技部重点专项课题——研制DSA用低剂量、高分辨率、大面阵CMOS平板探测器,从而推动高端DSA(数字减影血管造影)国产化。
另外,“DSA+赋能技术”会持续强化。比如,人工智能在影像判读、辅助决策,以及大数据背景下的疗效预测等均成为医生的好帮手。此外,虚拟现实、语音交互指挥C臂运动在未来可以使医生更加专注于手术本身或术前的演练等。
不可忽视的是,作为治疗型设备,DSA与MR、CT等诊断影像设备不同,其直接关乎生命安全,这使得国产品牌在该领域的发展需要更充足时间的累积和临床验证。毕竟,以GE、飞利浦、西门子为代表的国际品牌也是走过了数十年发展,才最终获得今天的成绩。
千里之行,始于足下。随着国家对相关产业的大力扶持,从人才培养到临床研究,一整套成熟的体系正在形成,国产品牌终将扭转DSA设备进口垄断的格局,并在未来跑出全球领导者。