重磅!2024年中国及31省市智能手机行业政策汇总及解读(全)
前瞻网
转自:前瞻产业研究院
行业主要上市公司:小米(01810)、中兴通讯(000063)、传音控股(688036)等
本文核心数据:智能手机行业政策
政策历程图
纵观我国智能手机行业国民经济规划的变动,可以深刻感受到我国移动通信技术的发展呈现出从“用别人”到“自己造”的伟大转型。手机行业的变动极大程度受到通信技术变革的影响,十四国家提出加快布局量子计算、量子通信、培育壮大人工智能、大数据、区块链、云计算、网络安全等新兴数字产业,提升通信设备、核心电子元器件、关键软件等产业水平。
国家层面政策汇总及解读
——国家层面产业政策汇总
为保证智能手机行业健康快速发展,我国政府等多部门出台了众多政策来规范行业的发展。智能手机作为移动通信终端设备,其生产和销售主要受国家无线电管理相关法规约束,而移动通信终端设备产品所处的电子信息产业是我国当前着重培育和发展的战略新兴产业,智能手机行业受国家多项政策规划支持。
——国家层面智能手机行业发展目标解读
《“十四五”智能制造发展规划》对“十四五”推进制造业智能化作了具体部署。《规划》提出了2025年智能制造发展目标和2035年远景目标,部署了智能制造技术攻关行动、智能制造示范工厂建设行动、行业智能化改造升级行动、智能制造装备创新发展行动、工业软件突破提升行动、智能制造标准领航行动等专项行动:
地方层面政策汇总及解读
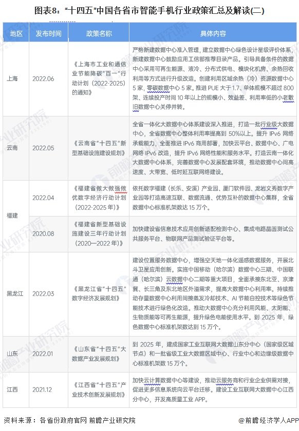
——31省市智能手机行业政策汇总
北京、上海、广东等全国各省市围绕“十四五”规划,结合当地现状,出台了一系列促进智能手机相关产业发展的规划:
——31省市智能手机行业最新布局解读
在国家政府及相关主管部门的支持下,广东、江苏、浙江、江西、安徽、山东、河北等全国多个省市及地区,结合当地所在情况,制定了智能手机行业发展规划,主要为大力发展通信产业:
更多本行业研究分析详见前瞻产业研究院《中国智能手机行业市场需求预测与投资战略规划分析报告》
同时前瞻产业研究院还提供产业新赛道研究、投资可行性研究、产业规划、园区规划、产业招商、产业图谱、产业大数据、智慧招商系统、行业地位证明、IPO咨询/募投可研、专精特新小巨人申报等解决方案。在招股说明书、公司年度报告等任何公开信息披露中引用本篇文章内容,需要获取前瞻产业研究院的正规授权。
更多深度行业分析尽在【前瞻经济学人APP】,还可以与500+经济学家/资深行业研究员交流互动。更多企业数据、企业资讯、企业发展情况尽在【企查猫APP】,性价比最高功能最全的企业查询平台。