新浪财经

证监会市值管理指引删除“股价异动公告”内容,如何避免误读?

市场资讯 2024.11.16 16:58

(来源:银柿财经)

市值管理指引的最终版本,取消了征求意见稿中的多条强制规则。

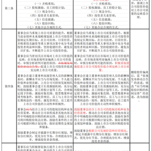
11月15日晚间,证监会发布了《上市公司监管指引第10号——市值管理》。银柿财经注意到,与征求意见稿版本相比,最终版本有12条内容出现变化,其中,第四条、第五条、第六条、第八条、第九条和第十三条等变化较大。

其中,第四条,“依规发布股价异动公告”表述被删除,引起投资者的关注。具体来看,征求意见稿第四条指出,董事会应当密切关注市场对上市公司价值的反映,在市场表现明显偏离上市公司价值时,审慎分析研判可能的原因,并依规发布股价异动公告等,促进上市公司投资价值真实反映上市公司质量。而在定稿中,“依规发布股价异动公告”被删除,修改为“积极采取措施促进上市公司投资价值合理反映上市公质量”。

那么,是否意味着股价异动公告被取消?这或为误读。股价异动公告为交易所规定,以上交所为例,根据《上海证券交易所股票上市规则(2024年4月修订)》,“上市公司股票交易出现本所业务规则规定的严重异常波动的,应当于次一交易日披露核查公告;无法披露的,应当申请其股票及其衍生品种自次一交易日起停牌核查。公司股票及其衍生品种应当自披露核查公告之日起复牌”,同时,“公司应当在核查公告中充分提示公司股价严重异常波动的交易风险”。

从修订的方向看,市值管理指引取消了征求意见稿中的多条强制规则。例如,征求意见稿规定,“董事会应当结合上市公司的股权结构和业务经营需要,推动在公司章程或者其他内部文件中明确股份回购的机制安排”,在最终版本中修改为“鼓励董事会结合上市公司的股权结构和业务经营需要,推动在公司章程或者其他内部文件中明确股份回购的机制安排”。此外,当出现股价异动情况后,最终版本也不再强制上市公司召开董事会讨论。

对于长期破净股的市值提升,证监会在最终版本中也考虑到行业因素,将“长期破净公司应当就估值提升计划执行情况在年度业绩说明会中进行专项说明”修改为“市净率低于所在行业平均水平的长期破净公司应当就估值提升计划执行情况在年度业绩说明会中进行专项说明”。

加载中...