新浪财经

充了钱看不了?!爱奇艺再次致歉!

江苏新闻

关注

11月14日,世预赛亚洲区第三阶段C组第5轮,中国男足客场对阵巴林男足。国足1-0绝杀巴林队,收获世预赛两连胜!

值得一提的是,本场比赛国内唯一一家转播平台为@爱奇艺 @爱奇艺体育 。当天,不少网友在评论区反馈称,爱奇艺无法正常播放国足直播,还有网友表示自己被要求重复付费。

15日上午,@爱奇艺体育 发布致歉声明:

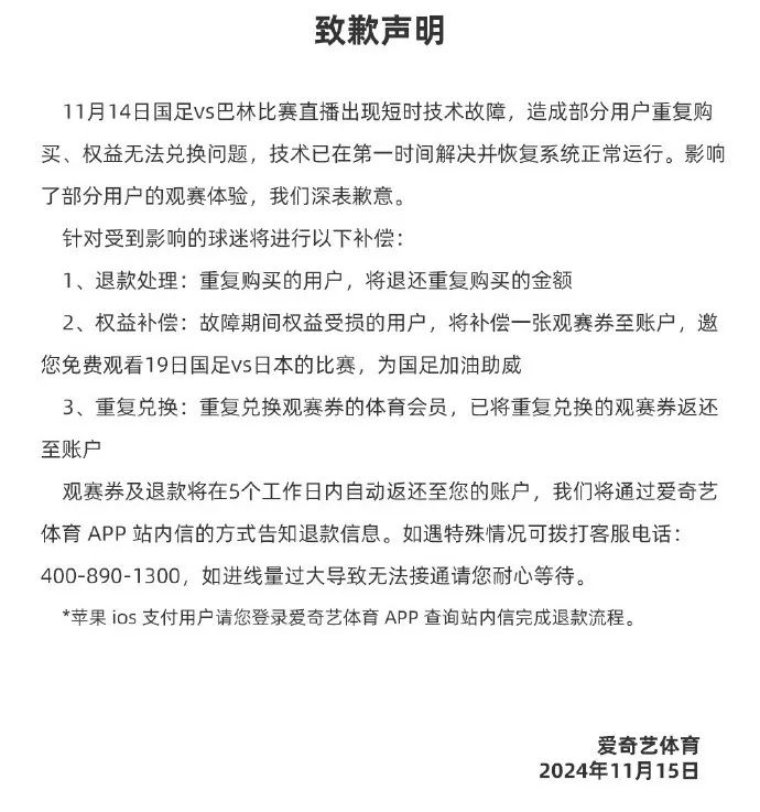
11月14日国足vs巴林比赛直播出现短时技术故障,造成部分用户重复购买、权益无法兑换问题,技术已在第一时间解决并恢复系统正常运行。影响了部分用户的观赛体验,我们深表歉意。

针对受到影响的球迷将进行以下补偿:

  • 1、退款处理:重复购买的用户,将退还重复购买的金额;

  • 2、权益补偿:故障期间权益受损的用户,将补偿一张观赛券至账户,邀您免费观看19日国足vs日本的比赛,为国足加油助威;

  • 3、重复兑换:重复兑换观赛券的体育会员,已将重复兑换的观赛券返还至账户;

观赛券及退款将在5个工作日内自动返还至您的账户,我们将通过爱奇艺体育 APP 站内信的方式告知退款信息。如遇特殊情况可拨打客服电话:400-890-1300,如进线量过大导致无法接通请您耐心等待。

*苹果 ios 支付用户请您登录爱奇艺体育 APP 查询站内信完成退款流程。

11月14日晚,2026年美加墨世界杯亚洲区预选赛18强赛第五轮比赛,中国国家男子足球队将在客场对阵巴林队。国内唯一一家转播平台为@爱奇艺@爱奇艺体育 ,若是想观看本场比赛,非会员用户需要支付9元。

记者发现,在购买单场比赛后,多位用户反应无法观看直播画面。

值得一提的是,在此前9月5日中国男足客场对阵日本队的比赛中,爱奇艺就曾因直播问题登上热搜。

据悉,该赛事由爱奇艺独家买断转播权。然而在开赛后不久,“爱奇艺 花钱看不了”话题突然引爆热搜。据网友吐槽,爱奇艺体育App界面卡住看不了比赛。也有球迷反馈,在爱奇艺App充值后,用9元观赛券仍不能看国足比赛。

当晚22时23分,爱奇艺体育在微博道歉称,因球迷的热情,造成瞬时流量过大。技术服务资源分配超出限额,给部分用户造成了不好的观赛体验。后续会进一步加强技术预案和运营能力,提供更稳定可靠的直播服务。

爱奇艺体育表示,由于咨询量较大,客服电话可能接入需要时间。

今年8月,“爱奇艺体育”微博发文称,将于北京时间9月5日18点35分,全媒体独播2026世界杯预选赛亚洲区18强赛首轮比赛。

据转播方显示,中国男足本场比赛并不是免费的,若是想观看本场比赛,非会员用户需要支付9元钱观看。

“爱奇艺收费直播国足比赛”话题登上热搜,引发网友热议。

对此,爱奇艺体育客服回复称,这场比赛需要付费观看,爱奇艺影视会员和体育会员是分开的,看个人的观赛需求选择购买类型。只看今晚这一场比赛,适合购买9元连续包月爱体育会员,会赠送两张观赛券,一张观赛券可兑换一场比赛。没有会员的情况下,则需按照原价18元购买单场。

九派新闻注意到,14日晚国足对阵巴林的比赛,依旧需要观众付费观看。

此外,今年9月,在国足世预赛18强赛首场比赛之前,央视官方曾发布声明回应不转播国足比赛,表示经反复争取,对方报价仍极度畸高,因此暂未获得赛事版权,将继续通过新闻报道、专题节目等其他方式充分呈现赛况。

北京时间11月14日,中国足球队官方发布了国足对阵巴林的直播预告海报。海报显示,和此前的比赛一样,转播平台为爱奇艺体育App,央视依然不会转播本场比赛。

而对于爱奇艺独家买断国足比赛转播权,却又频频出现直播故障一事,不少网友感到不满,“没有这个能力就不要接。”“你们出了多少次问题了,没本事就别独家。”

综合九派新闻 爱奇艺体育 新黄河 湖北日报 新华网财经

  编辑|玮玮

加载中...