新浪财经

重磅!2024年中国及31省市商业航天行业政策汇总及解读(全) 产业进入新一轮高速发展期

前瞻网

关注

转自:前瞻产业研究院

行业主要上市公司:中天火箭(003009)等

本文核心数据:中国商业航天行业政策;各省市商业航天行业政策;政策解读

1、政策历程图

航天产业是一个国家高端装备发展的集大成领域,自“八五”开始,我国就开始布局航天产业,从卫星发射领域入手布局中国航天行业,至“十四五”时期,我国已经成为全球航天大国,形成了中国特色的航天发展路径;2024年,“商业航天”更是首次被写入政府工作报告,“十五五”时期商业航天将进入新一轮高速发展期。

2、国家层面政策汇总及解读

——国家层面商业航天行业政策汇总

从商业航天国家政策发展来看,中国商业航天行业受到国家政策支持力度较大,政策类型中以支持类政策为主,重点支持领域集中在航天装备制造及卫星应用领域。截至目前,中国商业航天产业相关政策汇总如下:

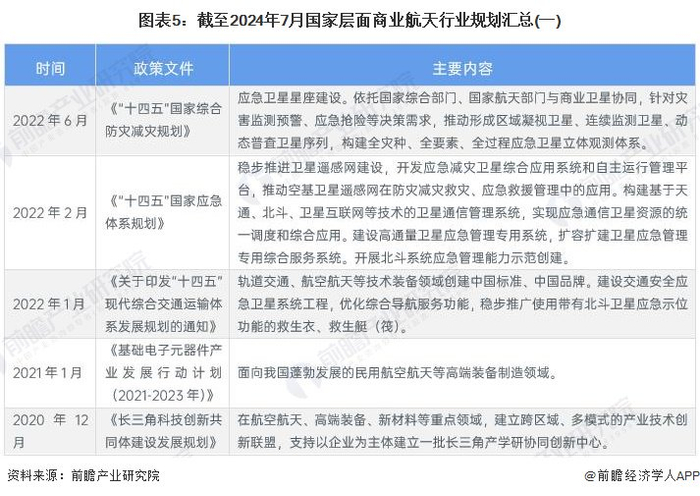
——国家层面商业航天行业规划汇总

“十四五”期间,商业航天产业相关主管部分发布多项发展规划,重点提出推动商业航天产业技术创新,包括卫星互联网技术、卫星通信技术、高端航天装备研发技术等。截至目前,中国商业航天行业相关规划汇总如下:

——国家“十四五”规划对商业航天行业发展的影响

中华人民共和国国民经济和社会发展第十四个五年规划和2035年远景目标纲要,提出强化国家战略科技力量、深入实施制造强国战略、发展壮大战略性新兴产业、建设现代化基础设施体系、营造良好数字生态等内容,都对商业航天产业的发展有促进作用。

3、31省市层面的政策汇总及解读

——31省市商业航天行业政策汇总

各省市针对自身航天产业发展基础发布系列政策鼓励支持商业航天产业的发展,主要集中于培育产业集群、完善基础设施、提升技术创新能力、鼓励企业规模化发展等方面;具体措施包括提供资金支持、税收优惠等,同时也注重人才的引进和培养。中国各省市商业航天行业政策规划汇总如下:

——31省市商业航天行业发展目标解读

在目标方面,各省市商业航天产业政策规划的目标主要是打造具有国际竞争力的商业航天产业集群,促进产业链上下游的协同发展,推动技术成果转化和商业化应用。各省市商业航天产业发展目标具体如下:

更多本行业研究分析详见前瞻产业研究院《中国商业航天产业市场前瞻与投资战略规划分析报告》

同时前瞻产业研究院还提供产业新赛道研究、投资可行性研究、产业规划、园区规划、产业招商、产业图谱、产业大数据、智慧招商系统、行业地位证明、IPO咨询/募投可研、专精特新小巨人申报等解决方案。在招股说明书、公司年度报告等任何公开信息披露中引用本篇文章内容,需要获取前瞻产业研究院的正规授权。

更多深度行业分析尽在【前瞻经济学人APP】,还可以与500+经济学家/资深行业研究员交流互动。更多企业数据、企业资讯、企业发展情况尽在【企查猫APP】,性价比最高功能最全的企业查询平台。

加载中...