梦金园黄金,来自天津,通过IPO聆讯,或很快香港上市,中信独家保荐
瑞恩资本RyanbenCapital
2024年11月13日,来自天津的梦金园黄金珠宝集团股份有限公司 Mokingran Jewellery GroupCo., Ltd.(下称“梦金园黄金”)在港交所披露聆讯后的招股书,拟在香港主板挂牌上市。其于2023年9月28日、2024年4月3日、2024年10月14日先后三次递表。
梦金园黄金,曾于2020年9月向中国证监会提交深交所上市申请,2021年11月中国证监会审议其A股申请未获通过。
梦金园黄金聆讯后招股书链接:
https://www1.hkexnews.hk/app/sehk/2024/106866/documents/sehk24111301284.pdf
主要业务
梦金园黄金,前称昌乐华业珠宝,由王忠善先生、张秀芹女士夫妇于2000年创立。根据弗若斯特沙利文,截至最后实际可行日期,梦金园黄金是中国领先的黄金珠宝首饰原创品牌制造商(OBM)以及为极少数实现运营涵盖产业各关键阶段的企业之一。
梦金园黄金创始人王忠善先生,荣获中国省级非物质文化遗产传承人称号、黄金珠宝行业30年风云人物「功勋人物」称号及中国改革开放40周年珠宝行业突出贡献人物。
梦金园黄金的品牌为「梦金园」,以高纯度黄金饰品为核心,公司多年来展示了设计反映最新市场趋势的产品的能力,秉承「轻」、「巧」、「精」、「美」四大原则,为客户及其消费者提供一应俱全且符合时代审美的黄金珠宝。梦金园黄金的品牌运作紧扣黄金珠宝行业价值链的关键环节,包括从原材料采购及提纯精炼、研发、产品设计、制造到通过多元化销售渠道零售。
根据弗若斯特沙利文,2018年起至2022年,梦金园黄金是唯一一家连续位列中国黄金协会「中国黄金首饰加工量十大企业」和「中国黄金珠宝销售收入十大企业」排名的黄金珠宝品牌,且双项排名均列前五位。于2023年:
按黄金加工量及黄金珠宝收入计算,梦金园黄金在中国黄金珠宝品牌中分别排名第三及第五;
按黄金珠宝(不包括金条)收入计,梦金园黄金于中国黄金珠宝市场的黄金珠宝品牌中排名第五,市场份额为3.8%。按三线及以下城市的黄金珠宝收入计,梦金园黄金在中国黄金珠宝品牌中排名第三。
梦金园黄金主要通过加盟店及自营店组成的线下销售网络向客户销售产品,亦通过电商平台的在线销售向客户提供产品。截至2024年6月30日,梦金园黄金的销售网络,覆盖1670名加盟商旗下经营的2,850家加盟店、36家自营店、七个直营服务中心及17个省级代理,以及主流电商平台上的网店的消费者网络。
梦金园黄金的收入主要来自源自销售货品,包括黄金珠宝及其他黄金产品的销售,K金首饰、镶钻珠宝及其他产品的销售。此外亦提供服务,包括年度特许经营费、一次性特许经营费、品牌准入费及其他。
股东架构
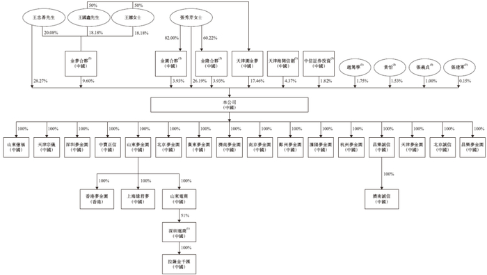
招股书显示,梦金园黄金在上市前的股东架构中,
王忠善先生、张秀芹女士夫妇,以及他们儿子张国鑫先生、女儿王娜女士,通过直接或间接的方式,作为一组控股股东,合计持股约89.39%;
其中王忠善先生直接持股28.27%,张秀芹女士直接持股26.19%,金梦合伙(王忠善18.72%、张国鑫18.18%、王娜18.18%,部分高管及雇员持有剩余股份)持股9.60%;金圆合伙(张秀芹81.33%、部分高管及雇员雇员持有剩余股份)持股3.93%;金隆合伙(张秀芹59.89%、董监高或公司雇员持有剩余股份)持股3.93%;天津圆金梦(张国鑫50%、王娜50%)持股17.46%。
天津海泰集团,通过天津海开信创持股4.37%;
中信证券(06030.HK,600030.SH),通过中信证券投资持股1.82%;
山东矿机(002526.SZ)董事长赵笃学先生,持股1.75%;
中国著名演员黄怡女士(海清),持股1.53%;
山东矿机前董事兼首席财务官张义贞女士,持股1.00%;
山东矿机前董事张建军先生,持股0.15%;
董事高管
梦金园黄金董事会由8名董事组成,包括:
4名执行董事:王忠善先生(董事长)、张秀芹女士(副董事长)、姜丽英女士(副总经理兼供应链中心总监)、王泽钢先生(副总经理兼联席公司秘书);
4名独立非执行董事:王贡勇先生、沙拿利先生、黄方亮先生、白显月先生。
监事会3名:张鑫先生、李虎先生、王艳鹏先生。
除执行董事外,高管包括总经理王国鑫先生,副总经理、运营总监温书庆先生,副总经理、财务总监张理柏先生。
公司业绩
财务数据显示,在过去的2021年、2022年、2023年和2024年上半年,梦金园黄金的营业收入分别为人民币168.71亿、157.24亿、202.09亿和99.80亿元,毛利分别为人民币5.36亿、7.59亿、10.77亿和6.18亿元,相应的净利润分别为人民币2.24亿、1.81亿、2.33亿和0.52亿元。
中介团队
梦金园黄金是次IPO的的中介团队主要有:中信证券为其独家保荐人;德勤为其审计师;嘉源、嘉源(香港)分别为其公司中国律师、公司香港律师;竞天公诚、年利达为其券商中国律师、券商香港律师;戴德梁行为其物业估值师;弗若斯特沙利文为其行业顾问。
版权声明:所有瑞恩资本Ryanben Capital的原创文章,转载须联系授权,并在文首/文末注明来源、作者、微信ID,否则瑞恩将向其追究法律责任。部分文章推送时未能与原作者或公众号平台取得联系。若涉及版权问题,敬请原作者联系我们。
更多香港上市、美国上市等境外IPO资讯,敬请浏览:www.ryanbencapital.com