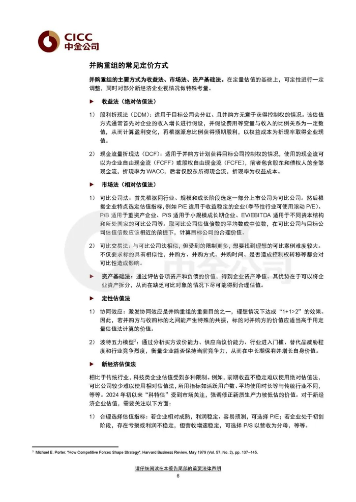
新浪财经

重磅!上海支持上市公司并购重组。中金《并购重组手册》

企业上市

关注

重磅!上海支持上市公司并购重组

上海市委副书记、市长龚正1112日主持召开市政府常务会议,要求按照市委部署,支持上市公司并购重组等等!

会议原则同意《上海市支持上市公司并购重组行动方案(2025—2027年)》并指出,并购重组是提高上市公司质量、培育龙头企业的重要方式。

要注重价值引领,向有助于新质生产力发展、有助于重点产业补链强链的项目倾斜,塑造典型案例,树立鲜明导向。

要注重全程服务,提供专业辅导,强化政策供给,有效整合标的,真正实现“112”效果。

同时,要切实做好相关风险防范,坚决查处财务造假等违法行为,维护经济大局稳定。

一、会议背景和决策方向

上海市委副书记、市长龚正主持召开市政府常务会议,按照上海市委部署,对支持上市公司并购重组等工作进行了安排。这体现了上海市政府对提升上市公司质量、推动经济发展的高度重视,将并购重组作为重要的经济发展手段。

二、《上海市支持上市公司并购重组行动方案(20252027 年)》的重要意义

提高上市公司质量和培育龙头企业:并购重组被视为提高上市公司质量、培育龙头企业的重要方式。通过并购重组,上市公司可以整合资源、扩大规模、提升竞争力,进而在市场中发挥更大的引领作用。

价值引领产业发展:强调向有助于新质生产力发展、有助于重点产业补链强链的项目倾斜。这意味着上海市将引导上市公司的并购重组朝着符合国家战略和上海产业发展方向的目标前进,推动产业升级和创新发展。塑造典型案例和树立鲜明导向可以为其他企业提供示范,激发更多的并购重组活动,促进经济结构的优化。

全程服务提升效果:注重全程服务,包括提供专业辅导、强化政策供给和有效整合标的。这一系列措施旨在为上市公司的并购重组提供全方位的支持,帮助企业更好地完成并购重组过程,实现“112”的效果。专业辅导可以为企业提供并购重组的战略规划、财务分析等方面的支持;强化政策供给可以为企业提供税收优惠、融资支持等政策保障;有效整合标的可以帮助企业实现资源的优化配置,提高企业的运营效率和竞争力。

三、风险防范的重要性

在支持上市公司并购重组的同时,要切实做好相关风险防范,坚决查处财务造假等违法行为。这是为了维护经济大局稳定,确保并购重组活动的合法性和规范性。财务造假等违法行为会破坏市场秩序,损害投资者利益,对经济发展造成严重影响。通过坚决查处违法行为,可以提高市场的透明度和公信力,为并购重组活动创造良好的市场环境。

总之,上海市政府常务会议提出的支持上市公司并购重组行动方案,体现了上海市对经济发展的积极谋划和主动作为。通过价值引领、全程服务和风险防范等措施,有望推动上海市上市公司质量的提升和经济的持续健康发展。

加快人工智能赋能医学创新 龚正主持市政府常务会议

2024-11-13 来源:解放日报

记者 孟群舒

市委副书记、市长龚正1112日主持召开市政府常务会议,要求按照市委部署,打造医学人工智能高地;支持上市公司并购重组;推动银发经济高质量发展。

会议原则同意《上海市发展医学人工智能工作方案(2025—2027年)》并指出,当前,医学和人工智能正处于快速融合阶段,成为国际科技竞争的新焦点。要抢抓机遇,加快人工智能赋能医学创新。要坚持融合发展,深化医疗健康大数据应用,深入实施人工智能+”行动,促进人工智能与医学深度融合,持续产出新成果。要坚持需求牵引,进一步聚焦群众关切的临床医疗、中医药、公共卫生等领域,尽快推出一批应用新场景、产业新项目,更好满足群众需求。要坚持协同推进,各相关部门要紧密配合、通力合作,统筹好高校、医院、企业、科研机构等各方力量,提升综合效益。

会议原则同意《上海市支持上市公司并购重组行动方案(2025—2027年)》并指出,并购重组是提高上市公司质量、培育龙头企业的重要方式。要注重价值引领,向有助于新质生产力发展、有助于重点产业补链强链的项目倾斜,塑造典型案例,树立鲜明导向。要注重全程服务,提供专业辅导,强化政策供给,有效整合标的,真正实现“112”效果。同时,要切实做好相关风险防范,坚决查处财务造假等违法行为,维护经济大局稳定。

会议原则同意《上海市推动银发经济高质量发展若干政策措施》并指出,发展银发经济,是积极应对人口老龄化、推动高质量发展的重要举措,既利当前又惠长远。要推动事业产业协同发展,政府要完善基本养老公共服务,并充分发挥市场机制作用,加快打造银发产业发展高地。要坚持供给需求协同互促,支持养老机构和相关企业拓展业务,满足老人医、康、养、护、游等不同需求;同时,鼓励企业推出更多创新性、引领性的产品和服务,通过高质量供给催生更多新需求。要强化多元要素协同保障,持续完善养老护理员培养体系,鼓励金融机构做好养老金融大文章,支持更多智能养老产品规模化应用,让市民晚年生活更加幸福。

会议还研究了其他事项。

加载中...