新浪财经

【建议收藏】重磅!2024年安徽省低空经济产业链全景图谱(附产业政策、产业链现状图谱、产业资源空间布局、产业链发展规划)

前瞻网

关注

转自:前瞻产业研究院

行业主要上市公司洪都航空(600316);中直股份(600038);中信海直(000099);航天彩虹(002389);纵横股份(688070)等

本文核心数据:全国低空经济产业规模;安徽省低空经济产业规模;安徽省低空经济企业注册数量;安徽省低空经济专利数量;安徽省低空经济产业链企业数量;安徽省低空经济发展规划

低空经济产业发展现状及价值链分布

——全国低空经济产业发展规模

低空经济作为战略性新兴产业,产业链条长,涵盖了航空器研发制造、低空飞行基础设施建设运营、飞行服务保障等各产业;应用场景丰富,既包括传统通用航空业态,又融合了以无人机为支撑的低空生产服务方式。在工业、农业、服务业等领域都有广泛应用,发展空间极为广阔。

近年来,我国低空经济市场规模快速增长,据国新办数据,2023年中国低空经济规模超5000亿,增速达到33.8%。此外,中央在十四五规划发布的《国家立体交通网络规划纲要》中明确,到2035年国家支撑经济发展的商用和工业级无人机预期达到2600万架,同期,无人机驾驶员也将增长到63万名。据中国民用航空局预计,到2035年,中国低空经济的市场规模预计将达3.5万亿元,市场前景广阔。

——低空经济产业价值链分布

整体来看,低空经济产业从低空基础设施建设开始,产业链延伸至低空航空器制造(飞行器制造)、低空运营服务、低空飞行保障等,在整条低空经济产业价值链中,关键零部件攻关驱动低空航空器及无人机零部件附加值提升,应用场景逐步开拓及丰富驱动低空运营服务的附加值提升,人工智能等信息科技的发展驱动低空经济产业附加值提升。

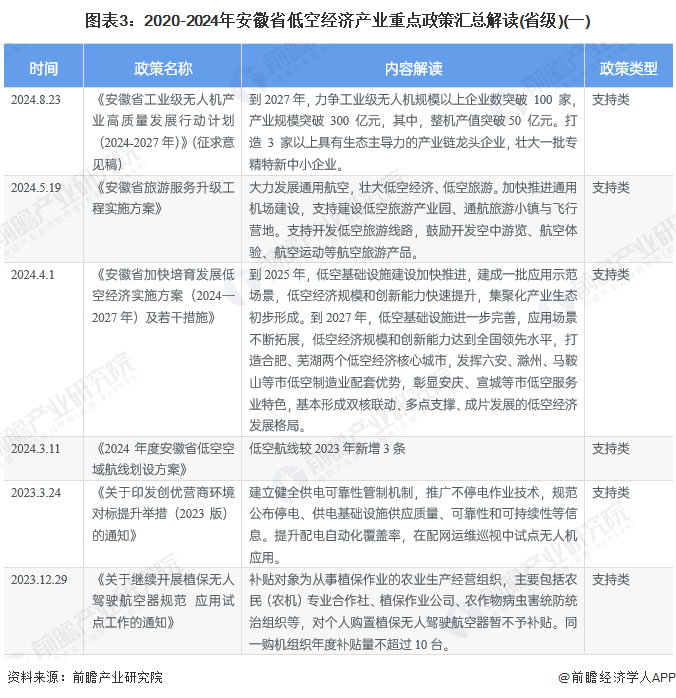
安徽省低空经济产业政策环境

——安徽省低空经济产业省级政策解析

2020年以来,安徽省相继发布《2024年度安徽省低空空域航线划设方案》《安徽省加快培育发展低空经济实施方案(2024—2027年)及若干措施》《安徽省工业级无人机产业高质量发展行动计划(2024-2027年)》(征求意见稿)等政策,完善通用航空基础设施建设,支持无人机产业发展壮大,推动低空旅游等下游产业发展。

——安徽省低空经济产业区域政策热力图

除省级产业政策外,安徽省下辖多个地级市也通过出台相关产业发展政策推动低空经济发展,其中阜阳、蚌埠、合肥、芜湖的低空经济相关政策数量最多,分别达到21条、18条、16条和11条。

注:①上述政策数量统计时间范围为截至2024年10月23日;②城市政策数量为统计时间范围内该城市低空经济产业相关政策总数

安徽省低空经济产业链发展现状图谱

——安徽省低空经济产业链图谱

目前,安徽省低空经济产业已经形成了涵盖低空经济上游原材料、零部件等领域、中游低空经济装备制造领域、下游低空应用领域的产业链。企查猫查询数据显示,截至2024年11月,安徽省航空材料相关企业达到336家,传感器相关企业达到798家,雷达相关企业达到268家,导航系统相关企业达到215家,通信系统相关企业达到204家,无人机制造相关企业达到222家,低空农业相关企业数量达到356家,安徽省上述领域企业数量较多。

注:数据截至2024年11月5日。

——安徽省低空经济产业链企业地图

分各市来看,安徽主要城市在无人机、航空材料、传感器等领域布局较广,尤其是合肥、六安、芜湖、滁州、宣城等城市的产业链布局逐渐完善,低空经济相关企业数量较多。

——安徽省低空经济产业发展载体图谱

安徽省低空经济产业快速发展,产业集聚效应逐渐显现。目前,安徽省低空经济相关产业园主要包括阜阳智能制造(无人机)产业园、通航产业园、六安应流航空制造产业园、芜湖“航空小镇”,四家产业园主要业务涉及无人机、直升机的组装及配套零部件等产业。

安徽省低空经济产业发展现状

——新增注册企业数量先增后降

安徽省低空经济产业发展基础较好,培育了一批低空经济行业企业。企查猫查询数据显示,近年来,安徽省低空经济新注册企业数量呈现先上升后下降的趋势。2020年,安徽省全年新增低空经济产业注册企业达882家,成为近年来企业注册数量最多的一年。

注:1、时间截至2024年10月23日;2、搜索关键词包括“无人机”“etvol”“低空”。

——专利申请量和公开量保持较高水平

安徽省积极推动低空经济领域研发和创新,专利申请和公开数量保持较高水平。2016年以来,安徽省低空经济相关专利申请量保持在500件以上,2023年达到852件,创历年新高。专利公开方面,2015年以来呈现增长趋势,2023年达到984件,较2022年增加82件。

注:时间截至2024年10月23日。

——低空经济产业规模达400亿元

安徽省低空经济产业化发展成果初显,根据《安徽省加快培育发展低空经济实施方案(2024—2027年)及若干措施》,2023年安徽省低空产业规模已经达到400亿元。

——通用机场数量已达9个

近年来,安徽省积极建设低空经济基础设施,布局通用机场体系,截至2023年底,已经建成和运营包括宁国青龙湾、肥东白龙、庐江施湾、长丰北城医院、芜湖弋矶山医院在内的5个通用机场,正在建设砀山、金安、界首、明光女山湖机场(2024年10月竣工)三个机场。

——低空经济发展初见成效

2023年,安徽省在低空经济发展方面已经取得了一定的成就。2023年,安徽省低空经济领域规上企业数量达到155家,重点企业包括亿航智能、海鹰无人机、零重力等企业;通用飞机飞行时长达到0.6万小时,无人机飞行时长达到144万小时;2024年3月获批21个低空空域、18条低空航线;eTVOL方面,零重力等企业已有产品进入试飞阶段,预计不久将进入运营阶段。

——代表性企业率先展开融资

2016年以来,安徽省低空经济领域投融资事件数量呈现波动变化,2019年、2021年和2023年投融资事件均达到3件,2024年截至10月,安徽省投融资事件数量已经达到7件,高于其他年份;投融资金额方面,2021年投融资金额达到9.2亿元,为近年来投融资金额最大的一年。

注:1、左侧纵轴为数量,右侧为金额;2、数据截至2024年10月23日。

代表性企业融资事件汇总如下:

注:时间截至2024年10月23日。

——行业招投标数量保持增长

2018-2023年,安徽省低空产业中标公告数量呈现持续上升趋势,2023年达到1128个,同比增长22.08%;2024年截至11月8日,低空经济相关中标项目数量超过1000个。

注:1、时间截至2024年11月8日;2、搜索关键词为“无人机”“低空”“直升机”;3、仅统计中标公告数量。

安徽省低空经济产业发展前景及规划

——安徽省低空经济产业发展前景及规划

根据《安徽省加快培育发展低空经济实施方案(2024—2027年)及若干措施》的规划,到2027年,安徽预计将建成20个通用机场;培育规上企业数量达到240家;产业规模达到800亿元;通用飞机和无人机飞行时长分别达到1.5万小时和200万小时。

到2027年,安徽省将从基础设施建设、科技创新引领、制造业集群化、低空服务业发展、低空飞行保障、生态建设等几个环节推动低空经济发展,具体内容汇总如下:

——安徽省低空经济产业空间布局规划

根据《安徽省加快培育发展低空经济实施方案(2024—2027年)及若干措施》,到2027年,打造合肥、芜湖两个低空经济核心城市,发挥六安、滁州、马鞍山等市低空制造业配套优势,彰显安庆、宣城等市低空服务业特色。

到2027年安徽省低空经济产业发展空间布局规划如下:

更多本行业研究分析详见前瞻产业研究院《全球及中国低空经济产业发展前景展望与投资战略规划分析报告》

同时前瞻产业研究院还提供产业新赛道研究、投资可行性研究、产业规划、园区规划、产业招商、产业图谱、产业大数据、智慧招商系统、行业地位证明、IPO咨询/募投可研、专精特新小巨人申报等解决方案。在招股说明书、公司年度报告等任何公开信息披露中引用本篇文章内容,需要获取前瞻产业研究院的正规授权。

更多深度行业分析尽在【前瞻经济学人APP】,还可以与500+经济学家/资深行业研究员交流互动。更多企业数据、企业资讯、企业发展情况尽在【企查猫APP】,性价比最高功能最全的企业查询平台。

加载中...