新浪财经

2024-2030年水环境治理行业细分市场调研及投资可行性分析报告

市场资讯 2024.11.12 19:56

水环境治理行业发展趋势及技术水平分析

1、水环境治理行业发展状况

与所有的工业化国家类似,我国的环境污染问题与工业化相伴而生。人口增长、经济的快速发展及城镇化的推进,使得我国生态环境曾处于恶劣破坏状况,雾霾、沙尘暴、毒地、黑臭水等现象频发,危害到我国人民群众的正常生活和身心健康。

水资源作为有限的、不可或缺的资源,是人类社会生存和发展的重要物质基础。我国水资源总量保持高位,占全球水资源的6%,仅次于巴西、俄罗斯、加拿大、美国和印度尼西亚,名列世界第六位。我国是农业大国,2023年全国农业用水总量为3672.4亿立方米,占总用水量的62.2%,农田灌溉水流经农田后携带化肥农药等下渗,补给地下水,易导致地下水污染。我国工业用水量也十分巨大,2023年达到970.2亿立方米的规模,占全国用水量的16.4%,且生产主要集中在江河沿岸的大城市,人口密度相对较大,若废水处理不达标,易造成城市下游江段河流水质严重污染,导致水环境恶化。

我国传统的水体治理以“除水害、兴水利”为目标努力,主要是对水体进行清淤、建设或者加固堤岸,裁弯取直,修筑大坝等一系列工程措施以满足人们对于防洪、排涝、供水、灌溉等多种需求,取得了巨大的成绩。首先,大规模的水利建设和治理,基本保障了大江大河的防洪安全。其次,满足了社会经济快速发展的供水需求,支撑了粮食产量的稳步提高,进而保证了中国的粮食安全,水力发电已成为我国可持续绿色能源的重要组成部分。

因此,我国水治理的主要矛盾已经转变为可持续、绿色、宜人、高效等更高的水治理要求与水治理现状之间的矛盾。十八大以来,党中央高度重视生态文明建设,大力推进生态文明建设。

流域治理思路和方式需创新,现有探索有不足,治理措施统筹不够全面,治理手段较单一。环境改善成效不稳,支流等水质提升不明显,部分区域污染问题仍突出,营养性物质问题凸显。乡村环境治理滞后,基础设施建设差,农业面源污染控制不足。流域治理体系和能力现代化水平待提高,体制、机制等多方面存在欠缺。

我国海洋生态环境保护压力大,面临的结构性、根源性、趋势性压力未缓解,环境污染和生态退化问题突出,治理体系和能力建设亟待加强,处于关键期。

海洋环境污染形势严峻,近岸海域水质改善不稳,突发环境事件高发。海洋生态退化趋势未遏制,典型生态系统退化,物种及栖息地受威胁,生态灾害多发,保护修复任务艰巨。海洋生态环境治理体系和能力存在不足,制度建设起步阶段,共治格局待健全,监测监管队伍和能力建设需加强,科技支撑体系不健全。

2、水环境治理行业发展趋势

根据《“十四五”重点流域水环境综合治理规划》提出的规划目标,到2025年,基本形成较为完善的城镇水污染防治体系,城市生活污水集中收集率力争达到70%以上,基本消除城市黑臭水体。重要江河湖泊水功能区水质达标率持续提高,重点流域水环境质量持续改善,污染严重水体基本消除,地表水劣Ⅴ类水体基本消除,有效支撑京津冀协同发展、长江经济带发展、粤港澳大湾区建设、长三角一体化发展、黄河流域生态保护和高质量发展等区域重大战略实施。集中式生活饮用水水源地安全保障水平持续提升,主要水污染物排放总量持续减少,城市集中式饮用水水源达到或优于Ⅲ类比例不低于93%。规划要求,小流域水环境综合治理项目从流域生态系统整体性出发,围绕流域水污染防治、水环境保护、水生态修复目标,统筹推进山水林田湖草沙综合治理、系统治理、源头治理,全面提升流域水环境质量状况。实施项目包括以下三类:

(1)水环境质量提升工程

在人口相对集中、坡耕地较多、植被覆盖率低的区域,以小流域为单元,以水质改善为目标,统筹推进水污染防治和水环境治理。在太湖、丹江口库区等重要湖库周边有条件的地区,推进生态缓冲带、生态隔离带建设,减少农业面源污染等直接进入水体。在流域上游地区加大污染防治和环境治理力度,提高减污降碳能力。

(2)河道水环境综合整治工程

以重点流域主要干支流的重污染河段、重要湖库主要入库河流为重点,以削减内源等污染负荷为目标,因地制宜建设河道(湖库)截污工程,开展污染底泥清淤,加强清淤底泥无害化、资源化处理。以提升水体自净能力、增加水环境容量为目标,开展河道(湖库)沿岸生态护坡、生产缓冲带建设。

(3)农业面源污染治理工程

推广科学施肥、安全用药、农田节水等清洁生产技术与先进适用装备,建立健全禽畜粪污、农作物秸秆等农业废弃物综合利用和无害化处理体系。增加有机肥料施用比例,采用生物方法及易降解、低残留的农药防治病虫害,控制和减少农业污染。

根据《“十四五”海洋生态环境保护规划》提出的目标指标,“十四五”时期全国海洋生态环境保护的主要目标是:海洋环境质量持续稳定改善;海洋生态保护修复取得实效;美丽海湾建设稳步推进;海洋生态环境治理能力不断提升。“十四五”全国海洋生态环境保护主要指标如下表所示:

“十四五”全国海洋生态环境保护主要指标

《“十四五”海洋生态环境保护规划》提出开展海洋生态保护修复工程:坚持陆海统筹、河海联动,整体推进“蓝色海湾”整治行动、红树林保护修复、海岸带保护修复工程等,提高海洋生态系统质量和稳定性。综合考虑区域生态特征、突出生态问题以及经济社会发展等因素,统筹海洋生态保护修复、入海污染物治理、防灾减灾等任务,恢复修复红树林、珊瑚礁、海草床、盐沼、牡蛎礁、砂质海岸、淤泥质海岸带等重要海洋生态系统,促进自然岸线恢复修复,提升海洋生态系统碳汇能力,推动人工岸线生态化建设,提升海岛、海域、海岸带的生态功能和减灾功能。

总体来看,根据高质量发展阶段贯彻新发展理念的本质要求,我国水治理已经从“大开发”进入“大保护”的阶段,转变为以水资源高效利用和流域保护为中心的水治理模式。尊重生态规律,以保持生态系统的自然本底状况为生态保护原则,充分利用自然生态系统自我调节和恢复的能力,改变人类过度干预自然的错误行为,主要采用减少人类破坏、自然恢复的方式来保护和恢复生态。

3、水环境治理行业技术水平及特点

水环境治理主要通过各种水处理技术和措施,将水中所含的污染物质分离、回收利用,或转化为无害和稳定的物质,使水得到净化。随着人民群众对人居环境要求的不断提高,水环境治理已经从截污为主的治理方式,演化至以区域水环境整体提升为目标的综合治理,这就对水环境治理方案提出了更高的要求。

目前,市场主流的水环境综合治理和运维技术按照传统原理划分,主要包括物理法、化学法、微生物法和生态法等。由于污水中的污染物形态和性质是多种多样的,一般需要几种处理方法组合成处理工艺,达到对不同性质污染物的有效处理。因此,水治理方法已经由过去传统的物理法、化学法向传统方法与微生物法、生态法深度融合的治理方式转变。

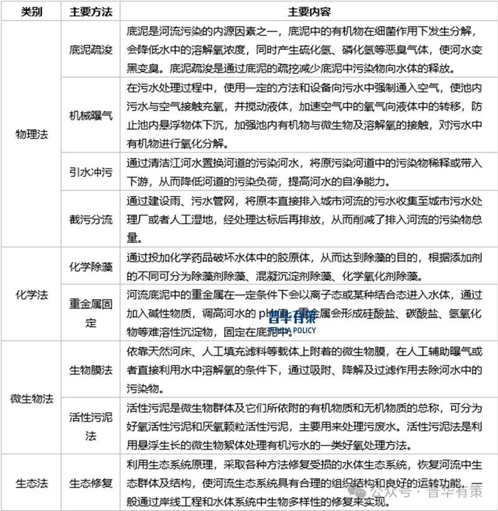
水环境综合治理方法

物理法采用底泥疏浚、引水冲洗、机械曝气等物理处理方法分离回收污水污染物,不改变水的化学性质,适用于重污染、高浑浊度水质,但工程量大、运行成本高,底泥疏浚可能导致二次污染。

化学法依据化学反应原理和方法,投加混凝剂、除藻剂等分离回收污染物,多用于工业废水和污水深度处理,短期有效果,但存在治理不彻底、成本高和可能产生二次污染、引发新生态问题的情况。

微生物法利用微生物新陈代谢降解转化污水中有机污染物为无害物质,微生物广泛存在且能分解动植物尸体残骸、吸收转化污染物,但繁殖难控,受温度、污染物等因素影响会使水质再次恶化,采用该方法需定期对微生物进行筛选培育、保存、复壮等专业处理,对菌种培育和长期监测能力要求高。

生态法是停止对生态系统的人为干扰或辅以人工措施,依靠其自我调节和自组织能力向有序方向演化或恢复,实质是强化自然界恢复和自净能力,按自然规律治污,是人与自然和谐相处的思路。

4、行业特有的经营模式及周期性、区域性或季节性特征

(1)周期性特征

我国经济总量规模较大、增长稳定,国家财政收支和社会环保投资稳步增长。近年来,国家持续出台对生态环境保护行业的扶持政策,水环境综合治理需求日益增长。因此,我国水环境治理行业整体呈现需求刚性、总体周期性不强的特征。未来较长一段时间内,行业市场需求将保持相对旺盛,行业周期性特征不明显。

(2)区域性特征

在“全流域”综合治理、环保督察组高密度巡视等背景下,各地对水环境治理重视程度在不断提升,全国市场需求总体呈爆发性增长的态势。

我国的七大水系和西北诸河、西南诸河和东南诸河(闽浙片河流)等流域,分布在不同的地理区域上,且均受到不同程度的污染,同时各地区之间经济发展水平、气候、生态资源条件以及地方政府的投资意愿导致当地的生态环保的需求有明显的差异,不同的区域市场需求不同。

因此,行业业务区域与我国水资源分布、相应污染情况及各地区经济发展水平等有较强的关联性,目前大部分集中在长江流域、松花江流域、西南诸河等区域,导致行业存在较强的区域性特征。

(3)季节性特征

行业客户主要为政府部门、国有企事业单位,也包括房地产商等。政府主导的环保项目通常在年末制定次年的投资计划、项目预算,并在次年上半年执行招投标程序。因此,本行业企业通常在上半年参与招投标,获得项目后下半年开工建设。因此,行业收入整体表现为下半年高于上半年。

5、行业壁垒

(1)技术壁垒

1)技术复杂度较高

水环境综合治理技术以恢复生态学为基础、稳态转换理论为指导、生物操纵为方向,通过人为设计,在目标水体内构建以高等水生植物为主要生产力架构的生态系统,形成物质流、能量流、信息流传递转换。该技术靠生态工程手段实现,与传统工程有本质区别,传统工程以形象进度工作量验收,生态修复项目以水质指标是否达标判断合格与否。因项目中的植物、动物等是活体,生物平衡是形成稳定生态系统的关键。生态修复需运用生态系统原理和技术,模拟自然生态原理,用系统工程方法调控人工生态系统,实现人与自然受益,技术复杂度高。

2)技术专业性较强

水环境综合治理需跨学科专业协作。勘察阶段,要对目标水体及周边水域、水系全面采样分析,对水质勘察能力要求高,为方案设计提供资料。设计阶段,需结合自然环境、区域气候、特有物种、施工与时间要求、动植物系统确定技术方案。施工阶段,前期用生物或化学方法改善基底环境、治理底质,控制外源污染、减少水体交换营造生态恢复条件,生态构建期动植物投放繁殖需多学科融合手段,这影响治理效果。维护阶段,生态系统建成虽有自净能力,但可能有突发状况致局部水体恶化,需对大面积水体长期高效监控。

3)技术应用需要经验积累

成熟的水环境综合治理技术体系需经长期积累,包括实验、施工、改进、再实验等过程。我国地域特点、经济发展与环保重视程度差异、治理水域功能与水文特点差异,导致区域物种、水环境污染情况不同,水域功能和水文有特殊性。因此要形成持续有效的水生态循环系统,需对水质勘查、水生动植物选择和生态系统构建建立知识体系并灵活运用。

(2)业绩壁垒

由于中国各个区域的经济发展特点和地理条件不同,水环境综合治理属于一种定制化服务。目前,业内头部企业已经积累了大量水环境综合治理的业绩和从业经验,同时也在项目管理、客户需求响应等方面不断改进,为客户提供更加优质的服务质量。客户通常会选择项目经验丰富、综合实力强的企业,并关注企业以往成功的项目案例。业主单位一般在招标文件中要求投标人提供近年来的项目业绩情况,如项目数量、项目金额、项目效果等。因此,历史业绩和从业经验是进入本行业的重要壁垒之一。

(3)管理壁垒

水环境综合治理的对象一般为被污染、原有生态系统已遭破坏的水体,需要采取多种技术手段重新建立物种平衡和水生态循环系统。本行业多采用劳务分包,现场施工人员的技术水平和素质参差不齐,只有管理有效的公司才能在业务中体现技术效果的有效性。同时,随着业务规模的扩张,企业需要具备综合管理能力,以满足同时在多个地点开展水环境综合治理项目的需要。

(4)资金壁垒

资金壁垒的产生是由于本行业经常通过EPC等方式开展水环境生态治理业务。企业需要使用自有资金对项目建设所需的材料、设备、人工成本等进行垫付,待阶段性验收或整体验收结算后,业主方才按照工程合同分批次或整体支付项目款。因此,本行业对于业内企业有一定的资金规模需求,只有在资金充足的情况下,项目才能够顺利进行。因此,部分业主方在评标阶段也会将资金规模作为企业履约能力的保障,资金实力会直接影响企业承接大型项目的可能性。

《2024-2030年水环境治理行业细分市场调研及投资可行性分析报告》涵盖行业全球及中国发展概况、供需数据、市场规模,产业政策/规划、相关技术、竞争格局、上游原料情况、下游主要应用市场需求规模及前景、区域结构、市场集中度、重点企业/玩家,企业占有率、行业特征、驱动因素、市场前景预测,投资策略、主要壁垒构成、相关风险等内容。同时北京普华有策信息咨询有限公司还提供市场专项调研项目、产业研究报告、产业链咨询、项目可行性研究报告、专精特新小巨人认证、市场占有率报告、十五五规划、项目后评价报告、BP商业计划书、产业图谱、产业规划、蓝白皮书、国家级制造业单项冠军企业认证、IPO募投可研、IPO工作底稿咨询等服务。(PHPOLICY:GYF)

报告目录:

第一章 2019-2023年中国水环境治理行业发展概述

第一节 中国水环境治理行业上下游产业链分析

一、产业链模型原理介绍

二、水环境治理行业产业链条分析

第二节、中国水环境治理行业产业链环节分析

一、主要上游产业供给情况分析

二、2024-2030年主要上游产业供给预测分析

三、主要上游产业价格分析

四、2024-2030年主要上游产业价格预测分析

五、主要下游产业发展现状分析

六、主要下游产业规模分析

七、主要下游产业价格分析

八、2024-2030年主要下游产业前景预测分析

第二章 全球水环境治理行业市场发展现状分析

第一节 全球水环境治理行业发展规模分析

第二节全球水环境治理行业市场区域分布情况

第三节 北美水环境治理行业地区市场分析

一、北美水环境治理行业市场现状分析

二、北美水环境治理行业市场规模分析

三、2024-2030年北美水环境治理行业前景预测分析

第四节 欧洲水环境治理行业地区市场分析

一、欧洲水环境治理行业市场现状分析

二、欧洲水环境治理行业市场规模分析

三、2024-2030年欧洲水环境治理行业前景预测分析

第五节 亚洲水环境治理行业地区市场分析

一、亚洲水环境治理行业市场现状分析

二、亚洲水环境治理行业市场规模分析

三、2024-2030年亚洲水环境治理行业前景预测分析

第六节 其他地区分析

第七节 2024-2030年全球水环境治理行业规模预测

第三章 中国水环境治理产业发展环境分析

第一节 中国宏观经济环境分析及预测

第二节 中国水环境治理行业政策环境分析

第三节 中国水环境治理产业社会环境发展分析

第四节 中国水环境治理产业技术环境分析

第四章 2019-2023年中国水环境治理行业运行情况

第一节 中国水环境治理行业发展因素分析

一、水环境治理行业有利因素分析

二、水环境治理行业稳定因素分析

三、水环境治理行业不利因素分析

第二节 中国水环境治理行业市场规模分析

第三节 中国水环境治理行业供应情况分析

第四节 中国水环境治理行业需求情况分析

第五节 中国水环境治理行业供需平衡分析

第六节 中国水环境治理行业发展趋势分析

第七节 中国水环境治理行业主要进入壁垒分析

第八节 中国水环境治理行业细分市场分析

一、工业废水处理领域

1、2019-2023年行业发展概况

2、2019-2023年需求规模

3、2024-2030年需求前景预测

二、农村水环境治理领域

1、2019-2023年行业发展概况

2、2019-2023年需求规模

3、2024-2030年需求前景预测

三、其他

1、2019-2023年行业发展概况

2、2019-2023年需求规模

3、2024-2030年需求前景预测

第五章 中国水环境治理行业运行数据监测

第一节 中国水环境治理行业总体规模分析

第二节 中国水环境治理行业产销与费用分析

一、行业产成品分析

二、行业销售收入分析

三、行业总资产负债率分析

四、行业利润规模分析

五、行业总产值分析

六、行业销售成本分析

七、行业销售费用分析

八、行业管理费用分析

九、行业财务费用分析

第三节 中国水环境治理行业财务指标分析

一、行业盈利能力分析

二、行业偿债能力分析

三、行业营运能力分析

四、行业发展能力分析

第六章 2019-2023年中国水环境治理市场格局分析

第一节 中国水环境治理行业集中度分析

一、中国水环境治理行业市场集中度分析

二、中国水环境治理行业区域集中度分析

第三节 中国水环境治理行业存在的问题及对策

第四节 中外水环境治理行业市场竞争力分析

第五节水环境治理行业竞争格局分析

一、水环境治理行业竞争概况

二、重点企业市场份额占比分析

三、水环境治理行业主要企业竞争力分析

第七章 中国水环境治理行业价格走势分析

第一节 水环境治理行业价格影响因素分析

第二节 2019-2023年中国水环境治理行业价格现状分析

第三节 2024-2030年中国水环境治理行业价格走势预测

第八章 2019-2023年中国水环境治理行业区域市场现状分析

第一节 中国水环境治理行业区域市场规模分布

第二节 中国华东地区水环境治理市场分析

一、华东地区概述

二、华东地区水环境治理市场需求情况及规模分析

三、2024-2030年华东地区水环境治理市场前景预测

第三节 华南地区市场分析

一、华南地区概述

二、华南地区水环境治理市场需求情况及规模分析

三、2024-2030年华南地区水环境治理市场前景预测

第四节 华北地区市场分析

一、华北地区概述

二、华北地区水环境治理市场规模分析

三、2024-2030年内华北地区水环境治理市场前景预测

第五节 华中地区市场分析

一、华中地区概述

二、华中地区水环境治理市场规模分析

三、2024-2030年华中地区水环境治理市场前景预测

第六节 东北地区市场分析

一、东北地区概述

二、东北地区水环境治理市场规模分析

三、2024-2030年东北地区水环境治理市场前景预测

第七节 西北地区市场分析

一、西北地区概述

二、西北地区水环境治理市场规模分析

三、2024-2030年西北地区水环境治理市场前景预测

第八节 西南地区市场分析

一、西南地区概述

二、西南地区水环境治理市场规模分析

三、2024-2030年西南地区水环境治理市场前景预测

第九章 2019-2023年中国水环境治理行业竞争情况

第一节 中国水环境治理行业竞争结构分析

一、现有企业间竞争

二、潜在进入者分析

三、替代品威胁分析

四、供应商议价能力

五、客户议价能力

第二节 中国水环境治理行业SWOT分析

一、行业优势分析

二、行业劣势分析

三、行业机会分析

四、行业威胁分析

第十章 水环境治理行业重点企业分析

第一节 企业

一、企业概况

二、企业主营业务概况及水环境治理产品介绍

三、企业主要经济指标情况

四、企业竞争优势分析

第二节 企业

一、企业概况

二、企业主营业务概况及水环境治理产品介绍

三、企业主要经济指标情况

四、企业竞争优势分析

第三节 企业

一、企业概况

二、企业主营业务概况及水环境治理产品介绍

三、企业主要经济指标情况

四、企业竞争优势分析

第四节 企业

一、企业概况

二、企业主营业务概况及水环境治理产品介绍

三、企业主要经济指标情况

四、企业竞争优势分析

第五节 企业

一、企业概况

二、企业主营业务概况及水环境治理产品介绍

三、企业主要经济指标情况

四、企业竞争优势分析

第十一章 2024-2030年中国水环境治理行业发展前景预测

第一节中国水环境治理行业市场发展预测

一、中国水环境治理行业市场规模预测

二、中国水环境治理行业市场规模增速预测

三、中国水环境治理行业产值规模预测

四、中国水环境治理行业产值规模增速预测

五、中国水环境治理行业供需情况预测

六、中国水环境治理行业销售收入预测

七、中国水环境治理行业投资增速预测

第二节中国水环境治理行业盈利走势预测

一、中国水环境治理行业毛利润增速预测

二、中国水环境治理行业利润总额增速预测

第十二章 2024-2030年中国水环境治理行业投资建议

第一节 中国水环境治理行业重点投资方向分析

第二节 中国水环境治理行业重点投资区域分析

第三节 中国水环境治理行业投资注意事项

第四节 中国水环境治理行业投资可行性分析

第十三章 2024-2030年水环境治理行业投资机会与风险分析

第一节 投资环境的分析与对策

第二节 投资挑战及机遇分析

第三节 行业投资风险分析

一、政策风险

二、经营风险

三、技术风险

四、竞争风险

五、其他风险

(转自:普华有策)