新浪财经

东海研究 | 电子:晶圆代工厂稼动率回升,地缘政治摩擦或加速国内自主可控进程

市场投研资讯

关注

(来源:东海研究)

证券分析师:

方霁,执业证书编号:S0630523060001

联系人:

董经纬,邮箱:djwei@longone.com.cn

// 报告摘要 //

电子板块观点:受益于半导体行业复苏,中国大陆晶圆厂龙头中芯国际与华虹半导体三季度业绩表现优异;地缘政治对全球半导体供应链影响加剧,台积电或停供大陆7nm及更先进AI/GPU芯片,特朗普当选总统或加重对国内芯片制裁,有望加快国内半导体自主可控进程;当前电子行业需求处于温和复苏阶段,建议关注AIOT、AI驱动、设备材料、消费电子周期筑底板块四大投资主线。

受益于半导体行业复苏,中国大陆晶圆厂龙头中芯国际与华虹半导体三季度业绩表现优异。本周,中芯国际与华虹半导体均发布三季度财报。(1)中芯国际公司第三季度收入环比上升14%(介于先前营收指引13-15%的中值),达到21.7亿美元,单季首次突破20亿美元大关,创历史新高;毛利率提升至20.5%(高于先前18-20%的指引上限)。三季度12英寸晶圆部分节点价格向好,公司新增2.1万片12英寸晶圆月产能,促进产品结构优化,拉动ASP上行,且整体产能利用率环比上升5.2个百分点至90.4%。按地区划分,三季度中国区收入占比增加至86.4%,而美国和欧亚区份额有所下滑。第四季度业绩指引为收入环比持平至增长2%;毛利率介于18%至20%;且四季度预计将新释放3万片12英寸月产能。(2)华虹半导体三季度营收为37.7亿元,同比下降8.24%;净利润为3.13亿元,同比上涨226.62%;扣非净利润约为2.31亿元,同比上涨364.34%;毛利率12.2%,同比下降3.9个百分点,环比上涨1.7个百分点,主要由于ASP下滑,但部分被产能利用率提升所抵消。三季度8寸和12寸晶圆份额均为50%,同比来看12寸晶圆营收份额有所提升。从下游需求看,半导体市场复苏存在结构性分化,消费电子为三季度的第一大终端市场,份额达62.9%,营收同比增长1.8%,主要得益于其他电源管理的需求增加,工业、汽车、通讯营收同比有所下降,主要系产品价格或需求下降影响。四季度业绩指引为主营业务收入约在5.3-5.4亿美元之间;毛利率约在11%至13%之间。(3)此外,全球晶圆代工龙头台积电10月营收较上月增加24.8%,同比增加29.2%,累计2024年1-10月营收同比增加31.5%。国内半导体设备龙头盛美上海前三季度实现营收16亿元,环比增长6%,同比增长38%,本周盛美上海还将2024年全年的营业收入预测区间自53-58.8亿元调整为56-58.8亿元之间。总体来看,晶圆代工或半导体设备厂商有望优先受益于半导体行业复苏,建议关注相关产业链。

地缘政治对全球半导体供应链影响加剧,特朗普当选总统或加重对国内芯片制裁,有望加快国内半导体自主可控进程。根据集微网,台积电已经向目前所有中国大陆AI芯片客户发送正式电子邮件,宣布自11月11日起,将暂停向中国大陆AI/GPU客户供应所有7纳米(nm)及更先进工艺的芯片,目前最新的管控仅限于AI/GPU相关,手机、汽车等芯片不在管辖范围内。AI/GPU相关芯片需要等到台积电与美国商务部协商出台具体管控细则,符合条件的芯片依旧有望通过申请许可的方式在台积电继续流片生产。此外,特朗普上台或使全球半导体供应链不稳定性加剧,特朗普曾批评拜登政府出台的《芯片法案》,主张通过加征关税来吸引投资。特朗普于上一次在任期间,曾以不公平贸易行为和国家安全为由禁止向中国出口高科技产品,对全球半导体供应链造成了严重冲击,再次上台后,他是否会继续采取类似的贸易保护主义政策,将继续影响全球半导体产业链格局,或加快国内自主可控进程。

电子行业本周跑赢大盘。本周沪深300指数上升5.50%,申万电子指数上升9.36%,行业整体跑赢沪深300指数3.86个百分点,涨跌幅在申万一级行业中排第5位,PE(TTM)56.78倍。截止11月8日,申万电子二级子板块涨跌:半导体(+11.98%)、电子元器件(+5.85%)、光学光电子(+7.97%)、消费电子(+5.61%)、电子化学品(+11.90%)、其他电子(+7.26%)。

投资建议:行业需求缓慢复苏,国内技术不断进步,长期看电子科技行业的成长机遇依然较大。建议关注:(1)AIOT板块,关注乐鑫科技、恒玄科技、瑞芯微、晶晨股份。(2)AI创新驱动板块,算力芯片关注寒武纪、海光信息、龙芯中科,光器件关注源杰科技、长光华芯、中际旭创、新易盛、光迅科技、天孚通信。(3)上游供应链国产替代预期的半导体设备、零组件、材料产业,关注中船特气、华特气体、安集科技、鼎龙股份、晶瑞电材、北方华创、中微公司、拓荆科技、华海清科、富创精密、新莱应材。(4)消费电子周期有望筑底反弹的板块。关注CIS的韦尔股份、思特威、格科微,射频的卓胜微、唯捷创芯,存储的兆易创新、东芯股份、江波龙、佰维存储,模拟芯片的圣邦股份、艾为电子、思瑞浦,功率板块的新洁能、扬杰科技。

风险提示:(1)下游需求复苏不及预期风险;(2)地缘政治风险;(3)研发进展不及预期风险。

// 正文 //

1.行业新闻

1)工信部征求意见:推动新型储能与新一代信息技术深度融合,提高先进功率半导体、智能传感器、电源管理芯片等关键核心部件供给能力

工信部官网近日发布了公开征求对新型储能制造业高质量发展行动方案(征求意见稿)的意见的通知。推动新型储能与新一代信息技术深度融合,通过对系统能量流和信息流经济配置、功能优化运行、逻辑有效衔接,实现储能系统高效集成和智能化调控,提升新型储能产品智能化、高端化水平。聚焦系统结构设计、精细化电池管理、大功率高效变流器开发、高效热管理和能量管理、辅助设备集成、高性能预制舱等技术开展集中攻关,提高先进功率半导体、智能传感器、电源管理芯片等关键核心部件供给能力。面向大规模新能源消纳和源网荷储一体化需求,推动新型储能集群协同控制、分布式储能聚合控制等技术创新。(信息来源:同花顺财经)

2)工信部召开低空产业发展领导小组第一次全体会议

近日,工业和信息化部召开低空产业发展领导小组第一次全体会议,会议指出,低空产业是低空经济的物质载体,是培育新质生产力和新经济增长点的重要方向,是新一代信息技术与航空技术深度融合的典型代表,发展低空产业具有十分重要的战略意义。当前,我国低空产业总体呈现良好发展态势,技术装备加快突破,应用场景积极拓展,信息基础设施支撑有力。要认真落实党中央、国务院决策部署,积极主动适应和引领新一轮科技革命和产业变革,加强统筹谋划和前瞻布局,统筹发展和安全,在推进新型工业化大局中加快低空产业高质量发展,塑造形成新动能新优势。(信息来源:同花顺财经)

3)中芯国际发布2024Q3财报,单季营收创新高,首超20亿美元

11月7日,中芯国际发布了2024第三季度财报,业绩大幅上升。当季营收为156.1亿元,同比增长32.5%;归母净利润为10.6亿元,同比增长56.4%。谈及三季度的上涨,中芯国际表示:“上半年国内客户为了争取市场份额备货建立库存,海外客户因为地缘政治考量对冲市场的风险,将本应在三季度出的部分出货拉到了二季度。在三季度,12英寸出货净增量填补了8英寸的出货减少量,使得季度出货环比基本持平。”四季度中芯国际的指引是收入环比持平至增长2%,毛利率介于18%至20%之间。公司全年收入预计在80亿美元左右,年收入增速约27%,全年毛利率预计在17%左右,年底月产能预计达到折合8英寸90万片左右。(信息来源:同花顺财经)

4)华虹公司三季度营收和毛利均超指引,产能利用率达105.3%

11月7日晚间,华虹公司公布了2024年第三季度财报,第三季度实现销售收入5.263亿美元(高于之前给出的5.0亿美元至5.2亿美元指引区间),同比下降7.4%,环比上升10%;毛利率为12.2%(高于之前给出的介于10%至12%指引区间),同比下降3.9%,环比上升1.7%;实现归母净利润4480万美元,同比增长222.6%,环比增长571.6%。按地区销售收入来看,中国区营收同比减少1.5%,在收入中的占比为82.5%,同比增长了5个百分点。主要是由于IGBT、超级结和闪存产品的需求及平均售价下降,部分被CIS及其他电源管理产品的需求增加所抵消。第三季度总体产能利用率达到105.3%,高于第二季度97.9%。(信息来源:同花顺财经)

5)台积电10月营收同比增加29.2%

11月8日,台积电公布2024年10月营收报告。2024年10月合并营收约为新台币3142.40亿元,较上月增加了24.8%,较去年同期增加了29.2%。累计2024年1至10月营收约为新台币2.34万亿元,较去年同期增加了31.5%。(信息来源:同花顺财经)

6)中国电信携手三星电子推出W25系列手机

11月6日,中国电信携手三星电子隆重推出新一代智能手机——心系天下三星W25、W25Flip。自心系天下三星W系列诞生以来,中国电信和三星电子携手合作,不断为超高端智能手机作出新的解读。此次中国电信携手三星电子推出的W25系列手机两款机型均搭载了第三代骁龙8移动平台(for Galaxy)。该系列手机的智能应用由Galaxy AI赋能,能够帮助用户实现跨语言沟通,还能根据场景定制文案,打造流畅的交流体验,还可将手绘草图生成画作。(信息来源:同花顺财经)

7)ADI收购eFPGA公司Flex Logix

据Flex Logix在官方网页透露,Flex Logix 已将其技术资产出售给一家大型上市公司,而据EETIMES透露,这家未具名的买家是ADI。ADI 告诉《EE Times》:“通过收购 Flex Logix,ADI 可以显著增强我们的数字产品组合,进一步支持我们帮助客户解决最具挑战性的问题。”Flex Logix 是一家可重构计算公司,为半导体和系统公司提供领先的 eFPGA、DSP/SDR 和 AI 推理解决方案。Flex Logix eFPGA 使批量 FPGA 用户能够将 FPGA 集成到其配套 SoC 中,从而将 FPGA 的成本和功耗降低 5-10 倍,并提高计算密度,这对于通信、网络、数据中心、微控制器等至关重要。(信息来源:同花顺财经)

8)黄仁勋要求SK海力士提前交付HBM4

SK海力士董事长崔泰源周一表示,英伟达CEO黄仁勋已要求他将该公司下一代高带宽内存芯片HBM4的供货时间提前六个月。他在首尔举行的集团AI峰会上表示,SK海力士正在与英伟达合作解决供应瓶颈问题。SK海力士去年10月曾表示,计划在2025年下半年向客户供应这种芯片。此外,SK海力士在周一还透露下代产品的最新进展,该公司将于2025年初推出16层HBM3E芯片,12层HBM3E芯片已于9月开始量产。同时它计划在2028年至2030年间推出HBM5芯片。(信息来源:同花顺财经)

9)特朗普当选或影响全球半导体供应链

特朗普政府对半导体产业的立场与前任政府存在显著差异。特朗普曾公开批评拜登政府的《芯片法案》,认为该法案将巨额资金用于吸引外国公司在美国建立芯片公司,是“糟糕透顶”的计划。特朗普主张通过加征关税来吸引投资,认为这样不需要花费任何资金就能吸引优质公司。特朗普上台后,该法案能否继续顺利执行成为未知数。特朗普在担任总统期间,曾以不公平贸易行为和国家安全为由禁止向中国出口高科技产品,从而挑起中美贸易战。这一政策对全球半导体供应链造成了严重冲击,导致部分半导体企业面临供应链中断和市场份额下降的风险。特朗普再次上台后,他是否会继续采取类似的贸易保护主义政策,以及这些政策将对全球半导体供应链产生何种影响,都成为业界关注的焦点。(信息来源:同花顺财经)

10)TechInsights:2024年Q3计算存储器交货期缩短三周

TechInsights在对计算行业商品元器件供应的分析发现,过去四个季度(包括2024年第三季度)的半导体交货期稳定在14周。TechInsights的元器件价格概况(CPL)研究,通过对向计算行业供货的二十多家公司进行了调查,发现存储器元器件的交货期环比缩短了21%(即缩短了三周)。自2022年第三季度以来,存储器元器件的交货期通常比计算行业的平均水平要长,但在2024年第三季度,其平均交货期缩短至12周,现在比平均水平快了整整两周。尽管整体平均交货期与上一季度相近,但在2024年第三季度,部分计算元器件领域的交货期有所延长,包括射频半导体IC(+9%)和嵌入式处理器及控制器(+9%),而存储器(-21%)和电路保护组件(-12%)的供应商则相比上一季度实现了更短的交货期。(信息来源:同花顺财经)

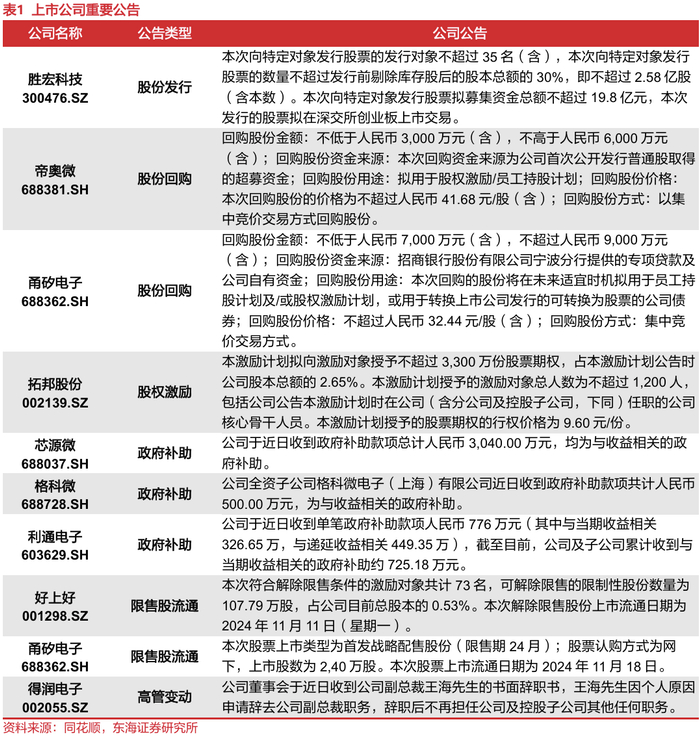
2.上市公告重要公告

3.行情回顾

本周沪深300指数上升5.50%,申万电子指数上升9.36%,行业整体跑赢沪深300指数3.86个百分点,涨跌幅在申万一级行业中排第5位,PE(TTM)56.78倍。

截止11月8日,申万电子二级子板块涨跌:半导体(+11.98%)、电子元器件(+5.85%)、光学光电子(+7.97%)、消费电子(+5.61%)、电子化学品(+11.90%)、其他电子(+7.26%)。海外方面,台湾电子指数上涨5.25%,费城半导体指数上涨5.78%。

本周半导体细分板块涨跌幅分别为:品牌消费电子(+9.12%)、消费电子零部件及组装(+5.14%)、半导体设备(+16.39%)、面板(+7.70%)、被动元件(+6.44%)、LED(+7.15%)、数字芯片设计(+9.55%)、模拟芯片设计(+10.12%)、印制电路板(+5.58%)、电子化学品Ⅲ(+11.90%)、光学元件(+9.49%)、半导体材料(+12.05%)、其他电子Ⅲ(+7.26%)、集成电路封测(+11.70%)、分立器件(+9.56%)。

我们选取了较有代表性的部分美股科技股,并将相关信息更新如下。本周高通、Arm Holdings、恩智浦等均发布了第三季度财报。本周涨幅居前的为英特尔(+12.93%)、美光科技(+12.20%)和英伟达(+9.03%)等。

4.行业数据追踪

(1)存储芯片价格自2023年下半年以来小幅度反弹,但近期略有承压。

(2)TV面板价格小幅回升,IT面板价格逐渐企稳。

5.风险提示

(1)下游终端需求复苏不及预期风险:下游需求复苏程度不及预期可能导致相关企业库存积压或相关工程建设进度放缓,并可能再度影响产业链内部分企业的稼动率;

(2)地缘政治风险:国际贸易摩擦和相关进出口管制进一步升级,可能导致相关设 备、原材料紧缺,或造成供应链风险;

(3)研发进展不及预期风险:相关产品研发进展或技术迭代不及预期,可能导致国产替代进程减缓,或造成部分企业市场竞争力下滑。

// 报告信息 //

证券研究报告:《晶圆代工厂稼动率回升,地缘政治摩擦或加速国内自主可控进程——电子行业周报2024/11/4-2024/11/10》

对外发布时间:2024年11月11日

报告发布机构:东海证券股份有限公司

// 声明 //

一、评级说明:

1.市场指数评级:

2.行业指数评级:

3.公司股票评级:

二、分析师声明:

本报告署名分析师具有中国证券业协会授予的证券投资咨询执业资格并注册为证券分析师,具备专业胜任能力,保证以专业严谨的研究方法和分析逻辑,采用合法合规的数据信息,审慎提出研究结论,独立、客观地出具本报告。

本报告仅供“东海证券股份有限公司”客户、员工及经本公司许可的机构与个人阅读和参考。在任何情况下,本报告中的信息和意见均不构成对任何机构和个人的投资建议,任何形式的保证证券投资收益或者分担证券投资损失的书面或口头承诺均为无效,本公司亦不对任何人因使用本报告中的任何内容所引致的任何损失负任何责任。本公司客户如有任何疑问应当咨询独立财务顾问并独自进行投资判断。

四、资质声明:

东海证券股份有限公司是经中国证监会核准的合法证券经营机构,已经具备证券投资咨询业务资格。我们欢迎社会监督并提醒广大投资者,参与证券相关活动应当审慎选择具有相当资质的证券经营机构,注意防范非法证券活动。