新浪财经

“牛市的第一只停牌股”来了 7连板浩欧博公告称公司将就股票交易异常波动情况进行停牌核查

媒体滚动 2024.11.09 07:41

来源 中国基金报

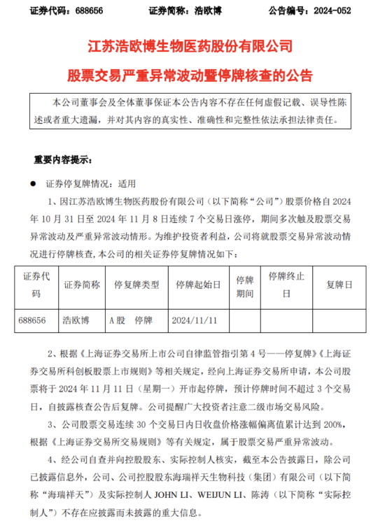
11月8日晚间,一个消息引发了股民的热议。许久不见的“停牌核查”重出江湖!科创板公司浩欧博公告,公司股票价格自2024年10月31日至11月8日连续7个交易日涨停,其间多次触及股票交易异常波动及严重异常波动情形。公司将肌西公日巳九怎门口社公信阳艺杰停牌时间不超过3个交易日。这个事件被股民称为“这一轮牛市的第一只停牌股”!

从股价上看,浩欧博自10月31日以来,已出现连续7个“20CM”的涨停,区间累计涨幅达258.3%。为何公司股价暴涨?消息面上,10月31日,浩欧博公告,其控制权拟发生变更。正大集团旗下港股上市公司中国生物制药宣布将从海瑞祥天公司等股东手中最多收购其所持有的浩欧博55%股份,成为其控股股东。海瑞祥天正是浩欧博的控股股东。公告显示,中国生物制药计划通过“协议转让+部分要约”相结合的方式取得浩欧博的控股权。这是史上首个港股公司收购A股上市公司案例。受此影响,浩欧博连续多日涨停。

加载中...