新浪财经

绿色金融专辑 | 债市支持绿色技术创新发展现状与建议

债券杂志

关注

本文介绍了绿色技术创新的定义与范围,梳理了我国在绿色技术创新发展方面的相关政策,并深入分析了国内绿色、科技创新双贴标债券的发行人特征、环境效益与科创属性、发行成本优势等,最后对债市支持绿色技术创新发展提出建议。

绿色技术 创新 贴标债券 环境效益 科创属性

绿色技术创新简介

(一)绿色技术创新的定义与范围

1.定义和特征

2019年,国家发展改革委、科技部发布的《关于构建市场导向的绿色技术创新体系的指导意见》(以下简称《指导意见》)明确,绿色技术是指降低消耗、减少污染、改善生态,促进生态文明建设、实现人与自然和谐共生的新兴技术。一般而言,绿色技术创新可被定义为旨在降低能源与原材料消耗、减少环境污染、改善生态的技术、工艺或产品创新。

绿色技术的特征主要体现在以下方面:第一,绿色技术具有正外部性,服务于绿色低碳发展目标。通过减少环境污染和节约资源,绿色技术能够提升环境质量,进一步推动经济社会向可持续方向迈进。第二,绿色技术具备动态性和发展性。作为一个不断发展的概念,绿色技术的内涵与外延随着时间的推移和科技的进步而持续演变,不断吸纳最新的科学发现和技术成果。第三,绿色技术的应用场景具有体系性和广泛性。其涵盖能源、材料、生物技术、污染治理、资源回收、环境监测、清洁生产等多个领域,能够形成综合的技术体系,并在众多场景下应用、实践。

2.绿色技术创新的范围

《指导意见》强调对清洁能源、节能环保、清洁生产、生态保护与修复、城乡绿色基础设施、城市绿色发展、生态农业七大重点领域绿色技术创新的支持。这些领域涵盖了绿色技术的多个关键方面,体现了国家对绿色技术创新的全面布局。不过,《指导意见》未提供细致的绿色技术分类。2023年,国家知识产权局办公室综合了绿色产业指导目录、国家工业节能技术推荐目录、节能环保清洁产业统计分类等内容,构建了包括化石能源降碳、清洁能源、储能、节能节水、温室气体捕集利用封存等12项一级技术在内的《绿色技术专利分类体系》,部分绿色技术分类细化至四级技术分支。同时,该分类体系建立了绿色技术与《国际专利分类表(2023.01版)》的参照关系。

国际方面,2010年,世界知识产权组织(WIPO)建立的国际专利分类绿色清单(IPC Green Inventory)涉及可替代能源、交通运输、能源节约、废弃物管理、农业及林业、行政监管与设计、核能发电7个绿色专利领域,约 200个小类,具有较高的国际认可度和权威性(见表1)。此外,欧洲专利局(EPO)联合专利分类(CPC)下的Y02/04S分类,在国际上也被广泛使用。

上述绿色技术文件、专利分类标准勾勒出绿色技术的主要范围,也为信贷、股票、债券、保险等市场支持绿色技术创新提供了参考。

(二)绿色技术创新的重要性

绿色技术创新不仅是技术迭代升级的体现,更意味着发展模式的转变,对实现可持续发展具有深远意义,堪称引领绿色低碳发展的第一动力。

绿色技术创新的核心在于研发和应用新技术,以提高资源利用效率并减少环境污染,这对于我国生态环境与经济的协调发展至关重要。我国是制造业大国,绿色技术在工业生产中的应用能显著降低能耗和排放,推动产业向高端化、智能化、绿色化转型。同时,我国是人口大国,在城乡建设和日常生活中,绿色技术创新如绿色基础设施建设、清洁能源推广、节能环保产品普及等,能为改善环境质量、提升人民生活水平作出积极贡献。更为关键的是,绿色技术创新能够为打造新质生产力、实现经济社会高质量发展提供强力支撑。推动形成绿色发展的新模式和新业态,不仅有助于提升国家竞争力,还能促进全球环保合作。

(三)我国对绿色技术创新发展的政策支持

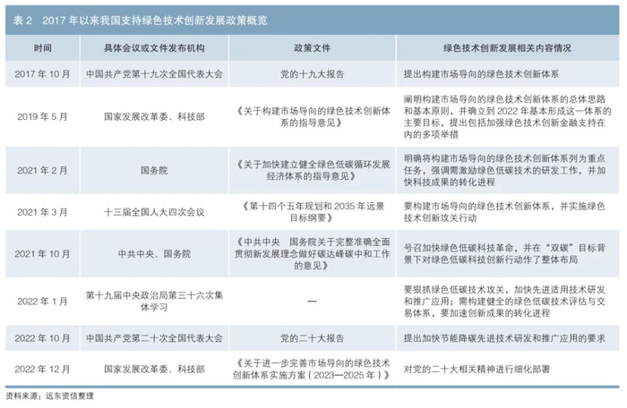
2017年,党的十九大报告前瞻性地提出构建市场导向的绿色技术创新体系。此后,我国发布一系列政策文件,如2019年的《指导意见》、2021年的《国务院关于加快建立健全绿色低碳循环发展经济体系的指导意见》等,明确了构建绿色技术创新体系的总体思路、基本原则及主要目标,强调激励绿色低碳技术的研发,并加快相关科技成果的转化。2021年,《中共中央  国务院关于完整准确全面贯彻新发展理念做好碳达峰碳中和工作的意见》号召加快绿色低碳科技革命,并在“双碳”目标背景下对绿色低碳科技创新行动进行整体布局。2022年,党的二十大报告要求加快节能降碳先进技术研发和推广应用(见表2)。

国内绿色、科技创新双贴标债券现状

(一)国内绿色、科技创新双贴标债券的界定与市场规模

绿色、科技创新双贴标债券(以下简称为“双贴标债券”)是指既贴标“绿色”又贴标“科技创新”的债券,这些债券同时符合绿色债券和科技创新债券的标准和要求。双贴标债券被认为是与绿色技术创新相对应的债券,原因在于其不仅遵循了绿色债券的环保和可持续发展原则,还融入科技创新元素。通过发行双贴标债券,可以引导资金流向绿色科技创新领域,促进绿色技术的研发和应用,进而加速产业绿色转型发展。因此,双贴标债券在支持绿色技术创新方面具有重要的作用。

据万得(Wind)数据,2024年6月末(下同),国内存量双贴标债券有58只,规模达620.41亿元,涉及发行人36家。双贴标债券在贴标绿色债券中的只数占比为3.03%,存量规模占比为2.90%;在贴标科创债券中的只数占比为5.07%,存量规模占比为5.52%。由此来看,在绿色债券项目和科技创新债券项目中,绿色科技创新占比均存在较大提升空间。

(二)双贴标债券发行人的行业分布、募集资金用途与地区分布

1.发行人行业分布与债券募集资金用途

从Wind二级行业划分来看,双贴标债券发行人主要来自公用事业Ⅱ、资本货物、商业和专业服务、材料Ⅱ行业,分别有14家、8家、5家和4家,合计占比达86.11%(见表3)。从Wind四级行业划分来看,电力与新能源发电业者有12家,环境与设施服务、钢铁、资本货物下的综合类行业各3家,合计占比达58.33%。同时结合债券募集资金用途情况来看,双贴标债券主要用于支持储能、环保材料、绿色交通、绿色农业林业、绿色建筑等领域的绿色技术创新。

2.发行人地区分布

从地区分布来看,双贴标债券发行人主要位于我国经济较强地区或东部地区,中西部地区经济偏弱省份的双贴标债券发行人非常少(见图1)。这说明我国绿色技术空间均衡度和地区协同性仍存在较大提升空间。

(三)双贴标债券的环境效益、科创属性披露情况

双贴标债券在环境效益和科创属性方面的信息披露情况,可以揭示该类债券对绿色创新技术研发与应用的支持程度及其实际效果,有利于发现问题,为促进债市资金更多、更加精准有效地支持绿色技术创新项目提供思路。

1.环境效益信息披露情况分析

近年来,《中国绿色债券原则》《绿色债券存续期信息披露指南》相继发布,交易所、银行间债券市场绿色债券自律规则不断优化;中央结算公司《中债绿色债券环境效益信息披露指标体系》企业标准正式发布,相关金融行业标准已在报批阶段;深圳市地方标准《金融机构绿色投融资环境效益信息披露指标要求》已正式发布,在全国率先将环境效益指标体系应用至全类金融机构的绿色投融资活动。国内绿色债券市场的信息披露工作随之持续改进,不断完善。

从实践来看,多数双贴标债券发行人在环境效益信息披露中提供了量化数据,以展现项目在节能减排和环境保护方面的具体成果。

一是二氧化碳减排量。大部分发行人详细披露了募投项目每年预计带来的二氧化碳减排量。目前较多发行人为电力行业发行人,该类项目的二氧化碳减排量通常通过替代等量的火力发电量所产生的二氧化碳进行测算。

二是节能效益。钢铁行业发行人通常会披露募投项目的节能效益。例如,某钢铁企业披露的其中一项环境效益为节约标准煤15.30万吨。

三是其他污染物减少量。一些发行人详细披露了项目对其他污染物的减少情况,如二氧化硫、氮氧化物等传统污染物的减排量。例如,某项目每年预计二氧化硫年减排19.52吨,氮氧化物年减排29.38吨,烟尘年减排4.25吨。

总体而言,近年来双贴标债券在环境效益信息披露方面有明显进步,多数发行人能够提供详细的量化数据。根据中债绿色债券环境效益信息数据库数据,58只双贴标债券共计产生的环境效益如表4所示。双贴标债券在推动绿色技术创新和生态环境保护方面的实际效果披露,为投资者提供了可靠的参考依据,也提升了市场的透明度和可信度。

然而,当前环境效益信息披露也存在一定的局限性。例如,少量发行人在披露环境效益信息时存在选择性披露,对一些指标缺乏详细的量化描述,这会影响信息披露的全面性和科学性。此外,监管政策要求发行人在进行环境效益信息披露时要说明环境效益的测算方法,但目前还有部分发行人没有完全做到,导致实际环境效益与预期值可能存在一定的差异,并且难以有效验证所披露数据的真实性。

2.科创属性信息披露情况分析

一是交易所债券市场。沪深交易所分别通过专项品种公司债券自律规则对科技创新公司债券(以下简称“科创公司债”)的界定与信息披露提出要求,并将科创公司债发行人分为四类。其中,第一类上海证券交易所称为“科创企业类”,深圳证券交易所称为“科技创新类”,本文合称“企业主体科创类”;另外三类分别为科创升级类、科创投资类和科创孵化类。

据笔者统计,在17家发行人公开发布的双贴标科创公司债募集说明书中,都对拟发行科创公司债的类型认定证明信息(包括科创属性信息)与认定结果进行了披露。其中,企业主体科创类发行人8家,科创升级类发行人10家(有1家企业同时属于企业主体科创类与科创升级类)。

对于企业科创类发行人,交易所规定可从3个角度进行认定:一是近3年的研发投入,研发投入在营收中占比超过5%,或者研发投入的累计金额在6000万元以上;二是科创领域营收在营业总收入中的占比在报告期内超过50%;三是形成企业核心技术和主营收入的发明专利数量合计在30项以上,或者(软件企业)著作权数量合计在50项以上。企业主体科创类发行人只要符合其中之一即可认定。在上述8家企业主体科创类发行人中,有7家企业符合研发投入规模这一认定条件,有5家企业符合发明专利数量这一认定条件(其中有4家企业同时符合研发投入金额规模和发明专利数量认定条件,有1家企业同时符合3个角度的认定条件)。但从研发投入在营收中的占比来看,上述7家企业中仅有1家企业超过5%,其余发行人均低于3%。由此可见,绝大多数企业主体的研发投入占比还有待提升。

二是银行间债券市场。交易商协会将科创票据分为主体类科创票据和用途类科创票据两类。对于发行主体类科创票据,发行人要拥有国家企业技术中心、高新技术企业等科创称号;对于发行用途类科创票据,要符合“十四五”规划和《国家创新驱动发展战略纲要》等政策文件要求。

笔者研读了16家发行人发布的双贴标科创票据募集说明书,其对拟发行科创票据的类型认定证明信息(包括科创属性信息)与认定结果都进行了披露。其中,主体类发行人10家,用途类发行人6家。在主体类发行人中,就科创称号来看,高新技术企业有7家,国家企业技术中心有5家(其中2家同时拥有高新技术企业称号),其他科创称号出现的频次相对较少。在用途类发行人中,3家发行人将募集资金用于有制造业单项冠军称号的子公司,2家发行人将募集资金用于偿还科创领域项目对应的存量债务,还有1家发行人将募集资金用于绿色环保战略性新兴产业方面的股权投资。从研发投入占营收比例来看,除1家发行人为5.60%,其余发行人都低于4%;16家发行人的均值为2.34%。

从交易所、银行间两个债券市场实际信息披露情况来看,多数双贴标债券发行人比对监管规则进行信息披露,总体符合监管要求。不过,发行人主动自愿披露更多信息的情况相对较少。从研发投入占比、科创领域营业收入占比来看,有不少发行人的科创能力有待提高。此外,目前对主体科创类企业债券募集资金用途的“科创含量”并没有提出很高要求,这可能与我国处于科创债发展初级阶段有关。

(四)双贴标债券发行人信用评级概况及发行成本优势

有主体外部信用评级结果的34家双贴标债券发行人具有如下特点:第一,2023年营业收入平均规模约为816亿元,其中低于50亿元的仅有4家,绝大部分发行人规模较大;第二,国有企业、民营企业和无实际控制人的企业家数占比分别为79.41%、17.65%和2.94%,国有企业占比相对较大;第三,主体信用评级为AAA级、AA+级和AA级的占比分别为67.65%、26.47%和5.88%,前两个较高信用级别占比合计近95%。

从2024年6月末存量债券的发行利率来看,对存在可比债券(同月发行的同券种、同信用级别、债券条款大致可比的债券)的16只双贴标债券来说,大约75%的债券在发行时有发行成本优势,其票面利率较可比债券平均低约20BP(见表5)。

债市支持绿色技术创新高质量发展的建议

(一)推动制定债券市场支持绿色技术创新项目目录

依据绿色产业指导目录、绿色技术推广目录,参考国内外绿色技术专利分类目录,探索制定债券市场支持绿色技术创新项目目录,引导债券市场支持清洁能源、节能环保、清洁生产、城乡绿色基础设施、城市绿色发展、生态保护与修复、生态农业等重点领域的关键共性技术、突破性技术、前沿性技术、颠覆性技术的创新与推广应用。鼓励和引导各类社会资本投向债券市场,支持绿色技术创新项目目录中的高新绿色技术企业债券。

(二)探索创设绿色技术创新专项债券子品种,优化融资机制

建议研究在科创公司债和科创票据下创设专项债券二级品种的可行性,包括创设绿色技术主体科创类债券和绿色技术用途类债券。其中,前者主要以整个企业在重点绿色技术领域的科创水平来认定,可制定较为严格的认定标准;后者应参照行业先进水平来判定,同时要求募集资金100%用于绿色技术科创领域。

(三)完善配套技术方法和标准体系,推动绿色技术创新第三方市场化评价和认证

应完善配套技术方法,支持专业机构出台绿色技术创新项目识别认定细则和环境效益指标测算方法,降低信息披露成本,利用金融科技手段提升数据采集和跟踪的便利性。动态检测国际、国内先进可用绿色技术创新成果,不断维护更新各重要行业、领域环境效益的平均值和先进值,合理设定并动态调整绿色技术创新判定标准。

支持绿色技术创新头部企业、研究机构、检验检测机构、认证评估机构、金融机构等成立服务联合体,构建绿色技术创新验证服务平台,以提供检验检测、评价认证及融资等一系列配套服务。

(四)强化环境效益和科创属性信息披露,推动信息平台建设

应完善政策标准体系,强化环境效益信息披露政策要求,推动环境效益信息披露指标进一步体系化、具体化、定量化。建立与环境效益挂钩的政策激励体系,深入推进国际绿色标准互认。建议监管机构强化绿色技术科创属性的强制性披露要求,并建立健全鼓励自愿披露的信息清单(如企业绿色技术科创人员情况、绿色技术科创所形成收入在企业主营收入中的占比、绿色技术领域专利数量与具体专利情况等),并建立激励机制,鼓励企业自愿披露绿色技术科创信息。

要加强信息平台建设,推进绿色技术信息数据库的完善和互联互通,提供全面的绿色技术创新专利和环境效益数据服务。可以借鉴已有数据库经验,也可充分利用中债绿色债券环境效益信息数据库等已有成果。

(五)加大对民营、中小型及中西部绿色技术创新企业的支持力度

以高收益债市场培育为契机,扩大民营、中小型及中西部绿色技术创新企业的准入,重点扶持专精特新“小巨人”企业、制造业单项冠军或智能制造示范工厂等科创称号认证企业。积极响应党的二十届三中全会号召,建立健全民营绿色技术创新企业信用状况(包括环保信用状况)综合评价体系,完善民营中小企业增信制度。

加载中...