新浪财经

王洪亮出任东兴证券总经理、薪资恐面临缩水!高管团队仍缺少投行人才

市场投研资讯

关注

(来源:机构之家)

东兴证券的"无帅"时期即将结束。

11月7日,据界面新闻、金融人事mini公众号,原首创证券副总经理王洪亮加盟东兴证券,拟任总经理一职。

今年2月2日,东兴证券发布公告称,公司董事会收到时任总经理张涛的辞呈。张涛以"个人原因"为由,辞去东兴证券董事会董事、总经理等职务。

张涛的去向很快明朗——转投首创证券担任总经理。这一调动引发连锁反应:首创证券原总经理毕劲松转任董事长,东兴证券则由董事长李娟代行总经理职责。为尽快填补管理层空缺,东兴证券于5月份启动总经理公开招聘。

招聘要求颇为清晰:需具备15年以上相关金融行业工作经验,担任券商高级管理人员不少于5年,且具备相应职级或任下一级职务不少于2年。特别强调,在头部券商(近三年各项核心指标排名前十)担任高级管理人员5年以上者将优先考虑,年龄则被限定在50周岁以下。

而此次即将接任的王洪亮,其履历与招聘条件却有些出入。1972年出生的他已年过50岁,打破了年龄限制。

从履历来看,王洪亮是一位从基层成长起来的券商管理人才。他的职业生涯始于深圳外汇经纪中心,担任业务经理;随后在中国新技术创业投资公司深圳证券部任部门经理,积累了早期证券市场经验。

图片人物系王洪亮

2013年8月加入首创证券后,他的职业发展可分为两个阶段:先是从深圳证券营业部总经理、经纪业务总部总经理做起,在一线业务岗位打下扎实基础;后升任公司总经理助理、党委委员、副总经理,并兼任首正德盛资本董事长、北京望京私募董事长等职务,展现出全面的管理才能。

高管年薪向来是市场关注的焦点。透过公开数据不难发现,王洪亮转投东兴证券可能面临不小的薪酬落差。在首创证券任职期间,王洪亮的薪酬保持在较高水平。Wind数据显示,2022年和2023年其年薪分别为218.61万元和216.56万元。东兴证券的高管薪酬则相对保守,其前任总经理张涛2022年、2023年的年薪分别为100.52万元和97.30万元,仅及王洪亮此前薪酬的一半左右。

此外,东兴证券高管薪酬普遍低于首创证券。以2023年为例,公司薪酬最高的高管是首席信息官陆中兵,年薪为150.77万元,这一数字远低于王洪亮在首创证券的待遇。

资料来源:Wind

东兴证券经纪、投行业务承压

回顾近年东兴证券业绩,2022年公司业绩遭遇重创。营业收入骤降至34.29亿元,同比下滑36.21%;归母净利润更是大幅缩水至5.17亿元,降幅高达68.70%。这一年公司ROE(加权)仅为1.96%,创下阶段新低。2023年,东兴证券开始触底反弹,全年实现营收47.35亿元、归母净利润8.20亿元。

进入2024年,这种反弹态势明显加强。前三季度公司实现营收80.68亿元,同比大增168.23%;归母净利润9.43亿元,同比增长100.73%。表面看来,这是一份令人振奋的成绩单。

然而细究收入结构就会发现,这种高增长的质量值得商榷。2024年前三季度,公司其他业务收入高达50.71亿元,占总收入的62.85%,这主要来自于大宗商品销售收入,属于低毛利业务。这也是东兴证券今年前三季度营收增幅远大于净利润增幅的原因。

与此同时,传统证券业务收入却呈现萎缩态势。手续费及佣金净收入为10.57亿元,较上年同期的10.59亿元小幅下滑;利息净收入4.77亿元,较上年同期的8.27亿元大幅下降42.32%。这表明公司核心业务的竞争力正在减弱。

具体来看,投资银行业务近年来整体呈现下滑态势。该业务收入在2020年达到巅峰,实现手续费净收入13.22亿元后便多次下滑。2021年降至10.84亿元,2023年更是大幅下跌至5.84亿元。2024年前三季度仅实现3.95亿元,与去年同期基本持平。

此外,合规风险已成为制约东兴证券投行业务发展的掣肘。2024年10月25日,中国证监会公告显示,因在泽达易盛科技首发上市保荐、承销、持续督导中涉嫌未勤勉尽责,东兴证券交纳1.05亿元惩戒性承诺金。这一金额之大,反映出监管层对其违规行为的严厉态度。

更值得关注的是,公司还需在3个月内完成整改并提交报告。整改内容涉及追究责任人责任、采取内部惩戒措施、强化合规风控管理等多个方面。两名保荐代表人胡晓莉、陶晨亮也被要求提交书面检讨报告。

这并非个案。在债券承销业务上,东兴证券同样存在履职不到位问题。2024年4月,因作为"22兰旅02"、"22兰旅03"两只债券的受托管理人未按协议履职尽责,公司收到上交所书面警示。更早前的2024年1月,公司又因在泰禾集团债券受托管理中未严格遵守执业准则,未能及时披露发行人重大债务逾期及诉讼事项,被证监会出具警示函。

这一系列处罚反映出公司在项目承揽、尽职调查、持续督导等环节均存在严重缺陷。特别是在信息披露和风险控制方面,未能建立起有效的内控机制。这不仅损害了投资者利益,也严重影响了公司声誉和业务拓展。

经纪业务作为传统业务近年来持续走弱。收入从2021年的10.05亿元,降至2022年的7.64亿元,2023年进一步跌至6.33亿元。2024年前三季度仅实现4.22亿元,同比下跌13.54%延续下滑态势。

资产管理业务是近年来表现较为稳健的业务条线。从收入表现看,2023年全年该业务实现手续费净收入2.16亿元,较2022年的2.05亿元有小幅提升。2024年前三季度资管业务手续费净收入达2.26亿元,较2023年同期的1.55亿元增长45.27%。

自营业务波动性最大。2024年前三季度表现亮眼,实现投资收益5.81亿元,公允价值变动收益8.29亿元,合计贡献14.1亿元。但历史数据显示其高风险特征,2022年曾出现13.60亿元公允价值变动损失。

杠杆水平是券商经营的关键指标。从资产负债结构看,东兴证券近年来杠杆率在下降。截至2024年9月末,公司资产总额990.65亿元,负债总额714.33亿元,资产负债率为72.11%。这一杠杆水平较2023年末的72.69%略有下降。

图片系东兴证券资产负债率

资料来源:Wind

值得关注的是公司经营活动现金流的持续承压。2024年前三季度经营活动现金流量净额为-78.03亿元,同比大幅下降。这一变化通常受购置或处置交易性金融资产净流出增加的影响。历史数据显示,公司经营活动现金流波动较大,2022年为113.75亿元,2023年转负为-11.65亿元。

图片系东兴证券经营活动现金净流量

资料来源:Wind

从资本充足性指标看,截至2024年9月末,母公司净资本为226.44亿元,风险覆盖率287.48%,资本杠杆率28.09%,流动性覆盖率216.41%,均高于监管要求,但流动性覆盖率、净稳定资金率较2023年末有所下降。

图片系东兴证券净资本及风险控制指标

资料来源:东兴证券2024年三季报

此外,与历年三季报相比,东兴证券计提的信用减值损失呈上升趋势。2024年前三季度计提信用减值损失0.97亿元,较上年同期的0.63亿元增加53.97%。这反映出资产质量面临一定压力,需要加强风险管控。

面对复杂的内外部环境,作为新任总经理的王洪亮将面临不小的挑战。

管理团队透视:东方系基因突出,业务背景失衡

在东兴证券迎来新任掌门人的关键节点,深入解析这家AMC系券商的管理团队结构,或许能窥见其未来发展的潜在路径。

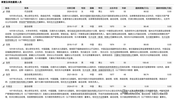
王洪亮出任东兴证券总经理后,东兴证券将形成1位总经理5位副总经理的局面。机构之家发现,此六位高管均出生于1970-1977年间,年龄跨度仅7岁。副总经理陈海为1970年出生,是团队中最年长者;财务负责人张芳1977年出生48岁,是最年轻的一位。这种年龄结构的高度集中,虽然有利于团队协作,但也可能导致思维方式的同质化,不利于创新突破。

图片系东兴证券高管人员背景

资料来源:Wind

从教育背景看,团队呈现出明显的梯度。副总经理张军和牛南洁均拥有博士学位,副总经理刘亮具有硕士学位,陈海和张芳则为本科学历。这种学历结构折射出公司在人才选拔上注重理论素养与实践经验的平衡。

东方资产管理的基因在这支团队中表现突出。董事长、代总经理李娟曾在中国东方资产管理股份有限公司任职多年,历任法律事务部总经理、天津办事处总经理等重要职务;副总经理牛南洁也有着丰富的东方资产从业经历,曾担任风险管理部总经理等职位。高管具有控股股东工作履历,在一定程度上影响着东兴证券的经营风格。

但从业务经验的角度观察,管理团队却存在一定的结构性失衡。在券商最核心的投资银行业务领域,现有高管团队中缺乏具有深厚积累的投行业务人才。即将履新的总经理王洪亮虽然具有丰富的证券经纪业务管理经验,但在投行等其他业务领域的经验有限。

加载中...