新浪财经

天威新材北交所IPO:实际竞争力存疑、真实盈利能力有待检验,供销体系迷雾丛生,股权安排疑点重重,募投项目合理性不足

估值之家

关注

2023年12月29日,珠海天威新材料股份有限公司(以下简称天威新材/公司/发行人)的上市申请材料成功获得北交所受理,正式向北交所发起冲击。保荐机构为东莞证券股份有限公司,会计师为致同会计师事务所(特殊普通合伙),律师为广东精诚粤衡律师事务所。截止发稿日,距离发行人上市申请已经过去大半年,但目前公司上市审核进度仅为二轮问询回复阶段,上市进程略显缓慢。

据公开信息显示,在此次申请北交所上市之前,发行人曾2次挂牌新三板,1次冲击创业板。其中申报创业板时前后经历了四轮问询,审核用时长达15个月,最终依然铩羽而归。不仅如此,从创业板撤回后,发行人的保荐机构东莞证劵竟然被证监会出具责令改正的行政监管措施,理由则是东莞证券作为天威新材创业板发行上市保荐机构,在该项目中存在质控负责人同时担任保荐代表人,且在相关流程中未严格落实回避要求的情形,公司内控管理存在颇为严重的缺陷。证监会于是要求东莞证券加强对投资银行业务的内控管理,并对相关责任人员进行内部问责。

然而令人不解的是,发行人在保荐机构的选择上表现的相当头铁,大有一副不撞南墙不回头的架势。在监管机构点名直指东莞证劵内控存在缺陷的情况下,发行人此次申报北交所依然选择东莞证劵作为保荐机构,如此顶风冒险不免让人怀疑东莞证劵很可能已经掌握了发行人有相当多不可告人的秘密,以至于一旦更换保荐机构便有泄露之虞。

实际上,即便不考虑中介机构的选择,单从审核进程来看,发行人此次申报北交所的前景仍然难言乐观。从大量审核案例来看,北交所最关心拟上市企业的指标主要有业绩真实性、业绩大增增长合理性与持续性、关联交易等,发行人对这些问题几乎都有涉及。考虑到发行人审核期间资本市场审核环境骤变,而发行人当下的存在的问题又如此之多,这不免让人担心发行人很有可能重蹈当初申报创业板的覆辙。

一、销售极度依赖中间厂商,主要产品价格持续下降,行业排名稍显靠后,实际竞争力存疑

据发行人自述,公司是一家主营业务聚焦符合国家战略性新兴产业方向的数码喷印领域,专业从事数码喷印功能性材料及配套产品的研发、生产和销售。公司数码喷印墨水产品作为数码喷印技术中的核心耗材,与数码喷头、系统板卡等关键部件配套于数码喷印设备,共同应用于多个工业印制产业。

申报期期内,发行人的客户类型主要由设备生产商及其代理商、贸易商和终端客户三种构成。2020年度至2023年1-6月,源自设备生产商及其代理商的营收占比分别为53.38%、56.99%、59.44%、61.60%,源自终端客户的营收占比分别仅有7.74%、9.06%、7.83%、10.32%,两者差距明显。而在设备生产商及其代理商的客户类型中,发行人产品销售的实现方式分别为采购公司墨水与其生产的机器配套销售、与其代理的机器配套销售或单独进行销售。也就是说,发行人的主打产品在下游领域的应用场景基本上是作为配套材料出现的,其销售的实现与否并不是由发行人自主决定,而是在于销售设备的相关中间厂商,对终端客户的掌控能力非常之薄弱。

这种过于依赖中间厂商而不直接面对市场的销售模式显然严重制约了发行人的实际竞争力。一方面,由于缺乏对终端客户的掌控力,发行人很难第一时间获取第一手的市场需求信息,相关新产品的开发几乎全都依赖中间厂商所给与的二手反馈,进而使得新产品开发进度缓慢且低效。另一方面,发行人的销售实现高度依赖于中间设备厂商的采购意愿,并不能实现自主销售,产品议价能力不可避免地大打折扣。这在发行人主要产品的单价波动上体现得相当明显,具体情况如下表:

如上表,在发行人申报期内披露的五大主要产品当中,各产品单价几乎清一色地处于持续下滑状态。其中分散墨水和UV墨水作为发行人最主要的两款主打产品,单价平均每年分别下降5.45%、4.07%,且没有哪怕一年是增长状态。营收占比第三位的涂料墨水下降幅度更是高达15.01%,几乎每年单价都处于暴跌状态。显而易见,从单价反映出的产品竞争力来看,发行人表现得并不能让人满意,可以说是相当糟糕。

上述还仅是从发行人自身内部角度对发行人的实际竞争力进行考察,如果我们将视野放大至整个行业,发行人的实际竞争力会更为直观,具体情况见下表:

如上表,根据发行人自己引述的行业排名资料,在全国油墨行业2022年度公布的各项榜单中,无论是从销售收入维度,还是从产量维度,抑或是从利润总额维度,发行人并不属于行业领先企业,产量排名更是一度在20名开外。至于更为细分的数码喷印领域,发行人几乎是全方位被行业龙头墨库新材压制。据公开信息显示,墨脱新材迟至2024年1月才正式开启IPO辅导,目前仍未向任何交易所申请上市,距离上市距离相当遥远。反观发行人,在各方面都技不如人的情况下,居然已经先后4次申请上市,其上市心态未免有些过于着急。

发行人作为一家销售活动高度依赖中间设备厂商的企业,在对终端市场和终端客户缺乏足够掌控力度的情况下,显然缺乏足够的市场竞争力,主要产品的单价几乎清一色地处于非常明显的持续下滑状态。然而可怕的是,发行人对自身的实力似乎并无足够的认知,在自身实力明显不如行业龙头的情况下居然在上市进程方面大幅领先,此举未免有些自不量力。行业龙头距离上市成功尚且如此遥远,发行人的上市之路注定崎岖不平。

二、股东数量繁杂且多为境外企业,股权激励上演空手套白狼,控制权识别仰赖前妻,股权安排疑点重重

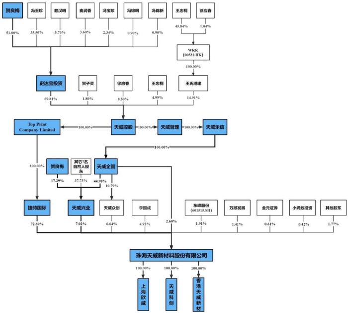
据招股书披露,发行人实际控制人为贺良梅先生,其通过直接或间接的方式合计控制发行人82.32%的股份。同时,贺良梅担任天威新材的董事长且公司现任董事半数以上由其控制的公司股东捷时国际提名。仅从股权比例和董事会权利结构来看,发行人的控制权似乎相当清晰,即由贺良梅牢牢掌控。然而,如果我们对股权进行穿透核查便不难发现,发行人上述股权安排疑点重重。

根据申请材料显示,要完整地识别发行人的控制权,大约需要五层股权穿透核查,每一层的股权都充斥着境外企业。至于发行人实控人贺良梅先生,其股权来源更是贯穿这五层股权,除在第一层通过控制史达宝投资、天威控股、TopPrint CompanyLimited间接控制捷时国际持有天威新材72.69%的股份外,还通过控制史达宝投资、天威控股、天威管理、天威乐信、天威企管间接控制天威兴业持有天威新材7.02%的股份,通过控制史达宝投资、天威控股、天威管理、天威乐信间接控制天威企管持有天威新材2.60%的股份。而在上述诸多企业中,最能影响实控权识别的史达宝投资、TopPrint CompanyLimited、捷时国际等企业注册地要么是在中国香港,要么是在英属维京群岛。这两个地方的共同点是资本进出非常便利,基本没有汇率和资本管制,英属维京群岛更是被誉为富人避税天堂。也就是说,发行人股权之所以将本该异常简单的股权结构化简为繁,大概率是为了自身能够更方便地进行资本运作和避税。

除了股权结构复杂外,发行人还频频在股权交易上做手脚。据统计,自2016年以来,发行人先后实施了7次股权激励,股权激励高达60人次,其中竟有23人是通过向发行人关联方公司借款的方式来筹集出资金额。考虑到发行人每次股权激励都伴随着IPO,若发行人上市成功,所有人便可享受上市带来的巨大利益。若上市失败,只需把从关联方借来的出资资金归还即可,几乎不用承担任何风险。由此可见,发行人把资本杠杆玩得贼溜,熟谙空手套白狼的游戏。

除上述事项之外,发行人股权对赌事项也被离奇终止。据公开信息显示,2020年2月,发行人与东峰股份、贺良梅、天威控股、捷时国际、天威兴业、小蚂蚁投资、天威众创等7家投资方签订股权增资协议。2020年3月,发行人又与毅达投资、东峰股份、贺良梅、天威控股、捷时国际、天威兴业、小蚂蚁投资、天威众创等7家投资方签订股权增资协议。两份协议都约定若发行人2021年12月31日前未能实现IPO,将承担回购或赔偿义务。然而令人不解的是,在发行人申报创业板的前后,亦即2020年7月、12月,上述投资方又和发行人签订补充协议约定自天威新材提交合格IPO申请之日起,彻底终止上述对赌条款。上述对赌条款早不终止晚不终止,偏偏在IPO申报前后终止,时点未免过于蹊跷。

频繁的资本运作显然已经严重响到了发行人股权结构的稳定性,为了打消外界疑虑,发行人实控人贺良梅不得已和前妻冯玉珍与2020年补签了《一致行动协议书》。要知道贺良梅先生此时已经再婚,其和前妻感情并未修好。在这种情况下,仍能看到两位如此精诚合作,不得不让人感叹资本力量之强大。

通过上述梳理我们不难发现,发行人作为一家主营业务和产品并不复杂的企业,其在股权方面却呈现出了经营情况不想匹配的复杂程度,各种游走在法律边缘的资本运作层出不穷,存在着非常明显地通过化简为繁的方式进行掩人耳目的痕迹。鉴于发行人如此醉心于资本运作,相较于踏踏实实地经营实业,发行人似乎更愿意玩弄资本游戏。

三、盈利表现起伏不定,现流表现与盈利情况脱节,逾期款项长期居高不下,增收不增产背后真实盈利能力有待检验

据招股书披露,2020年度至2023年度,发行人营收规模分别为32,917.09万元、42,453.81万元、42,478.83万元、52,493.51万元,基本维持着增长态势。但是,如果我们将考察视野转向至盈利表现,发行人明显呈现出了另一幅面孔。

如上表,在反映盈利能力的多项指标中,发行人都表现得相当起伏不定。净利润方面,发行人在2021年原地踏步、2022年大幅下降15.89%的情况下,2023年居然实现了103.74%的净利润增长,着实有些不可思议。要知道,2023年营收相较2022年也不过增加了23.58%,利润增长幅度几乎是营收增长幅度的4倍多。毛利率和加权平均净资产收益率作为衡量盈利能力最常用的两个指标,2021年度和2022年度还清一色地处于大幅下滑状态,2023年竟然神奇地出现了V型反转。

在自身盈利能力频频上演剧烈波动的同时,发行人的现金回款情况同样表现不佳。例如,在经营活动产生的现金流量净额和净利润匹配度方面,发行人2020年至2023年净利润现金比率分别为72.93%、68.05%、112.07%、63.48%,除2020年因盈利情况较差导致比率较高外,其余各年度基本徘徊在70%上下。再如,应收款项逾期情况始终差强人意。截止2023年6月30日,发行人各期期末的逾期应收款项余额占比分别为47.89%、35.16%、32.56%、36.09%,常年至少有3成以上的款项处于逾期状态。与此相适应,各期末每年都有20%左右的款项未能正常收回,这并不正常。

因为按照发行人自述,公司给予“客户信用期多为60天、90天”,而上述回款统计的截止日期为报表截止日后4个月,至少已经超出正常信用期30天。如果发行人此段信息披露无误,出现此种结果只能有两种情况,要么是发行人在不满足验收时点的情况下提前确认了某些客户的收入。要么是故意放宽信用期,以便维持业绩增长。

长期性的回款表现不佳已经严重影响到了发行人的实际经营能力。申报期内,发行人的应收账款周转率分别为3.23、3.89、3.71、1.84,而同行业均值分别为6.19、8.39、6.81、2.88,发行人的回款能力长期只有行业平均水平的一半左右,回款情况相当堪忧。

实际上,即便不从上述角度进行考察,单从生产角度也能发现一些端倪。根据一轮回复,2021年至2023年,公司生产产品的单位耗电度数从0.12万千万时降至0.09万千万时,下降25%,单位耗水数量从7.6吨降至4.26吨,下降44%。与此同时,发行人的营业收入则从2020年度的32,917.09万元增长至2023年度的52,493.51万元,增长59.47%,发行人的生产耗能和营收情况变动趋势差异有些过大,存在着相当明显的增收不增资产的情况。

综上,发行人虽然在申报期内营收规模实现了长足的增长,但此种增长显然并没能换来足够的盈利成果,盈利稳定性长期表现不佳。不仅如此,发行人的营收增长还伴随着应收款项大面积逾期、期后回款率低下、增收不增产等问题,业绩真实性并无足够的财务、业务基础予以支撑。考虑到发行人议价能力长期受制于下游设备中间商的残酷现实,上述盈利结果很可能已经是发行人在现有条件下能够实现的最佳表现,真实的盈利能力有待市场进一步检验。

四、供销两端小微企业扎堆,客户供应商频频重叠,关联交易庞杂,供销体系迷雾丛生

上文述及,发行人由于主打产品和下游中间设备厂商捆绑销售,其议价能力存在天然的局限性。实际上,只要我们对发行人的供销体系进行考察后不难发现,发行人不仅上下游厂商的议价能力明显不足,稳定性问题也相当突出。

如上表,在下游客户方面,发行人披露的各年度前五大客户中几乎全部都是中小微企业,且相当部分客户的行业分类和人员规模与其采购金额完全不匹配。根据发行人问询回复,公司涂料墨水的客户数量由2021 年度的7,620 家增长至了2023 年度的15,904家,增长了8000余家。要知道,发行人的营收也不过增长了10,039.70万元,这相当于平均下来每家客户的销售额仅有1.25万元。不仅如此,发行人当前的客户中还充斥着大量僵尸客户。据申请材料,发行人2021年度至2023年度实现销售的客户分别有1457家、821家、810家,活跃客户常年不足10%。这不禁让人怀疑发行人根本不是经营实业的,而是经营网店的,当前的客户的订单转化率相当令人堪忧,存在很高的经营风险。

遗憾的是,保荐机构并未针对发行人的客户特点针对性地设计核查程序,2021年至2023年对销售额在10万元以下的客户执行函证及走访程序仅分别为24家、22家、19家,似乎并未尽到勤勉尽责义务。

情况还不仅于此,仅就发行人目前公布的为数不多的大客户而言,可疑之处同样甚多。如上表,2020年度的公布前五大客户中,第二大客户竟然是实控人贺良梅控制的企业,其和发行人之间的交易无异于左口袋放右口袋,交易价格和交易量基本上完全可以由实控人自主决定。此外,深圳市润天智数字设备股份有限公司(以下简称“润天智”)贵为发行人长期的前两大客户,其2023年净利润大幅下滑8.10%的同时,还频频陷入诉讼纠纷。根据公开信息显示,润天智实控人江洪曾于2021年7月收到深圳国际仲裁院裁决,判定其向华源控股支付8725.35万元股权回购款,目前案件仍未结案。此外,润天智2021年8月还发布公告称,公司被汉弘集团起诉,理由是汉弘集团认为润天智在其申请上市期间连续向上交所提交十余封含有虚假信息或误导性信息的举报信。润天智和汉弘集团同为生产经营数码喷绘印刷设备的企业,双方之间如此内斗,可见发行人的下游行业的生态环境之恶劣。

而在上游供应商方面,发行人的供应链体系可疑之处似乎有过之而无不及。如上表,2020年度至2023年1-6月,共有12家供应商入围发行人前五大供应商,其中竟然高达8家是小型企业或小微企业,不仅相当多的供应商员工人数在10人以下,且不少供应商属于财务造假频率高发的贸易类型企业,其中部分供应商所属行业和发行人产品看起来相关性也不大。显而易见,单从这些企业的经营规模和所属行业上看,发行人绝大多数供应商根本满足不了上市公司对供应链体系的高要求。

与此同时,发行人与关联方之间还存在着各种剪不断理还乱的日常交易。如上表,除2023年上半年外,发行人几乎每年都和关联方存在金额不菲的关联交易。估计是出于上市考虑,发行人有意逐年减少了和直接关联方的交易量,但各种隐性关联方情况层出不穷,例如,发行人与实控人贺良梅控制其他企业竟然存在着客户重叠情况。据不完全统计,双方之间2021年度至2023年重叠客户分别为5家、5家、4家,交易金额几乎每年都在千万元之巨。再如,仅报告期内,公司就存在多达9家客户系公司离职员工创办,且每年的销售金额基本都在2000万元以上,其中部分客户竟是在成立1-2年即成为公司前十大客户。

通过以上梳理不难看出,发行人当下的购销体系的现状是:无论是从销售端来看,还是从采购端来看,发行人都过于依赖小微企业,前者不利于自身业绩的稳定性,后者则很难降低自身的采购成本,供销体系相当脆弱。更为可怕的是,发行人日常购销过程中还存在着各种巨额的显性的或隐性的关联交易。考虑到发行人的业绩增长并无稳固的供应链和客户群进行支撑,这些关联交易是否充当了发行人当下最为稳定的财务数据调节工具?其存在的主要作用是否系用来调节财务指标?此类问题有待于交易所进一步核实。

五、巨额分红后又募资补流,产能利用率长期严重不足,信披数据出现打架,募投项目合理性不足

据招股书披露,发行人此次上市计划募集资金30,027.12万元,用于年产31,000吨数码喷印功能性材料生产基地建设项目、总部研发中心建设项目、补充流动资金三大项目建设。不过,从发行人的实际经营情况来看,上述募投项目合理性相当牵强。

补充流动资金方面,发行人计划补充流动资金7800万元,然而根据招股书披露,发行人曾于2020年、2022年、2023年三次向全体股东分红,总计分红金额高达7011.30万元,分红金额几乎和补流金额相当。一边是大额分红频现,一边是用募集资金进行补流,而补充流动资金一般并没有用途使用限制,如果发行人侥幸上市成功,完全可以用募集资金填补现金分红产生的资金缺口,发行人很可能会将多次分红后产生的资金压力转移到广大投资者身上。值得一提的是,发行人实控人所持股份高达82.32%,谁是分红最大受益者不言自明。

产能扩建方面同样毫无合理性可言。如上表,在发行人披露的五大产品中,几乎每款产品都存在着非常明显的产能率利用不足的情况。分散墨水作为营收占比最高的产品,其产能利用率长期在80%上下,且没有一年超过100%。UV墨水作为营收占比第二稿的产品,2022年度的产能利用率竟然仅勉强超过50%。至于新开发的涂料墨水、水性墨水、活性墨水,各年度产能利用情况更是起伏不定。在这种情况下,如果发行人一意孤行地盲目投资扩产,只会让产能利用率低下的问题更加严重。

更为严重的是,上述募投项目所需资金很可能是发行人拍脑袋决定的,并没有经过周密的测算。根据招股书披露,发行人年产31,000吨数码喷印功能性材料生产基地建设项目的计划投资总额为32633.25万元,总部研发中心建设项目的计划投资总额为13424.44万元,两者合计46,057.69万元。然而根据珠海生态环境局官网信息显示,上述两个项目的总投资额为42,017.67万元,招股书披露的金额比该金额高了4,040.02万元。很难想象,同一个建设项目,发行人大笔一挥,投资者就要为此多支出4000余万元,募投所需资金的测算未免也太过随意。

综上,发行人在现金分红和补充流动资金相当、产能利用率长期低下的情况下,当前的募投项目完全没有合理性。鉴于发行人似乎并没有对投资所需金额进行精确的测算,其之所以如此头铁地进行上市,是为了改善经营?还是通过资本市场圈钱?

加载中...