新浪科技

低空经济系列 | 反无人机系统:低空经济繁荣的基础,低空安全防御的屏障【中航证券军工】

市场资讯 2024.10.30 09:26

随着低空领域的开放、无人航空器技术的成熟及应用的普及,无论在军事还是民用领域都将面临着日益严重的无人机威胁。在民用领域,无人航空器的发展推动了低空经济的发展,与此同时也带了新的问题,近年来,由于无人机黑飞产生的事故屡见不鲜,诸如“天津机场”、“成都天府机场”等黑飞事件,已经严重威胁了航空和关键基础设施的安全,所谓的“黑飞”活动,已带来严重的安全隐患。在军用领域,近年的纳卡、俄乌冲突、巴以冲突中,无人机/反无人机作战不但成为交战双方的主要作战样式,被常态化使用,其结果还直接影响了战争的进程和结局。无人机在军、民领域的广泛应用已是大势所趋,然而,从产品能力与产业成熟度来看,反无人系统装备的发展相较于前者,存在明显的短缺与滞后,当下防、控无人机力量的短缺,作战制衡力量的不对称,均意味着,反无人机系统装备存在巨大的发展空间。

🔷  低空经济繁荣的基础,低空安全防御的屏障

在民用领域,无人机反制是低空经济繁荣的基础,也是重要组成部分。为了保障低空经济的蓬勃发展,遏制无人航空器带来的潜在威胁,保护低空的安全,迫切需要发展反无人机能力,我们认为,在低空经济蓬勃发展的前夜,相关产业有望率先放量,且具有较好的经济价值,应当重点关注。

在军用领域,反无人系统是无人化战争的“他山之石”,是低空防御的屏障。随着无人机在军事作战中逐步的大量运用,发展反无人机装备是打赢现代化无人化战争的必由之路,二者在“矛”与“盾”的较量中,呈现螺旋式发展,反无人机系统成为唯一能够应对无人机系统的“他山之石”,在无人机作战愈发广泛运用的当下,对战场态势的影响也将愈发显著。

🔷  有矛即有盾,未来防空作战的重要内容

反无人机系统是指利用技术手段对无人机进行监测、干扰、诱骗、控制、摧毁的有机整体。事实上,反无人作战本质上属于应对空中威胁即防空作战的一种,然而因其作用目标(无人机)特性有别于传统空中威胁,故作为一种全新的作战样式而被关注。在不远的未来,随着无人机保有量及要地数量的提升,我们认为,反无人机作战有望成为未来防空作战的重要内容。

🔷  产业链:下游体量小、话语权较弱,行业相对垂直,关注中游及核心上游标的

目前无人机反制行业集中度相对较低,中游链主企业规模普遍较小,话语权较弱,尚无绝对龙头企业具备牵引产业链发展的能力,导致行业产业链相对垂直,产业链中、上游处于逐步发展成熟的过程中。

🔷  竞争格局:行业集中度相对较低,低端产品竞争激烈

结合政府招标以及珠海航展等大型军备产品展示活动新闻披露,现主要有10家央企和13家民营企业具有较为成熟的反无人机产品,且在大型活动安保,社会治安,重点设施保护等方面都有广泛的应用,行业集中度相对较低。军用领域,央企占据主导地位,各家的无人机反制产品多由主业派生,上下游供应链成熟,受到上游技术产品价格牵制小,背靠央企,反无人产品拥有品质保障。民用领域,由于技术要求相对较低,许多中小企业涌入市场,存在较大的产品同质化现象,竞争激烈,呈现买方市场特征,占据较多市场份额的民营企业,具备规模成本优势。

🔷  我国军、民需求不断扩张,未来有望高于全球市场平均水平

从政府招标数据来看,政府招标次数不断增加,已经从2019年的211次上升到2022年的807次,年复合增长率为39.85%,显著高于Precedence Research统计的全球市场年复合增长率27.65%,我们估算,若仍能维持往年增速,预计2024年的国内市场空间将达到24.15亿元。若对民用高价值区域防护需求进行测算,可得国内民用高价值区域安防的市场容量在110亿元人民币左右,当前产值仍远未触及市场天花板。若考虑国外与国内发展节奏相同且国内相关领域产品军民外贸市场出口强劲,则预计2024年国内企业总产值有望达到48.3亿元,2027年有望达到132.12亿元

🔷  产业链公司:

上市公司:航天电子(总体)、莱斯信息(指控中心总体)、联创光电(激光武器)、四川九洲(九州防控)、天和防务、星网宇达(雷可达)、国睿科技(探测)、四创电子(探测)、纳睿雷达(探测)、泰豪科技(军工电源)、锐科激光、凯普林(光学器件)、大族激光(光学器件)。

非上市公司:上海特金、理工全盛、历正科技、安则科技、中国久远、中国保利、华诺星空、特信电子、鉴真防务、瑞达恩、辰创科技、雷擎电子、国数科技、智空未来、空御科技

🔷  风险提示:

①    技术研发的风险。反无人机系统行业属于技术密集型产业,研发投入相对较大,若公司未能及时将产品和技术更新迭代,对需求把握出现偏差,相应技术或产品研发方向未能贴合市场需求,或出现新产品研发失败、研发成果未能产品化,将对公司发展造成不利影响。

②    核心技术人员流失风险。反无人机行业作为新兴行业,技术和人才的短缺、流动性大是客观情况,随着行业的竞争日趋激烈,人才对行业企业发展的作用愈发重要。公司核心技术和核心技术人员是公司核心竞争力的重要组成部分,人员的稳定对公司的发展起到至关重要的作用,人员流失将对公司的经营产生不利影响。

③  市场竞争格局的风险。由于行业处于发展初期,且低端市场呈现买方市场态势,导致整体行业态势较为错综复杂,生态及优势地位较不稳固,存在发优势不明显,未来竞争态势出现较大变化的可能。

、反无人机系统:低空经济繁荣的基础,低空安全防御的屏障

随着低空领域的开放、无人航空器(以下简称无人机)技术的成熟以及无人机的普及化,无论在民用还是军事领域都面临着日益严重的无人机威胁,反无人机技术也已成为各国关注的重点技术。然而,当前反无人机系统的能力与保有数量,距离解决无人机威胁、满足应用需求仍有相当的不足。未来,随着无人机在军、民领域的使用率、渗透率的逐步增加,与之对应的反无人机系统势必将存在巨大的发展空间,从发展节奏上看,“矛”与“盾”两者呈现螺旋式进程。

(一)必要性:低空经济繁荣的基础,低空安全防御的屏障

在民用领域,反无人机系统是低空经济繁荣的前提与重要组成部分。无人航空器的发展推动了低空经济的发展,与此同时也带了新的问题,近年来,由于无人机黑飞产生的事故屡见不鲜,不法分子利用无人机偷窥,非法拍摄重大活动,非法操纵无人机损害基础设施,如高压电线导致地区停电,逼停轻轨列车,干扰航空秩序,甚至利用无人机运输毒品,边境走私,严重威胁着社会的公共安全,诸如“天津机场”、“成都天府机场”等黑飞事件,已经严重威胁了航空和关键基础设施的安全,所谓的“黑飞”活动,已带来严重的安全隐患,并引发广泛的安全担忧。根据美国联邦航空管理局(FAA)的数据,从2015年8月到2016年1月仅半年内,就有583起无人机安全事故被FAA记录,可以说,没有反无人机系统对低空经济的保驾护航,低空经济就如同空中楼阁,镜花水月,毫无保障,为了保障低空经济的蓬勃发展,遏制无人航空器带来的潜在威胁,保护低空的安全,迫切需要发展反无人机能力。同时,反无人系统作为低空经济的前提与重要组成部分,一方面维护低空经济的合理秩序,提供可靠的基本保障,另一方面相关产业有望形成了较为完整的产业链,具有良好的经济价值,我们认为,在低空经济蓬勃发展的前夜,反无人机系统产业有望率先放量,并广泛应用于公共安全、物流与交通、重要设施保护、战术侦查与情报收集等领域,为保障低空安全提供了强大的支撑力量,应当重点关注。

在军用领域,反无人系统是无人化战争的“他山之石”,正逐步显示出潜力与价值。反无人机系统是低空防御的屏障,随着无人机在军事作战中逐步的大量运用,发展反无人机装备是打赢现代化无人化战争的必由之路。在当前大国竞争与博弈的背景下,局部冲突的发生概率越来越大,也导致现代战争的对抗形式、形貌形态和作战模式错综复杂,无人航空器这类部署方便、使用简单、作战效费比高的装备机在恐怖袭击、武装冲突等领域使用频率不断提高,美国陆军将无人机列为“五大威胁平台”(固定翼飞机、无人机、弹道导弹、巡航导弹和直升机)中最具有破坏力的空中威胁之一,认为无人机将对作战全过程构成威胁。事实上,自本世纪初以来,无人机在区域局部冲突中已经被大量应用,尤其针对对地火力打击。在近年的纳卡、俄乌冲突、巴以冲突中,无人机/反无人机作战不但成为交战双方的主要作战样式,被常态化使用,其结果还直接影响了战争的进程和结局,标志着无人机已经从辅助作战装备逐步向主战装备转变,在现代战争中的地位和作用进一步上升。在今后的战争中,这一趋势还将会继续下去,无人机/反无人机作战将会成为战争的重要组成部分和作战样式而贯穿于全程,对于赢得战争主动权和最终胜利至关重要,反无人机系统作为理论上唯一能够对抗无人机系统的作战力量,正逐步显示出潜力与价值。二者在“矛”与“盾”的较量中,呈现螺旋式发展,反无人机系统成为应对无人机系统的“他山之石”,在无人机作战愈发广泛运用的当下,对战场态势的影响也将愈发显著。

(二)定义:对无人机进行监测、干扰、诱骗、控制、摧毁的有机整体,低空防御作战的重要内容

有矛即有盾,反无人机系统是指利用技术手段对无人机进行监测、干扰、诱骗、控制、摧毁的有机整体。反无人机作战是指抗击、反击敌无人机,保卫己方重要目标的作战行动,包括拦截、打击敌空中来袭无人机,反击敌陆上、海上、空中的无人机作战力量及其基地、平台等行动。随着无人机作战理论和实践的发展,反无人机作战概念逐渐形成并不断完善。事实上,反无人作战本质上属于应对空中威胁即防空作战的一种。然而,因其作用目标(无人机)特性有别于传统空中威胁,故作为一种全新的作战样式而被关注。我们认为,在不远的未来,反无人机作战有望成为未来防空作战的重要内容。

反无人装备的选型、运用也需因地制宜,对症下药。随着无人机技术的不断提升,其参与战争的深度和广度也在不断拓展。无人机系统类型、应用与技术的多样化,使得为有效应对多样化的无人机威胁,需根据不同类型的无人机制定不同的反无人机手段,各类反无人系统装备实际作用原理与环节各不相同,替代性与互补性并存。

“低慢小”是反无人作战的主要目标。美军根据起飞质量、飞行速度和作战高度等将无人机划分为五个级别,根据飞行速度、飞行高度和无人机质量,美军定义第一级到第三级无人机为“低慢小”无人机,该类型无人机具有体积小、特征信号弱、飞行高度低等特点,所以传统的防空武器系统对其在探测、识别与打击三个方面都存在一定的局限,该类型无人机将是未来反无人机重点应对的目标。

(三)组成与分类:较于传统防空武器,结构相似,功能分类不同

从作战理论维度,反无人机作战属于防空作战的一种,反无人系统也与传统防空武器装备拥有较大的类似,然而又区别于传统的防空系统,主要体现在结构相似,功能分类不同。从结构上来看,反无人机系统主要可以分为探测和处置两个分系统。

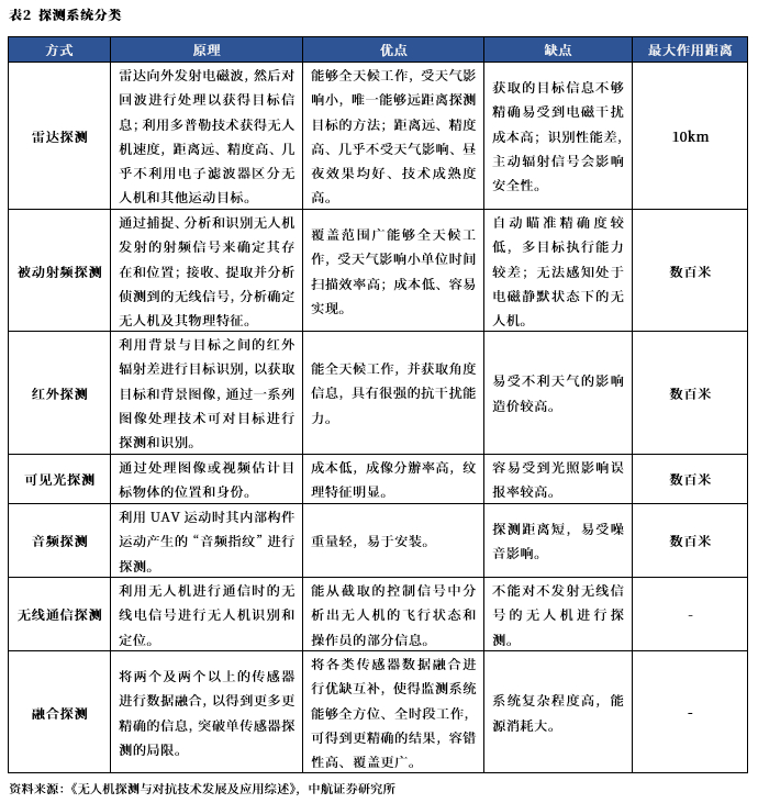
探测系统通过运用各种侦察探测装备,利用目标无人机的物理属性(如光学特性、热学特性、声学特性、磁学特性),实现对无人机目标的及时检测、跟踪、定位、识别,为后续反无人机作战提供探测目标信息,主要类型包括包括雷达探测、无线电侦测、光电探测、声波探测等。现阶段,雷达探测还是最主流的探测方式,简单背景下,针对单目标的雷达+光电复合探测已经基本成熟,多目标识别仍是当前的难点,基本靠人工识别。探测类类型的优缺点对比见下表。

处置分系统按照形式可以分为软杀伤和硬杀伤两类。其中,软杀伤类是通过对无人机实施有效链路干扰、导航干扰、声波干扰、链路夺控、导航欺骗,使无人机的控制系统、导航系统、通信系统、动力系统等失效或受控;硬杀伤类是通过运用微波毁伤、激光毁伤、网捕拦截、火力杀伤等方式,拦截或摧毁无人机。

软杀伤类产品多应用于民用场景,通过欺骗GPS和北斗双系统导航信号,以及通信信号干扰等方式对无人机进行干扰阻断,一般根据需求,可以通过手持、固定、车载、分布式阵面等多种方式分布使用,已经有较为成熟的产品,广泛应用于要地防护与警戒安保之中。典型处置技术路径优缺点对比见下表。

硬杀伤主要是采用导弹、微波武器、激光武器等打击手段,对无人机进行拦截、摧毁或捕获,打击效果好,风险系数低,且不易受干扰。但是,此类系统造价昂贵、内部结构复杂,部分手段例如导弹等在击打无人机时可能造成附带损伤,主要应用于军事领域,不适用于民用。以我国工程物理研究院研制的“低空卫士”为例,其主要使用非可见光波段的激光,可在5s内击毁目标,并且不会有附带损伤,单套系统防卫面积达12平方千米,但是占地面积较大,不适用于民用。

民用领域主要使用捕获类反无人机系统,一是成本较低,二是有益于后续的调查取证,代表系统有荷兰的“无人机捕手”、俄罗斯的“食肉动物”等。典型处置技术路径优缺点对比见下表。

综上,虽然现有技术已被用于实际的反无人机作战之中,并发挥了各自的优势,但不同类型反无人机系统的缺点及局限性也较为突出。

①干扰阻断类反无人机系统虽然操作简单、成本较低,且部分系统便于携带,但其主要采用电磁干扰手段,对环境要求相对较高,在城市或居民密集区域使用容易对无线电信号的正常使用环境造成不良影响。特别地,对于存在爆炸物等涉及恐怖活动的非合作无人机防护而言,其发生风险的系数相对较高。

②直接摧毁类反无人机系统虽然打击效果好,适用于电磁环境复杂且易受干扰的环境,防护作战的风险指数极低,但其缺点也十分突出,即系统价格相对昂贵且配套系统较为复杂。在实际使用时,由于激光等摧毁方式为直接火力打击,作战时普遍不考虑无人机残骸对地面的次生安全危害,不适用于民用领域。此外,对于警方等执法机关而言,该类系统会对打击目标造成永久性损毁,导致获取所需情报数据的可能性也大幅降低,不利于后续执法工作的调查取证。

③监测控制类反无人机系统虽然能够在对无人机目标进行检测、识别、跟踪的基础上,利用电磁干扰、无线电控制等手段实现对无人机的反制与防护,但该类系统的局限性也较大,主要体现在:对不依靠外部通讯进行飞行控制的无人机,压制效果较差,即如果非合作无人机为自杀式无人攻击机或具有自主智能控制功能,可以不依赖人类操作员的远程控制,则该类系统无法进行有效的压制。

综上,我们认为,在当下的技术水平,现在没有靠单一系统解决无人机威胁的灵丹妙药,未来反无人机技术的发展方向是建立多层次、多种探测方式和多种毁伤技术融合的反无人机作战体系。

二、反无人机系统的发展现状:美国占据领先地位,各国或主动、或被动先后投入大量资源

随着低空领域的开放、无人机技术的成熟以及无人机的普及化,无论在民用还是军事领域都面临着日益严重的无人机威胁。各国都积极应对这一挑战,不仅关注技术创新,还投入大量资源以确保国家和公共安全。美国已经占据技术领先优势地位,受军备竞赛的影响,俄罗斯也在加速研制各种反无人机设备,而欧洲以英国,法国,德国为代表的传统军事强国也具有一定坚实的无人机反制技术基础和成熟的产品,并不断加大研发投入,亚洲如韩国,日本开始较晚,尚未有成熟的反无人机产品,但也在加大对于无人机反制设备的研发投入,未来有望实现技术突破。

美国高度重视研发各类反无人机系统,在无人机反制领域展现了强大的技术优势和领先地位。美国国防部和美国各军种发布了一系列指导反无人机装备与技术的发展报告、应对方法等指导性文件,建立了反无人机工作技术发展路线,初步确定了美军反无人机战略。为了落实战略,美军在反无人机装备技术的研究开发上持续投入了大量资金,研制了多型反无人机装备,推动反无人机技术持续发展。自2012年开始制定反无人机战略以来,美国一直致力于设计和建立高效的无人机防控体系,旨在迅速应对地方无人机的威胁,同时最大程度地避免误伤友军的飞机和导弹。这一战略旨在充分利用美国的技术实力,以循序渐进的方式占领反无人机领域的制高点。硬杀伤方面,激光武器相对于传统动能或化学武器,由于其更高的精度,较低的成本以及发现即摧毁的优势,备受青睐,波音公司于2016年8月发布的反无人机激光武器系统(LWS),能够发射10千瓦的激光束,同时具有便携性和高效性的特点,可以在野外快速组装和部署。软杀伤方面,美国在无人机反制领域涌现出其他创新技术,美国最大的非盈利开发机构巴特利推出的Drone Defender设备,外形类似步枪,能够精准快速地阻止可疑无人机靠近,有效打击范围为400米。黑睿科技公司成功将人工智能技术应用于反无人机系统中,其开发的UAVX系统利用人工神经网络对目标无人机进行自动分类,降低误警率,提高反无人机系统的效能。美国依靠其技术优势研发了各种类型的反无人机系统,使其反无人机能力一直处于国际领先水平,同时也促使了其它国家加速对反无人机系统的开发。

俄罗斯正在加速研制各种反无人机装备。据俄国防部网站公布,2020年前,俄罗斯在无人机领域的军费预算高达130亿美元,主要用于建立无人机作战系统科研体系以及加强军用无人机与反无人机技术研发,在无人机监测和抓捕两方面都取得了一定的技术成果。监测方面,其PY12M7型机动式反无人机侦察指挥车,可同时对120个空中目标进行跟踪,用于实施区域协同部署和中近距离反无人机作战。硬杀伤方面,俄罗斯国有防务公司研发的超高频微波炮,对无人机的有效摧毁范围为10km,能360°发射。该系统由监控系统、镜像天线、高功率相对论性发生器以及传输系统组成,通过摧毁无人机的无线电电子设备,使其无法定位,同时可以对无人机精密制导系统进行破坏,甚至对低空飞行器的电子设备进行干扰并且攻击地面交通工具。软杀伤方面,俄罗斯某型肩扛式反无人机装置,利用压缩气体驱动,通过发射网状捕捉器捕获非法入侵的无人机。为了保持自己传统军事强国的地位,俄罗斯正在抓紧对反无人机系统的研制,以寻求与其军事大国地位相称的反无人机能力,进一步保持并巩固其军事威慑能力。

在俄乌冲突中,无人机几乎成为常态化打击武器,无人与反无人的对抗已经成为博弈对抗的焦点。俄军在由山毛榉-M2中程防空系统、道尔-M1/2近程防空系统和铠甲-S1弹炮结合防空系统组成的现役野战防空体系基础上,结合多型反无人机电子战系统,形成了较强的无人机防御能。乌军反无人机装备情况乌军原有防空装备在冲突初期大部分战损,后期随着北约援助装备大量投入战场,乌军综合运用防空导弹、高炮和电子干扰系统实施要地防御和机动防御,逐渐构建了较为严密的防御体系。与俄军相比,乌军反无人机装备来源五花八门,是名副其实的“万国牌”装备。

欧洲方面,英国,法国,德国和中东以色列等国较早开始进行反无人系统的研发,具有一定的技术领先优势。英国政府高度关注无人机威胁,并采取了一系列措施来加强反无人机技术研发和应用。2016年,英国政府发布了无人系统战略,将反无人机技术列为其中重要的一环,设立了代号为COI4的反无人机信息中心,专门研究无人机引发的恐怖活动、袭击事件、抗议活动、危险品非法运输等问题。在探测和打击两方面的研究也取得了一定的成果。在探测方面,能够实现利用雷达和光学仪器主动定位无人机,威能公司研制的反无人系统,依靠全息雷达技术,同时利用光电摄像机,能够探测和识别7km范围内、27kg以内的小型无人机。由该公司自主研制的全息雷达为静态相控阵雷达,能够对空域进行持续监视,探测并跟踪非法无人机。在打击方面,以软杀伤为主,主要通过射频干扰阻断无人机和遥控设备的信号,进一步利用AUDS系统的诱控能力,让系统操作人员控制目标无人机离开保护区或自动着陆,通过射网枪进行打击抓捕。

德国受无人机的干扰事件越来越多,迫使德国政府积极开发反无人机系统,在社会安全和恐怖袭击防范方面加大对反无人机系统的发展支持,以保证其公共秩序和社会的安全。探测方面,德国安诺尼公司的无人机侦测系统,可夜间、浓雾和恶劣天气下工作,实现全天候无间断监控和记录,德国Dedrone CmbH公司的无人机跟踪者系统由光电/红外传感器、声波和超声波设备以及摄像机组成,可通过自带设备连接到建筑物外墙或特殊站位上,实现高效的空域监视。打击方面,仍以软杀伤为主,迪尔防务公司发布的HPEM(大功率电磁)反无人机系统能够通过电磁脉冲直接干扰小型无人机的电子控制装置,使其任务中止,包括自主控制和无线电控制的无人机都会因受到影响而不可操作,这一系统在大型事件的安保工作中已得到应用。

法国作为拥有大量核电设施的国家,同时面临着频繁的恐怖袭击和无人机干扰事件,政府高度重视无人机问题,并实施了全球反无人机系统技术和方法的计划,以支持政府、警察和武装部队对非法无人机进行探测、识别、分类和压制。其无人机反制设备能够利用声像探测器、雷达、射频和视频定位器、定向仪、激光扫描装置等多种组件,对无人机进行多种方式的干扰和摧毁,包括激光、GPS和电磁脉冲干扰,还可以用高炮或狙击步枪进行摧毁,甚至可以使用携带干扰设备的无人机来拦截目标无人机。

除传统军事强国外,以色列一直在反无人机技术领域处于领先地位,其国防工业和科技发展一直备受瞩目。以无人机警卫,无人机穹,阿波罗盾为代表的无人机反制设备,集成光电传感器、声学传感器、雷达系统以及专用电子攻击系统信号干扰器为一体,能够更全面地侦查探测小型无人机,综合分析收集所有数据后发出警告,进行信号干扰或物理网捕,且操作简单,在军事、安全等领域的应用范围不断拓展。

亚洲方面,除我国外,韩国和日本较早开始参与无人机反制系统的研发,但尚处于起步阶段。日本为了探测非法闯入重要建筑物上空的无人机,由Alsok公司研发了一种新的无人驾驶探测器,主要利用音频探测,可以监听周围150m范围内任意方向的声音,当麦克风探测到建筑物上空的可疑无人机后,将探测到的音频与无人机音频数据库进行比对,不但能够确定无人机来自何处,还可以检测出无人机的类型,特别是针对对雷达隐身的无人机,这种办法简单而有效。韩国的先进科学技术研究院(KAIST)正在研究利用无人机中的陀螺仪与声波的共振现象来制造反无人机设备,该技术目前的难点为瞄准和跟踪,需要与跟踪雷达配合使用,我们认为,短期内,此类武器尚不能成为反无人机的主要手段。虽然韩国和日本对反无人系统的研发尚处于起步阶段,但随着反无人机市场的牵引和需求的增加,有望实现技术的快速突破。

我国相关领域研究起步较晚,规模以上企业较少,民营企业产品大多数以软杀伤为主,国家队产品多由主业派生。民营企业广泛参与其中,空降兵、安则科技、理工全盛、上海特金、历正科技、华诺星空、数字鹰、神州明达、锐盾等均加入了反无人机产品的研发。国家队方面,各家单位的无人机反制产品多由主业派生,中国工程物理研究院研发了中国第一套万瓦级“低、慢、小”目标激光拦截反无人机系统—-“低空卫士”激光防御系统,中国电科14所研制了车载反无人机系统AUDS“蜘蛛网”,该系统将雷达、光电设备以及电子干扰设备进行了高密度的集成,其余航天科工、航天科技、航空工业、兵器工业等均有相关产品。

三、产业链及竞争格局

(一)产业链:下游体量小、话语权较弱,尚无法牵引产业链发展,导致行业相对垂直

反无人机系统主要由探测与处置两部分组成,其产业链包括上游分系统生产,中游系统集成,下游应用服务三个环节。其中,中游系统集成商在产业链中占据主导地位,充当“链长”角色。

反无人机系统核心上游分系统包括光学器组件、军工电源及探测系统等。主要参与者,主要包括雷达,红外探测,可见光探测,声学探测等探测设备的组件,以及包括小防空弹,激光光学在内的弹药火攻品的供应商,军民企业均大量参与其中。探测类产品中,以雷达和红外、可见光探测为主,音频探测应用较少,主要供应商为具有相关核心技术优势和产品的国有企业和部分民营企业,例如:国睿科技、纳睿雷达、星网宇达等。软杀伤类产品,则以干射频和无线电干扰为主,往往与探测相结合,核心价值大部分集中在中游,例如:四川九洲、天和防务等。硬杀伤类产品,上游主要为激光元器件,小防空弹,高功率微波元器件,供应商同样以国有军工企业和具有技术优势和成熟产品的部分民营龙头企业为主。其中,激光类处置系统核心为高功率激光器,上游为泵浦源等激光器件和高功率激光器,主要企业包括锐科激光、激光院、中科院、凯普林和联创光电等。高功率微波处置系统中,核心为电真空器件包括真空行波管和磁控管,但是应用较少,尚未有成熟的产品,主要研发厂商包括772所、中科院、国光电气等。

中游企业完成反无人机系统产品的设计、研发与集成,国有、民营企业各有专攻。软杀伤类产品以探测、电子干扰等技术路线为主,民营企业参与较多,占据主导地位,智空未来、安则科技、理工全盛、上海特金、历正科技等民营企业深耕反无人市场,掌握领先的技术优势占据龙头地位,但由于产品技术门槛相对较低,许多中小企业涌入市场,存在较大的产品同质化现象,呈现买方市场特征,获得大部分政府招标的民营企业均具有独特的技术优势。硬杀伤类产品由于所需技术要求较高,本身存在较高的技术壁垒与研发成本,激光器、导弹以及高频微波设备存在较高的技术壁垒,因此国内军工企业把控反无人机产业链高端产品的核心位置,如中国久远、航天三江集团、中船718所等,多用于军用。系统级产品由于需要综合运用多种技术路径,开发难度较高,且前期投入较大,目前主要参与厂商均为国有企业,包括科工二院、电科28所、航天电子、航天江南、航空制造院等,且由于专业背景各有侧重。

下游需求端,反无人机系统主要应用于要地防护等领域,包括保障政府机关、重要活动、重要人物以及机场、核电站、重要景区、大型场馆等重要场所免受无人机威胁。随着无人机市场的扩张及黑飞比例持续维持在高位,反无人系统的市场需求有望不断增加。

目前无人机反制行业集中度相对较低,中游链主企业规模普遍较小,话语权较弱,具备独特技术壁垒的企业较少,尚无绝对龙头企业具备牵引产业链发展的能力,导致行业产业链相对垂直,产业链中、上游处于逐步发展成熟的过程中,因此,我们认为,值此下游需求逐步迸发、产业链竞争格局尚未稳定之际,各生产环节布局正当时。

(二)竞争格局:行业集中度相对较低,低端产品竞争激烈

结合政府招标以及珠海航展等大型军备产品展示活动新闻披露,现主要有10家央企和15家民营企业具有较为成熟的反无人机产品,且在大型活动安保,社会治安,重点设施保护等方面都有广泛的应用,行业集中度相对较低。

军用领域,央企占据主导地位,各家的无人机反制产品多由主业派生。航天三江集团、中国久远高新技术装备公司等已经具有成熟的激光武器技术和产品,基于激光武器进行的反无人产品研发路径较为成熟。航天科工集团、兵器工业集团具有较为成熟的导弹研发技术和导弹产品,利用自身技术优势和产品优势,具有较为稳定的客户群体。电科十四所、二十八所具有雷达和无线电探测的技术优势,能够较好地将本企业的成熟雷达技术应用于无人机反制系统中,产业链完整,受到上游技术产品价格牵制小。

民用领域,由于民用反无人机系统对技术要求相对较低,许多中小企业逐步转型、涌入市场,存在较大的产品同质化现象,低端产品竞争激烈,我们认为,民营企业应该更专注于研发,掌握领先的技术优势,提前占据市场,防止同质化恶行竞争。

四、市场空间及特征分析:我国反无人机系统军、民需求不断扩张,未来有望高于全球市场平均水平

根据Markets&Markets的研究报告,无人机探测与反制市场的年复合增长率已经达到24%,预计到2024年,全球反无人机市场规模将从2018年的4.99亿美元(约合31亿元)增长到22.76亿美元(约合144亿元)。美国作为无人机技术方面的领先者,面对目前越来越复杂的空间环境威胁,也投入了大量资金在反无人机作战系统方向。2020年4月7日,美国国会研究服务部发文介绍国防部反无人机装备技术发展情况,并在2021年国防预算中,为反无人机装备技术申请研发预算4.04亿美元,采购预算8300万美元。据Precedence Research的估计,全球反无人机市场规模预计将从2021年的14亿美元增长至2030年的126亿美元(折合人民币912.24亿元),复合年增长率(CAGR)达27.65%。

近年来,我国反无人机系统需求不断扩张,未来有望高于全球市场平均水平。反无人机系统具备军、民共用属性,行业天花板较高,从政府招标数据来看,政府招标次数不断增加,已经从2019年的211次上升到2022年的807次,年复合增长率为39.85%,显著高于Precedence Research统计的全球市场年复合增长率27.65%。从政府公开采购项目核算金额来看,2021年政府公开招标项目估计金额为5.34亿元,2022年政府公开招标项目估计金额约为12.35亿元,若仍能维持往年增速,预计2024年的国内市场空间将达到24.15亿元。根据电子科技大学某研究,若对民用高价值区域防护需求进行测算(主要包括、石油石化、机场区域、核工业、电力设施等细分市场),以深圳宝安机场反无人机部署的需求来测算,可得国内民用高价值区域安防的市场容量在110亿元人民币左右,当前产值仍远未触及市场天花板。考虑相关领域产品,军用、外贸市场强劲且附加值高于民用,则在市场空间存在倍数级。从发展节奏上,反无人机系统落后于无人机市场发展,“矛”与“盾”两者呈现螺旋式进程。

五、投资逻辑与趋势:集成化、体系化、小型化、智能化和多维化

1、目标复杂多样,发现、识别困难,需要多样化的探测手段协同工作,多样探测能力融合将是未来趋势。

研究无人机特点,是反无人装备装备选型、研究反无人机作战规律以及反无人机对策的前提和基础,信息化条件下,无人机目标复杂多样,大中小型、高中低空无人机系列化配置,且受制于单一手段对于不同目标的识别能力差异,导致无法用单一手段如雷达、光学等实现对全域、全目标的跟踪识别,因此单一手段,不具备协同融合能力的设备与解决方案将存在极大的局限性与应用风险,具备多能力融合的产品及相关公司具备竞争优势。

2、反无人机作战力量多元,“跨域协同”、“软硬兼施”,多种打击手段协同指挥控制是必要的。

现有国内外市场上的主流反无人机系统均只能在单一或某些特定环境下具备低空反无人机任务所需要的功能,因此具有不同程度的局限性。目前,而能够全面有效进行非合作无人机防护与压制的全要素反无人机系统尚未投入到实际应用当中。未来战场上,单一的无人机处置手段,很难独立完成反无人机作战任务,“跨域协同”、“软硬兼施”,才能发挥反无人机作战整体威力。反无人机作战空间异常广阔,这个空间超越了传统的地理空间,拓展到包括电磁频谱空间和计算机网络空间等信息空间,甚至包括具有智能化特征的认知空间,双方的对抗界限趋于模糊,需要多种打击力量的参与,如干扰阻断、欺骗捕获、定向能武器、动能武器等,各个领域相互支撑、互相依托,形成多层次、大纵深、多维一体的反无人机战场空间。各作战力量需要既能独立遂行作战任务,又能与其他作战力量联合反无人机,从而实现打击的协同性与连贯性,发挥更大的作战效能,因此,我们认为,在当下的技术水平,现在没有靠单一系统解决无人机威胁的灵丹妙药,未来反无人机技术的发展方向是建立多层次、多种探测方式和多种毁伤技术融合的反无人机作战体系,能够协同多种打击力量,具备指控协调能力的产品及相关公司具备竞争优势。

3、察打一体化反无人机系统是反无人机系统的重要方向。

现有的干扰类和直接摧毁类反无人机系统均着眼于已发现的无人机目标,工作过程需要人为操控或干预。而监测控制类反无人机系统虽然可及时发现无人机目标并对其进行定位,但无法对目标进行有效的拦截和打击。目前,已有部分反无人机系统采用探测和打击相结合的方式,利用检测类系统对目标进行定位,再利用干扰或摧毁类系统对其进行拦截,这种方式虽可以实现自动拦截,但需要两套系统和额外的信息交换系统配合,具有体积大、实时性差、不便于部署等诸多问题。随着无人机探测和防护技术的不断成熟,各子系统设备将逐渐小型化,并最终融合为察打一体式反无人机系统,同时兼具监控和打击能力,可直接部署,独立完成从发现到拦截无人机。由于察打一体化系统的集成度更高,使硬件和软件的控制更加高效,从而提高其实时性和精确性。同时,由于不需要控制人员的介入,可以大量部署以覆盖更大的区域,将是未来反无人机系统技术发展的重要方向。

4、人工智能与反无人机系统的结合,有望成为军事人工智能运用前沿阵地。

人工智能在军事上的决策的应用一直备受争论,美国针对该领域也展开了大量的研究,包括颁布自动化武器相关的发展规划。2024年8月29日,据UNMANNED AIRSPACE网站报道,美国陆军授予了Camgian公司一份价值超过2300万美元的合同,由其提供人工智能反无人机系统能力,以加强部队对无人机群的防御。该合同的工作重点是利用数据融合、传感器和效应器集成,从而大大增强士兵对战场态势的感知和系统响应能力。美军认为,人工智能将在反无人机应用中发挥越来越大的作用,在帮助反无人机系统更好地识别和跟踪可疑无人机的同时,更有效地预测和控制敌对无人机的行为,甚至完全自主的反无人机系统将在人工智能的帮助下实现,它能够在无人干预的情况下自主识别并摧毁恶意无人机,从而缩短杀伤力链。由于目标是无人机,而非有人装备,因此,人工智能与反无人机系统的结合将会是人工智能应用与军事作战距离最近的一次。

5、“以无制无,以群制群”,最好的矛有望成为最好的盾。

用无人机反制无人机,是有潜力的发展方向。伴随无人机技术的发展,用无人机来反制无人机,即“以无制无”的无人机猎杀已成为目前军用反无人机重要而有效的手段之一。一个方向是无人机作为平台,借助机载电子干扰、机枪、导弹、捕网或微 波等一种或几种组合,甚至是投放无人机,打击目标无人机,任务完成后平台无人机安全返航;另一个方向是作为格斗型无人机,采用自杀式攻击方式,两类均需借助无人机平台,且无人机平台能力至关重要,因此布局该领域的无人机厂商具备独特优势。

6、激光、微波、电磁脉冲等定向能武器具有打击速度快、拦截效果好和效费比高等优势,已成为反无人机蜂群装备发展的主流,并且已由概念化进入实战化。

定向能武器具备成本低廉、部署灵活且毁伤效果突出的特点,在作战效费比要求较高的当下,备受各国关注。高能激光武器是前景可期的反无人机的最佳方式。由于激光武器具有快速、灵活、精确、作战效费比高等优点,对“低慢小”类无人机效果最佳,美国防部制定的对小型无人机最佳处置手段就是激光类装备。高功率微波武器是应对蜂群无人机的最有效方式。与激光武器相比,波束更宽、作用距离更远、受气候影响更小、火力控制更为便捷,更加适用于对于像蜂群一样的无人机集群攻击的防御。如果说激光反无人机武器像狙击步枪,那么微波武器就像霰弹枪。当前已有的定向能武器主要以地基平台为主,该领域技术壁垒较高,对于零部件及元器件要求较高,模块化、固态化、小型化是未来的改进方向。

7、干扰阻断为主的电子战是当前应对“低、慢、小”无人机的主要手段。

网络与通信链路是“低、慢、小”无人机操纵、导航的主要途径,也是无人机的薄弱环节,因此“低、慢、小”无人机目标对电磁干扰非常敏感。同时,由于小功率电子干扰部署灵活、相对成本较低,特别是单次拦截成本极低,因此这种方式是当前军用针对“低、慢、小”无人机的主要手段,目前俄乌战场上已出现大量该类产品搭配坦克平台应用。但是,由于该领域技术门槛相对较低,干扰的功率仅需几瓦到上千瓦,民营企业参与较多,产品良莠不齐,竞争较为激烈。

8、火炮和防空导弹硬杀伤仍然是应对小型以上无人机的可靠手段。

传统火炮、高射机枪和防空炮等密集型火力武器具备高射击速度,可通过构建密集火力网快速拦截无人机集群,但由于只能目视制导且作用距离较短,故相对被动。目前,防空机枪及高炮反无人机发展方向包括提高射击精度、采用霰弹药或制导弹药等。防空反导武器等精确制导武器具备较高的制导精度,可精准拦截并有效摧毁无人机,但由于无人机普遍价值量偏低,故适合应用于高价值,中、大型无人机。目前,防空导弹反无人机发展趋势主要包括提高杀伤效能、降低导弹成本以及研发专门对付无人机的微型导弹等,该类产品总体单位主要为国企厂商及科研院所。

六、风险提示

① 技术研发的风险。反无人机系统行业属于技术密集型产业,研发投入相对较大,若公司未能及时将产品和技术更新迭代,对需求把握出现偏差,相应技术或产品研发方向未能贴合市场需求,或出现新产品研发失败、研发成果未能产品化,将对公司发展造成不利影响。

② 核心技术人员流失风险。反无人机行业作为新兴行业,技术和人才的短缺、流动性大是客观情况,随着行业的竞争日趋激烈,人才对行业企业发展的作用愈发重要。公司核心技术和核心技术人员是公司核心竞争力的重要组成部分,人员的稳定对公司的发展起到至关重要的作用,人员流失将对公司的经营产生不利影响。

③ 市场竞争格局的风险。由于行业处于发展初期,且低端市场呈现买方市场态势,导致整体行业态势较为错综复杂,生态及优势地位较不稳固,存在发优势不明显,未来竞争态势出现较大变化的可能。

(转自:中航军工研究)

加载中...