新浪财经

突发!佛照收购易来!

阿拉丁照明网

关注

10月29日,佛山照明(000541)披露公告称,公司于10月28日与青岛易来智能科技股份有限公司(以下简称“易来智能”)控股股东姜兆宁、刘达平签订了《股权收购意向协议》,公司拟受让50%以上的目标公司股权,收购完成后,公司将成为易来智能的控股股东,易来智能将纳入公司合并报表范围。

佛山照明表示,易来智能主营业务为智能照明产品及控制系统的设计、研发、生产和销售,将物联网技术、照明控制技术、无线通信技术等应用于照明产品,已形成包括智能吸顶灯、智能台上照明、智能基础照明、智能电工电气、智能灯饰等丰富的智能照明产品线,并提供全屋智能照明设计施工服务。

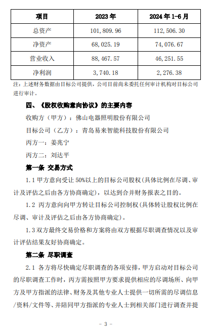
主要财务数据显示,易来智能2023年营业收入约为8.85亿元,净利润为3740.18万元;2024年上半年营业收入约为4.63亿元,净利润为2276.38万元。

《股权收购意向协议》的主要内容为:

收购方(甲方):佛山电器照明股份有限公司 

目标公司(乙方):青岛易来智能科技股份有限公司 

丙方一:姜兆宁 

丙方二:刘达平

第一条 交易方式 

1.1 甲方意向受让 50%以上的目标公司股权(具体比例在尽调、审 计及评估之后由各方协商确定),以达到合并财务报表之目的。 

1.2 丙方意向向甲方转让目标公司控制权(具体转让股权比例在 尽调、审计及评估之后由各方协商确定)。 

1.3 双方最终交易价格和方案将由双方根据尽职调查情况以及审 计评估结果友好协商确定。 

第二条 尽职调查 

2.1 各方将尽快确定尽职调查的各项安排,甲方启动对目标公司 的尽职调查工作时,丙方需按照甲方要求提供相应的尽调场所、向甲 方及甲方指派的法律、财务及其他专业人士提供一切所需的尽调信息 /资料/文件等、并陪同甲方指派的专业人士到相关部门进行调查并提供所需的一切配合,保证尽调工作顺利进行。

2.2 各方应促使尽职调查工作在本协议签署之日起 90 日内完成, 若因丙方或目标公司提供资料的进度等原因而导致时间需继续往后 顺延的由各方另行决定。 

第三条 交易决定 

3.1 法律和财务尽职调查、审计与资产评估等本次收购所需的工 作完成后,甲、丙双方均有权决定是否终止本意向协议项下的股权转 让事项,若甲方决定进行本次股权受让,双方应签署正式的股权转让 协议。 

3.2 本意向协议签署后直至双方根据上述第 3.1 条做出决定之前, 丙方保证不得就目标公司的股权进行任何转让、质押或其他权利限制, 或与任何其他第三方进行相同或类似的合作谈判或沟通工作,否则甲 方有权单方解除本意向协议。在甲方以书面形式确认不继续履行本意 向协议后,丙方和目标公司可自行与任意第三方就项目合作进行谈判 而不承担违约责任。 

第四条 附则 

4.1 本意向协议为各方就本次收购事宜所达成的初步意向,除排 他条款和保密条款外不具有实质的法律约束力。各方签署正式交易协 议后,本意向协议即自动失效。

4.2 自各方签订之日起,本意向协议的有效期为一年。

对于本次收购,佛山照明表示随着信息技术的发展及国家陆续出台的政策鼓励,照明行业正加速向智能化、健康化、绿色化转型,为抢抓发展机遇,公司拟通过收购易来智能加快在智能照明方面的布局。易来智能作为国内最早进入智能照明领域的企业之一,目前已形成了较完善的产品线、较高的品牌知名度和较领先的技术储备。如果并购成功,可以快速扩大公司在智能照明业务领域的影响力,提升市场竞争能力。本次签订的《股权收购意向协议》仅为双方就本次收购事宜达成的意向性协议,收购事项仍存在不确定性,尚无法预计对公司经营业绩的影响。

同日,佛山照明披露了2024三季度报,表现出稳健的业绩。数据显示,公司前三季度实现营业收入68.87亿元,同比增长1.33%;归属于上市公司股东的净利润2.51亿元,同比增长5.12%;归属于上市公司股东的扣除非经常性损益的净利润2.18亿元,同比下降5.39%。其中,第三季度实现营收约21.03亿元。

    加载中...