新浪财经

如何看待电力行业并购重组?

市场资讯 2024.10.25 16:56

摘要

▍并购六条出台,企业重组并购或将加速

近年来,推进企业并购重组被国企改革等相关政策多次提及,包括20年的《进一步提高上市公司质量的意见》以及24年9月的《关于深化上市公司并购重组市场改革的意见》等。其中今年9月的新并购六条拓宽了企业的并 购空间,并为企业并购从资金交易和审核程序等多个方面提供了更多便利。

▍国家电力投资集团

2024年9月30日,国电投旗下两大上市平台电投产融 和远达环保相继发布重大资产重组公告,分别作为未来国电投的核电和水电 运营平台进行资产重组整合。截至2023年末国电投旗下A+H上市平台共 6 家,分别为:远达环保、电投产融、上海电力、中国电力、吉电股份和电投能源。此外,未上市的黄河上游水电公司装机规模为1194.24万千瓦,此次远大环保的资产重组和定位或为后续进一步的资产整合打下基础。

中国华电集团

在2014年8月,华电集团承诺:集团的非上市常规能源发电资产将在满足资产注入条件后三年内,完成向华电国际的资产注入。截至2022年末,已注入的资产规模共1001万千瓦。2024年8月1日,华电国际发布公告,拟注入集团合计装机规模约 1597.28万千瓦常规能源资产,约占集团控制的非上市常规能源资产装机规模的25.25%,注入后华电国际控股装机规模将提升至 7442.26万千瓦。截至2023年末,华电集团旗下上市平台共6家,分别为:华电国际、华电能源、国电南自、黔源电力、华电辽能、华电重工。目前华电集团的水电上市平台为黔源电力。截至2023年末,其水电装机规模占华电集团水电装机比例的10.5%。华电集团有较大规模在建以及在前期规划阶段的水电资产,集中在金沙江的上游和中游。

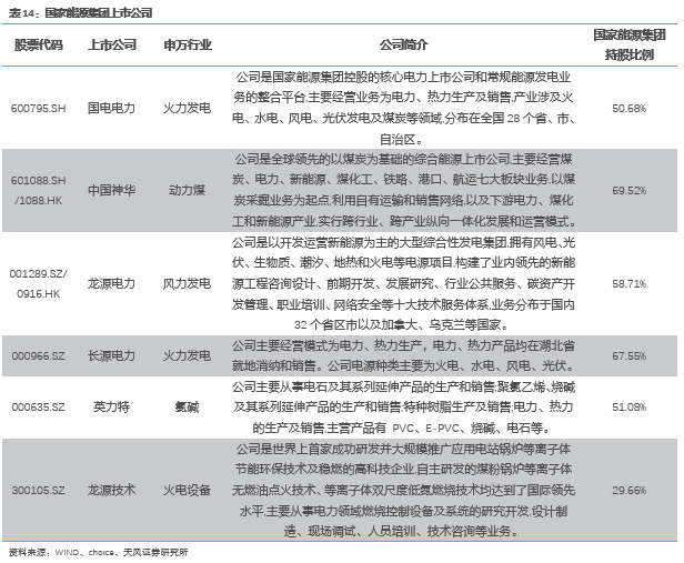
国家能源集团

在聚焦煤炭、发电两大主业同时,发挥煤化工、运输、科技环保、产业金融等业务协同效应,具备一体化经营优势。截至 2023 年末,集团总装机容量达 32362 万千瓦,其中,火电 20873 万千瓦、水电 1867 万千瓦、风电 6078 万千瓦、太阳能及其他3544 万千瓦。目前国家能源集团旗下拥有 6 个上市平台,包含中国神华、龙源电力2 家A+H股上市公司,国电电力、长源电力、龙源技术、英力特4家A股上市公司。

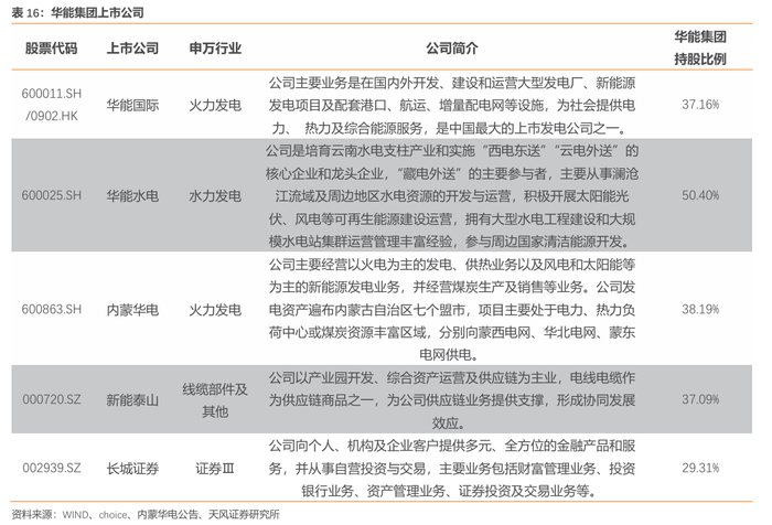
华能集团

主营火电、风电、水电及其他清洁能源等多元化电力供应业务,同时涉足煤炭生产、交通运输及金融服务等其他业务。截至2023年底,集团装机容量24312万千瓦,其中火电14246万千瓦、水电2759万千瓦,风电3929万千瓦、光伏发电3358万千瓦、核电20万千瓦。目前华能集团旗下拥有5个上市平台,包含华能国际1家A+H股上市公司,华能水电、内蒙华电、新能泰山、长城证券4家A股上市公司。

大唐集团

以电力生产和销售为主要业务,依托电力产业优势,做大做强煤炭、金融、节能环保等产业。截至2023年末,集团总装机容量达18074万千瓦,其中火电10673万千瓦、水电2773万千瓦、风电3074万千瓦、光伏及其他1554万千瓦。目前大唐集团旗下拥有5个上市平台,包含大唐发电1家A+H股上市公司,桂冠电力、华银电力2家A股上市公司,大唐新能源、大唐环境2家H股上市公司。

风险提示

政策推进可能不及预期、发电不及预期、宏观经济超预期波动、用电需求不及预期等。

正文

1. 并购六条出台,如何看待电力央国企资产重组机会?

在证监会主席吴清宣布将出台“并购六条”之后,9月24日晚证监会发布了《关于深化上市公司并购重组市场改革的意见》。本报告我们对“并购六条”进行解读,同时探讨在此背景下如何看待电力央国企的资产重组并购机会。

1.1. 并购六条的出台契合“提升上市公司质量和国企改革”的大方向

近年来,推进企业并购重组被国企改革等相关政策多次提及: 

➢ 2020年,国务院《进一步提高上市公司质量的意见》中重点强调推动企业并购重组; 

➢ 2023年6月,中办国办联合印发《国有企业改革深化提升行动方案(2023—2025年)》,提及以市场化的方式推进整合重组; 

➢ 2024年7月,党的二十届三中全会再次明确,要深化国资国企改革。

1.2. 并购六条解读

9月24日,证监会发布《关于深化上市公司并购重组市场改革的意见》,政策亮点在于拓宽了企业的并购空间,并为企业并购从资金交易和审核程序等多个方面提供了更多便利。 

① 拓宽并购空间: 

新兴行业方向:并购六条从多个方面放松了政策限制,全面支持上市公司向新质生产力方向转型升级。政策支持上市公司围绕战略性新兴产业、未来产业等进行并购重组,包括开展基于转型升级等目标的跨行业并购、有助于补链强链和提升关键技术水平的未盈利资产收购,以及支持“两创”板块公司并购产业链上下游资产等,引导更多资源要素向新质生产力方向聚集。 

跨行业并购有现实需求:目前上市公司中传统行业占比依然较高,在产业转型升级的背景下,部分企业有合理的转型需求; 

对未盈利资产发放准入证:从长期发展的角度考虑,部分企业愿意以比较低的价格去收购还处于比较早期的企业;从产业链发展的角度考虑,虽然有些企业还亏损,但有技术或者市场优势,收购可以满足拿到技术、拿到市场的需求。监管有必要为这样的公司打开空间。 

明确科创板和创业板公司上下游资产收购条件:不需要按照IPO对两创板块的定位去要求上下游资产的收购,拓宽了企业的并购空间。 

传统行业方向:继续助力传统行业通过重组合理提升产业集中度,提升资源配置效率。 

为企业并购重组提供更多便利:

资金交易更加灵活:支持上市公司根据交易安排,分期发行股份和可转债等支付工具、分期支付交易对价、分期配套融资。此外,通过锁定期“反向挂钩”等安排,鼓励私募投资基金积极参与并购重组。

➢ 审核程序更加简易:建立重组简易审核程序,对符合条件的上市公司重组,大幅简化审核流程、缩短审核时限、提高重组效率。

2.  国家电力投资集团:资产重组加速

2.1. 资产重组加速

2024 年9月30日,国家电投集团旗下两大上市平台电投产融和远达环保相继发布重大资产重组公告,国电投集团资产重组步伐正在加速。 

此次资产重组主要针对国电投集团水电和核电两类资产。 

① 远达环保拟以发行股票或者发行股票以及现金的方式购买中国电力旗下五凌电力和国电投旗下长洲水电。交易完成后,远达环保将成为国电投的水电资产整合平台。截至2023年末,国电投集团水电装机规模2552万千瓦;涉及资产重组的标的五凌电力和长洲水电公司的水电装机规模分别为533.81万千瓦和63万千瓦,约占集团水电装机的23.4%。考虑到国电投旗下还有未上市的黄河上游水电公司(截至2024年6月末,水电装机规模为1194.24 万千瓦)等优质水电资产,此次远大环保的资产重组和定位或为后续进一步的资产整合打下基础。

② 拟注入电投产融的资产为电投核能,为国电投集团核电投资和运营管理平台。交易完成后,电投产融有望成为国家电投集团核电运营资产整合平台。 

2.2. 国家电投集团资产梳理 

截至2023年末,国家电投集团合并报表范围的子公司共计3088家,其中A+H上市平台共6家,分别为:远达环保、电投产融、上海电力、中国电力、吉电股份和电投能源。

资产方面,截至2023年末,国家电投集团可控装机容量为23746万千瓦,同比增长12.16%。其中,火电机组装机容量8265万千瓦,占比34.81%;水电机组装机容量2552万千瓦,占比10.75%;风电机组装机容量5089万千瓦,占比21.43%;其他装机容量7840万千瓦,占比33.02%。

  截至2023年末,在国电投集团旗下各平台中: 

⚫ 中国电力:国电投集团的核心企业和境外融资载体,装机规模4501.9万千瓦。其中火电1158.5万千瓦,水电595.1万千瓦,风电1201.6万千瓦,光伏1514.9万千瓦。 

⚫ 上海电力:装机体量仅次于中国电力,约2244.5万千瓦,以火电为主。 

⚫ 吉电股份:总装机约1342.1万千瓦,其中光伏装机达到662.3万千瓦,占比最大。 

⚫ 电投能源:国电投集团旗下唯一煤炭资产上市平台,总装机容量575.2万千瓦,其中火电120万千瓦,新能源装机455.2万千瓦。 

⚫ 远达环保:资产重组完成后,远达环保将成为集团水电资产整合平台。国电投集团仍为公司实际控制人,中国电力为控股股东。 

⚫ 电投产融:若集团核电资产顺利注入,电投产融将成国家电投集团核电运营资产整合平台,目前集团在运核电装机规模921万千瓦。

3. 华电集团:华电国际为重要的资产整合平台

3.1. 华电国际为华电集团的常规能源整合平台

3.1.1. 2021年以来,华电国际资产注入逐渐提速

2024年8月1日,华电国际电力股份有限公司发布资产购买预案,拟发行股份及支付现金向包括中国华电集团有限公司在内的三名交易方购买资产,同时募集配套资金。

本次拟注入江苏、广东、上海和广西等区域合计装机规模约 1597.28万千瓦常规能源资产,约占中国华电集团控制的非上市常规能源资产合计装机规模约6325.04万千瓦的 25.25%,注入后将显著提高华电国际控股装机规模至 7442.26万千瓦。

华电集团早在2014年8月就做出承诺,将按照有利于解决同业竞争的原则,以省(或区域)为单位,原则上将同一省内(或区域内)的相关资产注入华电国际。集团的非上市常规能源发电资产将在满足资产注入条件后三年内,完成向华电国际的资产注入。截至2022年末,已注入的资产规模共1001万千瓦,交易对价共75.62亿元。

3.1.2. 后续资产注入如何展望

根据2023年12月华电国际公告披露的资产核查情况,剔除2024年拟注入1597.28万千瓦常规能源资产,剩余未上市资产装机规模仍有4727.76万千瓦,仍有较大的资产注入空间。

3.2. 华电集团资产梳理

截至2023年末,中国华电集团合并报表范围的子公司共计1246家,其中上市平台共6家,分别为:华电国际、华电能源、国电南京自动化股份有限公司、黔源电力、华电辽宁能源、华电重工。 

截至2023年末,在华电集团旗下各平台中:

⚫ 华电国际:集团的常规能源上市平台。截至2023年末,装机规模5845万千瓦,占集团总装机的27.3%。其中火电5598.5万千瓦,水电245.9万千瓦。 

⚫ 黔源电力:总装机402.8万千瓦,其中水电装机323.4万千瓦。 

⚫ 华电辽能:总装机267.75万千瓦,其中火电装机120万千瓦,新能源装机47.8万千瓦。 

⚫ 华电能源:总装机容量641.2万千瓦,全部为燃煤发电机组。 

⚫ 华电新能源:2022年11月,华电新能源集团股份有限公司首次公开发行股票招股说明书,拟以中国华电风力发电、太阳能发电为主的新能源业务最终整合的唯一平台上市。截至2023年末,其风电和光伏装机分别为2646.4和2208.6万千瓦,合计4855万千瓦。 

截至2023年末,华电集团可控装机容量达到21431万千瓦,较2022年末增长12.48%。其中火电组装机容量12,709万千瓦,占比59.30%;水电组装机容量3,093万千瓦,占比14.43%;风电及其他机组装机容量5,630万千瓦,占比26.27%。

水电方面,目前华电集团的水电上市平台为黔源电力。截至2023年末,黔源电力的水电装机规模为323.35万千瓦,占华电集团水电装机比例的10.5%。

华电集团有较大规模在建以及在前期规划阶段的水电资产,集中在金沙江的上游和中游。其中金沙江上游的在建电站包括叶巴滩水电站、巴塘水电站、拉哇水电站和昌波水电站;金沙江中游规划的电站有龙盘和两家人电站。

4.  国家能源集团:全球最大煤炭生产、火电、风电公司 

4.1. 煤电央企重组先行者,聚焦煤炭、发电两大主业

2017 年,国电集团、神华集团合并重组为国家能源集团,开启国内煤电央企重组的先河。2017年全国两会提出“聚焦重点领域搞重组,加快推进煤电行业、重型制造装备行业、钢铁行业等领域的重组整合,推动解决产能过剩的问题”。同年 8 月国务院国资委正式公开发布,国电集团与神华集团合并重组为国家能源集团;11月国家能源集团正式成立。

国家能源集团在聚焦煤炭、发电两大主业同时,发挥煤化工、运输、科技环保、产业金融等业务协同效应,具备一体化经营优势。集团产业分布在中国31个省区市和北美、欧洲、印尼、南非等十余个国家和地区。 

营收方面,2023年煤炭业务占比最高,为55.25%,其次是常规能源(电力)业务,为52.45%。毛利方面,2023年煤炭业务贡献了毛利1250亿元,占比超50%;其次常规能源(电力)业务,占比为20%。

煤炭业务:国家能源集团是全球最大的煤炭生产公司,煤炭储量在世界同业中保持领先地位,形成以神东矿区、准格尔矿区、胜利矿区和宁煤集团、新疆能源以及平庄能源等为主要矿区和矿井群的煤炭生产布局。2023年,国家能源集团煤炭产量6.17亿吨,销量8.30亿吨。

电力业务:国家能源集团是全球最大的火力发电公司和风力发电公司。截至2023年末,集团总装机容量达32362万千瓦,其中,火电20873万千瓦、水电1867万千瓦、风电6078万千瓦、太阳能及其他(生物质能、潮汐能、地热能和海洋能等)3544万千瓦。2023年,国家能源集团完成发电量12,163亿千瓦时,其中,火电10,040亿千瓦时,水电656亿千瓦时,风电1,253亿千瓦时,太阳能及其他214亿千瓦时。

4.2. 旗下共6个上市平台,其中3个主营业务为发电

目前国家能源集团旗下拥有6个上市平台,包含中国神华、龙源电力2家A+H股上市公司,国电电力、长源电力、龙源技术、英力特4家A股上市公司。

截至2023年末,在国家能源集团旗下上市平台中: 

⚫ 国电电力是国家能源集团的常规能源业务平台,装机体量最大,达10,558万千瓦。其中,火电7279 万千瓦,水电1495万千瓦,风电929万千瓦,光伏854万千瓦。 

⚫ 中国神华装机体量仅次于国电电力,约4463万千瓦,以火电为主。 

⚫ 龙源电力为国家能源集团新能源平台,装机容量为3559万千瓦,其中风电2775万千瓦,光伏593 万千瓦。国家能源集团明确将龙源电力作为国家能源集团风力发电业务整合平台,逐步将集团控股的风力发电业务资产注入龙源电力。2024年7月,龙源电力公告,国家能源集团拟启动向公司注入部分新能源资产的工作,预计新能源装机规模约400万千瓦,初步计划分批注入。 

⚫ 长源电力为湖北区域电力平台,装机容量为1049万千瓦,以火电为主。

5.  华能集团:我国电力工业的一面旗帜

5.1. 电力热力为集团核心业务,并涉足煤炭生产、交通运输及金融服务

华能集团成立于 1985 年,主营火电、风电、水电及其他清洁能源等多元化电力供应业务,同时涉足煤炭生产、交通运输及金融服务等其他业务。2023年,电力热力业务仍为公司核心业务且是营业收入和毛利的主要来源,占集团总营收和总毛利的比例分别为89.60%、78.92%;煤炭业务为电力热力业务形成良好的协同效应,对利润形成补充,占总毛利的比例为10.17%。

电力热力业务:华能集团电源结构多元,其中火电仍是集团的主要电源类型,近年来集团持续推进结构调整和绿色发展,风电及光伏发电装机规模增长较快。截至2023年底,集团在中国三十一个省、市、自治区与境外拥有全资及控股装机容量24312万千瓦,同比增长9.95%,其中火电14246万千瓦、水电2759万千瓦,风电3929万千瓦、光伏发电3358万千瓦、核电20万千瓦。

煤炭业务:华能集团以电力产业为核心,投资开发煤炭等电力相关产业,实施一体化战略,提高能源供应和保障能力,保障集团公司长期稳定发展。2023年,华能集团煤炭产能达到11,880万吨/年,完成煤炭产量10,800万吨,销售量8,612万吨。

交通运输业务:华能集团加快推进煤、路、港、运一体化物流体系建设,拥有全资及控股港口吞吐设计能力 14,795 万吨/年,投产能力 11,515 万吨/年,航运运输能力 364 万载重吨,2023 年集团所属四家航运企业累计完成货运量 5,536 万吨。

5.2. 旗下共5个上市平台,其中3个主营业务为发电

目前华能集团旗下拥有5个上市平台,包含华能国际1家A+H股上市公司,华能水电、内蒙华电、新能泰山、长城证券4家A股上市公司。

截至2023年末,在华能集团旗下上市平台中: 

⚫ 华能国际装机体量最大,达到13,566万千瓦。其中,火电10667万千瓦,水电37万千瓦,风电1551万千瓦,光伏1310万千瓦。 

⚫ 华能水电为华能集团水电业务最终整合平台,装机容量为2753万千瓦,其中水电2560万千瓦,新能源193万千瓦。 

⚫ 内蒙华电为内蒙区域电力平台,装机容量为1323万千瓦,其中火电1140万千瓦,风电138万千瓦,光伏45万千瓦。

6. 大唐集团:首都能源电力安全的“排头兵”

6.1. 依托电力产业优势,做大做强煤炭、金融等产业

大唐集团以电力生产和销售为主要业务,依托电力产业优势,做大做强煤炭、金融、节能环保等产业。集团在役及在建资产分布在全国 32 个省区市以及境外的缅甸、柬埔寨等国家和地区。

集团收入主要来源于电力及热力销售,2021-2023年该业务收入的占比均在90%左右,其中火电业务是电力及热力收入的主要部分,其他业务包括金融业务、科技环保等,但规模均相对较小。集团火电装机占比较高,2023年以来煤炭价格中枢回落,火电毛利率回正,电力及热力贡献了74%的毛利。

大唐集团装机以火电机组为主,近年优先发展大容量、高参数机组,大力发展清洁能源和可再生能源,电源结构在发展中得到进一步优化,水电、风电等新能源领域快速发展。截至2023年末,大唐集团总装机容量达18074万千瓦,其中火电10673万千瓦、水电2773万千瓦、风电3074万千瓦、光伏及其他1554万千瓦。

6.2. 旗下共5个上市平台,其中4个主营业务为发电

目前大唐集团旗下拥有5个上市平台,包含大唐发电1家A+H股上市公司,桂冠电力、华银电力2家A股上市公司,大唐新能源、大唐环境2家H股上市公司。

截至2023年末,在大唐集团旗下上市平台中: 

大唐发电为大唐集团火电业务整合平台,装机容量为7329万千瓦。其中,火电5226万千瓦,水电920万千瓦,风电746万千瓦,光伏437万千瓦。 

大唐新能源为大唐集团新能源平台,装机容量为1542万千瓦,风电占比高于光伏。  

桂冠电力为广西区域电力平台,装机容量为1302万千瓦,以水电为主。 

华银电力为湖南区域电力平台,装机容量652万千瓦,以火电为主。

7. 风险提示

➢ 政策推进不及预期:《关于深化上市公司并购重组市场改革的意见》今年9月发布,在具体实施过程中或存在与实际情况存在冲突等一系列问题,故存在新政策在实际实施过程中推进进度可能不及预期的风险; 

➢ 发电不及预期:发电量对电力行业上市公司的收入和利润起着关键作用,发电量若不及预期会对电力上市公司业绩造成负面影响; 

➢ 宏观经济超预期波动:用电需求与宏观经济走势高度相关,若宏观经济超预期波动或对各行业用电需求造成不利影响; 

➢ 用电需求不及预期:用电需求是影响电力企业发电量的重要因素,对电力公司业绩有重要影响。

文中报告节选自天风证券研究所已公开发布研究报告,具体报告内容及相关风险提示等详见完整版报告。

行业研究报告:《如何看待电力行业并购重组

对外发布时间:2024年10月25日

报告发布机构:天风证券股份有限公司(已获中国证监会许可的证券投资咨询业务资格)

本报告分析师:

郭丽丽  执业证书编号:S1110520030001

王钰舒  执业证书编号:S1110524070006

赵 阳  执业证书编号:S1110524070005

(转自:郭丽丽的研究札记)

加载中...