新浪财经

行业洞察|银行零售产品发展重点转向,推动构建全渠道数字化转型战略

德勤Deloitte

关注

德勤中国金融服务业研究中心近日发布《革故鼎新 筑基提质:中国银行业2024年上半年发展回顾与展望》报告,内容涵盖了2024年上半年经济及金融形势回顾、2024年上半年上市银行业绩分析、2024年上半年上市银行业务观察、行业热点话题探讨四个章节,共140页。

为便于阅读与分享,报告精华章节将以连载形式刊发,与您一同探索银行业业务发展情况、经营模式及监管环境变化,并了解和吸取优秀国际同业发展经验。

2024年上半年,全球经济整体呈现温和增长、缓慢复苏的特点,但整体还未摆脱弱运行的趋势,在国际产业链供应链艰难修复的同时,越来越多国家开始进入降息通道。面对地缘政治冲突和贸易摩擦,外部环境复杂性、严峻性、不确定性明显上升,国内结构调整持续深化等带来新挑战。但宏观政策效应持续释放、外需有所回暖,继续贡献“稳”的支撑和“进”的动力。

面对中国经济复苏增长动能问题,内需不足、地产低迷等仍是当下关注的重点,未来扩大内需、发展新质生产力将成为新的发力点。近年来,金融市场波动加剧,利率市场化推进,金融监管趋严,银行传统业务收缩、利润下降。商业银行开展零售转型,是提高银行收入结构的多元化和平衡性的有力手段。

零售业务规模缩水,

盈利贡献大幅下滑

从十家境内大型商业银行2024年中期披露的分部业务总营收占比情况来看,零售金融业务条线总营收贡献平均占比约48.10%。国有六大行零售业务总营收贡献均超39%,其中邮储银行的零售业务条线的总营收贡献度达71.56%,交通银行零售业务条线的总营收贡献最低为39.39%。股份制商业银行中,招商银行和平安银行零售业务总营收贡献也均在50%以上。2024年上半年,十家境内大型商业银行零售业务总营收相较上年同期平均下降7%,两年内平均增速从5%降至-7%,营收规模大幅下降。除农业银行相较上年同期有所上升(增速4.24%),其余9家境内大型商业银行的零售业务营收同比均呈下降趋势。其中平安银行同比下降幅度最大,为-25.73%,光大银行和交通银行零售业务营收也存在明显下降,分别为-16.62%和-7.71%。综合来看,2024年上半年十家境内大型商业银行零售业务总营收增速显著下降,零售占比与上年同期基本持平(2024年上半年零售平均占比为48.10%,2023年上半年零售平均占比为48.71%)。

图:零售业务总营收分析

从十家境内大型商业银行2024年披露的分部业务利润占比情况来看,零售金融业务条线利润贡献平均占比为29%,同比下降20个百分点。受持续让利实体经济、银保渠道降费、存量房贷利率下调等因素影响,同时因部分个人客户还款能力继续承压,部分银行零售资产核销及拨备计提仍保持较大力度,造成零售业务利润同比下降。除招商银行本期零售业务利润占比与同期基本持平,其余9家境内大型商业银行零售业务利润占比均呈现下降趋势。其中邮储银行的零售业务条线的利润占比下降幅度最大,同比下降45个百分点至31%,其次为光大银行,零售业务条线的利润出现亏损,占比同比下降35个百分点。

图:零售业务利润占比分析

2024年上半年,十家境内大型商业银行零售业务利润平均增速为-48%,相较上年同期下降66个百分点,整体呈现下降趋势。其中光大银行零售业务利润降幅最为明显,达到-122%,平安银行也出现大幅下降,同比下降80%。综合来看,十家境内大型商业银行零售业务利润总额和占比均呈下降趋势。

图:零售业务利润总额分析

经济转型释放消费金融需求,

多维度管控零售贷款风险

消费贷规模稳步提升,银行持续完善风控策略

2024年上半年,境内大型商业银行中,工商银行、农业银行、建设银行、交通银行、邮储银行、招商银行、兴业银行中信银行单独公布了消费贷数据。这八家银行2024年6月末消费贷整体规模为28,655.45亿元,比2023年末增加3,945.15亿元,增长15.97%。

随着国内经济环境逐渐摆脱疫情的影响,消费活动有所回暖,各大银行持续发力,拓展并优化消费金融服务场景。交通银行、农业银行和招商银行消费贷款余额增长较快,分别较上年末增长26.85%、26.46%和25.27%。交通银行持续完善消费贷产品体系和风控策略,升级数字化经营,采用线上化、数智化模式,焕新升级个人经营贷产品体系,持续优化产品流程,扩大小微企业主、个体工商户及农户等市场主体的服务覆盖面。农业银行积极服务“扩内需、促消费、惠民生”,优化消费金融服务,持续加大个人消费贷款营销投放力度。招商银行坚持优选价值客户及优质资信客户,持续提升大数据风控能力,在严格审核客户共债情况的同时,对不同需求的客群进行分层管理并加大投放力度。

表:消费贷余额分析

单位:人民币百万元

注:邮储银行消费贷余额为半年报中披露的个人其他消费贷款

进一步加强消费贷的风险管控措施

在我国经济复苏和促销费政策出台的背景下,随着存款利率的不断下调,个人住房贷款与信用卡市场的双重放缓,消费信贷逐渐蜕变成为推动零售信贷增量、激活内需潜力的重要引擎。各家银行纷纷加强消费贷款拓客力度,加速推进消费贷款产品的创新与优化,确保客户能够享受到更加便捷、高效、贴心的金融服务体验,有效激发消费潜力,为经济增长注入强劲动力。

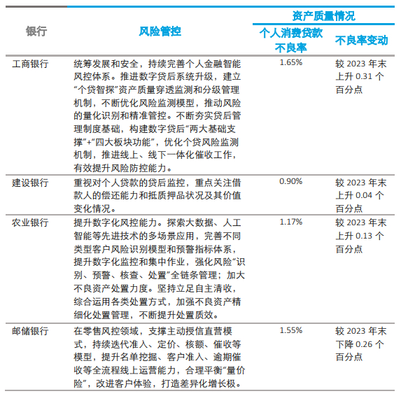
各行个人消费贷款资产质量变动状况呈分化趋势,邮储银行和招商银行个人消费贷款不良率有所下降,较2023年末分别下降0.26和0.05个百分点;工商银行、农业银行、建设银行、兴业银行、平安银行、交通银行和浦发银行个人消费贷款不良率均较2023年末均有不同程度攀升,其中工商银行、平安银行和浦发银行不良率分别上升0.31、0.23和0.2个百分点。各家银行持续加强风险管控措施,运用大数据、人工智能等现代科技手段,通过智能化、自动化的风险监测评估,识别消费贷款中的潜在风险点,从而做到早发现、早预警、早处置。此外,各家银行积极响应国家扩大消费战略,支持居民多元化消费融资需求,在加强消费信贷业务风险管控方面的努力与探索,将为我国消费信贷市场的持续繁荣与健康发展注入新的活力与信心。

表:消费贷资产质量情况及风险管控措施

信用卡交易规模收缩,步入“精耕细作”时代

信用卡业务是银行零售战略和信贷业务发展的重点领域,受到各大银行的持续关注。然而,受到强监管政策以及居民消费需求恢复不足的双重因素影响,信用卡发卡量及交易额呈现“双降”,规模增速也在持续放缓。整体来看,信用卡业务正经历从规模扩张向质量优化和风险防控的战略转型。

截至2024年6月末,除中国银行、兴业银行和中信银行外,其他银行信用卡新增发卡量停滞、流通卡规模下跌,结存卡量均较2023年末有所下降。2024年信用卡结存卡量上亿的商业银行包括工商银行、中国银行、建设银行和中信银行,其中,工商银行以1.52亿张的结存卡量位居榜首,工商银行、建设银行两家大行均较年初减少约100万张。同样是国有大行的交通银行和邮储银行,信用卡数量均在年内有较大幅度减少,截至2024年6月末,交行信用卡总量为0.65亿张,比年初减少将近643.6万张;而邮储银行也较年初减少约282.3万张,总卡量为0.4亿张。

图:各家银行信用卡结存量比较

在居民消费需求和预防性储蓄意愿变动的共同作用下,2024年上半年信用卡消费额相较上年同期进一步下降,十一家境内大型商业银行信用卡消费总额为12.54万亿元,同比下降11.08%,除农业银行外,其他十家银行均呈现下降趋势。其中招商银行以2.21万亿元的信用卡消费额继续位居第一,同比下降6.84%。国有大型银行中,建设银行以1.38万亿元的信用卡消费额位居榜首,同比下降3.50%,其次为交通银行,信用卡消费额为1.24万亿元,同比下降13.72%。

图:各家银行信用卡消费总额比较

就信用卡透支余额来看,建设银行和招商银行卡透支余额分别位居国有大行和股份制银行首位。2024年6月末建设银行卡透支余额10,003.56亿元,较2023年末增长0.32%;招商银行卡透支余额9,194.60亿元,下降1.76%。农业银行2024年上半年信用卡透支余额增速较快,较上年末增加10.45%,主要是由于农业银行全力支持消费品以旧换新,持续加大信用卡分期产品营销拓展,更好满足城乡居民多样化消费需求。与此同时,六家股份制商业银行的卡透支余额存在不同程度的下降,其中兴业银行、光大银行和平安银行信用卡透支余额下降最为明显。光大银行透支余额3,861.54亿元,较上年末下降10.93%;平安银行卡透支余额4,709.99亿元,较上年末下降8.38%;兴业银行透支余额3,685.74亿元,较上年末下降8.23%。

图:各家银行信用卡透支余额数据比较

手机银行持续科技赋能,各大行加速移动端布局

在数字化转型的浪潮中,手机银行已成为银行在零售金融领域争夺市场的重要一环,客户数量和月活跃用户等指标都是竞争的关键因素。面临新客户增长放缓以及存量客户竞争加剧的挑战,各大银行顺应数字经济的发展潮流,致力于科技创新以引领业务进步,进一步强化以客户为中心的理念,持续推动手机银行的迭代与升级,将手机银行建设成为客户日常服务的主要平台。通过不断优化数字营销渠道,逐渐健全针对不同客群的服务分层体系,以提供专属化服务,进一步推动银行零售业务的发展。

截至2024年6月30日,披露手机银行用户数量的八家境内大型商业银行,用户数量均呈现上升趋势,较2023年末手机用户数量平均增速达3.48%。其中兴业银行和农业银行增速较快,相较2023年末分别增长6.68%和4.69%。国有银行优势相对凸显,已具备一定的用户粘性,其中,农业银行手机银行月活用户数(MAU)破2亿,达到2.31亿户,较上年末增长8.45%。工商银行持续关注经营价值贡献和业务可持续性、高质量发展,日活客户峰值突破4,300万户。邮储银行的MAU涨幅最为明显,较2023年末增长8.48%,月活用户为0.75亿户。股份制银行中,招商银行旗下的招商银行APP和掌上生活APP合计月活用户达1.17亿户,在股份制银行中持续保持领先地位。部分银行在半年报中披露了卡生活类APP的MAU,其中招商银行信用卡掌上生活APP月活用户3,907.53万户,交通银行的买单吧APP月活用户为2,659.49万户。

图:手机银行用户数

重塑全渠道协同引擎,

建立数据驱动经营体系

2024年,随着金融科技技术的升级迭代,银行业逐步迈入“数智时代”,各行积极推动“数智化”战略转型,加强线上、线下和远程全渠道协同经营,提升金融服务的便利性和竞争力,满足广大群众的多元化、个性化金融服务需求。

深化客户分层分群模式,持续拓宽服务边界

互联网高速发展时代,各家银行正积极携手支付机构等合作伙伴,共同拓宽线上交易渠道,不断探索与创新线上金融服务的新模式,为客户提供了更加丰富多元、便捷高效的金融服务场景,商业银行线上业务蓬勃发展中。

在这个数字化浪潮汹涌的时代,各家银行在全面推动零售银行业务向数字化、智能化转型的宏伟征程上大步迈进。精准定位市场的风向标,不断创新服务产品与模式,力求为每一位客户提供更加个性化、便捷化的金融服务体验,多家银行的渠道交易额屡创新高。

探索网点合理业态和布局,与数字化渠道有机联动

在线上场景不断创新与突破的同时,各行数字化赋能线下渠道建设,围绕金融“五篇大文章”优化网点布局,提高县域网点覆盖程度,推进网点适老化升级,打造特色业务网点,集约化运营网点业务,强化线下网点与线上渠道的协同效应,通过无缝对接与深度融合,进一步提升网点服务质效,优化客户体验。

财富增速放缓边际企稳,

私人银行业务梯队效应显著

党的二十届三中全会指出,要聚焦提高人民生活品质、使全体人民共同富裕取得更为明显的实质性进展。共同富裕作为中国特色社会主义的重要目标,旨在实现社会的全面发展和人民福祉的显著提升;而财富管理,通过普惠金融的推广、数字化转型的加速和创新金融产品及服务的开发,可以提高资产配置效率、促进收入公平分配和增强风险管理能力,成为实现这一目标的重要工具和手段。随着居民财富的不断积累和投资意识的觉醒,财富管理的需求日益增长,财富管理业务已成为银行转型升级的重要方向。私人银行服务市场逐渐形成了基础财富管理、高端财富管理和家族办公室服务三大核心服务板块,银行通过提供个性化、定制化的私人银行服务满足客户多样化的需求。

在财富管理的经营理念下,国有大行零售客户资产规模具有较为明显的领先优势,整体AUM保持较高增速。2024年6月末,工商银行零售客户资产规模总额高达21.77万亿元,位列各银行之首;农业银行紧随其后,零售客户资产规模21.18万亿元;建设银行零售客户资产总规模突破19.74万亿元;邮储银行零售客户资产总规模16.23万亿元。从增速来看,国有大行建设银行增速最快,AUM较2023年末增长6.70%;其次为邮储银行,AUM较2023年末增长6.57%。从整体来看,零售客户资产规模增速呈现放缓趋势,增速均为7%以下。

股份制银行以财富管理为核心的零售业务体系正展现出蓬勃的发展潜力,2024年上半年,除浦发银行外,5家股份制银行财富管理业务均实现增长,其中,招商银行和光大银行零售客户资产管理规模增速均超过5%。招商银行个人客户资产总规模14.2万亿元,领跑股份制商业银行,位居第一,较上年末增长6.62%。兴业银行、中信银行和平安银行零售客户资产规模均超过4万亿元,分别为4.88万亿元、4.42万亿元和4.12万亿元。除招商银行和光大银行外,其他股份制银行增速均未超过5%。

各家银行年报披露的私人银行数据也均显示出显著的增长趋势,客户数量及管理规模呈现双增长态势。从私人银行客户数量看,拥有20万以上私行客户的大行保持在3家,其中工商银行客户数已接近30万户;除邮储银行半年报并没有私人银行客户的提法外,其余11家境内大型商业银行私人银行客户数均维持正增长,其中工商银行、建设银行和农业银行增速超10%。从私人银行个人金融资产管理规模看,工、农、中、建四大行私人银行AUM均突破2万亿元,可见四大行在私人银行领域的基础牢固。

在已披露数据的同业中,工商银行私人银行AUM占据领先地位,达3.41万亿元,也是唯一一家突破3万亿元的银行,较2023年末增长11.2%,也是唯一一家增速超过10%的银行。农业银行、兴业银行和中信银行增速均超过7%,平安银行增长势头则有所放缓,虽然平安银行较上年末增速回落至1.5%,但私人银行客户AUM规模占整体零售客户AUM的47%,私行业务对其零售业务板块贡献较大。

表:零售客户和私人银行客户数据分析

单位:人民币万亿元、客户数万户

注1:邮储银行未披露私人银行个人金融资产管理规模及客户数,资产在10万元及以上的零售客户5,500.37万户,资产在50万元及以上的零售客户562.45万户

注2:招商银行私人银行客户为月日均全折人民币总资产在1,000万元及以上的零售客户,金葵花及以上客户(月日均总资产在50万元及以上的零售客户)499.64万户

注3:浦发银行私人银行客户为月日均金融资产600万元及以上的零售客户

注4:平安银行私人银行客户标准为客户近三月任意一月的日均资产超过600万元

除了零售客户资产规模外,客户数量的增减是衡量银行零售金融业务健康与否的重要标尺,客户数量的增加,意味着银行在吸引和服务客户方面取得了显著成效,这为其零售金融业务的多元化发展和财富管理战略的深入实施奠定了坚实的基础,有助于进一步提升其在财富管理市场中的竞争力和影响力。

表:2024年6月末及2023年末零售客户数量比较

单位:万户

国有大行客户群体基础雄厚,2024年上半年零售客户数均保持稳定,其中农业银行零售客户数达到8.71亿户,稳坐“头把交椅”;交通银行零售客户数较2023年末增长1.56%,在国有大行中实现最高增速。股份制商业银行零售客户规模虽小于国有大行,但上半年增幅较高,平均增速达2.49%,较上年同期有小幅下降。招商银行零售客户数突破2亿户,浦发银行突破1.6亿户,中信银行突破1.4亿户,零售客户规模持续发展。

业务垂询,敬请联络:

曾浩

德勤中国金融服务业

银行业及资本市场主管合伙人

金融服务业全国审计及鉴证副主管合伙人

电话:+86 21 6141 1821

电子邮件:calzeng@deloittecn.com.cn

沈小红

德勤中国金融服务业研究中心主管合伙人

德勤中国金融服务业审计及鉴证合伙人

电话:+86 21 2312 7166

电子邮件:charshen@deloittecn.com.cn

杨小真

德勤中国金融服务业审计及鉴证合伙人

电话:+86 10 8534 2588

电子邮件:xzyang@deloittecn.com.cn

宫明亮

德勤中国金融服务业审计及鉴证合伙人

电话:+86 21 2316 6580

电子邮件:gogong@deloittecn.com.cn

张华

德勤中国金融服务业审计及鉴证合伙人

电话:+86 21 6141 1859

电子邮件:sczhang@deloittecn.com.cn

加载中...