新浪财经

重磅!2024年中国及31省市扫地机器人行业政策汇总及解读(全) 大力发展智能机器人技术,加快向国际先进水平追赶

前瞻网

关注

转自:前瞻产业研究院

行业主要上市公司:科沃斯(603486);石头科技(688169);小米科技(01810.HK);美的集团(000333)等

本文核心内容:政策汇总及解读;发展目标分析

1、政策历程图

扫地机器人隶属于机器人产业中的服务机器人细分行业,其政策发展历程主要跟随机器人产业的宏观政策发展。由于我国早期经济发展主要依赖人口红利,相对廉价的劳动力和低端化的制造水平决定了我国对机器人产业的需求和供给水平有限,因此,我国相关领域的技术研发和市场应用普遍晚于美国、德国、日本、韩国等国家。我国首次在国家性的规划纲领中提到“机器人制造”是在2001年的“十五”计划,我国机器人相关政策规划密集出台阶段始于2006年,其中,《国家中长期科学和技术发展规划纲要(2006~2020年)》首次将机器人技术纳入前沿制造业的先进制造技术。

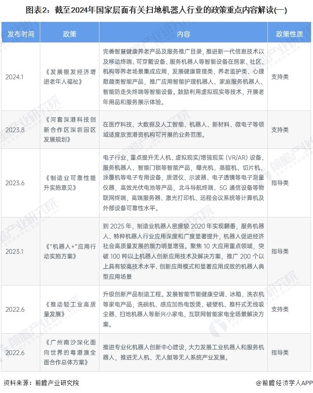
2、国家层面政策汇总及解读

——国家层面扫地机器人行业政策汇总

近年来,为更好的引导扫地机器人行业为代表的机器人产业的良性发展,政府及有关部门出台了一系列的指导类政策,政策主要围绕智能机器人产品技术升级、鼓励智能机器人应用发展等方向,加快实现我国扫地机器人为代表的智能机器人技术水平对国际先进水平的追赶。

——扫地机器人专项性政策解读

专项性的政策基于综合性政策更为细化,往往针对机器人全产业的各个环节或者细分领域制定更为明确的计划,部分提出了更加量化的目标。

——国家层面扫地机器人行业发展目标解读

面对新形势新要求,未来5年乃至更长一段时间,是我国机器人产业自立自强、换代跨越的战略机遇期。根据《“十四五”机器人产业发展规划》,2015-2020年,我国机器人产业规模快速增长,年均复合增长率约 15%,2020年产业营业收入突破1000亿元;到2025年,我国机器人产业营业收入年均增速目标超过20%。

3、各省市层面的政策汇总及解读

——31省市扫地机器人行业政策汇总

除了中共中央、国务院等部门颁布一系列政策外,各省市同样出台了一些举措来指导扫地机器人行业的发展。主要方向为提供扫地机器人消费补贴,发展智能机器人关键技术,推动扫地机器人产品升级等。

——31省市扫地机器人行业发展目标解读

地方层面,各地相关部门纷纷响应国家政策号召,发布了适合各地自身发展的扫地机器人产业规划,包括给予扫地机器人消费补贴、促进智能机器人技术升级、完善机器人产业链配套等。全国31个省市“十四五”期间扫地机器人发展目标如下:

前瞻经济学人APP资讯组

更多本行业研究分析详见前瞻产业研究院《中国扫地机器人行业市场前瞻与投资战略规划分析报告》

同时前瞻产业研究院还提供产业新赛道研究、投资可行性研究、产业规划、园区规划、产业招商、产业图谱、产业大数据、智慧招商系统、行业地位证明、IPO咨询/募投可研、专精特新小巨人申报等解决方案。在招股说明书、公司年度报告等任何公开信息披露中引用本篇文章内容,需要获取前瞻产业研究院的正规授权。

更多深度行业分析尽在【前瞻经济学人APP】,还可以与500+经济学家/资深行业研究员交流互动。更多企业数据、企业资讯、企业发展情况尽在【企查猫APP】,性价比最高功能最全的企业查询平台。

加载中...